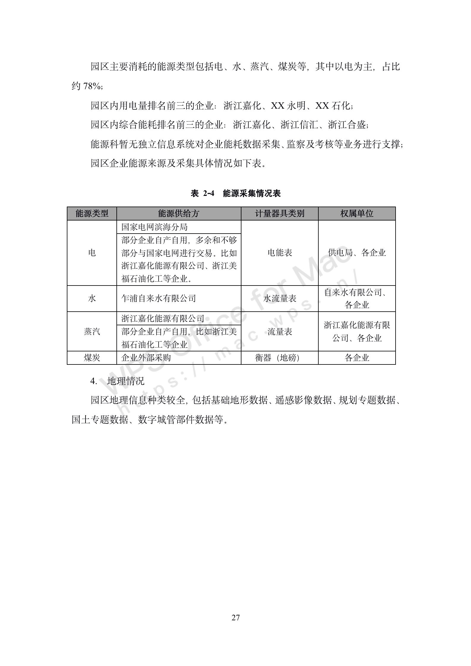
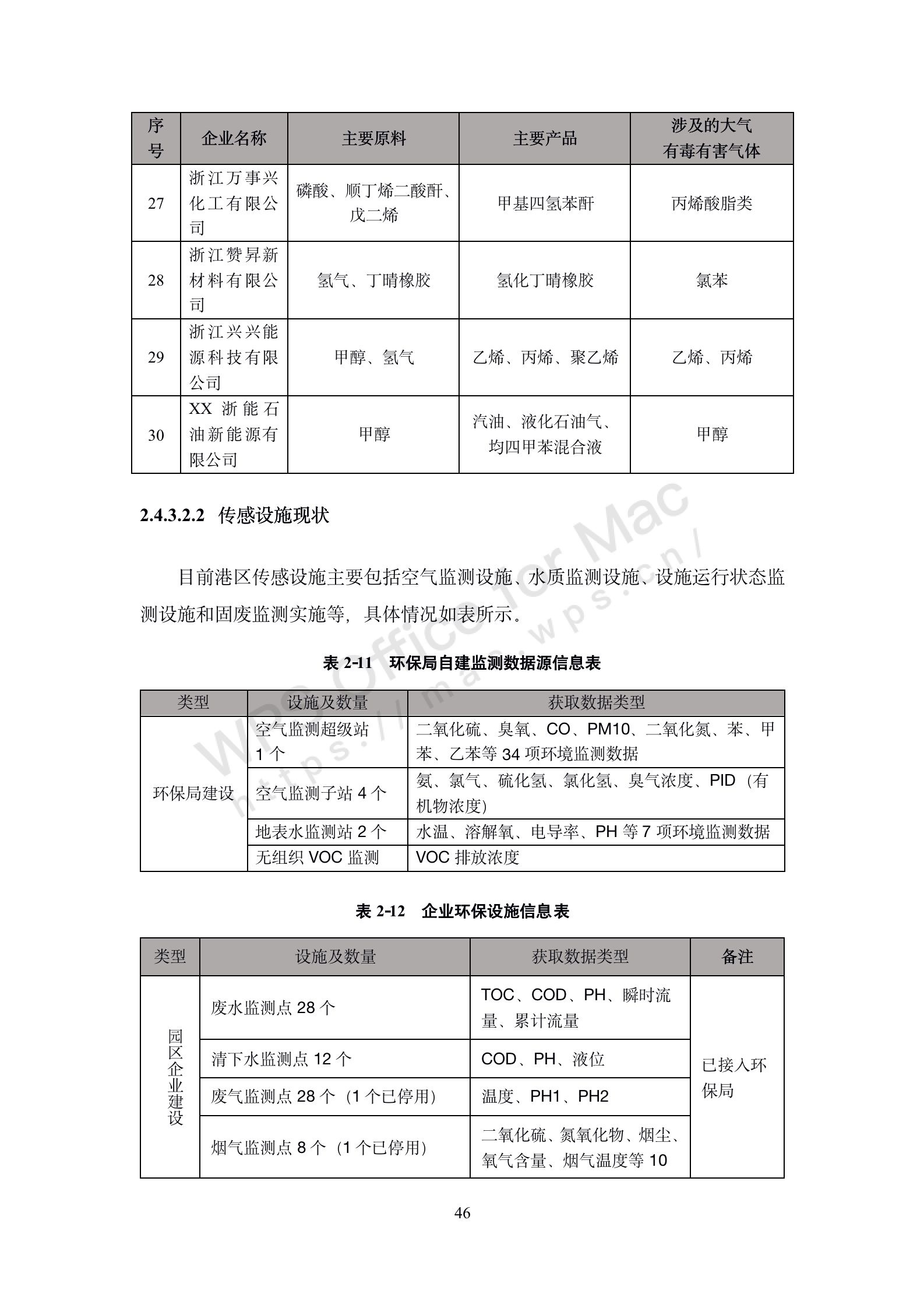
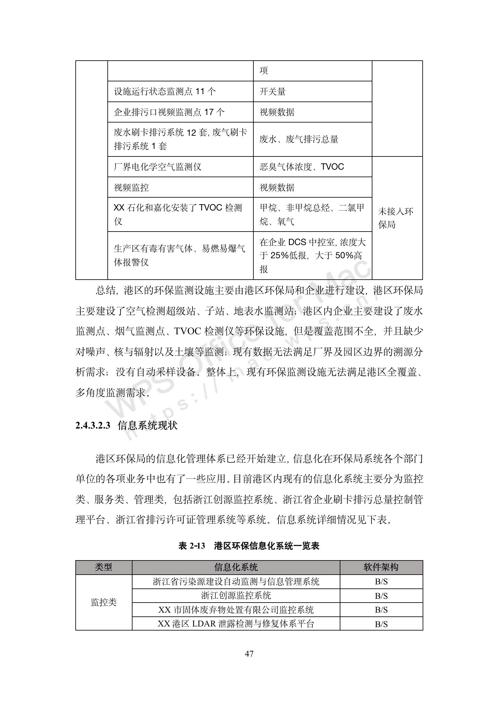
563页(30万字)智慧化工园区(一期)总体设计方案
化工行业是浙江省重点发展的重要产业领域之一,同时也是物质和能源消耗较高、环境污染较为严重的行业。中国化工新材料(XX)园区以“生态友好、低碳环保、循环利用”的发展理念,较好地实现了化工行业快速发展与环境保护之间的良好平衡。
中国化工新材料产业带以嘉化工业园为核心区,呈现较为完整的产业链和产业网络布局,主要特征包括五个方面:
1. 产业循环网络化。
园区区内企业与企业之间按产品链及产业网络关系有机组成,实现了原料互供、资源共享。园区围绕嘉化工业园的氯碱和酸,逐步发展了有机硅、气相二氧化硅、聚碳酸酯、环氧乙烷、丁基橡胶等化工新材料项目;结合外购乙烯,发展了环氧乙烷项目及其后续产品;通过废弃物的梯度利用,发展了双氧水、氯化石蜡、脂肪酸、甲酯、磺酸盐等项目;实现了冷凝水和废酸的循环使用。
2. 产品循环链式化。
以有机硅材料、橡塑材料、光伏等三条循环经济产业链为主构建,以浙江合盛硅业、德山化工、联合化学等为主发展成为"二氧化硅-有机硅单体-硅橡胶材料"有机硅材料产业链;以美福石油、鸿基化工、风光化工、帝人、三江化工、庆安化工等为主发展成为"丙烯、环氧乙烷-橡塑材料"橡塑材料产业链;以协成硅业为主发展成为"二氧化硅-多晶硅-光电池"光伏产业链。
3. 公用物流一体化。
园区在整体规划下,集中建设了液体码头区、储罐区以及公共管廊系统,确保各类物料和产品安全、经济的输送,显著提升了物流效益。园区热电统一由兴港热电厂统一供应热电能源,工业气体由三江和岩谷公司统一供应,污水实现了集中统一处理。
4. 管理服务家庭化。
浦东新区依托乍浦经济开发区,配置齐备的公安、消防、海关、检验检疫、海事等行政管理部门;建立了应急响应机制,持续优化应急管理体制和各级应急救援预案;已投入运行的应急响应中心,整合了公共安全、消防、救援、环保等多元功能,显著增强了园区突发事故的应急处置能力。
5. 环境建设生态化。
在园区内布局空气自动监测设施,对园区大气污染物实施实时监控。对园区内河道水环境实施系统性改造提升,在区内道路及河道区域规划生态防护林林带,营造多层次、多功能、多形式的植被生态网络。深入实施清洁生产审核并完成ISO14001体系认证,积极推动循环经济模式,提高资源综合利用率,有效保护生态环境。
























































文章引用的资料都通过合法途径从互联网等公开渠道获取,仅用于行业交流和学习,没有商业用途。其版权归属权。如若版权方或出版社认为本文存在侵权行为,请立即通知作者删除。
