56页智慧园区智能化弱电设计方案-智慧园区整体解决方案
发布时间
阅读量:
阅读量
现状分析
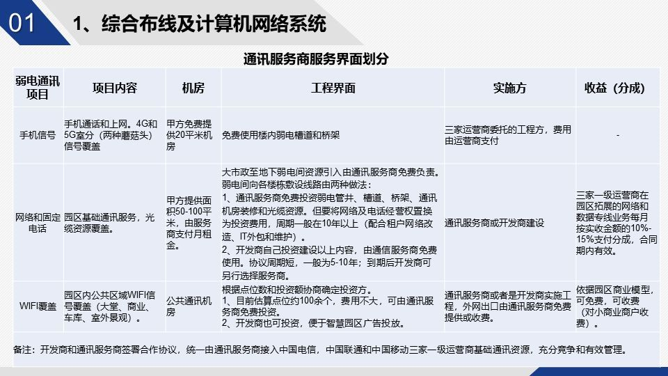
综合布线是信息化、网络化、自动化的基础设施。 n主桥架内有两大类光缆:
通信光缆系统(涵盖光纤通信网络、电话传输系统、无线WIFI连接及移动通信手机网络);智能化光缆系统(集成视频监控系统、门禁控制系统、楼宇综合管理平台及智能照明控制模块);公共WIFI光缆系统原设计采用6种网络线缆配置,但对5G网络的支持力度不足,未能充分满足未来网络需求。在地下二层设置2个弱电机房,作为运营商接入间站;同时,原设计中包含一个数据中心。
优化意见
按照规定,地下一层数据中心被移除,其相关的光纤配线架、尾纤和耦合器也随之被移除。公共WIFI光缆从6类(1Gbps)升级至超6类网络线缆(10Gbps),可提供无线上网至万兆的接入能力,其性能与运营商提供的5G网络相媲美。通信工程可由通信综合服务商或二级服务商负责,通过引入中国移动、中国电信和中国联通三家运营商,提供免费的网络、电话和手机信号覆盖服务。






























关注+转发+评论,下载资料请私信。
文章引用的资料均通过互联网等公开渠道合法获取,仅用于行业交流和学习,不涉及商业用途。其版权归属资料作者或出版机构所有。作者对涉及的版权问题不承担法律责任。如若版权方或出版机构认为本文存在侵权行为,请立即通知作者删除。
全部评论 (0)
还没有任何评论哟~
