2020年中国异质结电池行业市场现状分析,在国家政策扶持下,HJT电池未来可期「图」

一、异质结电池行业概况
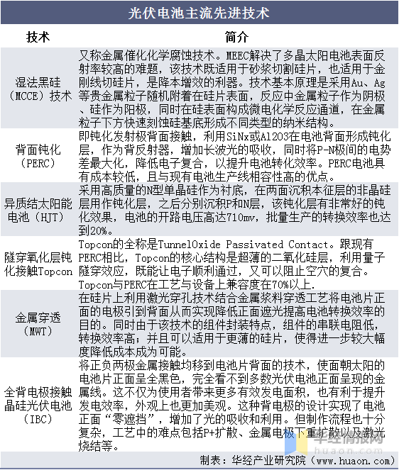
该产业本质上属于一项技术密集型领域;作为战略性新兴产业,在这一领域中科学技术的发展构成了该行业的基础。目前行业内广泛采用的主要先进技术研发路径包括异质结太阳能电池(HIT)、隧穿氧化层钝化接触方式(TCSI)、金属穿透效应技术(MWT)、全背电极晶硅光伏电池(IBC)等类型以及湿法黑硅(MCCE)等创新工艺。
光伏电池主流先进技术

编辑
添加图片注释,不超过 140 字(可选)
资料来源:公开资料整理
异质结电池具有显著的能源转换效率,并且其生产工艺设计相对简洁;其双面组件的覆盖效率高达98%,相比而言具有更低的能量衰减水平;而对温度变化敏感度较低,在相同条件下能够展现出稳定的性能表现;此外该技术特别适合采用叠瓦式的组件组合方式;同时其材料特性使其在相同条件下表现出较高的可靠性和稳定性;特别适合采用叠瓦式的组件组合方式;并且在相同条件下能够展现出较高的可靠性和稳定性;
异质结特点及优势

编辑切换为居中
添加图片注释,不超过 140 字(可选)
资料来源:公开资料整理
二、中国异质结电池行业市场现状分析
异质结电池基于其独特的异质结结构能够明显提高电池的转换效率。目前该技术的量产效率已达约24%。值得注意的是,在2021年10月隆基股份推出的硅基异质结电池实现了转换效率突破,在这一领域首次将转换效率提升至26.3%,位居全球晶硅前体电池(FBC)结构中的最高水平。
2016-2020年我国异质结电池转换效率走势

编辑
添加图片注释,不超过 140 字(可选)
资料来源:公开资料整理
HJT的人力成本之外其余各项总支出均超过了 PERC. 相较于当前主流使用的高效光伏电池中的 PERC, 异质结电池的核心工艺仅包含四个步骤, 因此其人工费用相对较低. 其中约 80% 的成本源于硅片以及 BOM 中的内容.
异质结电池成本分布情况(单位:%)

编辑
添加图片注释,不超过 140 字(可选)
资料来源:公开资料整理
相关分析报告:华经产业研究院由《中国异质结电池行业市场供需格局分析及投资规划建议报告》发布
三、异质结电池生产工艺
同样遵循常规电池处理的技术步骤,
对机械切割所得的硅片表面进行了蚀刻和制绒处理。
随后,在硅片两侧依次沉积了本征型非晶硅薄膜,
再沉积与之电导率相反的掺杂非晶硅薄膜。
接着,在此基础上开始制备了TCO(氧化钛-二氧化硅)薄膜,
最后完成了金属化处理后即可形成完整的异质结太阳能电池组件。
先进PERX电池与异质结电池工艺对比

编辑切换为居中
添加图片注释,不超过 140 字(可选)
资料来源:公开资料整理
四、中国异质结电池产能规划情况
截至
截至
2021年我国HJT电池在建/待建产能

编辑切换为居中
添加图片注释,不超过 140 字(可选)
资料来源:公开资料整理
五、异质结电池未来可期
王勃华在7月举办的"光伏行业2021年上半年发展回顾与下半年形势展望研讨会"上发表了看法,指出光伏产业已成为全球最具竞争力的电力产品,并预测我国"十四五"期间平均年均增长速度为70GW至90GW,全年新增装机容量预计在55GW至65GW之间。光伏产业作为实现"碳达峰"与"碳中和"双碳目标的关键领域,其发展对国家新能源战略布局具有重要意义。而异质结太阳能电池大规模量产,不仅推动了光伏行业的技术革新,更为实现能源效率提升与技术创新提供了重要保障,同时也是国家新能源战略中提升光伏能源占比的战略性举措
随着国产异质结电池产线核心设备技术的日渐完善与突破,并已取得完全自主知识产权;例如位于福建省的金石科技
能源有限公司自主研发了多种关键设备包括PECVD和PVD装置采用独特的'13×13排列'布局这种设计使得每个腔室都能实现极大的覆盖面积;同时该技术在国内该领域具有显著的技术优势在该领域具有显著的技术优势;这种设计使得每个腔室都能实现极大的覆盖面积;同时能耗低占地面积小且运行效率高
在低温银浆这一异质结电池的主要原料领域取得进展的同时,也实现了国产低温银浆的关键核心技术攻关,充分验证了国产低温银浆在异质结电池量产中的广泛应用潜力。此外,异质结电池产线装备展现出强劲的技术提升空间,其现有的HJT电池整线装备具备升级的可能性,能够用于二代异质结电池的量产工作,并成为持续推动异质结技术向更高效率方向发展的通用技术装备平台。技术突破不仅为异质结电池带来了创新机遇,同时也吸引了新资本的关注,在国家政策的支持下,未来异质结电池的发展前景可期
