教育技术研究方法—文献综述
文献综述:近十年教育信息化的研究现状评述
【摘要】
目前教育信息化已经成为教育教学的重要趋势。教育信息化包括计算机技术、网络技术、多媒体技术、虚拟现实技术等一系列新兴的技术手段。在教育教学中应用这些新兴的技术手段,可以促进优质教育的普及,提高教育教学水平,培养学生的创新能力和实践能力,教育信息化不仅可以带来教学手段的变化,还可以对教学内容带来改变,以及对学科发展和专业构成与变化带来很大的影响,但仍然存在许多问题,下面只要是以教育信息化的历史发展,现状取得的成就以及未来发展趋势做分析以及教育信息化下的教育公平问题做探讨。
一、引言
随着信息技术的不断发展,教育信息化已经成为教育教学的重要趋势。教育信息化包括计算机技术、网络技术、多媒体技术、虚拟现实技术等一系列新兴的技术手段。在教育教学中应用这些新兴的技术手段,可以促进优质教育的普及,提高教育教学水平,培养学生的创新能力和实践能力,教育信息化不仅可以带来教学手段的变化,还可以对教学内容带来改变,以及对学科发展和专业构成与变化带来很大的影响,信息技术可以与其他学科相互渗透,相互促进,取得了许多伟大的成就,促进了社会的进步与发展。
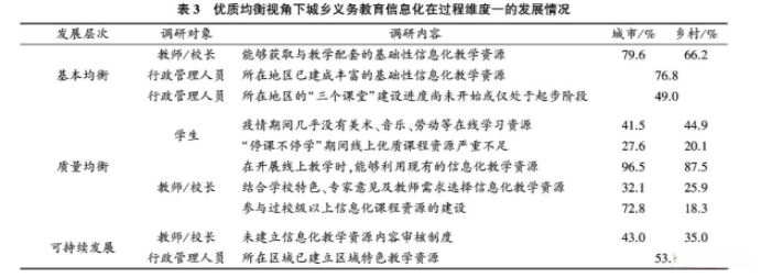
在信息技术的发展运用中仍存在许多问题,例如城乡教育信息化发展不平衡,乡村师资结构性缺编、农村地区“开不齐、开不好课”、乡村教师“下不去、留不住、教不好”等问题。[8]




信息教育化背景下如何做到教育公平,建设教育强国,必须将推进教育公平、促进教育均衡发展作为教育改革的重点。“互联网+”时代,教育信息化为义务教育优质均衡发展提供了新契机、新思路与新可能[3]。
教育信息化是总体上以国内外的政策为导向,以关键性问题为线索,突出理论与实践研究的热点和难点,聚焦未来教育的关注点。[1]
二、教育信息化的历史发展状况
中国教育信息化起始于1995年中国教育和科研计算机网与国际互联网相连,经历了:
起步混搭期1995—1999年:CERNET和创办多媒体教育软件大赛、
奠基普及期2000—2011年:中小学普及信息技术课程;中小学“校校通”建设工程;以网络为支撑的现代远程教育工程;中国现代远程教育卫星宽带多媒体传输平台开通;农村中小学现代远程教育工程;农村党员干部现代远程教育工程;全国文化信息资源共享工程;高校建设网络教育学院开展现代远程教育;新世纪网络课程建设工程;全国中小学教师教育技术能力建设;教育电子政务建设工程、
应用提升期2012-2017年:“应用驱动”作为教育信息化的工作方针;“三通两平台”建设;“教学点数字教育资源全覆盖”项目;“一师一优课、一课一名师”活动;国家级精品资源共享课建设;国家级精品视频公开课建设;高等职业教育专业教学资源库建设;全国中小学教师信息技术应用能力提升工程;全国职业院校信息化教学大赛;中国“互联网+”大学生创新创业大赛;“中国梦——行动有我”、
融合转型期2018-今:互联网+省级教育信息化试点;教育信息化2.0省级试点;利用高通量宽带卫星实施学校(教学点)网络全覆盖;国家精品在线开放课程建设;国家虚拟仿真实验教学项目建设;“智慧教育示范区”建设;网络学习空间应用普及活动;全国中小学教师信息技术应用能力提升工程2.0;教育信息化教学应用实践共同体建设;加强“三个课堂”应用;
这四个发展阶段;我国教育信息化在世界教育信息化发展行列中其相对位置先后历经了跟跑、跟跑+并跑、并跑、并跑+领跑的快速跃迁,形成了鲜明的跨越式发展特色。[10]这些改革创新都离不开国家政策方针的引导。
三、教育信息化的发展现状
教育信息化的发展已经得到了广泛的重视,各级政府和学校纷纷提出了相应的政策和措施。最近几年,我国教育信息化得到了快速发展,取得了一定的成果。根据《2018-2019全国教育信息化发展统计公报》显示,全国中小学教师计算机应用能力已经达到96.22%,总体教育信息化水平不断提升。
1.网络化教学的深入推进
网络化教学是指利用计算机网络等信息技术,实现教育教学的转型和升级。网络化教学无论是对于学生还是对于教师都是非常重要的一门技能和手段,对于学生的学习效果和教师的教学质量都有着十分显著的影响。何克抗《中国特色创新型教育信息化理论与实践》一书为建设中国特色创新型教育提供了理论支撑,对提高教学活动的信息化水平指明了方向,有效推动了信息技术在教育领域的应用。该书内容所提出的信息化教育理念、教学方法对今后教师开展教学活动,转变教学理念,具有重要意义。信息技术与具体教学内容的结合需要教师不断进行探索,在探索中不断发现新情况,解决新问题,从而形成一个成熟的模式。该书的出现为教师在基于网络环境背景下信息化教育创新的方法提供了借鉴,帮助教师对教育信息化形成了整体认识,进而在其理论指导下,不但进行教育信息化的有益探索,改变传统的教学模式。推动了网络环境背景下的教师教育理念创新,在教育信息化和创新思维的指导下,教师应用先进的信息技术,将其与传统学科教学融合,在信息技术的帮助下,设计教学活动,丰富教学内容,扩展教学视野,充实教学资源,树立起新的教学理念。在本书指导下,教师树立了正确的学生观和培养观,转变唯成绩论的思想,将学生当成课堂的主体,将培养学生的创新思维和创新理念作为教育的出发点,与学生合作探究,合作学习,激发学生主动学习的欲望,合理利用翻转课堂、多媒体教学、在线教育、创客教育等手段,发挥信息技术的优势,创新教育方法,提升教学效率,推动我国教育信息化水平提高。[2]
2.优质数字化教学资源的转化与均衡
要想提高教育教学水平,质量与公平,必须从根本上解决数字化教学资源的丰富问题。数字化教学资源的构建应以内容为核心,采用多种形式、多样化的方式呈现教学内容,这与传统的线下授课方式不同,数字化教学资源的转化变得越来越重要。将学科之间、年级之间、地区之间的好资源互相借鉴、借鉴吸收也是数字化教学资源转化的方式。而在教育信息化的飞速发展,信息化作为促进优质教育资源高效共享和均衡配置的有效手段,例如从根本上解决民族地区基础教育发展中存在的不平衡不充分问题,教育信息化在实践中已经成为推动民族地区基础教育公平的新途径和新动力[5]。
[11]
以及四川省成都市基础教育阶“互联创未来”项目采用三级联动模式对城乡学校信息化发展的影响等都在促进教育公平。

[4]
四、教育信息化未来发展趋势
1.推动教育信息化2.0发展
中国教育信息化发展从1.0迈向了2.0,当前我们正在从应用向融合发展,下一步我们要从融合向创新发展,资源服务创新、教学模式创新和管理治理创新是非常重要的方向性指引,1.0迈向2.0要努力实现“三全两高一大”。华为秉承“平台+生态”战略,构建ICT基础平台,打造共赢行业生态。联合多个业界领先合作伙伴共同启动“推进教育信息化2.0行动”仪式,共同推动教育现代化发展[6]。
2.加强国际合作,迈向世界一流
提升高等教育综合实力和国际竞争力,是我国高等教育未来发展的重要目标。在面临信息化带动教育国际化发展之际,蔡金中教授说到纵观当前世界高水平的教育信息化研究,学科交叉(inter—discipline)是一个重要趋势,多学科交叉研究可能产生不一样的视角和突破性的观点,研究视野更宽;另一方面加强国际合作,让中国教育信息化走出去,同时吸取借鉴国外优秀因素。[7]
五、结论
综上所述,教育信息化已成为当今时代下教育教学的重要发展趋势。在教育信息化的发展中,网络化教学的深入推进、优质数字化教学资源的转化与均衡等在教育中的应用都是重要的趋势。我们相信,在不久的将来,新的技术手段和应用将不断地涌现,为教育信息化的发展注入持续创新的动力,使教育教学质量能够不断地提高,逐步实现教育公平,真正的通过信息技术与教育深度融合,促进教与学变革,改变学习者的价值形态,满足人的生存与发展、解放与自由的需要。[9]
参考文献:
- 汪燕,田党瑞,刘选,等. 教育信息化研究十个重点问题——基于"与主编面对面"沙龙记录和相关文献[J]. 现代远程教育研究,2020,32(1):12-22,32.
- 陆佳漪. 网络环境背景下信息化教育创新方法研究[J]. 中国电化教育,2023(2):后插9.
- 林攀登. 从基础公平到差异公平:信息化促进基础教育公平研究图景透视[J]. 中国教育信息化,2023,29(2):101-111.
- 杨滨,赵健,赵霞霞,等. “互联创未来”项目对城乡学校信息化发展的影响——以四川省成都市基础教育阶段项目学校为例[J]. 现代教育技术,2014,24(8):107-113.
- 万力勇,解攀科. 教育信息化促进教育公平的现实路径——以民族地区基础教育为例[J]. 中南民族大学学报(人文社会科学版),2022,42(2):166-173.
- 杨秀森. 推进教育信息化2.0加速新时代教育创新发展交流研讨会隆重召开[J]. 中国电化教育,2018(4):I0001-I0002.
- 翟雪松,魏志慧. 如何促进教育研究迈向世界一流——访知名科学教育专家蔡今中教授[J]. 开放教育研究,2017,23(3):4-8,17.
- 李毅,杨淏璇. 城乡义务教育信息化发展的困境与对策[J]. 湖南师范大学教育科学学报,2022,21(3):97-108,114.
- 陈雄辉,谷紫阳,覃以凤,等. 新时代教育信息化人文价值的实现路径[J]. 中国电化教育,2022(9):24-29,83.
- 陈琳,姜蓉,毛文秀,等. 中国教育信息化起点与发展阶段论[J]. 中国远程教育(综合版),2022(1):37-44,51.
- 林攀登. 从基础公平到差异公平:信息化促进基础教育公平研究图景透视[J]. 中国教育信息化,2023,29(2):101-111.
