区块链跨链技术研究综述
摘要:
在 blockchain 技术不断深化发展与持续创新的过程中, 相应的 blockchain 网络体系逐步形成了针对不同应用场景与设计需求的应用生态。然而, blockchain 的本体特性导致其价值难以实现有机整合, 这种固有的局限性造成了所谓的 blockchain '孤岛效应'。为解决这一问题, cross-chain 技术应运而生, 它不仅为不同 blockchain 之间的业务协同与价值流通提供了新的解决方案, 同时也为提升其整体互操作性和扩展能力奠定了基础。为此, 本文首先系统阐述了 cross-chain 技术的基本概念及其理论框架, 然后从技术和安全性两个维度深入剖析了其主要机制的技术特点, 同时对当前 cross-chain 技术面临的核心挑战进行了全面梳理。最后, 结合未来发展趋势的视角对未来 cross-chain 技术可能的发展方向进行了深入探讨
关键词: 区块链 ; 跨链 ; 公证人 ; 侧链 ; 哈希锁定
0 引言
自2008年Nakamoto发布《比特币:一种点对点的电子现金系统》以来,经过近10年的演进与发展,在全球范围内逐步形成了具有广泛影响力的数字货币体系。作为一种基于分布式账本的数据存储系统,在这一过程中区块链技术不仅实现了对传统中央化金融模式的有效替代,并且在多个领域展现出强大的应用潜力。具体而言,在这一技术框架下通过块链式数据结构实现数据验证与存储;采用分布式共识算法进行数据生成与更新;并利用密码学手段确保数据安全性等特性使其成为集成了分布式账本、对等网络、智能合约、共识机制以及加密算法等前沿计算机技术的一项创新性研究领域。正是由于其集成式的创新应用正在重塑未来社会的信任基础以及价值评估体系,并在这一过程中展现出去中心化、去信任化以及高度不可篡改等特点使其成为推动数字经济发展的重要力量。
从区块链技术的发展历程来看,在2008至2013年间代表了区块链1.0阶段的技术特点集中体现在数字货币的应用层面。
到了2013年时,则是以太坊等代表的区块链2.0系统通过引入可编程智能合约为上层各类应用场景提供底层技术支持,
从而推动了区块链技术在数字货币领域之外的泛金融领域的广泛应用。
随着区块链技术扩展能力的不断提升,
自2019年下半年开始,
区块链正逐步迈向成熟阶段即3.0时代。
在这一新时代背景下,
区块链技术的应用范围将进一步延伸至政府机构、医疗健康领域以及制造业等多个新兴领域,
而应用区块链技术改造传统业务运营模式则已成为各行业共同发展的新方向。
随着区块链3.0时代的到来
各类 blockchain 则是基于不同的技术架构开发
如何实现 blockchain 之间的安全高效流通与业务协同
跨链技术的出现
从而显著提升了单个 blockchain 的作用与数据利用价值
因此
1 跨链技术概述
1.1 跨链的发展
在区块链技术萌芽时期, 信息交流仅局限于各个独立存在的区块链网络内部. 随着应用场景不断扩大, 单个区块链系统的性能已无法满足复杂业务需求, 因此, 采用基于二层网络与侧链的技术架构成为研究重点, 并逐步演进至多链与跨链体系.
截至今年,在区块链技术领域取得重要进展之际
2013年5月,在比特币论坛上,TierNolan最先提出了原子交换方案。该方案阐述了跨链加密货币互换的核心要点:当位于两个区块链上的交易方进行资产交换时,无需第三方介入,并通过智能合约技术同时利用维持双方相互制约的触发机制来确保资产交换的不可分割性。
在2014年10月份时,Blockstream公司首次采用了楔入式侧链技术方案。该技术方案实现了主链与侧链之间账本资产的安全转移。引入侧链技术不仅解决了主链运行效率低下这一痛点,并且使侧链完全独立运行于主链之外,从而保证了主链的安全性和稳定性。
在2015年2月时,Poon首次提出比特币闪电网络,这一创新性技术为解决比特币链下交易确认效率低下和跨节点间支付通道阻塞问题提供了切实方案.在同一时间段内,基于在线性代数基础上,在线性代数基础上主导发起Hyperledger项目的开展,该项目旨在促进区块链技术和分布式记账系统的跨行业协作与技术进步,并为构建公开透明、去中心化的商业级分布式账本提供了一个开源标准.
在2016年期间, Blockstream公司的进一步发展推出了强联邦侧链方案。这一技术被称为一种可验证且具备拜占庭式鲁棒性的交易网络,它允许任何类型的交易无需第三方信任实现跨平台运作。通过采用联合区块签名机制来降低交易时延并提升各平台间的兼容性
2017年时,Cosmos和Polkadot作为两大跨链头部项目共同提出构建跨链基础设施的方案。该平台能够兼容各类区块链应用场景,并为后续发展奠定了基础。
在2018年期间,全球众多区块链领域的资深开发者合作启动了国际跨链项目以太宇宙(Ether Universe)。该系统采用动态支付系统(DPoS)机制作为基础架构,并通过结合公证人共识机制与侧链技术相结合的方式,在性能上实现了显著提升,在成本与延迟方面也达到了优化效果。
中国区块链技术和产业发展论坛于2019年7月颁布了《区块链跨链实施指南》,该指南在发布的同时详细阐述了区块链技术中的跨链实施架构。该指南不仅涵盖了跨链技术的应用场景和运行机制,并且提供了系统的评估方法和相应的改进策略。
2020年12月起,中国信息通信研究院发布了其自主研发的新型基础设施系统'可信链网',该系统主要目标是利用区块链技术,整合产业链各环节之间的连接,建立跨领域协作网络,并构建统一的数据共享平台,最终实现对行业的协同治理机制.
1.2 跨链的定义
跨链可以理解为是实现两个或多个独立区块链之间资产流通和价值转移操作的一种协议,当两个分布式账本中的用户进行价值转移时,跨链需要保证账本之间的数据同步,这就需要保证两个账本之间的操作变动一致,不然会导致账本之间出现双重支付及价值丢失等问题。跨链可实现不同区块链之间的价值转移,但是并不改变每条区块链上的价值总额。跨链技术的出现解决了区块链的可扩展性问题,实现了单个区块链的价值最大化,有效解决了长期以来单个区块链之间由于无法交互而产生的价值“孤岛”问题。
1.3 跨链的类型
根据区块链底层架构的不同, 跨接技术可主要分为两种类型: 同源架构区块链间互操作性和异源架构区块链间互操作性。从传统角度看, 跨接技术主要关注于同源架构下的互操作性, 即指基于相同底层架构的不同区块链系统之间进行价值双向流通的技术机制。由于其共识算法一致, 安全机制统一, 区块生成验证逻辑相同等因素, 因此在实际应用中, 同源架构下的互操作性相对较为便捷, 目前已有不少项目实现了这一技术应用; 但目前仍面临一个亟待解决的核心问题: 如何突破现有技术限制, 实现主流资产间的互通互换?另一方面, 异源架构下不同区块链系统间互操作性则类似于一种基于区块链协议标准构建的互联网底层互操作接口, 可以通过现有公有区块链网络实现任意两个不同区块链系统的互通互联; 但这种异源架构下的互操作性构建往往需要对各参与方的具体架构特征进行深入分析与综合考量, 其技术难度显著高于前一种场景; 一般而言, 只有借助第三方服务才能保障此类复杂交互过程的安全稳定运行。
2 跨链技术难点
当前阶段, 跨链机制尚未获得行业广泛的认同. 这一方面是因为目前中心化的交易所虽然能够在一定程度上满足区块链的基本交易需求, 但对跨链技术的需求仍处于相对次要的位置. 另一方面则是由于跨链技术本身还不够成熟完善, 不同区块链之间的底层技术实现存在显著差异, 这些差异给跨链技术的实现带来了诸多挑战. 这些挑战主要集中在如何协调各方的技术差异、如何设计统一的技术接口以及如何提升系统的整体效率等方面.
2.1 跨链交易原子性问题
一般情况下,一个完整的跨链支付过程是由分布在不同区块链系统中的多个子支付环节共同完成的,这些子支付环节各自独立运行于各自的区块链网络中.在处理支付操作时,系统的原子性定义是指如果某个操作步骤未能顺利完成,则之前的支付可以上撤,整个支付流程要么成功要么失败,不存在部分操作成功而其他操作失败的情况.这种特性难以得到保证容易导致跨链支付过程中出现双重支付或资产凭空消失的问题.而在跨链技术体系中实现操作原子性的难点在于参与方是相互独立且互不协作的不同区块链网络它们可能采用不同的共识算法安全策略数据结构以及操作处理逻辑等这些差异都可能造成最终的操作未被确认从而影响系统的原子性保障为此需要建立一套适用于普遍应用场景的操作原子性保障方案并提出相应的理论支撑目前的研究表明哈希锁定机制是实现跨链支付原子性的一种可行方案通过利用时间戳和哈希值机制能够在双方达成一致的情况下保障资产的安全转移同时防止中间人攻击行为的发生
2.2 跨链交易验证问题
跨链交易验证是一种机制或过程,在此过程中一个区块链可对另一区块链记录的交易进行审核。这种审核涵盖两个主要方面:首先是对该交易已完成并已记录在账本中进行确认;其次是在跨链过程中双方可互相审核彼此的状态信息。由于区块链系统要求内部信息的高度可靠性和安全性,并且具有较强的封闭性特征,在这种情况下无法主动获取外部系统的相关信息资源。因此,在另一 blockchain 中呈现的数据类型属于外部数据资源,在其准确性上需特别加以保障。为了确保这一外部数据资源能在另一 blockchain 中正确无误地呈现出来,采用分布式方式来审核原 chain 的状态会带来额外难度——即需同时解决处理跨 chain 分布式节点不出现异常行为的问题。如果出现节点异常情况(即节点出现恶意行为),这不仅会导致双方无法达成有效的状态同步协议达成共识的过程难以正常运行,并且直接导致双方间的信息传递出现偏差进而引发双花问题——最终会给参与方带来资产损失的风险。当前主流的技术解决方案主要包括两种:一种是通过引入受信任第三方来进行审核——即公证人机制;另一种则是结合区块头技术和侧链存储模式——即"区块头+SPV"模式来进行实现。
2.3 跨链交易资产管理问题
在跨链交易的过程中,必须确保参与方区块链系统中的资产总量保持不变.当进行跨链资产交换时,在目标区块链中相应的减少其持有量,而在源区块链中则相应地增加.这种操作会使得源与目标区块链中的资产数量发生相应的变化.为了保证这种变化过程的同步性,当某笔资金从原区块链转移至其他区块链时,必须处于原系统的'冻结状态';而一旦资金从其他系统返回到原系统,则会被标记为'解冻'.为了方便管理和控制这些流动资金的状态,有必要设定明确的资金流动条件.具体而言,如何利用去信任化的管理机制来实现对资金流动状态的有效控制,将是决定整个跨链交易能否成功的关键因素之一.目前,已有的解决方案主要包括智能合约模式、侧链托管模式以及联盟托管模式[27].其中,智能合约模式通过外链区块头信息对外层交易数据进行验证;单一托管模式则依赖于可信赖第三方代理机构来管理系统的存取权限;而联盟托管模式则是通过建立由多方组成的可信人联盟来监督整个系统的运行流程.
3 跨链主要机制
当前区块链底层技术平台呈现出蓬勃发展态势此起彼伏的竞争态势现有多种互操作性技术路径由于缺乏统一规范的技术标准支撑使得跨平台互操作性难以实现严重制约了区块链技术和应用生态的发展潜力就目前而言无论是在同构链还是异构链场景下都无法实现真正意义上的价值互通为了突破这一瓶颈亟需探索更加成熟可靠的跨链交互机制现有的成熟跨链交互机制主要包括公证人驱动的互操作方案基于侧链中继的技术架构哈希锁定机制以及分布式私钥管理方案等其中最为先进的创新性解决方案是将公证人机制与侧链中继技术相结合形成了兼具高效便捷与安全性高的混合式互操作框架
3.1 公证人机制
公证人机制(notary scheme)是目前应用最广泛的一种跨链机制,在这种机制下,在区块链A和B之间由于存在互不信任且无法直接实现互操作性的问题时,则采取如下措施最为简便:即采用一个双方共同可信赖的第三方作为中间协调方。这一接受双方信任的中间实体可能是一个中心化的机构组织或是由多个节点组成的网络系统。通过这个共同可信赖的中间协调方来完成跨链数据汇总、交易记录以及验证流程。
基于不同的签名方式, 公证人机制可划分为单签名、多签名以及分布式签名三大类. 在单签名公证人机制中, 由单一指定节点或机构主导, 负责跨链数据汇总、交易确认及验证等关键环节. 这种机制的主要优势体现在交易处理速度较快、架构相对简单且具备良好的兼容性, 但其集中化的管理方式也带来了较高的安全风险. 多签名公证人机制则通过分散多个独立节点或机构共同参与, 每个节点持有独立密钥, 只有在一定比例节点协同签署后才能确认跨链交易. 相较于中心化的单签名机制, 多签名模式在部分节点遭受攻击时仍能维持系统稳定性. 最后, 分布式签名公证人机制采用多方计算理论, 系统仅生成一个统一密钥并拆分成多个片段进行分配. 只有当规定比例节点协同签署后才能恢复完整密钥完成跨链交易. 该模式相较于前两种方案具有更高的安全性, 但其复杂的实现过程增加了技术难度.
作为代表性的公证人机制项目, Interlder与Palletne等均具显著特征. 在跨链交易确认过程中, Interlder协议通过引入一组诚实可信的第三方节点来担任公证角色,这些节点则充当两个独立区块链记账系统的'桥梁'角色. 当参与方对交易内容达成共识后,即可开展链间资产转移操作. 该协议提供两种支付模式:在原子模式下,则由参与方指定的一组特别的证成节点共同协调处理,确保所有转账要么成功要么终止;而在通用模式下,则采用激励措施以满足对任何相互信任的系统或机构的需求. Plderne协议则采用了一种独特的'陪审团+调解中介'共识机制来实现跨链资产交互过程,其结合使用了陪审团共识算法和有向无环图(DAG, directed acyclic graph)数据存储技术,使得智能合约执行与数据存储能够实现并行处理. 这种设计突破了传统区块链技术在计算性能和数据存储方面的限制
在跨链机制中的公证人相关研究领域内,在众多学者的研究基础上
与此同时
3.2 侧链/中继
从系统架构角度来看, 侧chain作为一个独立于主chain的独特区块链生态系统, 通过构建特定功能模块如协议栈, 数据库, 共识机制以及智能合约等功能, 支持在侧chain实现跨链条价值交换。 在跨链条交互过程中, 当系统验证某笔交易完成时, 相应的代币才能解冻; 此时系统将相应地冻结这些代币, 这也就意味着, 双向锚定机制确保了双方信息同步的一致性与可靠性。 当前, 双向锚定技术的具体实现模式主要包括以下四种典型方案:
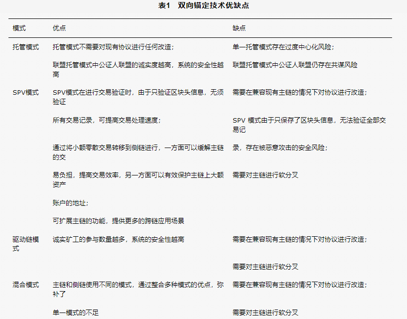
- 托管模式
 
从基本原理上看, 托管模式与公证人机制具有相似之处. 根据接收方的不同类型, 可以将其划分为单一托管模式与联盟托管模式. 在单一托管模式下, 交易参与方负责将数字资产发送至一个主链上的单一托管方, 而该主链一旦接收到相关信息后, 即会将相应的数字资产转移至交易方的侧链账户. 相比之下, 联盟托管模式则采用由多个独立公允机构组成的公证人联盟作为资产的托管方, 并通过公证人联盟成员共同签署的方式验证侧链中的数字资产流动性. 这种安排不仅能够有效缓解单纯依赖单一托管方可能带来的过度集中化问题, 同时也能够保障系统运行的安全性和可靠性.
- SPV模式
 
简单支付验证(SPV, Simplified Payment Verification)是一种特定的共识机制,在区块链系统中仅需微不足道的数据即可验证交易是否已在区块链中完成。在主链上进行数字资产的部署后,在侧链上生成一个SPV证明并发送至侧链上,在此过程中系统会自动检查主链上的数字资产是否已被锁定。随后,在侧链上就可以释放与之等值的另一种数字资产。当这些数字资产返回主链时,则会逆向操作以完成整个流程。这种基于侧链运行的SPV模式是去中心化双向锚定技术的经典方案之一,在该方案下存在一个问题就是必须对主链执行软性分叉操作才能实现相应的功能。
- 驱动链模式
 
在驱动链中,矿工作为算法代理监护人,负责监控侧链当前的状态,监管处于锁定状态的数字资产,并通过投票机制决定了这些被锁定了的数字资产何时会被释放以及它们的目的地。当诚实矿工在驱动链中的参与度越高,系统的安全性也随之增强,与SPV模式类似,驱动链模式也需要实施软分叉以维持网络的安全性。
- 混合模式
 
采用对称设计的双向锚定点配置方案在主链与副 chains 上实现了配置的一致性要求。当主链条采用SPV(Sequence Position Value)模型时,则对应的副 chains 同样采用SPV模型设计;而混合型锚定点则通过整合以上两种配置方案实现。具体而言,在主链条中采用SPV解码策略,在副 chains 中则应用驱动型解码机制以提升数据恢复效率;同时,在这种架构下仍需对主链条实施软隔离措施以确保稳定性。
- 4种模式比较
 
对比双相锚定方案的优劣势见表1,在对比4种模式时可以看出:托管方案无需对现有比特币协议进行任何修改或调整即可运行;而其他三种方案则需在兼容现有主链的前提下进行相应改造;从结构设计角度来看:托管方案、SPV方案和驱动链方案均采用了相同的设计理念;而混合方案则采用了分层递进式的构造策略;就安全性而言:托管方案往往依赖第三方机构的介入;虽然联盟托管一定程度上缓解了单一托管存在的风险;但其安全性仍相对较低;SPV方案通过去中心化的机制提升了安全性;驱动链方案的安全性则建立在矿池参与度的基础上;而混合策略的安全性则需根据实际应用情况来评估。

中继(relays)是对公证人机制和侧链机制的显著融合和延伸;中继链旨在通过构建一个第三方公有链来实现目标;通过在一个主链与多个侧链之间建立通道;设计了一种特定的跨链交互协议;使得所有参与交易的区块链均可通过该通道内的特定协议进行跨链数据交互。
从共同特点来看,在进行跨chain交易时两者都需要获取主chain的信息。然而就隶属关系而言,在侧chain与主chain之间存在隶属关系,在中继与主chain之间则不具有隶属关系,并且前者负责跨chain数据的传输后者则承担着数据传输的任务。就执行效率而言,在侧chain需要同步所有区块头以确认交易的有效性这一需求导致其执行效率低于中继;另一方面就安全机制而言,在侧chain与主 chain之间各自独立运行各自的保护措施,在此情况下主 chain 的安全优势无法体现在侧 chain 上;相比之下,在中继运行期间始终依赖于主 chain 的安全验证机制因而其安全性更高一筹。
采用侧链技术实现跨链通信的主要项目包括BTC Relay和Cosmos等。其中,BTC Relay通过引入以太烷智能合约实现两个区块链间的去中心化连接,并使用户能够在以太烷上完成比特币交易验证。此外,BTC-Relay借助BTC区块头构建了一个简明扼要的小型比特币区块链,并将其成功部署于以太烷网络中。而Cosmos则基于Tendermint共识机制构建了一种中继链架构来实现跨链交互。其网络架构由三个关键组件构成:主网(Hub)、功能区(Zone)以及互操作性协议层(IBC),其中Zone相当于接入不同区块链的空间区域,而Hub则是 Cosmas 的核心主网节点负责状态追踪记录与各功能区之间的跨链通信。
针对区块链系统中侧链与中继机制的跨链问题, 云闯团队提出了基于主侧链多层架构的解决方案. 该方案通过动态索引实现主侧链间的高效交互, 并基于Merkle路径实现了跨链数据的安全传输. 在交易处理环节, 云闯的方法将单个交易拆分为多组子交易, 然后将这些子交易任务分配给Worker集群进行并行处理, 这种设计使得系统能够有效提升交易吞吐量. 实验数据显示, 随着接入侧链数量的增长, 系统总吞吐量维持稳定水平. 另一方面, 刘晶等研究者针对传统区块链访问控制策略在效率和安全方面的缺陷, 提出了一种创新性解决方案. 该方案采用了Plasma方案对区块链系统的侧链进行扩展, 将智能合约执行功能下放至各独立的智能合约运行环境, 同时与主链条之间建立高效的批量数据验证机制. 在访问控制层面, 他们实现了数据存储与策略执行的分离化设计, 这不仅增强了数据的安全性, 更为系统的管理效率提供了有力支撑. 实验表明该方法在提升工业物联网场景下的区块链应用效果方面表现突出
3.3 哈希锁定
哈希锁定(Hash-locking)是一种全称称为哈希时间锁定合约(Hash timelock contract)的技术方案,在2013年首次于bitcointalk论坛上提出并迅速得到了比特币闪电网络的应用支持。该方案巧妙地运用了时间和计算能力相结合的方式进行交易控制,在比特币闪电网络中展现出显著的安全性和功能性优势。具体而言,在双方预先对所涉资产进行锁定后,在规定的时间段内双方均可提交具有有效算力验证的原始数据以完成交易操作;若在此时间段内双方均提交符合要求的有效算力数据,则可顺利完成交易;反之若一方未能按时提交有效的算力数据则导致整个交易失败并相应地终止资金流动过程这一机制确保了参与方之间的协作一致性和不可分割性;其中核心的技术基础包括两个关键机制:一是时间锁机制规定的是在某个有限的时间段内必须提交有效算力数据才能完成验证任务;二是哈希锁机制则基于计算资源的能力评估其有效性即当存在一个特定的数据对象其对应的计算结果与系统预设目标值相匹配时相应的验证承诺才会生效否则将被视为无效而终止
哈希锁定机制的工作原理如下:在链A上打开一个账户AX时会生成一个随机数r并计算其哈希值Hash(r),然后将该哈希值传输到链B上的账户BY处。与此同时,在链A上将该账户AX所持有的数字货币被固定在相应的智能合约中,并设置好交易的有效期时间。当账户BY接收到Hash(r)后会查看到AX已经锁定了相应资产并明确了交易时间范围随后会在链B上基于此哈希值同样将该数字货币固定在智能合约系统中并设定好有效交易时间段。当AX接收到BY的锁定确认信息后系统会在规定的时间段内自动发出包含随机数r的认别协议请求发送给账户BY。而当账户BY接收到这些认别协议内容并经系统验证无误后就会返回相应的计算结果从而使得等待解锁的客户方顺利获得资金完成跨链支付过程如果双方无法在规定时间内达成一致则跨链交易会被终止各方将各自持有的代币重新归还至智能合约系统
哈希锁定的优点在于减少了各方信任障碍,在保障质押功能的同时避免了资金被非法占有。该机制确保了资产不得交由第三方机构托管,在设定明确的时间截止点后可有效规避恶意延缓交易的风险;其不足之处在于目前仅支持跨链资产间的交换操作而无法实现跨链资产转移操作。
哈希锁定机制的主要代表项目包括闪电网络。该系统是一个双向往来平台,在比特币区块链位于第二层平面内完成各项交易操作及账务变更任务,并通过主链的第一层环节实现最终结算确认。这种设计模式有效降低了参与方间直接资金流动的风险,并显著提升了整体运营效率的同时减少了费用支出。
针对哈希锁定机制的跨链研究方面,张诗童等人提出了一种基于哈希锁定机制的多方跨链协议方案。该方案采用了N方协议中的边着色自动撮合算法,在多个区块链环境下实现了N个人与M种货币之间的高效交易配对,并确保了交易的安全性和一致性。值得注意的是该算法设计无需引入第三方交易所机构的方式有效规避了现有中心化交易所模式所带来的信任问题
李祖建则针对现实应用场景中哈希锁定机制存在交易成本低、周期长等问题提出了改进算法这一创新思路通过引入交易回撤机制履约保证金制度以及增强了抗攻击能力等手段在降低跨链交易成本的同时显著提升了系统的安全性
刘峰等人则在此基础上提出了一种改进型跨链资产交互协议方案在Fabric区块链网络中引入了中间人账户概念后实现了与其他主流区块链平台之间的高效资产交互这一设计不仅拓展了 Fabric区块链与其他区块链平台间的互操作性还显著提升了跨链资产交换的实际效率
3.4 分布式私钥控制
基于分布式密钥生成技术和门限密钥共享技术原理设计出的一种机制(distributed private key control),实现了对数字资产管理权限的有效分离与协同管控。该系统通过引入锁与解锁的操作逻辑,在不影响原有主网运行的前提下完成对各子网私钥资源的分散式管控,并将其映射至一个新的中间区块链上。这种设计使得主网上的资源所有权归属问题得以解除,在新的中间区块链网络中可借此实现跨区块链资源调配与价值流动。在实际运作中,在跨区块链操作中,资源的锁定与释放由所有参与方共同决策。任何未达门限值的单个节点或少数联合节点都无法拥有相应的权限。
以下是改写后的文本
3.5 公证人+侧链混合机制
该方案结合了公证人机制的优势与侧链技术的特点,在操作上更加简便且无需繁重的工作量证明;同时该方案还具备低成本且高效的特性;通过区块链之间互相信受的分布式节点作为公证人来实现跨链资产的快速交互;这种设计既避免了中心化的挑战;又借助侧链技术实现了各区块链之间的高效通信与协作运作
采用公证人+侧链混合机制的代表项目包括 Ether Universe 和 Sifchain 两个方面展开介绍。其中 Ether Universe 是首个基于 EOSIO 3.0 平台构建的公证人+侧链混合机制的跨链服务方案,在创新性地实现了由公证人、担保人及矿工共同组成的混合 DPoS共识机制的同时,在提升交易效率的同时显著降低了运营成本,并增强了系统的稳定性和安全性;而 Sifchain 则是以 Cosmos 区块网络为基础并采用 Tendermint 协 consensus 算法构建的支持超过二十种主流区块链网络(如比特币与以太坊)之间高效交互的技术方案;该方案不仅具备高性能与低成本的特点;而且在扩展性方面也表现突出
3.6 5种跨链机制比较
为了全面且直观地展现上述5种跨链机制在各方面的差异性, 本文将围绕这些维度展开深入分析, 探讨其在可互操作性方面的能力。

在互操作性方面,在交易过程中资产的锁定与解锁必须由双方区块链完成这一交叉依赖关系导致哈希锁定机制相较于其他方案存在明显劣势;在信任模型方面由于公证人机制依赖于可信赖第三方作为公证人因此存在中心化的风险而其他机制无需此类依赖;在跨链交换能力上五种机制均支持跨链资产互换;但在跨链资产转移功能上由于哈希锁定基于原子交换原则确保同一链条上的资产总量恒定因此其仅能实现同一链条内的资产互换而无法跨越链条进行转移而其他机制则均可执行跨链转移操作;在跨链预言机支持程度上五种机制中唯有哈希锁定不直接兼容跨链预言机的操作;就跨链资产抵押能力而言五种机制均具备支持特征其中哈希锁定在多数场景下同样适用抵押功能;就跨链实现难度而言单签名公证人机制因其架构简单而被认为是易行方案相比之下分布式签名公证人机制的技术开发较为复杂;从兼容性角度来看除托管模式外其他三种模式都需要对原有主链进行一定程度的技术改造以适应侧链需求这种改造增加了实现复杂度;同样将两种混合模式(公证人+侧链)纳入考量其综合难度也相对较高相比之下哈希锁定凭借其简单的智能合约设计能够较为便捷地实现跨链交互而无需对原有区块链架构做出重大修改;就交易效率而言公证人在短时间内仅能处理单笔交叉验证任务难以应对多笔交易的同时提交这限制了其整体效能相比之下侧链由于需等待信息确认才能完成交易其效率水平较低而哈希锁定则因各链条之间相互独立无需互相了解从而显著提升了整体效率;从安全性角度来看公证人机制因中心化的潜在风险导致安全性较弱而侧链由于主副链条的安全保障措施相互独立主网的安全优势无法延伸至侧网因而两者的安全性均处于较低水平相比之下哈希锁定凭借去中心化的特性提供了较高的安全性分布式私钥控制通过降低对原有主网资产管理集中度增强了系统的安全性尽管如此但采用分布式节点作为公证人的混合模式却进一步降低了安全风险具有较高的安全保证
通过对比分析现有的5种区块链技术方案可以看出:每一种区块链技术都有其特定的技术实现方式,并且各自具有相应的优缺点特征。到目前为止,并未出现能够满足各类应用场景需求的全面性的区块链解决方案。当前,在选择适用的区块链技术方案时应当综合考虑具体应用场景的需求以及技术方案自身的特性。
4 跨链安全性分析
自跨链技术和应用的出现以来, 相关研究与实践已不足 fifty 年, 仍处于初步发展阶段。就目前而言, 在提升速度、交易效率和资产管理方面, 跨链技术就目前而言, 在提升速度、交易效率和资产管理方面仍存在较大的优化空间。尽管如此, 此前该技术尚未得到广泛普及和发展。然而当前最为迫切的需求就是安全性问题, 近年来围绕这一领域的安全事件屡见不鲜, 成千上万笔资金被盗损, 已经成为制约其发展的关键因素。本文将从机制设计与攻击模式两个维度展开分析
4.1 不同跨链机制安全性问题
通过对比现有跨链机制的表现可以看出,在跨链安全性方面存在显著差异。其中最突出的优势体现在公证人+侧链混合机制这一方案中,在安全性方面具有显著优势。然而其他主流跨链方案因在技术和实现细节上存在不足,在很多关键环节普遍面临一定程度的安全性挑战。本文将深入探讨当前广泛采用的三种主要跨链方案:公证人机制、侧链/中继方案以及哈希锁定技术的应用场景和安全特性。
4.1.1 公证人机制安全性问题
该 mechanism 采用一种技术手段实现跨链功能,并可适用于不同架构的底层 blockchain. 然而, 其实质是一种中介服务模式, 由于引入了外部机构背书, 导致系统整体呈现出较高的集中化特征. 其转移过程高度依赖于第三方机构的真实性, 只有当这些外部机构始终如一地保持诚信时, 才能确保交互的安全性. 因此, 系统面临较高的集中化风险. 尽管可以通过采用多签名或分布式签名的方式部分提升安全性, 但这并未彻底消除系统的集中化问题, 同时潜在的合作漏洞依然存在.
4.1.2 侧链/中继安全性问题
侧链是一个相对独立于主链运行的区块链,因此,侧链和主链的安全机制也是独立的,侧链在跨链交易过程中需要同步所有的区块头以验证交易是否被认可,无法获取主链网络上所有的交易信息,因此,也就无法对主链交易信息进行全面验证和追溯,也无法对常见区块链的攻击进行识别,故主链的安全优势无法在侧链上体现出来。而中继本质上是对公证人机制和侧链机制的有效融合和延伸,是一种去中心化的公证人机制,虽然较侧链的安全性有所提高,但其与各平行链的安全性在一定程度上也会受到链双方的影响。
4.1.3 哈希锁定安全性问题
基于哈希锁定机制运作的系统中,在不影响各方信任的前提下实现资产质押功能时,则无需将资产转移至第三方存储。与公证人机制相比,在此方案中存在较高的安全性优势,并且通过设定交易时间限制有效防止了恶意拖延交易行为的发生。然而该方案也存在一定的局限性:一方面由于存在时间限制导致无法及时处理大量交易请求,在极端情况下可能出现短时间内建立大量交易订单后故意触发超时处理从而造成网络信息浪费的问题;另一方面在资产锁定阶段要求双方必须始终保持在线状态以便及时验证交易反馈结果这一特点也增加了遭受黑客攻击的风险特别是当攻击者试图窃取"热钱包"中的私钥进而盗取用户钱包中的资金时风险更加不可忽视。
4.2 不同攻击类型安全性问题
在跨链网络中, 作为区块链重要组成部分之一的共识协议因其决定了节点如何达成数据一致, 因此在一定程度上影响着区块链系统的安全性. 因此, 基于工作量证明和权益证明等主流共识协议常被 attack 者作为主要目标, attack 者会根据不同类型的共识协议采取相应的策略来破坏系统运行, 从而获取额外收益. 此外, 对于共识协议之外的因素所导致的安全威胁也成为威胁跨链安全的重要因素之一. 本节将从六个方面简要分析这些 attack 方式及其对跨链安全带来的影响: 双花 attack 日蚀 attack 女巫 attack 竞争条件 attack 长程 attack 以及重放 attack
4.2.1 双花攻击
双花攻击(double spending attack)也叫双重支付攻击,简单来说就是同一笔钱被花了两次,是指攻击者通过不间断发起和撤销交易,将同一笔数字资产反复使用以实现获利的行为。目前双花攻击包括51%攻击、芬妮攻击、种族攻击、Vector76攻击以及替代历史攻击5种攻击方式,以51%攻击为例,攻击者把一定数量的代币投放到交易所,等交易被确认后,将所投放代币进行兑换,当攻击者拥有超过51%算力时,通过分叉直接创建一条新链进行挖矿,根据最长链原则,当新链长度超过原链时,原链被舍弃,新链成为主链,原链投放的代币重新回到攻击者手中,而此时攻击者已经获得了之前交易的兑换金,最后攻击者可以在新链上继续使用这些代币,实现双花。Rosenfeld推导出了成功双花的概率,给出了各种形式,并讨论了双花的经济可行性条件,最后证明了通过6次等待就能获得绝对安全以及将等待时间长度作为确定安全的主要因素是不成立的。双花攻击一般发生在一致性较弱的区块链系统,在跨链交易过程中,一个完整的跨链交易通常包括多个子交易,这些子交易一般独立分布在不同区块链系统中,跨链系统必须确保交易的原子性,即交易必须同时成功或者同时失败,在成功执行一次跨链交易后,其子交易也能成功执行,如果任一子交易执行失败,要能撤回前面已完成的子交易。如果无法保证跨链交易双方交易信息的一致性和同步更新,则跨链过程中不可避免会出现双花攻击问题。
4.2.2 日蚀攻击
一种基于P2P网络结构的日蚀破坏(Eclipse Attack)机制是指,在受限制于TCP连接容量的情况下,在区块链主网中单一节点所能与其他节点建立的有效连接数量有限(内网可达117个地址端口对外网仅可达8个地址端口)。当攻击者发起针对受害者节点的破坏行动时,若其能够完全接管所有目标节点的通信,则受害者 node 将失去对该通信系统的有效控制。此时受害者 node 只能被动接受来自外部 attacker 的预期数据流信息输入输出内容,并陷入依赖 third-party 中间人的境地。这种情况下我们称该 node 被实施了日蚀破坏行为。进一步而言该破坏手段可被用于实施双重欺骗策略即通过控制参与交易 node 的输入数据流使其无法正常接收相关信息从而导致交易记录在本地私有区块链上生成但在主链上并不存在这一异常现象得以达成双倍收益的目的 Heilman 研究表明在比特币主网上这类 day-ahead 攻击者可通过有效控制足够多的 IP 地址来实现对该类受害 node 的全面控制进而削弱其核心安全性基础 Marcus 研究则聚焦于以太坊架构下此类 day-ahead 攻击问题提出了基于两台仅拥有一个本地 IP 地址主机构建的有效 attack 向量并分析了因 Kademlia 网络协议特性导致的相关漏洞随后提出了相应的防御对策措施这些策略均旨在提高此类 day-ahead 攻击行为的实施门槛最终使得在具备广泛分布大量节点支持的大规模公有区块链系统中此类 attack 意识到的机会成本显著提升而在跨链环境下由于交易 node 数量相对较少且高度集中因此这类 attack 更易在此类系统中发生
4.2.3 女巫攻击
在跨链环境中出现"女巫攻击"(sybil attack)背后源于区块链数据冗余机制的特点:即同一节点的数据通常需要分布在多个分布式节点上以实现数据冗余。这种机制成为女巫攻击最有效的破坏手段之一。具体而言,在区块链网络中若出现恶意节点通过生成大量伪装身份并广泛传播这些虚拟身份信息,则可误导正常节点获取虚假或受限信息。当网络中的伪装节点数量超过真实节点时,在共识过程中由于其占优的投票能力得以压制真实节点并对新加入的潜在节点发出拒绝指令;同时还能操控交易顺序或篡改记录甚至逆转交易过程等恶意行为。值得注意的是公有链由于其共识机制不依赖于参与者的数量因此本质上不会遭受此类风险;而联盟链为了提高共识效率会限制参与者的数量从而使得上述风险得以存在。在跨链交易场景中无论对方是采用联盟链还是公有链系统都可能面临类似的威胁;据官方数据显示自2022年4月开始Hop Protocol就已开始实施一项针对举报女巫地址行为的激励计划:对识别和举报此类地址的社区成员将给予25%代币奖励;此外参与者也可以通过自我举报的方式获取奖励这一政策自发布以来已收到了大量用户的积极参与。
4.2.4 竞争条件攻击
在跨链交易过程中(特别是采用原子交换类跨链系统的场景),由于交易确认的时间往往存在先后顺序之分(即在相同时间内可能会有多笔交易被系统识别为已完成状态),因此在任何一方(不论是发起方还是接收方)都可能出现先被系统确认完成交易的情况(即先手攻击)。这种现象被称为竞争条件攻击问题。具体而言,在双方A和B通过智能合约进行BTC与ETH资产互换的情况下(其中A发送一定数量的BTC至合约指定地址而B则发送等值的ETH至同一地址),若B能够率先完成此次互换操作,则不仅能够从中获取A提供的BTC资产同时还能掠夺B自身此前存入合约地址中的ETH资产;与此同时A不仅无法从B处获得相应的ETH资产还会因支付给B的BTC损失而造成资金上的损失。竞争条件攻击通常基于账户余额这一特定因素展开其操作即只要用户的账户始终保持着一定的余额就可以利用该漏洞持续窃取对方账户内的资产。
4.2.5 长程攻击
长程攻击(long range attack)常见于基于权益证明(PoS, proof of stake)共识机制的区块链系统中。在这种区块链系统中,若想篡改账本需拥有至少51%的有效算力支持。这一目标显然难以实现。恶意节点为了达到这一目的首先会计算生成大量新区块,并迅速一次性释放出来。这些新区块将被用于构建一条始于区块链初始区块的最长分支链。根据共识机制下的最长 chain规则,在这种情况下新 chain 将取代原合法主 chain 成为我们所认可的基础 chain。原有主 chain 上已完成的所有跨 chain transaction记录将被撤销,并因此可能导致部分 cross-chain transaction出现双重计费的情况。最终其篡改 account 的目的得以实现。
4.2.6 重放攻击
重放攻击(replay attack)是一种恶意数据传输的有效重复行为构成了网络中的一种特殊攻击手段。这是一种通过发送已接收并用于验证身份信息包来实现对目标主机完成欺骗性认证的行为模式。这种技术主要应用于用户的身份认证环节。在跨链条操作中尤其常见于区块链系统实施硬分叉的过程当中。当系统完成硬分叉后会进入双链条状态——既有新链条也有原链条。由于这两条链条在所有的交易记录和私钥参数方面都是完全一致的因此任何一条链条上的交易都可以被复制并传播到另一条链条上从而实现双重确认的目的进而达成两套相同的完整交易记录
5 跨链挑战与展望
5.1 挑战
随着以比特币为代表的数字货币迅速发展,在这种背景下
一方面现有跨链技术因存在诸多缺陷难以满足大规模落地应用的需求 如跨链交易执行效率低下等问题 针对恶意行为的预警与处置机制尚待完善 连接机制的去中心化可能导致系统稳定性下降 跨链安全性问题始终困扰着该技术的发展 在上文所提及的关键难点中 现有跨链机制虽然在一定程度上能够应对这些问题 但无法彻底解决 具体而言 哈希锁定虽然实现了跨链交易的不可分割性 但在某些特殊情况下如区块链节点出现超时等 则无法保证交易的绝对不可分割 因此在大多数场景下 该方案仍无法满足要求 另外 利用智能合约模式以及侧链机制中的托管模式可实现资产的安全配置 但受限于托管模式对中心化机构的高度依赖以及并非所有区块链系统都支持智能合约等因素 导致其适用范围较为有限 这使得完全实现跨链交易资产管理的技术突破仍有待于进一步研究与创新
同时,在未来的科技发展中,
跨链技术可能会遇到更为复杂的应用场景,
不同区块链间的跨链技术实现难度较大。
要实现全球区块链之间的广泛互联,
需制定统一的技术规范与体系框架。
5.2 前景
当前阶段,在全球数字经济发展新赛道的核心位置上,区块链技术凭借其独特的信任机制正在引领新一轮科技革命、产业变革及数字化革命的发展潮流。这一技术不仅重塑了物联网、数字金融与智能制造行业的应用场景及运行模式,并且正在深刻影响着各行业的发展生态与创新路径。在数字经济快速崛起以及信任体系日益重要的背景下,区块链技术已成为不可或缺的关键支撑之一。为此,在全球多国已将区块链技术提升至国家战略层面的战略背景下
为了推动区块链技术在全球范围内的广泛应用与发展
基于现有的公证人机制,在实际应用中发现跨链交易往往依赖于第三方公正人的诚信度。现有成熟的选举策略基础之上虽然已经取得了一定成效然而这一问题可能导致系统存在较高的中心化风险。尽管通过采用多签名和分布式签名相结合的方式在一定程度上提升了系统的安全性但这些措施仍未能彻底消除系统对中心化的依赖。展望未来在实际应用中可探索将哈希锁定等其他技术与现有的公投机制相结合以提升系统的抗干扰能力
在侧链/中继机制中,基于SPV证明机制所使用的区块头部信息用于主侧链交易支付验证,随着参与交互的区块链数量持续增加,由此产生的开销可能会显著影响系统的跨链交易处理性能。此外,由于仅以区块头作为交易验证依据,使得主链无法实现对全部交易数据的有效覆盖与验证,从而成为多种恶意攻击手段如双花攻击等潜在威胁的源头之一。针对上述问题所导致的跨链交易运行效率低下、安全性不足以及中心化风险等问题,未来可以从以下两个方面进行改进:一方面可以通过引入主链来存储相关交易记录,将应用代码及数据存于侧链中以减轻主链负担;同时优化主侧链索引机制及跨链交互机制以进一步提升交易运行效率;另一方面可探索多条并行运行的侧链方案以实现交易数据的分散化存储,从而增强系统的整体安全性
基于哈希锁定机制的框架下,在现有跨链交易方案仅能完成资产交换而无法实现资产转移的局限性上进行改进研究。未来研究如何将公证人机制与侧链技术相结合以突破现有技术限制,并对哈希锁定机制中可能出现的网络延时导致系统卡顿的问题进行深入探讨;同时提出进一步提升系统的安全性以防止用户资产遭受盗窃的风险,并从时间无关性等维度展开系统性优化工作。
在分布式私钥控制机制中,在提升运行效率的同时减少智能合约开发的复杂度,并加快跨链交易确认时间;而在采用公证人与侧链结合的方式时,则需重点关注由于作为公证人的分布式节点可能面临共谋风险而导致无法实现完全去中心化的问题。
针对跨链环境中恶意行为的预警与应对措施的研究方向上,未来研究可以从以下三点展开:其一,需制定安全可靠的节点准入及审计流程;其二,应确保恶意 node 参与网络攻击所带来的代价超过其所能获取的利益;其三,则可通过完善奖惩制度来促使诚实 node 主动报告异常信息,并采取有效措施打击 node 的一系列不当行为.
随着应用场景日益多样化与复杂化
展望未来,随着跨链技术瓶颈逐渐被解决,依托于跨链机制实现互联互通的同时,也将带来高效便捷的交互体验,确保信息安全的同时为系统提供可靠保障,最终必将开创万物互联的新纪元,并为社会创造更加广阔的未来空间
