【ISE318: Industrial Engineering Techniques and Methods】
Industrial Engineering Techniques and Methods Learning Notes
Content derived from ISE318 course
Content
-
Chapter 1: Productivity
-
-
1. Introduction of Industrial Engineering
-
2. Introduction to productivity
-
- 2.1 Productivity
- 2.2 Profit
-
3. Causes of low productivity in enterprises (3P1M)
-
4 Resources and outputs of enterprise, their importance and measurement
-
Exercises
-
Tutorial
-
Summary
-
-
Chapter 2: Layout
-
-
1. Layout Planning
-
2. Types of layout manufacturing and offices
-
-
2.1 Process Layout
-
- 2.1.1 Advantages and Disadvantages
-
2.2 Product Layout
-
- 2.2.1 Advantages and Disadvantages
-
2.3 Fixed Position Layout
-
- 2.3.1 Advantages and Disadvantages
-
-
3. Layout Planning Techniques
-
- 3.1 Block Programming
- 3.2 Relationship Programming
-
- Tutorial
-
Exercise 1 (Layout Plan)
-
Exercise 2
-
Tutorial
-
- Method: Advantages and Disadvantages
-
Summary
-
-
Chapter 3: Multi-Criteria Decision Making and Decision under Risk and Uncertainty in Industrial Engineering
-
-
1. SAW (Simple Additive Weighting)
-
2. Decision making under uncertainty
-
3. Decision Criteria
-
- 3.1 Maximin
- 3.2 Maximax
- 3.3 Laplace
- 3.4 Minimax regret
-
4. Decision Tree
-
5. Decision Making Under Risk
-
Tutorial
-
Summary
-
-
Chapter 4: Methods Engineering and Recording Techniques in Industrial Engineering
-
-
1. Methods engineering
-
2. Methods design
-
Step 1: Define the Problem and Objectives.
-
Step 2: Analyze the Problem.
-
-
Cause-effect analysis: Fishbone Diagram
-
- Exercise
-
Why-why diagram
-
-
Step 3: Formulate Alternatives.
-
Step 4: Evaluate Alternatives and Select the Best.
-
- Feasibility Analysis
- Conflict Analysis
-
Step 5: Implement the Best Method.
-
Step 6: Audit the Study.
-
3. Process Analysis
-
- 3.1 ASME Symbols
- 3.2 Flow Process Chart Symbols
-
- Examples
-
4. Process Improvement
-
5. Gilbreth Symbols
-
- Outline Process Chart V.S. Flow Process Chart
-
6. Multiple Activity Charts
-
- 6.1 Right-hand/left-hand activity chart
- 6.2 Worker-machine activity chart
- 6.3 Worker-multimachine activity chart
- 6.4 Gang activity chart (a.k.a. multiworker activity chart)
-
7. Block diagram
-
8. Forms Orientated System Flowcharts (Procedure Flowcharts)
-
- 8.1 Symbols
-
- Start/ending point
-
Input/Output
-
Decision
-
Connector
-
Direction of the flow
-
Process
-
Function/Subroutine / Predefined Process
- Exercise
-
9. Gantt Chart
-
-
Chapter 5: Predetermined Motion Time Systems
-
-
5.1 Predetermined motion time systems (PMTS)
-
- Methods-Time Measurement
- MTM-1
-
- Reach [R NO. CHAR.]
-
Move [M NO. CHAR.]
-
Turn [NO. T(WEIGHT.) DEGREE.]
-
Grasp [G CASE.]
-
Release [RL NO.]
- MTM-2
- MTM-3
-
5.2 Direct Time Study Procedure
-
Exercise
-
- Exercise 1: Standard Time
- Exercise 2: Observed Time
- Exercise 3: MTM
-
Summary
-
-
Chapter 6: Quality
-
-
Quality Management and Quality Control
-
- Product Quality
-
- Performance
-
Features
-
Reliability
-
Conformance
-
Durability
-
Serviceability
-
Aesthetics
-
Safety
-
Perceptions
- Quality of Services
-
- Time and timeliness
-
Completeness
-
Courtesy
-
Consistency
-
Accessibility and convenience
-
Accuracy
-
Responsiveness
- 4Ms
- Deming cycle: Plan-Do-Check-Act (PDCA) cycle
- Benchmarking
- Costs of Quality
-
Line Balancing
-
- (1) Determining the desired cycle time;
- (2) Draw the precedence graph;
- (3) Find the minimum possible number of one-person workstations.
- (4) Arrange the work activities into workstations so as to balance the line.
- (5) What is the efficiency of your line balance?
- (6) What is the idle time per cycle?
-
Exercise 1
-
Exercise 2
-
Summary
-
-
Chapter 7: Quality Function Deployment (QFD) and Learning Curve
-
- Techniques
- QFD
- Learning Curve
- Example
- Improvement ratio
- EXCEPTION
- Exercises
- Summary
-
Chapter 8:
-
-
Design of goods and service. Product Life Cycle. Decision Tree for product design
-
- Decision Tree
-
Product and Service Design based on Quality Function Deployment (QFD)
-
Lean Production, JIT and Toyota Production System
-
-
Lean operation
-
- Advantages and Disadvantages
-
Just-in-Time (JIT)
-
Toyota Product System (TPS)
-
-
Comparison of three methods
-
Tools for Strategy Analysis of services or products
-
- SWOT analysis
- BCOR analysis
- PESTEL Analysis
- Why-why diagram
- BCG Matrix
-
Summary
-
-
Exercise
-
- Question 1: Cycle Time
- Question 2: Layout Plan
- Question 3: Productivity
- Question 4: Fishbone and QFD
- Question 5: Learning Curve
Chapter 1: Productivity
1. Introduction of Industrial Engineering
2. Introduction to productivity
Productivity § is the relationship between the outputs (O) generated from a system and the inputs (I) that are used to create those outputs.
The ratio of Output to Input
Productivity Improvement (PI) is the result of managing and intervening in transformation or work processes.
2.1 Productivity



2.2 Profit

3. Causes of low productivity in enterprises (3P1M)
-
Defects in the Design or Specification of the product or service

-
Inefficient Working Methods, Systems or Procedures in producing the product or providing the service

-
Shortcomings of “Management” and “Personnel” in producing the product or providing the service


4 Resources and outputs of enterprise, their importance and measurement
Exercises
Comment on those costs that are most significant and how they could be reduced.

Labor contributes the most, follows by materials.
Measures: (1) employing more skilled operators to reduce the operators;
(2) improving the automation level; and
(3) Applying new technology/process for materials-saving.
Tutorial

Summary
- What is productivity?
- How to calculate the productivity? Single-factor and Multi-factor approach. How to improve productivity?
- Causes of low productivit
Chapter 2: Layout
1. Layout Planning
2. Types of layout manufacturing and offices
2.1 Process Layout
Machines grouped by process they perform. Used in a job shop for a low volume, customized products 

2.1.1 Advantages and Disadvantages
Advantages
• Can handle a variety of processing requirements
• Not particularly vulnerable to equipment failures
• General-purpose equipment is often less costly and easier and less costly to maintain
• It is possible to use individual incentive systems
Disadvantages
• In-process inventories can be high
• Routing and scheduling pose continual challenges
• Equipment utilization rates are low
• Material handling is slow and inefficient
• Reduced spans of supervision
• Special attention necessary for each product or customer
• Accounting, inventory control, and purchasing are more involved

2.2 Product Layout
Linear arrangement of workstations to produce a specific product. Used in a flow shop for a high volume, standard products.
One in which the facilities are arranged according to progressive steps by which the product is made.


2.2.1 Advantages and Disadvantages
Advantages
• High rate of output
• Low unit cost
• Labor specialization
• Low material handling cost per unit
• High utilization of labor and equipment
• Established routing and scheduling
• Routine accounting, purchasing, and inventory control
Disadvantages
• Creates dull, repetitive jobs
• Poorly skilled workers may not maintain equipment or quality of output
• Fairly inflexible to changes in volume or product or process design
• Highly susceptible to shutdowns
• Preventive maintenance, capacity for quick repair and spare-parts inventories are necessary expenses
• Individual incentive plans are impractical

2.3 Fixed Position Layout
Used in projects where the product cannot be moved. Owing to the bulk or weight of the product, men and machine are brought to the location where the product is made.


2.3.1 Advantages and Disadvantages

3. Layout Planning Techniques
3.1 Block Programming
3.2 Relationship Programming





When you improve the layout, you can just ignore the X, and pick the A,E as your priority.

Tutorial




Exercise 1 (Layout Plan)
(1) Construct the “from-to matrix”;

(2) Determine an initial layout plan for the laboratory (open question);

(3) Develop an initial schematic diagram and Determine the total costs of the initial layout plan

(4) Try to improve the layout to obtain the improved layout plan (open question); determined in (2);

(5) Determine the total costs of the improved layout plan determined in (4).
Schematic Diagram

Mistake:


Exercise 2

Tutorial


Method: Advantages and Disadvantages
Advantages: quantitative approach, ensuring the lower materials handling costs, Disadvantages: neglect the relationship between each pair of departments, large amount of calculations.
Summary
- Process layout, product layout, and fixed position layout
- Methods for layout plan, especially relationship diagramming and minimize materials handling costs
Chapter 3: Multi-Criteria Decision Making and Decision under Risk and Uncertainty in Industrial Engineering
1. SAW (Simple Additive Weighting)
Multiplies the normalized value of the criteria for the alternatives with the importance of the criteria, the alternative with the highest score is selected as the preferred one.


2. Decision making under uncertainty
Decisions are sometimes made under complete uncertainty: No information is available on how likely the various states of nature are.
There are three general environment categories
-
Certainty
Environment in which relevant parameters have
known values -
Risk
Environment in which certain future events have
probabilistic outcomes -
Uncertainty
Environment in which it is impossible to assess the
likelihood of various possible future events
3. Decision Criteria
3.1 Maximin
Choose the alternative with the best of the worst possible payoffs
Find the highest

3.2 Maximax
Choose the alternative with the best possible payoff
Find the highest

3.3 Laplace
Choose the alternative with the best average payoff
Find the highest
/ alternatives -> Low, Moderate, High = 3

3.4 Minimax regret
Choose the alternative that has the least of the worst regrets
Find the lowest


4. Decision Tree
A schematic representation of the available alternatives and their possible consequences
Three types of “nodes”
• Decision nodes - represented by squares ( □)
• Chance nodes - represented by circles (Ο)
• Terminal nodes - represented by triangles (optional)


5. Decision Making Under Risk
A widely applied criterion is expected monetary value (EMV)
Find the highest

Tutorial




Summary
- multi-criteria decision making Using multi-criteria decision making to rank the alternatives Simple Additive Weighting (SAW)
- Decision Making Under Uncertainty, Risk and Basics of Decision Tree
Chapter 4: Methods Engineering and Recording Techniques in Industrial Engineering
1. Methods engineering
is the analysis and design of work methods and systems, including the tooling,
equipment, technologies, workplace layout, plant layout, and work environment.
= work study, work simplification, method study, process re-engineering, business process reengineering
2. Methods design
is concerned with either of the following situations:
-
Design of a new method or process
• Required for new product or service and there is no existing standard
• Method must be designed from scratch, using best existing practice for similar operations -
Redesign of an existing method or process based on a previous methods analysis.
Step 1: Define the Problem and Objectives.
- The problem in methods engineering study may be low productivity, high cost, inefficient methods, or the need for a new method or a new operation.
- The objective is the desired improvement or new methods design. Possible objectives are to increase productivity, reduce labor content and cost, improve safety, or develop a new method or new operation.
Step 2: Analyze the Problem.
Data collection and analysis activities for the type of problem being studied.
Cause-effect analysis: Fishbone Diagram

Exercise


Why-why diagram
(1) To derive the root causes, the decision makers need to kee
p asking why, and the identified causes for the specific que
stion form the basis of the following questions;
(2) In most cases, with five iterations of this ask-answer proc
edure at most, the root causes can be identified.

Step 3: Formulate Alternatives.
Here are some possible alternatives methods:
- Upgrade from the monosodium glutamate (MSG) base to include more natural flavours
- Establishing a new product as non-fried instant noodles
- Establishing a new product as wet-processed instant noodles
- Using potassium chloride as a common salt-reducing ingredient
- Adopt smart salt intake indicator
Step 4: Evaluate Alternatives and Select the Best.
• Must features: guaranteed at the minimum level
• Desirable features: Not must features

Feasibility Analysis
An assessment of the practicality of a proposed project or system.

Conflict Analysis
Conflict analysis or conflict assessment is an initial stage of conflict resolution in which parties seek to gain a deeper understanding of the dynamics in their relationship.

Step 5: Implement the Best Method.
4P strategy, price, promotion, place, product
ISE375 Modelling and design:
Direct installation - Changing over from the old information system to a new one by turning off the old system when the new one is turned on
Parallel installation - Running the old information system and the new one at the same time until management decides the old system can be turned
Single-location installation - Trying out a new information system at one site and using the experience to decide if and how the new system should be deployed throughout the organization.
Phased installation - Changing from the old information system to the new one incrementally, starting with one or a few functional components
Step 6: Audit the Study.
Select D because, it has the highest score among desirable features.
Perform some follow-up on the methods engineering project.
How successful?
Implementation issues?
What to be did differently?
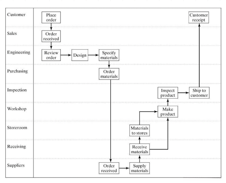
3. Process Analysis

3.1 ASME Symbols


3.2 Flow Process Chart Symbols
OTIS Charts: stands for Operation, Transport, Inspection, Storage

Examples
Mr. Chan went to hospital from his office, he registered on the machine, then sit down for 15 minutes, and subsequently fill out patient history, he wait another
10 minutes, then the nurse took him to the doctor. He was checked by the doctor, he walk to pharmacy, then pick up prescription, finally he left the hospital.
Question: Draw an Operation Transport Inspection Storage (OTIS) flowchart on the sheet provided showing the procedure for seeing the doctor.



(1) Summarizing all the activities
went from his home to the canteen: Transport (T)
put his bag on a chair: Storage (S)
went to the food-selling table: Transport (T)
joined the queue: Operation (O)
waited for about 2 mins: Delay (D)
ordered a bowl of instant noodles: Operation (O)
paid by cash: Operation (O)
went to food collection area: Transport (T)
gave the order receipt to the chef: Operation (O)
he waited for 5 mins : Delay (D)
picked up the food: Operation (O)
went to the table which is near the chair with his bag: Transport (T)
ate the noodles: Operation (O)
left the building: Transport (T)
Then, you can use the vertical lines connect these symbols in the sequence they performed.
(2) Two points for process improvement
i. use electronic payment or card payment to replace the current cash payment;
ii. take his bag directly to food-selling table rather than putting on the chair;
iii. combining ordering the food, payment process and giving the order receipt to the chef together into an integrated intelligent order system
4. Process Improvement
5W1H Principle: Why, What, Where, When, Who and How Why? Why we need to do it in this way? Is it unnecessary? What? Is it necessary? Are there some more suitable objects? Where? Any more suitable places or venues? When? Any more suitable time? Who? Any more suitable operators or staff? How? Any more suitable methods?
Five ways: Eliminate, Combine, Rearrange, Simplify and Cross
- Eliminate: eliminate the unnecessary operations or steps;
- Combine: combine some operations/steps that cannot be eliminated;
- Rearrange: determine the best sequence of the operations/steps;
- Simplify: use more convenient way to replace the old methods; and
- Cross: cross-parallel operations to save time
1st Priority: Eliminate
2nd Priority: Combine
3rd Priority: Simplify
Fishbone Diagram
PDCA: Planning, Doing, Checking and Action
Benchmarking


5. Gilbreth Symbols



Outline Process Chart V.S. Flow Process Chart
The convention is that the Flow Process Chart uses all the ASME symbols and provides more detail that the Outline Process Chart

6. Multiple Activity Charts
A chart on which the activities of more than one subject (worker, equipment of material) are each recorded on a common time scale to show their inter-relationship.
Objective: to analyze how the workload is coordinated and shared among the entities.
6.1 Right-hand/left-hand activity chart
Two symbols are used in this chart:
• Transportation (either an arrow or a small circle)
• Action (e.g., grasp, position, use, release) A sketch of the workplace is drawn, indicating the contents of the bins and the location of tools and materials.
• Record the motions of one hand at a time
• Usually necessary to redraw the chart
A process chart in which the activities of the workers hands (or limbs) are recorded in relationship to one another.

6.2 Worker-machine activity chart

6.3 Worker-multimachine activity chart
6.4 Gang activity chart (a.k.a. multiworker activity chart)
This chart indicates activities in which two or more workers performing together as a team.
Objective: To better coordinate the activities and balance the workload among the workers

7. Block diagram
Graphic consisting mostly of blocks and arrows to portray the relationships among components of a physical system
• Commonly used in linear control theory, where
• Arrows represent the flow of signals or variables in the system
• Blocks contain transfer functions that define how input signals are mathematically transformed into output signals


8. Forms Orientated System Flowcharts (Procedure Flowcharts)

8.1 Symbols
Start/ending point
STATED AS TERMINAL ONE

Input/Output
For example, inout: keyboard; output: words

Decision
YES/NO Option

Connector
There is usually a letter in this circle, and it represents that the process will continue starting the action/activity using the corresponding letter as its name

Direction of the flow

Process
Process: represents an action/activity transform the input into output

Function/Subroutine / Predefined Process
This shape takes two names - ‘Subroutine’ or 'Predefined Process’. Its called a subroutine if you use this object in flowcharting a software program. This allows you to write one subroutine and call it as often as you like from anywhere in the code.

Exercise


9. Gantt Chart
Show dependencies between tasks, personnel, and other resources allocations


Chapter 5: Predetermined Motion Time Systems
Four basic work measurement techniques:
- Direct time study
- Predetermined motion time systems (PMTS): commonly used PMTS, Work-Factor, Predetermined Time Standards Systems – Meyers, MOST (Maynard Operation Sequence Technique)
- Standard data systems
- Work sampling
• Predetermined motion time system (PMTS) is a database of basic motion elements and their associated normal time values, and it includes procedures for applying the database to analyze manual tasks and establish standard times for the tasks.
5.1 Predetermined motion time systems (PMTS)
Methods-Time Measurement
MTM is a procedure which analyzes any manual operation or method into the basic motions required to perform it, and assigns to each motion a predetermined time standard which is determined by the nature of the motion and the conditions under which it is made.
MTM gives values for the fundamental motions of: reach, move, turn, grasp, position, disengage, and release.
Most predetermined motion time systems use time measurement units (TMU) instead of seconds for measuring time. One TMU is defined to be 0.00001 hours, or 0.036 seconds.
Includes MTM-1, MTM-2, MTM-3, MTM-X
The job broke down into body movements required to perform it.
MTM-1
Reach [R NO. CHAR.]

Move [M NO. CHAR.]

Turn [NO. T(WEIGHT.) DEGREE.]

Grasp [G CASE.]

Release [RL NO.]

MTM-2
Takes about 40% of the time of MTM-1 to analyze a task.
• Key categories are GET and PUT.
• Provides decision trees to determine case.
• User estimates distance and uses time from table.
• Includes 7 other motions.
MTM-3
Takes about 15% of the time of MTM-1 to analyze a task.
• Key categories are HANDLE and TRANSPORT.
•Provides decision trees to determine case.
• User estimates distance (< 6 in. or > 6 in.) and uses time from table.
• Includes 2 other motions.
5.2 Direct Time Study Procedure
- Observed Time: Direct and continuous observation of a task using a stopwatch or other timekeeping device to record the time taken to accomplish the task
- Normal Time: While observing and recording the time, an appraisal of the worker’s performance level is made to obtain the normal time for the task
- Standard Time: The data are then used to compute a standard time for the task
-
Define and document the standard method
-
Divide the task into work elements
-
Time the work elements to obtain the observed time T_{obs}
-
Evaluate worker’s pace relative to standard performance to obtain normal time T_n
Called performance rating (PR)
T_n = T_{obs}(PR) -
Apply allowance factor to compute standard time T_{std} = T_n(1+A_{pfd}), where (1+A_{pfd}) is the allowance factor, the function of the allowance factor is to inflate the value of standard time in order to account for the various reasons why the worker loses time during the shift
Normal Time: Observed time x Performance Rating Factor = OT x PRF
The Performance Rating Factor (PRF):
- whether the employee is working at the normal pace (that is, 1.0 or 100 percent),
- below the normal pace (that is, less than 1.0 or 100 percent),
- or above the normal pace (that is, greater than 1.0 or 100 percent).
[Example]
if work study analyst A rates an employee at PRF = 1.2 and an observed time of 2.5 minutes per unit, B rates the same employee at PRF =1.0 and an observed time of 2.2 minutes per unit, and C rates the same employee at PRF = 0.9 and an observed time of 2.1 minutes per unit, the normal time is (1.2*2.5 +1.0 2.2 +0.9 2.1)/3= 2.363 minutes
Standard Time = Normal Time x Allowance Factor = Normal Time (1 + allowance percentage)
[Example]
if the normal time is 2.363 and an allowance factor of 1.2 is used, the standard time is 2.836 minutes per unit
Average Time: OT = (\sum x_i ) / n
where OT = Observed Time
\sum x_i = Sum of recorded times
n = Number of observations
[Example]

[Example]

Normal time:
T_n = 0.56(1.00) + 0.25(0.80) + 0.50(1.1) + 0.2(1.1) = 1.53 min
Standard time:
T_{std} = 1.53(1 + 0.15) = 1.76 min
[Example]



Exercise
Exercise 1: Standard Time


Exercise 2: Observed Time


Exercise 3: MTM


Summary
- Methods Engineering
- Recording techniques
- Work measurement techniques, PMTS and Direct Time Study
Chapter 6: Quality
Quality Management and Quality Control
Product Quality
Performance
basic operating characteristics of a product; how well a mobile phone for communication
Features
“extra” items added to basic features, such as the functions for photography and listening to the music
Reliability
probability that a product will operate properly within an expected time frame; that is, a mobile phone will work without repair for about five years
Conformance
degree to which a product meets pre–established standards
i.e. accuracy of Automatic Speech Recognition (ASR) of a mobile phone
Durability
how long product lasts before replacement, i.e. the life time
of a mobile can be used
Serviceability
ease of getting repairs, speed of repairs, courtesy and
competence of repair person, i.e. the operator for phone repairs is warmth.
Aesthetics
how a product looks, feels, sounds, smells, or tastes
Safety
assurance that customer will not suffer injury or harm
from a product; an especially important consideration for a mobile phone, i.e. explosion of a mobile phone
Perceptions
subjective perceptions based on brand name, advertising,
and like. Similar to the concept of social acceptability
Quality of Services
Time and timeliness
how long must a customer wait for service, and is it completed on time?
is an overnight package delivered overnight?
Completeness
is everything customer asked for provided?
is a mail order from a catalogue company complete when delivered?
Courtesy
how are customers treated by employees?
are catalogue phone operators nice and are their voices
pleasant?
Consistency
is same level of service provided to each customer each
time?
is your newspaper delivered on time every morning?
Accessibility and convenience
how easy is it to obtain service?
does service representative answer you calls quickly?
Accuracy
is service performed right every time?
is your bank or credit card statement correct every month?
Responsiveness
how well does company react to unusual situations?
4Ms
Man (associated operator error)
Machine (improper, misadjusted or broken)
Material (wrong or defective)
Method (improper, unclear or incomplete)
Sometime another two Ms were also considered
Measurement (wrong, bad or misread instrument)
Mother Nature (environment – temp – moisture …)

Deming cycle: Plan-Do-Check-Act (PDCA) cycle
Step 1: Determine goals and targets.
Step 2: Determine methods of reaching goals.
Step 3: Engage in education and training.
Step 4: Implement work.
Step 5: Check the effects of implementation.
Step 6: Take appropriate actio
Benchmarking
Selecting best practices to use as a standard for performance
Determine what to benchmark Form a benchmark team
Identify benchmarking partners
Collect and analyze benchmarking information
Take action to match or exceed the benchmark
Costs of Quality
Cost of Poor Quality
Prevention costs - reducing the potential for defects
Appraisal costs - evaluating products, parts, and services
Cost of Good Quality
Internal failure - producing defective parts or service before delivery
External costs - defects discovered after delivery

Line Balancing
Starts with the precedence relationships
- Determine desired cycle time
- Calculate theoretical minimum number of workstations
- Balance the line by assigning specific tasks to workstations

(1) Determining the desired cycle time;
Desired Cycle Time: Production Time available per day/ Units required per day
400/50 = 8 mins
(2) Draw the precedence graph;

(3) Find the minimum possible number of one-person workstations.
Minimum number of workstations = ({\sum_{i=1}^n} Time of task i)/ Desired Cycle Time
(5+3+4+3+6+1+4+2)/ 8 minutes
= 3.5 -> 4 stations
(4) Arrange the work activities into workstations so as to balance the line.
Actual number of workstations = 4
Actual cycle time = max {8,7,7,6} = 8 mins
(5) What is the efficiency of your line balance?
Efficiency = {\sum}Task times / (Actual number of workstations * Largest cycle time)
(8+7+7+6)/ 4x8 =87.50%
(6) What is the idle time per cycle?
Idle time = (Actual number of workstations)* (Largest cycle time) - {\sum Task times}
= 4 x 8 - (8+7+7+6) mins
= 4 mins

Exercise 1




Exercise 2




Summary
- Quality Management, Dimensions of Quality, Cause-effect diagram, Costs of quality management
- Quality tools (especially cause-effect diagram, benchmarking and PDCA, etc.), Cause-effect diagram, benchmarking and PDCA for work improvement
- Line Balancing
Chapter 7: Quality Function Deployment (QFD) and Learning Curve
Techniques
Need/Problem
- Based on asking people about the needs & identification problems they have with existing products
| Process | Evaluation |
|---|---|
| Consumers are asked about needs, problems and ideas, either: 1.quantitatively - Hundreds are asked to rank whether satisfied or unsatisfied with particular attributes; 2.qualitatively - through discussion in focus group | 1. Can be expensive (need hundreds of responses or detailed interviews) 2. Good for making product improvements 3. Rarely effective in finding entirely novel idea |
Attribute listing
- List major attributes and consider how to modify each one
| Process | Evaluation |
|---|---|
| 1. List attributes of product 2. Take each attribute in turn. (No more than 7 at a time) 3. Consider how each can be modified 4. Evaluate best ideas | - Produces solutions directly pertinent to the problem - Need to concentrate on attributes related to primary functions, otherwise it’s easy to become irrelevant - Unlikely to produce true novelty or richness in problem solution |
Brainstorming
- Stimulate ideas in a group of 6 to 10 people in a non evaluative way
| Process | Evaluation |
|---|---|
Lateral thinking
- Elicit ideas, using tools which by- pass “vertical,” rational logic
| Process | Evaluation |
|---|---|
QFD


Learning Curve
Application:
- Internal: labor forecasting, scheduling, establishing costs and budgets.
- External: supply-chain negotiations
- Strategic: evaluation of company and industry performance, including costs and pricing.
The learning curve is based on a doubling of production, where the learning
1 -> 0.8
2 -> (0.8) * 0.8
4 -> (0.8 * 0.8) * 0.8
8 -> (0.8 * 0.8 * 0.8) * 0.8
Time \ required \ for\ the\ nth\ unit = R * L^n
[Example]
If the first unit of a particular product took 10 labor-hours, and if a 70% learning curve is present, the hours the fourth unit will take require doubling twice – from 1 to 2 to 4.
10 * (.7)^2 = 4.9 hours
Learning \ percentage/ Learning \ factor = Average \ time\ of\ the \ 2N-th unit ÷Average\ time \ of \ the \ N-th \ unit
[Example]
If the averages labour cost for the first unit of a product is 100 USD and the average labour cost of the second unit is 80 USD, the leaning percentage is
80/100=0.80
The learning ratio 0.80 means that every time outputs doubles
The average cost declines to 0.80 of the previous amount
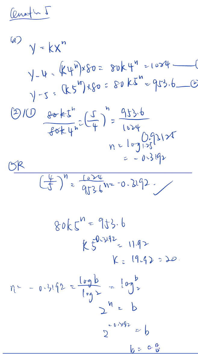
Y_x = Kx^n \\ where \ Y_x = Number \ of\ direct\ labor \ hours\ required\ to\ product \ the \ x^{th} \ unit \\ K = Number \ of\ direct\ labor\ hours \ required\ to\ product\ the\ first \ unit \\ n = (log b) / (log 2) \\ b = Learning\ percentage\ (Learning \ rate)
[Example]
First unit takes 10000 hours, 60 percent learning curve, find hours for eighth unit
Y_8 = 10000 * 8^{(log 0.6) / (log 2)} = 2160
X^n is used as the unit improvement factor (ratio)


Example
- Contract for 12 machines, has completed 4 of them
- The first machine required 250 workers, each working a 40- hour week, while
50 fewer workerswere required for the second machine - Manager has told them that “this is just the beginning” and he will complete the last machine with only 100 workers!
Improvement ratio
Look for unit 12 for 80 precent improvement ratio

Y_x = KX^n \\ Learning rate = 200/250 = 0.8 Y_12 = 250 * 12^{(log 0.8)/ (log 2)} = 250 * 0.4493 = 112
Since 112 > 100, then the manager is FALSE
If 75 fewer workers
Y_x = KX^n \\ Learning rate = 175/250 = 0.7 Y_12 = 250 * 12^{(log 0.7)/ (log 2)} = 250 * 0.2784 = 69.6
Since 69.6 < 100, then the manager is TRUE
EXCEPTION
The second machine required 250 workers, each working a 40-hour week, while 75 fewer workers were required for the third machine
3 is not the double of 2 ----> ???
Exercises
Question 1
It took a Korean shipyard 125,000 labor-hours to produce the first of several tugboats that you expect to purchase for your shipping company, Great Lake s, Inc. Boats 2 and 3 have been produced by the Koreans with a learning factor of 85%.
(1) At 40 per hour, what should you, as purchasing agent, expect to pay for the fourth unit? Y_n = KX^n \ Y_4 = 125000 * 4^{(log 0.85)/ (log 2)} = 125000 * 0.7225 = 90312.5 \ 90312.5 hours * 40 = 3612520
(2) How long will all four boats require?
Y_n = KX^n \\ Y_1 = 125000 * 1^{(log 0.85)/ (log 2)} = 125000 * 1 = 125000 \\ Y_2 = 125000 * 2^{(log 0.85)/ (log 2)} = 125000 * 0.85 = 106250 \\ Y_3 = 125000 * 3^{(log 0.85)/ (log 2)} = 125000 * 0.7729148367 = 96614.3545875 \\ Y_4 = 125000 * 4^{(log 0.85)/ (log 2)} = 125000 * 0.7225 = 90312.5 \\
Total: 418170 hours
The learning factor of 85%. The cumulative improvement ratio is 3.345 according to the Table of Cumulative Improvement Factor for the fourth unit, and the required time for the four boats is: 125,000 ×3.345 = 418,125 labor-hours
(3) At $40 per hour, what should you, as purchasing agent, expect to pay for the four boats?
418170 hours * $40 per hours = 16726800
Question 2
Suppose company produces a new bamboo product, as for the first one, its fixed costs ( including raw materials) is 3000, and 50 for labor hours (the payment for labor is 40 per labor-hour). Its learning rate is 0.80.
(1) What is the cost for the first bamboo product?
3000*(50*40) = 6000
(2) How long will it take to produce the second and the third bamboo product, respectively?
Second: 50 * 0.8000 = 40 \\ Third: 50 * 0.7021 = 35.11
(3) What is the cost for the third bamboo product?
3000 + 60 * 35.11 = 5106.6
(4) What is the total cost for the first three bamboo products?
3000+60*40 = 5400 \\ 6000+5106.6+5400=16507
Or
the learning factor of 80%, the cumulative improvement ratio X^n is 2.502
50 * 2.502 = 125.1 3000*3 + 60*125.1 = 16,506
(5) As a purchasing agent, you expect to buy units 4 through 6 of the new bamboo product. What would be your expected cost for these three units?
The \ first \ 6: 50 * 4.299 - 214.95 \\ 3000* 6 + 60 * 214.95 = 30897 \\ The \ first \ 3: 16506 \\ 30897 - 16506 = 14391 \\
Summary
- Managing Innovation in Industrial Engineering (Attribute Listing)
- Learning Curve
Chapter 8:
Design of goods and service. Product Life Cycle. Decision Tree for product design
The driving forces for product and service design or redesign are market opportunities or threats:
• Economic • Social and Demographic • Political, Liability, or Legal • Competitive • Cost or Availability • Technological
- Supply-chain based
- Competitor based
- Research based

Decision Tree

Product A: Expectation= (0.4)(1,000,000) + (0.6)(- 20,000)
=$388,000
Product and Service Design based on Quality Function Deployment (QFD)
Mentioned in previous lecture
Lean Production, JIT and Toyota Production System
Lean operation
• A flexible system of operation that uses considerably less resources than a traditional system
• Tend to achieve
• Greater productivity
• Lower costs
• Shorter cycle times
• Higher quality
• Five principles embody the way lean systems function:
- Identify customer values
- Focus on processes that create value
- Eliminate waste to create “flow”
- Produce only according to customer demand
- Strive for perfection
Advantages and Disadvantages
Key Benefits
• Reduced waste
• Lower costs
• Increased quality
• Reduced cycle time
• Increased flexibility
• Increased productivity
Critical Risks
• Increased stress on workers
• Fewer resources available if problems occur
• Supply chain disruptions can halt operations
Just-in-Time (JIT)
A highly coordinated processing system in which goods move through the system, and services are performed, just as they are needed
The ultimate goal of JIT is a balanced system which has a smooth, rapid flow of materials through the system.
The supporting goals are: (1) Eliminate disruptions (2) Make the system flexible (3) Eliminate waste, especially excess inventory
Toyota Product System (TPS)
- All work shall be highly specified as to content, sequence, timing, and outcome
- Every customer-supplier connection must be direct, and there must be an unambiguous yes-or-no way to send requests and receive responses
- The pathway for every product and service must be simple and direct
- Any improvement must be made in accordance with the scientific method, under the guidance of a teacher, at the lowest possible level in the organization
Comparison of three methods
• Just-in-time (JIT): Continuous and forced problem solving via a focus on throughout and reduced inventory.
• Toyota Production System (TPS): Focus on continuous improvement, respect for people, and standard work practices.
• Lean operations: Eliminates waste through continuous improvement and focus on exactly what the customer wants.
Tools for Strategy Analysis of services or products
SWOT analysis


BCOR analysis
Benefit (B): their certain or immediate positive contribu tion to decision goal;
Opportunity (O): the positive uncertain or long term con tribution;
Cost ©: the immediate or certain aspects that work aga inst the achievement of decision goal; and
Risk ®, an indicator that aggregates uncertain or long t erm potential threats
PESTEL Analysis
Target: analyzing external environment of or
ganization or workflow
• PESTEL stands for:
POLITICAL: government, political, corruption, foreign trade, tax policies
ECONOMIC: economic growth, exchanges rates, inflation rates, interest rates, disposable income of consumers, unemployment rate
SOCIAL: population growth rate, age distribution, income levels, careers, health, lifestyle, and cultural barriers
TECHNO- LOGICAL: Technology and communications infrastructure, consumer access to technology, emerging technologies, automation, l
egislation around technology, research and innovation, inte
llectual property regulation, competitor technology and dev
elopment, technology incentive
ENVIRONMENTAL: Weather, climate change, your carbon footprint, environmental regulations, pollution laws and targets, recycling and waste management policies, endangered species, support for renewa
ble energy
LEGAL: Laws regarding consumer protection, labor, health & safety, a
ntitrust, intellectual property, data protection, tax and discrimination; international and domestic trade regulations/restrictions, advertising standards, product labeling and safety standards
• P=Political • E=Economic • S=Social • T=Technological • E=Environmental • L=Legal
Why-why diagram
BCG Matrix
Target: analysing business units or product lines based on re
lative market share and the market growth rate

Dogs: retrenchment strategy

may ask you which model should we use
Summary
- Lean Production, JIT and Toyota Production System
- Design of goods and service. Product Life Cycle. Decision Tress for Product Design.
- Product and Service Design based on QFD
- Tools for Strategy Analysis of services or products.
Exercise
Question 1: Cycle Time


(4) (50+15+45+45) / (60x3) = 0.8611
-> typos

Question 2: Layout Plan



Question 3: Productivity



Question 4: Fishbone and QFD



Question 5: Learning Curve






