浅谈人工智能(AI)
文章目录
-
Artificial Intelligence (AI)
-
第一章 人工智能概述
-
第一节 人工智能的定义与发展历程
-
第二节 人工智能发展所需的关键基础
subsection:三个关键要素 -
1.2.人工智能发展必备三要素
-
-
第二章 人工智能的核心技术
-
第一节 数据科学
-
第一小节 数据科学的概念界定
-
第二小节 数据科学实施路径
-
第三小节 数据科学与机器学习的关系
- 2.2、计算机视觉
- 2.3、自然语言处理
- 2.4、机器学习
-
- 2.4.1.什么是机器学习
-
2.4.2.机器学习工作流程
-
2.4.3.机器学习算法分类
-
2.4.4 机器学习常用算法
-
2.4.5.机器学习模型评估
-
2.4.6.深度学习简介
-
2.4.7.深度学习各层负责内容
-
2.4.8.深度学习典型模型
-
2.4.9.深度学习训练过程
- 2.5、机器人
- 2.6、语音识别
-
-
三、人工智能技术领域和应用案例
-
-
-
- 3.1.人工智能应用案例
-
-
-
四、如何选择人工智能项目
-
五、人工智能的发展和未来
-
相关参考资料
-
人工智能 (AI)
一、人工智能简介
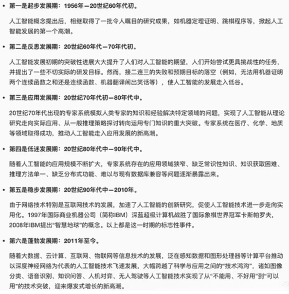
1.1.人工智能定义和发展历史
人工智能作为一门新兴的技术学科,在全球范围内引起了广泛关注。(Artificial Intelligence as a cutting-edge discipline worldwide.)
人工智能作为一门新兴的技术学科,在全球范围内引起了广泛关注。(Artificial Intelligence as a cutting-edge discipline worldwide.)


ANI :弱人工智能
AGI:强人工智能
1.2.人工智能发展必备三要素
1.2.1.三要素
数据资源

1.2.人工智能发展必备三要素
二、实现人工智能实现的核心技术
从层次结构来看,在人工智能技术领域中涵盖范围逐渐缩小。其中最广泛的应用领域是人工智能本身。而机器学习被视为实现这一目标的主要途径之一,在其基础上发展出更为复杂的体系结构。在机器学习领域中,深度学习已成为最受关注的方向之一,并且近年来取得了显著的发展成果,在很大程度上取代了传统的一些算法方法。三者之间的关系如 图1 所示:即人工智能涵盖了机器学习;而后者又包含着深度学习这一分支

如表面意义所示,在模拟或延伸人类智能方面进行研究开发的理论、方法以及技术体系构成了这门新兴的技术科学。由于上述定义仅说明了目标而不涉及实现路径,则实现了人工智能的各种方法和技术都得以展现;此即导致了对实现这一过程的各种途径进行分类分析
2.1、数据科学
2.1.1 数据科学定义
当前时代是data-based era,并由此孕育出data science这一新兴领域。data science作为一门涉及多个交叉领域的综合性学科,在涵盖data获取、data analysis、data management、machine learning、statistical optimization以及data visualization等多个方面的同时,则逐渐发展成为探求大数据本源并将其转化为可执行智能的有效途径。
数据挖掘并非现代产物,在其诞生之前已有几十年的历史。近年来随着人工智能领域的关注度逐渐提升,“data mining”也逐渐被更多人所提及。data mining 是指通过算法从海量 data 中提取潜在有用 information 的过程。该过程通常与 computer science 相关联,并采用统计分析、实时处理、信息检索、机器学习等技术手段来进行工作。
2.1.2 数据科学应用流程
1.收集数据
2.分析数据
3.提出假设和行动
4.定期继续获取数据不断迭代



2.1.3 数据科学于机器学习对比



2.2、计算机视觉
定义:
计算机视觉模仿生物视觉。它的核心职能是通过对图像或视频进行处理来获取场景三维信息,这与人类及其他许多生物每天都在做的事情相似。
计算机视觉是一门研究如何利用相机和计算机获取所需数据与信息的学问。形象地说,就是给计算机安装上眼睛(相机)和大脑(算法),使它能够感知环境。中国成语"眼见为实"与西方"一张图胜过万言"都表达了视觉对人类的重要性。由此可见,带有多重感知能力的机器应用前景将非常广阔。
(2)应用:
计算机视觉有着广泛的应用领域,在医疗成像分析方面已被用于提高疾病预测、诊断和治疗的效果;人脸识别技术则被用于自动化地识别人像;在安防及监控领域则被用于帮助指认嫌疑人;在购物场景中消费者现在可以通过智能手机拍摄产品来获取更多购买选择的途径。
2.3、自然语言处理
3、自然语言处理:
(1)定义:自然语言处理(NLP)是计算机科学、人工智能与语言学交叉领域的研究方向之一;它专注于探索计算机与人类(自然)语言之间的相互作用机制;因此可以说;NLP领域研究的核心在于人机交互技术的发展与应用;该领域面临着诸多技术挑战;其中最突出的问题之一就是如何实现"理解";即让计算机能够准确理解人类输入的内容;同时解决如何生成"自然"的语言内容的问题。
在此背景下;NLP技术主要应用于以下几个方面:一是人机对话系统的设计与开发;二是文档自动分析技术的研究与创新;三是智能写作辅助工具的研发。
(2)分类:文本分类是一种通过分析给定文本特征对其进行预判的技术方法;其主要应用场景包括垃圾邮件过滤系统的设计与优化等场景。
(3)生成:基于NLP技术的应用场景大致可分为两类:一类是基于现有内容生成新内容的技术体系设计;另一类则是通过分析特定领域信息来构建专业化的知识库。
信息抽取
信息抽取是一种将嵌入在文本中的非结构化信息提取并转换为结构化数据的过程,在自然语言构成的语料中提取出命名实体之间的关系,并进行结构化表示。这种过程主要包含三步:首先是自动化处理非结构化的数据内容;其次是针对性地进行文本信息的采集;最后则是将获取的信息以规范化的格式呈现出来。其中最基本的工作是实现命名实体识别;而核心则是实现实体间关系的精准捕捉。
自动文摘
自动文摘是利用计算机按照特定规则自动提取并整理成简洁摘要的一种技术,在完成两项核心功能的基础上实现了语言的高度浓缩与重要信息的有效保留。
语音识别技术
语音识别技术就是让机器通过识别和理解过程将语音信号转化为相应的文字或命令的技术;其目标则是让机器能够"听懂"人类发出的声音,并将其转化成为计算机可以理解和操作的文字形式等操作指令等操作指令等操作指令等操作指令等操作指令等操作指令等操作指令等操作指令等操作指令等操作指令
自动翻译系统:自动翻译系统指的是将一种语言的文字内容转化为另一种language的文字形式。其中使用的language模型能够基于输入的第一种language文档生成相应的第二种language输出内容.
2.4、机器学习
2.4.1.什么是机器学习
机器学习是一个多学科交叉的专业领域,涵盖了概率论相关知识、统计学相关内容以及近似理论的知识模块,并以计算机作为工具,致力于真实实时地模仿人类的学习机制,并通过将现有内容按照知识结构进行分类整理来提升学习效率。
(1)机器学习属于人工智能领域的一门学科,其主要研究对象是人工智能技术中的经验改进问题。
(2)研究那些能够从经验中自适应性地优化自身性能的计算机算法。
(3)通过数据或以往的经验来提升计算机程序处理效率的标准水平。

2.4.2.机器学习工作流程
1.获取数据
2.数据基本处理
3.特征工程

- 机器学习(应用算法进行模型训练过程)
- 进行模型评估工作
最终结果满足预期目标并完成任务
最终结果未满足预期目标需转而执行上一步骤

2.4.3.机器学习算法分类
监督型学习算法基于由输入特征变量和目标变量构成的数据集合进行训练。研究者们通常将模型的输出结果划分为两种情况:其输出结果可能是连续型数据(即回归分析),或者输出结果属于预设类别(即分类任务)。

- 无监督学习
输入数据由输入特征值构成,并不具备预设的目标输出。
未被标注的数据也不存在明确的结果指示。
必须基于样本间相似度特征对整体样本集进行分类划分。


3.半监督学习
训练集同时包含有标记样本数据和未标记样本数据

4.强化学习
实质是自动进行决策,并且可以连续决策


2.4.4 机器学习常用算法
- 线性拟合
- 逻辑斯蒂回归
- 线性判别分析(LDA)
- 分类与回归树
分而治之模型是一种预测建模机器学习的重要算法。
该模型本身是一个二叉树结构,在算法与数据结构领域中也涉及此概念无须变更。每个节点代表一个单独的输入变量 x 和该变量上的一个分割点(假设变量为数值型)。

决策树模型中的叶子节点存储着用于预测的结果变量 y。
通过递归划分该模型中的内部节点以获取特征重要性信息,
一旦抵达叶子节点,则直接使用该节点存储的结果作为预测结果。
这种基于层次结构的学习方法不仅训练速度快而且推理效率也很高。
它能够处理大规模的数据集并且无需额外的数据预处理步骤。
5. 朴素贝叶斯
6. K 近邻算法
7. 学习向量量化
8. 支持向量机(SVM)
支持向量机(SVM)作为一种强大的监督学习方法,在理论和应用层面均受到广泛关注与研究。
在SVM中,
分类器通过构造一个分离超平面来将不同类别的样本分开。
在二维特征空间中,默认情况下SVM会尝试找到一条直线作为分类边界。
这条直线将尽可能多地将同类样本放在同一侧,
假设所有样本点都能被这条直线完美地区分出来。

支持向量机
在机器学习中,超平面与邻近数据点之间的距离被称作间隔(margin)。能够最佳区分两类数据的最大间距所对应的超平面通常被认为是理想选择。仅限于那些对超平面定义和分类器构建具有直接影响的关键数据点才被称作支持向量(support vectors),它们对于界定决策边界发挥着关键作用。实际上,在训练过程中通过优化算法确定能够最大化间距的参数值。
SVM 可能是最强大的立即可用的分类器之一,值得一试。
- Bagging 和随机森林
随机森林是最广受欢迎和最为先进机器学习算法之一。它是 Bootstrap Aggregation(即 bagging)的一种融合方法。

通过从数据样本中估计数量实现的强大统计方法 bootstrap 的应用日益广泛。比如计算平均数来体现这一特性时就可观察到其独特之处。首先你从数据中抽取大量样本并计算其平均值接着将所有这些抽样结果的均值进行计算这样就能更准确地推断出总体的真实均值这一过程充分展现了 bootstrap 方法的优势所在。
bagging 采用了一种相似的方法与集成学习相结合的技术,在这种方法中系统整体表现优于单独使用任一子算法。然而,在集成学习中最常用的技术通常是基于决策树的 bagging 方法。 bagging 的核心思想是通过生成多个不同的训练集来提升算法的稳定性与准确性,在实际应用中通常会结合其他改进方法如随机选择特征等技术来进一步优化性能。在集成学习过程中, bagging 的主要步骤包括从原始训练集中有放回地随机抽取多个子集,然后为每个子集构建相应的模型,最终通过投票或平均的方式得到最终的结果以达到更高的分类或回归效果
随机森林
在随机森林的方法中采用了一种调整策略以改进分类效果,在这种方法中决策树被构建用于降低模型的过拟合风险并提高预测的鲁棒性而避免直接选择最佳分割点
基于此,在为每个数据样本构建模型时会与采用其他方法所得的结果存在差异;尽管这些方法各自具有独特的特征并不尽相同但其准确性依然是可靠的;将它们各自的预测结果能够更加精准地结合起来从而能够更好地预估真实输出值。
如果你选择高方差的算法(例如决策树)并取得了良好的效果,那么通常可以通过 bagging 抛弃该算法以进一步提升预测性能。
- Boosting 和 AdaBoost
总结
即使有经验的数据科学家在尝试不同的算法之前也无法辨别哪种算法会表现最好。尽管还有其他其他的机器学习算法但本篇文章中介绍的是最受欢迎的几种方法。如果你是机器学习的新手这篇文章将是一个很好的入门资料。
2.4.5.机器学习模型评估
1.分类模型评估

2。回归模型评估


- 拟合过程:通过评价模型来衡量训练完成后模型的表现效果。其表现为两种主要类型


2.4.6.深度学习简介
概念源自对人工神经网络这一领域深入研究的结果。多层次感知器作为典型的深度学习模型具有多个隐藏层结构。通过整合低层次特征构建更高层次、更具抽象性的高级表征来识别属性类别或特征。其研究目的是为了开发能够模拟人类大脑进行分析与学习的人工神经网络模型。这种结构模仿人脑的工作机制以便解析数据中的复杂模式与关联性。
深度学习是一类模式分析方法的统称,就具体研究内容而言,主要涉及三类方法:
(1)基于卷积运算的神经网络系统,即卷积神经网络(CNN)。
(2)基于多层神经元的自编码神经网络,包括自编码( Auto encoder)以及近年来受到广泛关注的稀疏编码两类( Sparse Coding)。
(3)以多层自编码神经网络的方式进行预训练,进而结合鉴别信息进一步优化神经网络权值的深度置信网络(DBN)。
通过多层处理,逐渐将初始的“低层”特征表示转化为“高层”特征表示后,用“简单模型”即可完成复杂的分类等学习任务。由此可将深度学习理解为进行“特征学习”(feature learning)或“表示学习”(representation learning)。


2.4.7.深度学习各层负责内容



2.4.8.深度学习典型模型
在无监督预训练之前出现之前的传统深度神经网络训练往往十分具有挑战性。其中最特别的是卷积神经网络(CNN),其灵感来源于视觉系统的结构特点。第一个CNN计算模型是在Fukushima提出的框架下完成的,并基于局部连接和分层图像转换机制设计而成。该方法通过将相同参数的神经元应用至前一层的不同位置从而实现了平移不变性特征提取。随后由Le Cun等专家在此理论基础上发展出误差梯度驱动型CNN设计方法,并通过实际训练显著提升了模式识别任务中的分类性能指标。如今基于CNN构建的模式识别系统仍然是最优解决方案之一,在手写体字符识别等领域展现出了卓越的实际应用效果

2)深度信任网络模型
DBN可被视为一种贝叶斯概率生成模型,在其架构中包含了多层随机隐变量。值得注意的是,在DBN的设计中,默认情况下第二至顶层采用无向对称连接关系;而底层则通过有向连接与上一层产生相互作用。具体而言,在底层单元的状态即为可见输入数据向量。DBN由多个结构单元堆叠而成,并且这些结构单元通常基于受限玻尔兹曼机(RBM)构建而成。在堆叠过程中,默认情况下每一层RBM单元的可见层神经元数量等于上一层RBM单元的隐藏层神经元数量。根据深度学习机制,在输入样例训练第一层RBM的过程中,默认情况下利用其输出结果来训练第二及后续层次RBM模型,并通过将这些RBM串联起来逐步增加层数以提升整体性能水平。在无监督预训练环节,默认情况下当DBN将输入数据编码到顶层RBM之后,默认情况下会通过解码顶层状态来重构最底层单元的状态信息,默认情况下实现了原始输入数据的有效还原。作为构成DBN的关键组件之一,默认情况下每个RBM默认情况下默认情况下与整个网络共享参数。
3)堆栈自编码网络模型
与DBN相似地,默认情况下堆栈自编码网络也采用了多层级结构设计,默认情况下其架构同样包含多个层次化的模块组成 getDefault情况下的不同之处在于其采用的基本模块类型发生了变化:具体而言,默认情况下该模块组成了自编码器模型而非受限玻尔兹曼机构建而成的整体架构设计.在这种设计下,默认情况下第一级称为编码器部分而第二级则被定义为解码器部分.
2.4.9.深度学习训练过程
2006年,Hinton提出了在非监督数据上建立多层神经网络的一个有效方法,具体分为两步:首先逐层构建单层神经元,这样每次都是训练一个单层网络;当所有层训练完后,使用wake-sleep算法进行调优。
将除最顶层的其他层间的权重变为双向的,这样最顶层仍然是一个单层神经网络,而其他层则变为了图模型。向上的权重用于“认知”,向下的权重用于“生成”。然后使用wake-sleep算法调整所有的权重。让认知和生成达成一致,也就是保证生成的最顶层表示能够尽可能正确的复原底层的节点。比如顶层的一个节点表示人脸,那么所有人脸的图像应该激活这个节点,并且这个结果向下生成的图像应该能够表现为一个大概的人脸图像。wake-sleep算法分为醒( wake)和睡(sleep)两个部分。
wake阶段 :认知过程,通过外界的特征和向上的权重产生每一层的抽象表示,并且使用梯度下降修改层间的下行权重。
sleep阶段 :生成过程,通过顶层表示和向下权重,生成底层的状态,同时修改层间向上的权重。
自下上升的非监督学习
就是从底层开始,一层一层地往顶层训练。采用无标定数据(有标定数据也可)分层训练各层参数,这一步可以看作是一个无监督训练过程,这也是和传统神经网络区别最大的部分,可以看作是特征学习过程。具体的,先用无标定数据训练第一层,训练时先学习第一层的参数,这层可以看作是得到一个使得输出和输入差别最小的三层神经网络的隐层,由于模型容量的限制以及稀疏性约束,使得得到的模型能够学习到数据本身的结构,从而得到比输入更具有表示能力的特征;在学习得到n-l层后,将n-l层的输出作为第n层的输入,训练第n层,由此分别得到各层的参数。
自顶向下的监督学习
就是通过带标签的数据去训练,误差自顶向下传输,对网络进行微调。基于第一步得到的各层参数进一步优调整个多层模型的参数,这一步是一个有监督训练过程。第一步类似神经网络的随机初始化初值过程,由于第一步不是随机初始化,而是通过学习输入数据的结构得到的,因而这个初值更接近全局最优,从而能够取得更好的效果。所以深度学习的良好效果在很大程度上归功于第一步的特征学习的过程。
2.5、机器人
将机器视觉、自动规划等认知技术整合至体积小且性能强劲的传感器、制动器以及设计巧妙的硬件中后形成了一种机器人系统;这种系统能够协同人类完成工作。
例如无人机以及在车间协助人类工作的'cobots'。
2.6、语音识别
语音识别主要是关注自动且准确地转录人类的语音技术。
语音识别的主要用途涵盖医疗语音识别、文字转语音服务、计算机辅助控制以及电话语音交互等领域。最近发布了一款允许用户通过移动端应用程序进行语音下单的新服务。
三、人工智能技术领域和应用案例
3.1.人工智能应用案例
人工智能在各个领域的应用
在新闻领域中,通过大数据和人工智能技术实现个性化推荐已经成为多数新闻App的标准配置;随着技术发展,多种智能化辅助工具如写稿机器人和智能视频剪刀手不断涌现
在教育领域中,人工智能已被广泛应用于作业批改、英语教学等教育项目,并致力于开发具有个性化特点的个性化学习方案。
针对语音识别与机器翻译技术领域而言,在这一领域中
在金融领域中,在利用生物识别技术实现的基础上,“刷脸支付”已不再是一个梦想,在这一过程中,“以较低成本提供个性化专属财富管理方案”的智能投顾正在迅速发展;
在物流行业中,在线订单处理系统、智能配送设备以及自动仓储系统等产品与服务正在不断助力快递行业提高运营效率与服务质量。
在零售行业中,在除传统人工 checkout外的其他领域中(如自动贩卖机、自助结账等),人工智能已被成功应用于提高经营效率;此外,在生鲜食品供应链管理方面(如库存预警、销售预测等),其应用同样取得了显著成效)。
在交通相关领域中,在现有的广泛应用之外,在地图、导航等应用的基础上
在医疗领域中借助AI技术和大数据功能可以让机器执行影像学检查并协助医生进行诊断判断;
至于已经形态化的产品,小编给大家举几个实例。
人工智能车牌识别系统
具体功能如下:
车牌自动识别系统能够全面准确地识别各类牌照信息包括颜色特征字符类型以及中英文字母等基础要素可覆盖所有场景下的车牌特征提取需求具备强大的技术实力支持各类复杂环境下精准运行
该系统不仅具备对行驶速度进行精确监测的能力还能够对未按规定安装反光装置等违法行为进行实时监控并触发报警装置
同时实现了与公安交通管理部门数据库的信息实时对接与共享机制确保各类车辆数据能够在第一时间同步更新
操作权限管理采用分级策略确保不同操作人员仅掌握必要的职责权限范围以防止越权操作引发的安全隐患
前端采集设备建立了高效的数据采集和传输机制以确保实时更新即使在信号中断的情况下也能完成数据补传任务
人工智能辅助驾驶
微软人工智能Torque中文版
去年二月,微软推出了一款专为中国安卓用户提供的人工智能产品Torque中文版。作为微软移动端战略的重要组成部分之一,在安卓平台上的首个人工智能应用,并且是中国市场首个专门研发的可穿戴设备相关人工智能服务。我们的目标是通过简洁直观的界面设计实现信息传递的最直接化和即时化。自Torque发布以来,默认情况下用户无需握住设备即可完成各种操作。通过轻柔的手腕动作(比如摇晃),用户可以直接向设备发送指令:如‘快乐大本营主持人’、‘附近肯德基在哪里’或‘拨打某人电话’。这正是微软对于移动互联网时代推动工作方式与效率提升的核心理念。”
人工智能仿生眼
该机构已完成了全球首个仿生眼植入术。此类先进的人工智能辅助视力装置被命名为Argus II。可分两部分描述:植入式组件与可穿戴式组件。植入设备将被安置于病人的视网膜层。其中包含电极阵列用于信号采集、供电电池以及无线通信模块。外部设备则包括一副特制眼镜框架。内置摄像头朝前方向,并配备无线电发射单元以及一套视频处理系统用于数据传输与图像重建。
Skype实时翻译工具
微软推出一款名为Skype Translator的实时语音翻译软件,该软件整合了先进的语音识别技术和传统的机器翻译方法,并采用了基于深度学习模型的新一代智能算法.该软件能够自动完成不同语言间的语音通话与即时通讯对话翻译.目前其支持范围涵盖英语、西语、意大利语以及普通话四种语言.此外,其即时通讯消息可实现50余种语言的理解与转换.值得注意的是,人工智能的表现形式远不止机器人这一种,从领域上来看,它涵盖了机器人技术、语音识别系统等多元化的应用场景
四、如何选择人工智能项目
选择人工智能项目的步骤包括:
技术评估:确定系统的技术可行性
商业模式分析:判断该领域是否存在对应的商业机会
价值评估:分析项目能否创造或提升项目的实际价值
伦理审查:确保系统设计符合相关法律法规和行业规范
五、人工智能的发展和未来
1.人工智能产业被视为战略性新兴产业,在全球范围内各国纷纷争抢技术制高点。我国在该领域的技术基础已具备优势,在相关应用场景的技术研发与落地工作进展顺利。人工智能产业化的发展趋势日益清晰。
2.人工智能应用场景正在发生深刻变革,其发展前景不可限量,预计未来三年中国的人工智能市场规模将以年均约xx%的速度增长,至2022年将突破千亿元大关,展现出典型的高增速蓝海市场特征,未来行业发展前景广阔。
3.人工智能应用场景十分丰富,市场分割明显,具有较好的投资机会点。由于该领域技术门槛较高,大多数发展领域仍需依托国家技术战略与资本推动实现突破,而市场分割主要体现在应用场景层面,这为中小型企业和部分转型期企业提供了发展空间。
相关参考资料
哔哩哔哩平台上的这一系列视频内容吸引了大量关注与讨论。其中,《第十二集》特别值得关注;它以深入浅出的方式解释了这一主题的核心概念与技术细节;通过丰富的实例分析与生动的案例演示;帮助观众更好地理解和掌握相关知识体系;这一内容不仅适合初学者;也适合有一定基础的观众进一步提升专业水平;值得推荐观看。
