信息安全技术网络安全等级保护
 发布时间 
 阅读量: 
 阅读量 
目录
等级的定义:
工作流程
测评结果
等保2.0的结构
等保2.0变化
等保:对信息或者信息载体按照重要性等级分级别进行保护。
等级的定义:
* 根据等级保护对象在国家安全、经济建设、社会生活中的重要程度,遭到破坏后对国家安全、社会秩序、公共利益以及公民、法人和其他组织的合法权益的危害程度等,由低到高划分为五个安全保护等级。 
  * 五个级别 
* 第一级:自主保护级
* 第二级:系统审计保护
* 第三级:安全标记保护级
* 第四级:结构化保护级
* 第五级:访问验证保护级
  * 涉密等级 
* 第一级,信息系统受到破坏后,会对公民、法人和其他组织的合法权益造成损害,但不损害国家安全、社会秩序和公共利益。
* 第二级,信息系统受到破坏后,会对公民、法人和其他组织的合法权益产生严重损害,或者对社会秩序和公共利益造成损害,但不损害国家安全。
* 第三级,信息系统受到破坏后,会对社会秩序和公共利益造成严重损害,或者对国家安全造成损害。
* 第四级,信息系统受到破坏后,会对社会秩序和公共利益造成特别严重损害,或者对国家安全造成严重损害。
* 第五级,信息系统受到破坏后,会对国家安全造成特别严重损害。
  * 保护等级 
* 一级:企业自我保护
* 二级:国家政策指导保护
* 三级:国家监督保护,定期监督检查
* 四级:国家强制保护,专人监督
* 五级:国家专控保护,直接管理
        工作流程
* 信息系统定级
* 备案
* 安全建设整改
* 等级测评
* 监督检查
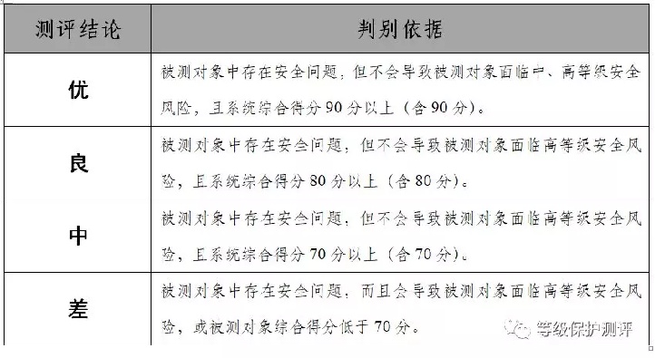
        测评结果
* 高危风险在等保测评中拥有一票否决权,一旦出现高危风险,则测评结果直接从不符合(差)开始。 
        
* 依据——《网络安全等级保护测评高风险判定指引》
        等保2.0的结构

* 技术要求 
  * 安全物理环境
  * 安全通信网络
  * 安全区域边界
  * 安全计算环境
  * 安全管理中心
* 管理要求 
  * 安全管理制度
  * 安全管理机构
  * 安全管理人员
  * 安全建设管理
  * 安全运维管理
        等保2.0变化
* 名称的变化:信息安全技术信息系统安全等级保护——信息安全技术网络安全等级保护
* 定级的变化: 
  * 定级对象:信息系统——基础信息网络、移动互联网技术平台、云计算、物联网、工业控制、大数据应用等
  * 等级: 
        
* 安全体系的变化:防御体系发生了变化,变被动防护为主动防护,变静态防护为动态防护,变单点防护为整体防控,变粗放防护为精准防护,强调事前预防、事中响应、事后审计。
* 标准要求的变化:首次加入可信计算,并且分级逐级提出可采用可信验证的要求。新增个人信息保护。
* 测评的变化: 
  * 测评周期:三级系统每年一次,四级系统每半年一次——三级以上系统每年一次
  * 测评结果:60分以上基本符合——70分以上基本符合
        全部评论 (0)
 还没有任何评论哟~ 
