信息安全技术 网络安全等级保护测评要求_【等保2.0全文解读之二】信息安全技术 网络安全等级保护安全设计技术要求八大重点...
2019年5月13日,国家市场监管总局与国家标准化管理委员会共同举行新闻发布会,正式颁布实施了《信息安全技术 网络安全等级保护基本要求》(GB/T 22239-2019)、《信息安全技术 网络安全等级保护测评要求》(GB/T 28448-2019)以及《信息安全技术 网络安全等级保护安全设计技术要求》(GB/T 25070-2019)这三个重要国家标准文件,标志着我国网络安全防护体系进入全面等保2.0时代,开启了新时代的网络安全等级保护建设。
等保2.0全文解读之一
● ● ●
重点一 出台背景
以《信息安全技术信息系统安全等级保护基本要求》(GB/T 22239-2008...)为依据制定的相关配套国家标准中,《信息安全技术 信息系统等级保护安全设计技术要求》(GB/T 25070-2010...)自发布以来已在指导各行业建立网络安全防护体系方面发挥了重要作用,并被广泛应用于指导各级各类单位开展网络安全等级保护整改工作。然而随着信息技术发展带来的新需求,《信安设计技术要求》在适用范围和适应能力方面仍需进一步优化和完善
为了适应《中华人民共和国网络安全法》实施以及云计算、移动互联、物联网、工业控制和大数据等新技术新应用背景下网络安全等级保护工作的推进需求,《信安设计技术要求》将被此次修订工作基于现有内容进行全面更新与完善,并于2019年12月1日起正式实施以取代原有版本。
● ● ●
重点二 修订思路
基于《信安设计技术要求》现行规定,在原有内容基础上就共性安全保护目标制定通用的安全设计规范,并就特定领域如云计算、移动互联等新兴技术和相关新应用领域制定专用的安全防护标准。
● ● ●
重点三 配套标准
-
GB/T 25058 信息安全技术 信息系统安全等级保护实施指南;
-
GB/T 22240 信息安全技术 信息系统安全等级保护定级指南;
-
GB/T 22239 信息安全技术 网络安全等级保护基本要求;
-
GB/T 28448 信息安全技术 网络安全等级保护测评要求。
● ● ●
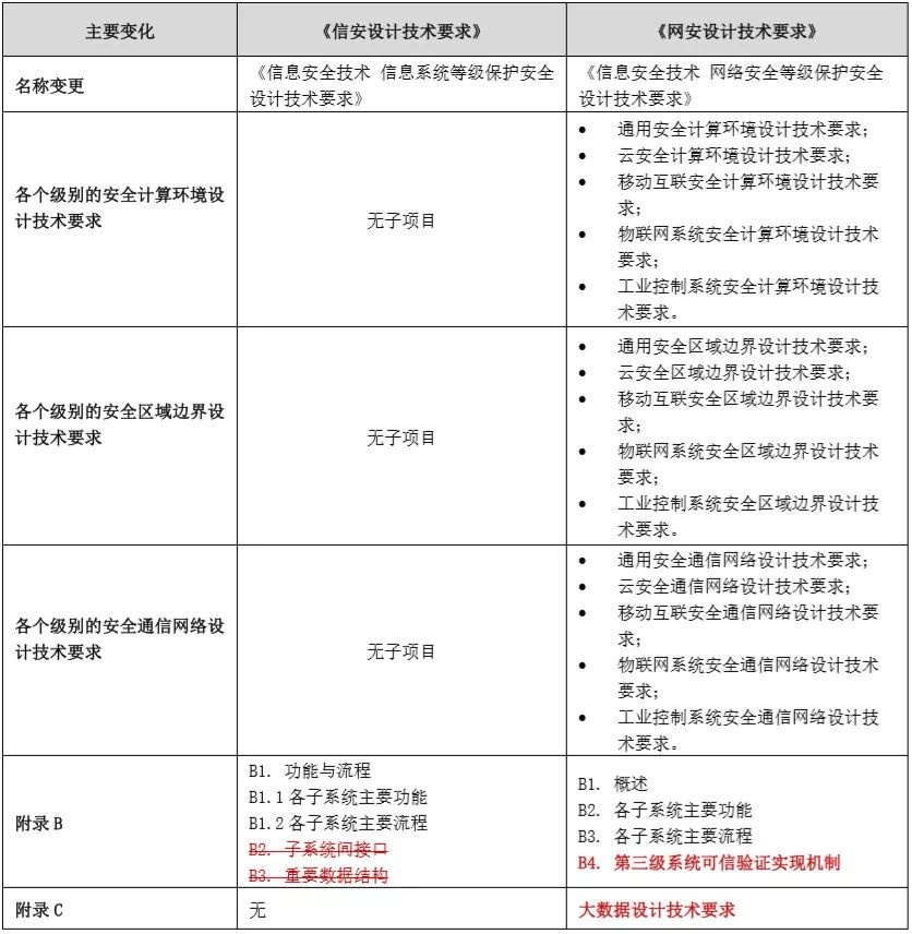
**重点四 《网安设计技术要求》较《信安设计技术要求》**的主要变化

● ● ●
重点五 可信验证
等保 2.0 的一个主要规定是将 可信计算 和 可信验证 内纳到国家标准范围,并参考《网安设计技术要求》(GB/T 22239-2019),在此基础上进一步明确了 可信技术 的应用要求。具体而言,在不同 安全等级 和 保护级别 下,《网络安全等级保护业务连续性方案设计技术要求》对 可信验证 的控制点进行了新增和强化设置,在安全计算环境、网络边界区域以及通信网络三个关键领域均有所体现,并且随着 安全等级 的提升而相应提高了 可信验证 的实施强度。
● ● ●
重点六 各个级别的安全计算环境
设计技术要求

● ● ●
重点七 各个级别的安全区域边界
设计技术要求

● ● ●
重点八 各个级别的安全通信网络
设计技术要求

结语
在工业控制系统、云计算、大数据、物联网等多个新技术新应用领域,《网安设计技术要求》相较于《信安设计技术要求》更为全面和深入地涵盖了相关技术规范与实践要求。该标准充分满足了网络安全等级保护制度对系统安全设计的技术需求,在保障国家网络安全方面具有重要意义。建议各企业充分认识到《网安设计技术要求》等标准对于提升网络安全防护能力的重要性,并尽快贯彻落实相关要求,共同推动我国网络安全治理体系和能力水平的持续提升。
「本文仅代表作者个人观点 」
特别鸣谢:宋海新
本期编辑:夏雯慧
相关阅读
【等保2.0全文解读之一】《信息安全技术 网络安全等级保护基本要求》对比解读
作者不睡觉系列 | 逐条解读儿童个人信息保护新规!
两万字 | 逐条解读数据安全新规!
【逐条解读】《网络安全审查办法(征求意见稿)》
【动态汇总】数据与个人信息保护近期监管动态汇总 2019年第1期
【动态汇总】数据与个人信息保护近期监管动态汇总 2019年第2期
【动态汇总】数据与个人信息保护近期监管动态汇总 2019年第3期
【逐条解读】《App违法违规收集使用个人信息行为认定方法(征求意见稿)》
【新规解读】《互联网个人信息安全保护指南》对比解析
四部门抓紧推进App违法违规收集使用个人信息专项治理
App举报的正确姿势及八类违规收集使用个人信息举例
划重点
划重点
特别关注
划重点
特别关注
【历年之最】APP违法违规收集使用个人信息专项治理行动正式拉开帷幕
律师简介

刘新宇 律师
邮箱:jeffreyliu@zhonglun.com
主要业务领域:金融产品研发、公司并购、数据与隐私保护、争议解决
刘新宇律师在中伦律师事务所金融部担任合伙人职位多年,在其职业生涯中积累了丰富的经验,在金融产品研发、公司并购、数据与隐私保护以及争议解决等多个业务领域均有显著成就
他致力于协助客户设计业务模式并规范化其运营流程,并制定一系列风险控制措施以应对可能出现的各种突发情况
他特别关注客户需求与其合规要求之间的平衡
团队深刻理解数据与隐私保护等领域的全方位影响
团队对不断涌现的各种新兴业务场景有着深入的理解
团队为企业提供全方位的一站式法律服务

睿智如你 感谢关注
END
