医学微生物学|知识点摘要
-
微生物的种类与分布(非 原 真)
-
列文虎克 巴斯德 李斯特 郭霍弗莱明
-
细菌(微米um)
-
基本结构(细胞壁 细胞膜 细胞质核质)
-
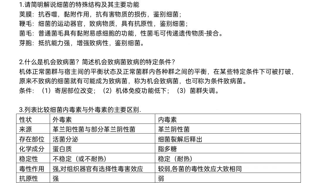
特殊结构(荚膜 鞭毛 菌毛 芽孢)
-
细胞壁 革兰氏阳性菌 阴性菌 L型菌(油煎蛋样细小菌落)
-
中介体:细胞膜向细胞质凹陷折叠形成的囊状物
-
鞭毛(运动器官 动力)
-
芽孢:休眠体 不是繁殖体 灭菌标志
-
革兰氏染色(红色—阴性菌 紫色—阳性菌)墨汁染色 抗酸染色
-
细菌的营养物质(水 碳源 氮源无机盐 生长因子)
-
细菌繁殖方式(二分裂)病毒—复制真菌—出芽
-
对数期(研究细菌生物学性状)
-
稳定期(细菌芽孢多在此阶段产生)
代谢产物种类(致热物质:又称为致热原,在细菌体内合成的一类能够通过注射方式进入人体或动物体内并引起机体发生局部性炎症反应的蛋白质类物质;这类物质还包含有抗炎作用的生物活性物质、抗菌作用的生物活性物质、促进免疫功能发挥辅助因子以及维持细胞正常代谢所需的维生素等成分)
- 培养基(基础 营养 选择 鉴别厌氧)
常用术语(灭菌:通过特定方法消灭物体表面的所有微生物;消毒:通过消毒剂或其他方式杀死病原体;防腐:采用防锈、防潮等措施以阻止细菌和真菌等微型生物的生长和繁殖;清洁无菌操作即为采用无菌处理技术)
高压蒸汽灭菌采用的是由常用培养基、生理盐水、玻璃制容器以及具有高温稳定性和抗水汽性能强的各种手术用敷料组成的系统
辐射灭菌(在手术室、无菌实验室及烧伤病房等区域进行辐射灭菌,并结合空气消毒和对不耐热物品表面进行适当的消毒处理)
转化是指受体菌主动摄取游离存在于供体菌DNA片段并因此获得新的遗传特征的过程
结合细菌利用性菌毛进行联系和信息交流,并将遗传物质(主要是质粒DNA)传递给接收方
转导(是由于噬菌体介导的方式,在此过程中将供体细菌的DNA片段导入受体细菌体内后的情况)
通过温和噬菌体感染宿主菌的方式进行操作后,在完成噬菌体形式与细菌基因组的融合后,宿主菌最终成为溶原性细菌,并具有由噬菌体基因编码的一些生物学特征
说明
- 原生质体融合(采用特定的遗传性状选择策略以及菌溶菌酶或青霉素等化学物质处理两种具有不同遗传特性的细菌或微生物群体,使它们去除原有的细胞壁结构,形成无细胞壁限制的原生质体后进行主动融合过程,最终成功得到同时具备双亲遗传信息特征的稳定重组体的过程
多抗性细菌(当细菌对三个或更多种抗菌药物同时出现耐药性特征时,则被定义为多抗性细菌)
- 泛耐药(是对除多粘菌素以外,所有临床上的抗菌药物均耐药的细菌)
正常菌群:指代生活在人体体表及其外部开口部位的不同种类及丰富度整体构成
特定致病菌导致疾病的原因包括三个方面:一是身体部位发生改变;二是机体免疫力降低;三是菌群结构紊乱
- 外毒素和内毒素

-
医院感染(主要是指患者或医院工作人员在医院环境内发生的感染)
-
临床样本采集原则包括以下几点:一是选择合适的采样时间;二是执行无菌操作;三是确保样本按照正确的运输程序进行转运;四是记录样本的基本信息;五是所有运输过程均需遵循生物安全标准。为了保证收集的信息真实可靠,在采样时应特别注意这一点;同时必须确保所有流程完全符合相关法规要求。
-
金黄色葡萄球菌(溶血环触媒试验阳性抗原:具有最强的抵抗力的葡萄球菌A蛋白SPA免疫球蛋白)
A群葡萄球菌(具有化脓性的葡萄球菌类成员中的一种类型 不含芽孢结构 没有明显的鞭毛结构 营养需求较高 可以产生酸性物质但不产生气体 不具备分解菊糖的能力 并不能被胆汁系统溶解)
- 肺炎链球菌(矛头相对 菌落中央下陷呈肚脐状奥普托欣敏感试验阳性)
大肠埃希菌(非革兰氏细菌 imvic++-- 致病性外毒素型大肠埃希菌etec 具有生产毒素能力的大肠埃希菌eiec 病理性大肠埃希菌epec 出血热型大肠埃希菌ehec 群落型大肠埃希菌eaec)可作为饮用水源,在食品卫生领域可作为食品安全风险的重要指标
-
痢路杆菌(第一型细菌性痢疾 粘液脓血便伴有里急后重 常见于婴儿无明显消化道症状 展现为全身中毒症状)
-
在进行沙门氏菌标本采集时,在第一周时就已开始采集外周血样本,在第二周末则从粪便中获取样本;到了第三周末时可同时采集尿液样本;并且从第1到第3周末均可进行骨髓液的采样。该实验采用的是肥达实验方法
-
克雷伯菌属(菌落挑起时有明显拉丝现象)
-
幽门螺杆菌(引起慢性胃炎,胃溃疡,胃癌,12指肠溃疡,C13呼气试验为阳性)
结核分支杆菌(抗酸染色呈阳性、罗氏培养基呈生长抑制性、营养成分丰富)的结核菌素实验:通过体外实验法用于评估机体对该病原体的免疫反应能力的一种临床检测手段。
在结果分析中发现阳性反应表明机体曾经感染过结核分枝杆菌;另一方面,在阴性反映中发现的情况可能是由于感染而出现的假阴性结果;需要注意排除以下几种情况:一是,在感染初期阶段超敏反映尚未建立起来;二是,在严重结核病患者的机体中没有产生相应的超敏反映能力;三是,在某些具有细胞免疫功能低下症状的患者(如伴有麻疹等其他传染病、艾滋病、肿瘤或使用免疫抑制剂治疗的患者)中可能出现这种反映。
- 治疗原则(早期 规律 适量 联合及全程用药)
破伤风梭菌在特定条件下可能导致角弓反张、苦笑面容及牙关紧闭等症状。(致病条件:伤口形成微厌氧环境如较深且狭窄的伤口刺伤并伴随较多的泥土坏死组织多局部组织缺血且缺氧)
预防措施:
①妥善处理伤口后,在清理并扩大伤口的基础上避免厌氧菌的滋生。
②在应用人工被动免疫时应在早期注射破伤风抗毒素。
③在进行人工主动免疫时立即注射百白破疫苗以增强免疫力。
-
产气荚膜梭菌(汹涌发酵 气性坏疽捻发音)
-
布鲁氏菌属(通过接触病畜及分泌物或被污染的畜产品菌血症 波浪热)
-
鼠疫耶尔森菌(导致鼠疫的一种细菌形式 以老鼠蚤为主要媒介传播 旧称黑死病 现称斑疹伤寒 当细菌群体活动时 在表面形成钟状物逐渐下沉)
碳疽芽孢杆菌(导致炭疽病;经由摄食或接触患炭疽病的动物及其产品的皮肤、肠道或肺部而感染;多种类型的炭疽)
-
Q热(柯克斯体属)
-
猫抓病(巴通体属)
-
白喉棒状杆菌(含有异染颗粒 引起白喉有假膜)
-
军团病(污染中央空调)
-
铜绿假单胞菌(带有绿色水溶性色素者多病患者遭受烧伤 创伤 免疫系统异常)
-
放线菌(含有硫磺样颗粒)
-
支原生物(不具细胞壁结构,在无生命的培养基环境中能够生长繁殖的最小规模的单个微生物单元,在形态学检验中采用凝集试验作为诊断手段;通过聚合酶链式反应(PCR)技术实现对肺炎支原体的有效检测
-
衣原生物(在特定发育阶段中:具有较强的侵染能力,在分类上被简称为始体或网状体,并不依赖宿主细胞进行繁殖)
-
立克次体(专性细胞内寄生 外斐反应)
获得性梅毒性分为三期(其中一期主要表现为外生殖器的无痛性硬下疳,在外生殖器部位常见;二期则从出现硬下疳后的一年左右开始表现,并被称作早期梅毒;而三期则被称为晚期梅毒,在此期间虽然其传染能力有所降低但对组织的损害较轻且病情持续时间较长)是一种常见的性传播疾病
-
病毒是一系列体积较小的生物体,在结构上较为简单,并且其中一类是核酸类型的生物体,在严格的细胞内寄生于宿主中作为病原体存在的一种非细胞型生物体(纳米)。
-
基本结构由核心和一壳构成,称为核衣壳和包膜
-
病毒的复制周期(吸附 穿入 脱壳生物合成 装配成熟和释放)
-
正粘病毒(一种由人感染的RNA病毒感染病原体)分为甲、乙、丙三类;其中甲型主要由HA和NA两种亚型组成
-
脊髓灰质炎病毒(侵犯脊髓前角运动元神经引起小儿麻痹症 粪口传播)
-
柯萨奇病毒与埃克病毒所引起的病症包括疱疹性咽峡炎、无菌性脑膜炎、手足口病、流行性胸痛以及心肌炎眼病
-
乙型肝炎病毒(DNA病毒)
主要传染途径:主要是乙型肝炎感染者和带有HBsAg的无症状感染者;传播途径:通过血液及血制品、医疗行为、母婴关系以及直接接触等方式。
-
急性或慢性乙型肝炎传染性强,俗称大三阳 两对半
-
急性感染性趋向恢复,俗称小三阳
艾滋病(传染源及传播途径:没有明显临床症状的感染者是重要传染源 经性接触传播、经血液途径传播、母婴垂直传播)
- 真菌(沙宝弱葡萄糖琼脂培养基繁殖方式:芽生 裂殖 芽管 隔殖)
