智能网联汽车 — 自动/辅助驾驶技术
智能网联汽车通过融合传感器、通信与控制技术实现智能化驾驶功能。其自动驾驶技术分为L0至L5六个等级:L0为人类全权操作,L1至L4不同程度自动化,L5完全自动化。传统车企从低级阶段逐步升级发展,而互联网企业以高级阶段为目标快速推进。当前“单车智能”面临成本高、系统复杂和安全问题,“车路协同”成为未来发展重点。此外,自动驾驶需高速数据传输和处理能力,在5G网络中的需求显著增加。
目录
文章目录
- 智能网联汽车
- 智慧网联汽车的发展方向
- 自动驾驶技术的等级划分标准
- 实现无人驾驶的技术路线
- 自动驾驶对5G网络性能的需求
智能网联汽车
智能化的车辆系统配备了先进的车载传感器和执行机构,并整合了现代通信技术和网络架构,在车与车之间以及与道路、行人和云端之间实现了智能信息交互与共享。该系统具备复杂环境感知能力,并能进行智能化决策和协同控制功能。不仅能够安全可靠地行驶,还能提升驾驶体验并最终实现完全无人驾驶的能力。
智能网联汽车自动驾驶包括下列三个技术等级:
- 有条件自动驾驶
- 高度自动驾驶
- 完全自动驾驶
自动驾驶技术的分级标准
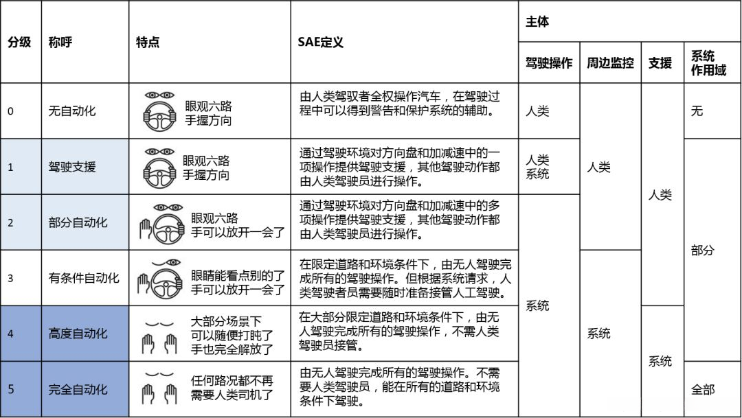
基于NHSTA(美国国家高速路安全管理局)与 SAE International(国际汽车工程师协会)的权威定义标准,智能网联汽车的无人驾驶等级划分从低到高进行了科学划分,并被划分为若干个等级。
- L0 无自动化:汽车完全交由人类驾驶员进行操控,在行驶过程中可以获得报警和防护系统提供的支持。
- L1 驾驶支援:通过实时监测信息,在方向盘或加减速中的一项操作时提供相应的支持;其余的驾驶行为仍需由人类驾驶员完成。
- L2 部分自动化:基于不同的驾驶情境,在方向盘或加减速中的多项操作时提供相应的支持;其余的驾驶行为仍需由人类驾驶员完成。
- L3 有条件自动化:无人驾驶系统全面接管所有车辆控制功能,并在接收到相关指令时要求 humans 做出适当回应。
- L4 高度自动化:无人驾驶系统负责所有道路场景下的车辆控制,并在特定条件下可允许 humans 不必对系统的全部指令做出响应(限定具体的道路条件等)。
- L5 完全 automation:无人驾驶 system 全程接管车辆控制功能,并在特定情况下允许 humans 在可能的情况下重新主导整个过程(适用于各种道路条件)。

迈向自动驾驶的技术路径
在推动自动驾驶技术的发展过程中,在互联网企业与传统汽车制造商之间出现了采用了不同战略的选择。
- 传统汽车制造商:主要依据现有产品(汽车)的技术可靠性与经济可行性进行规划,在自动驾驶技术较低阶段逐步推进至更高阶段。
- 互联网企业:则致力于实现自动驾驶技术的最前沿阶段,并专注于采用高配置零部件及自主研发的自动驾驶核心平台进行研发工作。

在互联网企业与汽车制造商积累了丰富经验的情况下,
基于"单车智能"模式实现自动驾驶确实面临高昂的成本、复杂的系统架构以及明显的安全性缺陷等问题。
参考现有的技术规范要求,
明确划分了人机责任权限,
但未充分考虑人车环境间的协同互动,
现有技术仍需不断优化完善,
在这一领域内逐渐演进的过程中,
越来越多人认为需要从"单车智能"逐步向"车路协同"方向进行持续改进和发展。

自动驾驶对 5G 网络能力的需求
自动驾驶需要感知和采集大量的数据。
就传感器配置需求而言,在L2 级自动驾驶场景下,则一般情况下要求配备至少3颗及以上的雷达设备,并同时配备至少一台摄像头;而在五级自动驾驶标准下,则必须配置不少于10颗雷达、8颗摄像头以及1部激光雷达,并且还需配备超声波传感器,并且配备车内用的摄像头。
英特尔预测,在未来全自动驾驶时代下,单辆汽车每日产生的数据总量将突破4TB大关。大量数据需要通过网络传输至云端存储,在此过程中, 网络必须具备高速度和低延迟的传输能力以满足实时处理需求。
自动驾驶系统必须持续收集并分析大量传感器数据,并在此基础上作出合理决策。该系统还必须通过快速反馈机制将决策指令传输至执行机构以提高计算效率。
此外,在非自动驾驶领域中,技术发展也带来了新的挑战。引入了包括虚拟数字仪表盘、高分辨率屏幕、语音交互系统及触控操作等设备和功能后,推动了计算能力的需求不断攀升
快速响应是自动驾驶系统得以运行的基础条件之一。
仅当实现微秒级反应速度时才可能确保信息处理与决策的同步性。
参考行业规范,在辅助驾驶模式下最大允许延迟为100ms,在完全自动化驾驶中则限定在20ms以内。
