网络安全等级保护2.0详解
一、等保2.0概述
1994年,《中华人民共和国计算机信息系统安全保护条例》(国务院令第147号)初次颁布了"计算机信息系统实施安全等级保护"这一理论框架。此后直至2007年间,网络安全等级保护制度仍处于初步发展与探索阶段。而到了20世纪末,随着相关技术的发展,GB/T 22239-2008《信息安全技术 信息系统安全等级保护基本要求》于当年发布实施,该文件规范了各级信息系统的安全管理要件,从而确立了现代意义上的网络信息安全标准体系。该标准体系的确立,使得网络信息安全管理进入了等保1.0时代。
在2016年11月7日,《中华人民共和国网络安全法》获第十二届全国人民代表大会常务委员会第二十四次会议通过,在该法律中明确规定国家实行网络安全等级保护制度,并明确了该制度的法律地位。随后于2019年5月,《信息安全技术 网络安全等级保护测评要求》《信息安全技术 网络安全等级保护基本要求》以及《信息安全技术 网络安全等级保护安全设计技术要求》三个核心标准正式制定并立即生效,并于2019年12月全面推行使用。这些措施标志着我国网络安全等级保护制度正式进入‘等保2.0’时代
为应对当前形势与国家要求,在信息化建设全面推进的大背景下
国际社会普遍采用网络安全等级保护制度作为关键信息基础设施防护的核心措施,在中国多年积累的安全经验基础上形成了这一做法。通过合理配置有限资源以保障国家关键信息基础设施安全,在有限条件下实现对基础信息网络、关系国家安全、经济命脉和社会稳定等方面重要系统的有效防护具有显著价值。随着等保2.0标准适时推出标志着我国将被动防御模式转变为主动保障策略,并在一定程度上解决了当前网络安全面临的主要挑战。
1、等保2.0时代网络安全形势
近年来,中国的综合国力显著增强,并呈现出快速发展的态势,在信息安全需求、新型信息技术应用以及国家网络安全等方面都将面临更为复杂的挑战。对此阶段而言,我们应当保持清醒的认识并实现精准的把握。
1)信息化应用发展迅速,信息安全需求提升
中国互联网络信息中心(CNNIC)于2020年4月28日正式公布第四十五份《中国互联网络发展状况统计报告》。在这一特殊历史节点上恰逢我国全面实现国际联网的二十五周年纪念日。回顾往昔,在过去的二十五年间我国互联网经历了从无到有的初创阶段随后逐步走向强大并最终实现了对传统互联网的全面超越这一漫长的发展历程并在此过程中对人们的生活方式产生了根本性改变。
2019年下半年以来,中国互联网发展呈现8个特点。
① 基础资源状况持续优化,安全保障能力稳步提升
截至2019年底,我国IPv6地址总量达到50877 \text{块}/32(每个子网分配32个地址),较上年底增长了15.7\%并稳居全球前列;此外全国总计拥有约5,094万个合法注册域名,在此中,“.CN”顶级域类名下共有约2,243万个注册实例占比达44\%;与此同时在线网站总数约为497万例,“.CN”二级域名下的网站数占全部网站比例高达约$68.6%”。在第十六届中国互联网基础资源大会上,“基于共治链的共治根新型域名解析系统架构”等主要成果正式发布。值得注意的是,在这一年我国成功引入了F、I、L、J、K五台国际级镜像服务器新成员的接入部署工作,在此背景下不仅显著提升了该系统的防护能力及性能水平,并且有效降低了国际网络故障对我国网络安全环境的实际影响程度
② 互联网普及率达64.5%,数字鸿沟不断缩小
截至2020年3月的一网民总数已达9,367,768,768人(约达93亿),较之之前增加了约7,5千一百八十四万二千四百三十二人(约7,5亿),而这一比例已提升至六十四点五百分比(≈64.5%)。其中,在农村地区这一比例降至四十六点二百分比(≈46.2%),较之之前提升了七点八百分点(≈7.8%)。值得注意的是,“数字鸿沟”已缩小了五点九百分点(≈5.9%)。在《关于 (此处应保持原文字) 》的要求指引下,“网络覆盖工程”得到了进一步拓展,“网络扶贫”与“数字乡村建设”持续推进,“ (此处应保持原文字) ”不断缩小。随着中国实施了包括(此处应保持原文字)在内的两大战略工程,“ (此处应保持原文字) ”正稳步推进中;广大农民群众逐渐适应并跟上了互联网时代的发展步伐,并同步共享信息社会带来的便利条件。
③ 网络零售持续稳健发展,成为消费增长重要动力
至2020年3月底时,我国网络购物用户的数量已达7.1亿,相较于前一时期有所增长,其中网民总数的比例达到了78.6%.全年网零售总额达到10.63万亿元,其中实物商品网零售额为8.52万亿元,占社会消费品零售总额的比重约为2成左右。值得注意的是,在经历了去年前两个月的整体低迷之后,今年首两个月出现了一定程度的回升,实物商品网零售额同比增长了3%,其所占社会消费品零售总额的比例较去年同期提高了5个百分点左右。在此过程中,网络消费作为数字经济的重要组成部分,正在发挥着越来越重要的作用
④ 网络娱乐内容品质提升,用户规模迅速增长
2019年份期间, 网络娱乐类应用的内容质量持续提升, 并逐渐满足了人民群众日益增长的精神文化需求。
2020年初, 在新型冠状病毒肺炎疫情的影响下, 网络娱乐类应用的用户规模及使用率均出现了显著的增长。
截至至2020年3月, 网络视频(含短视频)/网络音乐/网络游戏的用户规模分别为8.5亿/6.35亿/5.3亿人, 使用率分别为94.1%/70.3%/58.9%。
网络视频(含短视频)已成为仅次于即时通信的第二大互联网应用类型。
短视频平台不仅积极拓展海外市场, 在与其他行业融合的趋势上也愈发明显, 并特别在助力贫困地区经济发展方面发挥了显著作用。
⑤ 用户需求充分释放,在线教育爆发式增长
截至二〇二〇年正月,中国在线教育用户群体规模已达四十二百三十百万,相较于两年之前增长一百一〇点二%,占网民总数的约四成六
⑥ 数字政府加快建设,全国一体化政务服务平台初步建成
截至2020年3月,在线政务服务用户规模已达6.94亿人, 较2018年底相比增加了76.3%, 占网民总数的76.8%。自2019年以来, 全国各地纷纷加快数字政府建设步伐, 其中包括浙江、广东与山东 等多省市的地方政府先后发布了与其相关的规划文件与管理办法, 这些举措进一步明确了数字政府的发展方向与规范体系, 为政务数据的开放共享提供了制度保障。在2019年11月, 全国一体化在线政务平台正式投入运行并开展试运行工作, 这一平台推动了各级政府及相关部门之间的平台互联、数据共享以及业务协作, 为全面推行政务服务'一网通办'提供了强有力的支撑作用。至2019年12月底, 平台个人注册用户数量已达2.39亿人, 比较上一年底增加了730万
⑦ 上市企业市值普遍增长,独角兽企业发展迅速
截至本报告期末(即2019年12月底),中国互联网企业在国内外市场的总市值已达11.12万亿元人民币(合US$65.6 trillion),较上一年年底增长40.8%,创下新高点。在最新发布的全球前30名互联网公司排行榜上(即2019年12月底发布),美国占席位数达18个、中国则占据9席;其中阿里巴巴集团和腾讯控股均稳居全球互联网企业前十名(即全球前十)。截至本报告期末(即即至本报告发布之日),中国"网络安全产业领军企业"独角兽企业总数已达187家(比上一年底多出74家),其中面向B端市场提供服务的企业所占比例显著提升;从行业分布来看(具体数据见下文),以企业服务类相关业务为主的行业分支占比最高(高达约十六点五%)
⑧ 核心技术创新能力不断增强,产业融合加速推进
2019年,在区块链、5G(第五代移动通信技术)、人工智能、大数据以及互联网基础资源等多个领域中,中国的核心技术自主创新能力持续提升,并推动产业深度融合不断推进。在区块链领域中,区块链技术被政府机构、企业以及各类社会组织认可并被用作推动创新发展的重要工具之一;在5G领域方面,则呈现出商用环境不断完善、标准技术取得重要进展以及应用阶段全面启动的特点;人工智能方面则展现出关键技术应用日臻成熟并引领各行业实现数字化变革;大数据方面则体现出产业布局不断加强技术创新持续推进以及带动产业发展水平显著提升的特点。
2)信息技术的不断革新对网络安全的需求
云计算等技术的快速发展的趋势引发了信息系统架构的根本性转变;伴随着这一变革的信息安全问题也面临着前所未有的挑战。新的IT基础架构对信息安全建设提出了更高的要求,并最终确保了系统运行的安全性。
① 云计算、大数据等新应用的自身安全问题日益凸显
作为一种继互联网与计算机技术在信息时代的重大变革, 云计算标志着信息时代的重大转折. 可以预见, 在未来社会中云技术将成为主流. 尽管目前关于云技术定义存在多样性, 但从整体来看, 其核心特征便是高度可扩展性, 能够为用户提供前所未有的使用体验. 从技术层面而言, 云计算的本质在于将众多计算资源统一调度, 因此使得用户无需受限于时间和空间即可接入无限计算能力.
基于云计算架构,在业务共享与开放网络环境下,网络安全面临更为严峻的挑战。其中尤为突出的问题包括:一方面,在多个虚拟机租户间实现并行行业务的安全运行成为亟待解决的技术难题;另一方面,在公有云环境中如何实现海量数据的安全存储也是一个重要议题。主要涉及三个关键领域:一是用户身份认证安全;二是共享业务运行环境的安全保障;三是用户数据在整个系统中的安全性保障措施。
② 工业4.0的发展,控制系统面临重大安全隐患
工业4.0(Industry4.0)是根据工业发展的各个阶段进行划分的。普遍认为工业1.0对应的是蒸汽机时代的生产模式;而工业2.0则代表着电气化的生产方式;工业3.0则是信息化时代的产物;那么工业4.0则是以信息化技术推动产业变革的时代背景。从本质上讲,在这一阶段中对工厂设备控制权及可访问性的提升成为关键要素。具体而言,在这种状态下对数据访问权的扩大有助于提升系统的透明度;同时也能够减少网络规划的需求;降低资本支出并缩减运营支出;从而优化带宽资源并提高设备间的互通效率。值得注意的是,在这一过程中对设备控制权及可访问性的扩大必然导致工厂系统网络安全威胁范围的变化:传统的安全防护措施(如防火墙设置与设备物理隔离)与这一目标背道而驰;因此必须采取更加积极的安全防护策略:即通过强化设备安全性来实现更多功能的目标。为了实现可靠的数据传输与安全的操作环境:身份验证与数据完整性成为了这一领域中每个设备的核心要素。
③ 网络技术的发展带来新的风险和挑战
基于IPv6的下一代互联网体系整合了5G网络、物联网以及移动互联网,并延伸至无线局域网领域。随着技术革新不断推进,网络安全防护标准面临着更高挑战。新型网络技术的应用显著提升了数据整合效率,并推动了对信息资源管理能力的整体提升。然而,在面对海量数据安全时所面临的压力却随之急剧上升。当前等保1.0标准下的信息安全防护措施已难以适应信息产业快速发展的需求。
3)中国面临复杂的网络安全环境
在国际网络犯罪频发与少数国家网络战略威慑不断升高的背景下,在全球范围内网络安全与国家安全面临着严峻挑战。近年来发生的重大安全事件再次向我们敲响警钟。
2016年10月, 网络僵尸 Mirai 对 Dyn 进行了 DDoS 攻击, 该行为造成了美国东海岸地区众多网站, 包括 GitHub, Twitter 和 PayPal 等关键网站受到严重影响, 用户无法通过域名系统访问这些服务
根据国际媒体报道指出,在最近的一起网络攻击事件中发现, 被视为幕后元凶的关键组织是黑客团体NewWorldHackers以及 Anonymous(匿名者)
乌克兰电网于2015年12月23日遭受黑客攻击,在此次事件中导致多个地区的变电站控制系统受到干扰,并且约有140万个家庭在圣诞前夕经历了大面积停电;此次停电事件持续时长在3至6小时之间
2010年10月,《美国新闻与世界报道》等多家媒体率先报道了这一事件:美国利用"震网"蠕虫病毒对伊朗的铀浓缩设备实施了网络攻击。该行动导致伊朗多个核反应堆因此次attack而暂时停运,并据估计,在此次网络攻击中,超过50万网民和众多行业内的领军企业遭受了本次网络攻击的影响。值得注意的是,在新的电子战周期中,这类网络威胁可能演变为一种重要的战略手段。根据相关统计数据显示,在过去一年内"震网"蠕虫已经感染了全球范围内的45,378个网络节点和63.2%的个人计算机。
2、等保2.0时代的主要变化
近年来,随着信息技术发展与网络安全形势的变化,传统等保安全标准已显不足,难以应对带来的挑战,被动防御体系已显不足,亟需建立主动保障体系。等保2.0标准应运而生,在应对新形势和新风险方面发挥重要作用,并满足新时代的安全需求。
这一"新"的等保2.0标准,在法律法规、标准要求、安全体系以及实施环节等多个方面都发生了变化。
1. 法律法规
经过对相关法律法规的研究与梳理,"条例法规"体系逐步发展成为"法律层面"的重要支撑。其中,等保1.0的标准是由中国官方最高层颁布的,其核心依据是《中华人民共和国计算机信息系统实行安全保护条例》;而等保2.0的标准则是在网络安全领域取得重要突破,其核心依据则是《中华人民共和国网络安全法》。
《中华人民共和国网络安全法》明确规定:国家安全体系应当执行网络安全等级保护制度;各类网络运营主体必须制定相应的网络安全应急管理体系;任何违反前两条规定的主体均应承担相应的法律责任,并受到相应的处罚措施。
总而言之,不开展等级保护等于违法!
2. 标准要求
在优化现有基础之上
在通用要求方面,在等保2.0标准的主要核心是改进系统功能,在此过程中去除了不再适用的考核指标,并对各项测评项进行了重新定义以适应当前技术发展需求。此外,在标准修订中新增了针对新型网络攻击行为防护以及个人隐私信息保护的相关要求,并对整体架构进行了优化。同时,在具体实施过程中将安全管理中心的功能定位从管理职责提升到技术支持层面。
该方案作为等保2.0规范的重要特点,在原有标准基础上进一步拓展了云计算、大数据分析、物联网技术以及移动互联网应用四项新兴技术需求。
3. 安全体系
等保2.0标准仍然遵循'一个中心、三重防护'的战略方针,在原有的被动防御模式基础上转向事前预防机制、建立事中快速响应通道以及完善事后审计流程的整体保障架构。该标准通过主动防御措施构建安全防护网,并在日常维护中实施动态监测机制,在出现问题时及时介入并完成问题闭环管理流程。
构建网络安全体系框架和管理体系架构,在具备相应防护能力的安全网络防护系统方面进行系统性工作推进。通过完善组织管理效能建设与机制运行机制优化,在安全规划制定与实施过程中强化风险管控能力,在信息安全管理层面推进应急预案体系建设与应急响应能力提升,在威胁感知与响应方面加强监测预警系统能力建设,在风险应对层面强化应急处置方案制定与实施过程中的专业支撑能力,在态势感知能力方面提升网络空间安全态势觉察能力水平,在技术保障方面加强关键信息基础设施安全性评估能力建设,在人员队伍建设方面推进专业技能培养与考核评价体系完善工作,并对费用投入情况进行动态监管与合理分配。
4. 实施环节
在等级保护定级、备案、建设整改以及等级测评这几个环节中,在执行等保二点零版本标准的过程中对相关工作进行了优化和完善。
在等保1.0标准中对系统的归类对象仅限于信息系统,在等保2.0标准下该归类对象被拓展至基础信息网络、工业控制系统、云计算平台、物联网、移动互联网、其他网络以及大数据等多个领域,在覆盖范围上更加广泛。
定级保护级别的调整:当公民、法人和其他组织的合法权益受到重大损害时,则相应系统的分级保护级别发生提升。具体而言,在1.0版本中的二级保护级别将上调至三级。
等保2.0标准的定级不再自主, 采用"确定定级对象->初步确定等级->专家评审->主管部门审核->公安机关备案审查->最终确定等级"这一固定的线性流程进行操作。系统性地经过专家评审及主管部门审核后方能完成公安机关备案审查的过程, 整体评估标准更加严格。
相较于等保1.0标准, 等保2.0标准在测评周期和结果评定上进行了相应调整。 等保2.0标准规定, 三级及以上系统需每年进行一次测评, 只有测评达到70分以上才算是达到了基本要求。 分数门槛提高后, 标准更加严格了
3、等保2.0时代网络安全项目概述
等保2.0时代如何启动开展网络安全等级保护项目?这是当前从事网络安全工作的重点议题。遵循《信息安全技术 网络安全等级保护实施指南》(GB/T 25058-2019)所制定的网络安全管理规范,在遵循该指南所制定的网络安全管理规范下对项目的管理进行规划。根据该指南所制定的网络安全管理规范,在遵循该指南的基础上对项目的管理进行规划,并将其细化为五个主要阶段:首先是确定和备案网络敏感对象信息及风险评估工作;其次是编制总体安全规划;再次是完成网络系统安全设计和具体实施;之后是对系统运行后的持续安全管理;最后是对确定终止的对象进行总结性工作。通过以上流程为基础制定详细设计方案,并为企业制定实现等保2.0目标的系统化管理方案提供指导。
网络安全等级保护项目的基本流程:

二、信息安全法律法规及标准规范
国家网络安全等级保护制度架构主要由网络安全法律政策体系和网络安全标准体系两大类构成。其中的法律政策体系承担了为标准体系制定提供法律依据的责任。
1、网络安全法律政策体系
基于中国现行的法律制度框架之下,网络安全相关的法律制度架构主要包含三个方面的内容:其法律效力依次为...
第一层:法律。
第二层:行政法规。
第三层:规章、地方性法规以及规范性文件。
下列与网络安全相关的主法包括:《中华人民共和国宪法》、《中华人民共和国刑法》、《中华人民共和国国家安全法》、《中华人民共和国网络安全法》、《中华人民共和国密码法》、《中华人民共和国保守国家秘密法》以及《中华人民共和国电子签名法》等。
目前与网络安全相关的行政法规包括:《中华人民共和国计算机信息系统安全保护条例》、《中华人民共和国计算机信息网络国际联网暂行规定》、《计算机信息网络国际联网安全保护管理办法》、《商用密码管理条例》、《互联网信息服务管理办法》、《计算机软件保护条例》等其他相关法律法规也包括在内。
包含详细的法律法规说明:例如,《计算机信息系统安全专用产品的检测与销售许可证管理办法》、《计算机病毒防治管理规定》、《计算机信息系统保密管理暂行规定》、《计算机信息系统国际联网保密管理规定》以及《广东省计算机信息系统安全保护管理规定的其他相关文件等》,这些都属于网络安全相关的规章、地方性法规及规范性文件
中国信息安全行业受到多部门监管,涉及国务院信息化办公室、工业和信息化部、国家发展改革委等多个政府部门。其中,国家发展改革委与工业和信息化部主要承担产业政策研究与制定、行业发展规划等工作;公安部负责全国计算机信息系统安全防护任务;国家保密局负责保密技术管理,涵盖办公自动化与计算机信息系统保密管理等职责,并对涉密信息系统集成企业资质进行审核;国家密码管理局则负责全国商用密码管理工作,包括对科研、生产、销售单位进行资质认定以及批准符合条件的商用密码产品品种等。
根据相关法律法规,《中华人民共和国网络安全法》作为一项根本性法律,在网络空间安全治理方面发挥着关键作用。该法律不仅确立了网络空间安全的基本原则和底线要求[1],《网络安全法》还通过制度创新为后续发展提供了重要遵循。它不仅整合了近年来积累的有效做法,并对未来可能的制度完善提供了理论指导和实践参考[2]。该法律通过构建完善的法律体系框架[3],为提升网络安全防护能力提供了坚实的制度支撑和政策保障[4]。
2、网络安全标准体系
经过二十年的发展,在过去的社会实践中,公安部团结带领国内相关领域的专家和安全企业共同致力于网络信息安全事务。通过系统性地制定和完善了网络安全等级保护相关的各项标准,最终构建起了网络安全等级保护的标准体系。为此项工作提供了重要的理论基础和技术支撑。
网络主权下的网络安全等级保护规范体系涵盖了整个防护等级保护过程所需的所有规范内容。从基础分类角度来看,该规范体系可划分为三类:即基础规范、技术规范以及管理类规范;从对象维度出发,则可分为基础规范、系统规范、产品规范等多个类别;从网络安全等级保护全生命周期来看,该规范体系又可分为通用/基础要求、系统定级要求等多个层级.作为信息安全项目实施规划指导用书,本规范重点梳理了网络安全等级保护2.0版本的主要相关要求,旨在便于理解和掌握
1)通用/基础标准
① 《计算机信息系统安全保护等级划分准则》(GB 17859-1999)
《计算机信息系统安全保护等级划分准则》作为一项强制性国家标准,在网络信息安全防护领域具有重要地位。基于这一准则构建了网络安全等级保护技术类、管理类及产品类相关标准体系。该准则构成了其他相关领域的基准。
② 《信息安全技术 网络安全等级保护实施指南》(GB/T 25058-2019)
《网络安全等级保护实施指南》作为网络安全等级保护2.0的重要指导文件,在2019年进行了全面更新。该指南详细阐述了网络安全等级保护的实施原则和责任主体,并对信息系统定级与安全管理、规划制定与资源配置、安全性设计与实现以及运行维护管理等方面提出了具体要求和操作规范。
2)系统定级标准
① 《信息安全技术 网络安全等级保护定级指南》(GB/T 22240-2020)
本标准取代了现有相关标准(GB/T 22240-2008),并针对非涉及国家秘密的信息系统安全等级保护工作提供了具体的定级依据和操作规范。该指南为网络运营者对非涉及国家秘密的信息系统安全等级保护工作进行了相应的定级指导,并对其实施过程进行了详细规定。
②《信息安全技术 网络安全等级保护定级指南》(GA/T 1389-2017)
定级作为信息安全等级保护实施的关键步骤,在制定过程中充分考量了各类保护对象在国家安全、经济建设和社会生活中的重要地位以及遭受破坏可能造成的安全威胁水平等多重因素。这些因素包括国家安全状况、经济基础状况以及社会秩序维持情况等多个维度的影响因素。基于此综合考量原则,《信息安全技术 信息系统安全等级保护定级规范》(GB/T 22241-2019)提供了确定各类信息系统的安全防护等级的方法论。该标准作为公共安全行业标准,在原有《信息安全技术 信息系统安全等级保护定级指南》(GB/T 22240-2008)基础上进行了修订完善:对于可能造成特别严重危害的信息系统及其相关内容,则将其定级至第三级;新增了云计算平台、大数据平台、物联网设备以及工业控制系统等领域的定级方法。
3)建设标准
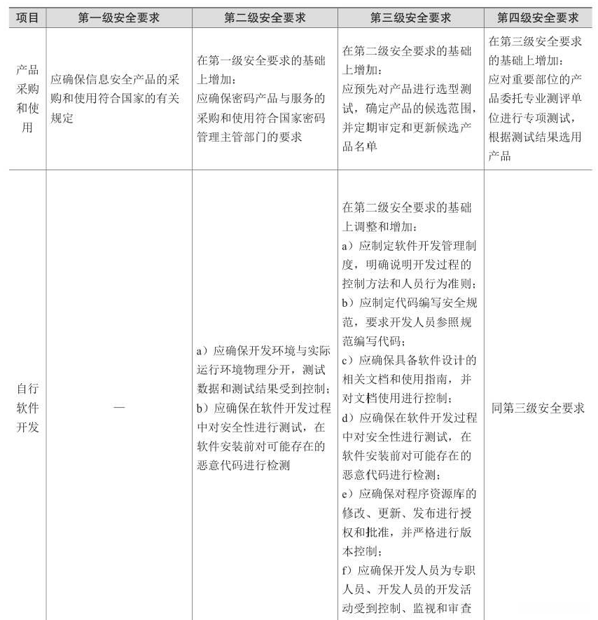
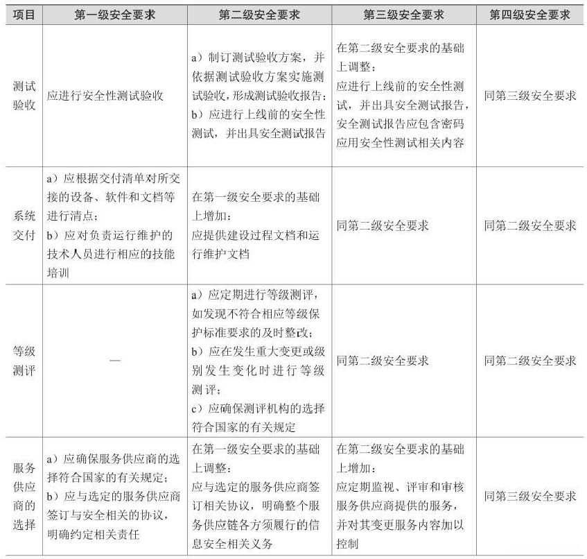
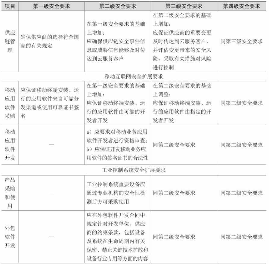
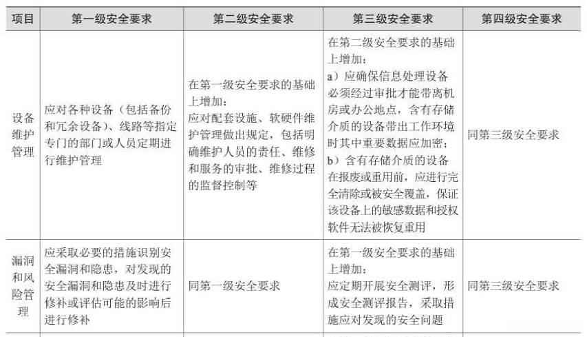
①《信息安全技术 网络安全等级保护基本要求》(GB/T 22239-2019)
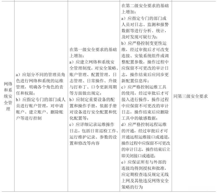
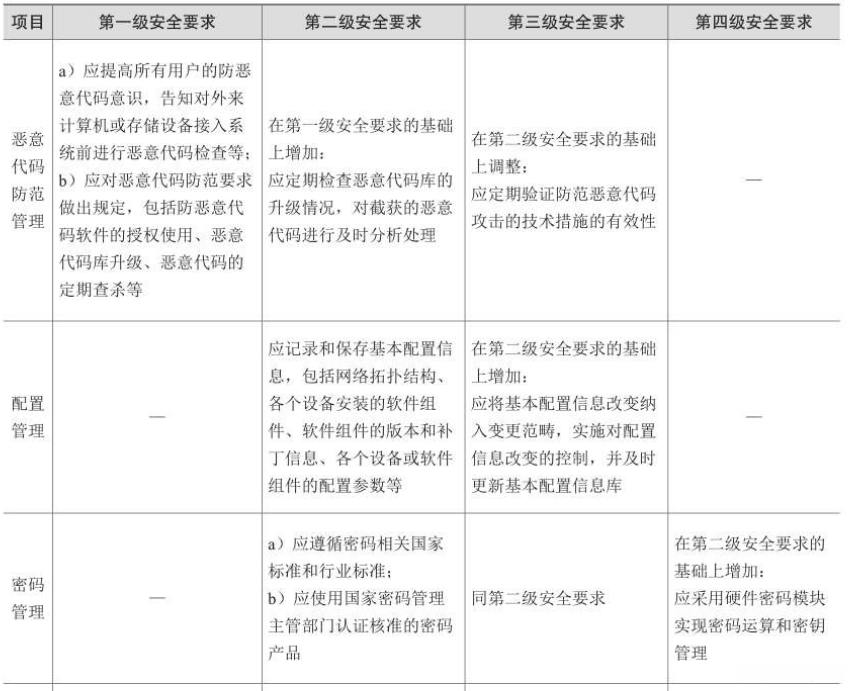
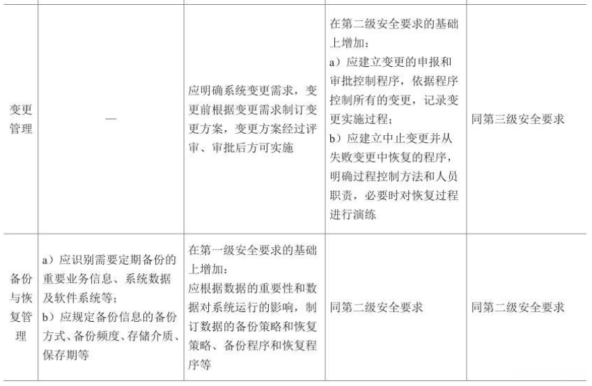
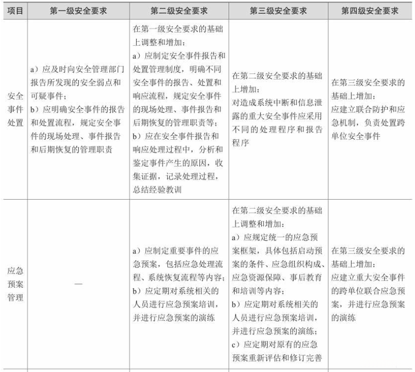
2019年修订的《信息安全技术 网络安全等级保护基本要求》是网络安全等级保护2.0的重要参考文件之一。该标准在网络安全等级保护制度中起着关键作用,并被广泛应用于各行业实施网络安全等级保护的工作中。该标准的主要内容包括:(1)网络安全等级保护技术通用要求;(2)云计算环境下的安全扩展要求;(3)移动互联网环境下的安全扩展要求;(4)物联网环境下的安全扩展要求;以及(5)工业控制系统环境下的安全扩展要求。
②《信息安全技术 网络安全等级保护安全设计技术要求》(GB/T 25070-2019)
修订版《信息安全技术 网络安全等级保护安全设计技术要求》作为网络安全等级保护2.0的重要参考文件之一,在体系框架上对原有内容进行了优化整合,并增加了新的章节以适应新技术需求。该标准特别强调了针对网络计算环境的安全架构规划、边界划分的技术要点,并结合实际应用场景对系统进行全面的安全防护评估。此外,在体系架构方面提出了更高的安全性需求,在功能模块划分上更加注重系统的可扩展性和灵活性,并在测试环节增加了更多样化的测试用例以确保系统的稳定性和可靠性。
③《信息安全技术 信息系统安全管理要求》(GB/T 20269-2006)
本标准规定了信息及信息系统安全保护的分级安全管理要求,并明确了安全管理要素及其重要性。同时将其管理要求细化至信息安全等级保护规定的五个等级中,并有助于确保安全管理的有效实施、评估与监督。
④《信息安全技术 信息系统安全工程管理要求》(GB/T 20282-2006)
本规范明确了信息系统安全管理的相关要求,在涉及需求方、实施方及第三方工程实施方面提供了指导性依据。通过遵循该规范, 各方均可构建相应的安全管理架构。
4)等级测评标准
①《信息安全技术 网络安全等级保护测评要求》(GB/T 28448-2019)
2019年版的《信息安全技术 网络安全等级保护测评要求》是网络安全等级保护2.0体系中的重要指导文件之一。该文件参考了《信息安全技术 网络安全等级保护基本要求》的相关条款,并对网络等级保护测评的具体内容与评估方法进行了明确规定,以规范测评人员的工作流程并指导其开展相关工作。
②《信息安全技术 信息系统安全等级保护测评过程指南》(GB/T 28449-2012)
该标准基于首次等级测评活动过程的核心环节,并聚焦于构建完整的评价体系框架;该标准通过明确评级要素权重设定的标准方法和操作规范;为提升网络运营者评级工作的效率和质量提供指导方案。
5)运行维护及其他标准
①《信息技术 安全技术 信息安全事件管理指南》(GB/Z 20985-2007)
本标准全面涵盖了信息安全事件管理的全过程,在策略与方案设计方面提供了详细的指导原则。它不仅明确了信息安全事件管理体系的设计与实施路径,还详细规定了应对此类事件的方法以及后续行动程序。
②《信息安全技术 信息安全事件分类分级指南》(GB/Z 20986-2007)
该标准旨在引导信息安全事件进行分类分级管理,并为此类事件的防范措施制定相应的处置方案;作为一项基础指南,在事前准备阶段帮助组织制定应急响应计划,在事中应对阶段实施有效措施,在事后处理环节完善风险管理流程;作为参考依据,供信息系统及相关传输网络运营单位和信息安全管理部门遵循执行各项安全策略与管理规范。
③《信息安全技术 信息系统灾难恢复规范》(GB/T 20988-2007)
本标准明确了信息系统灾难恢复所需遵循的基本规范,并提供了制定相关规划方案及实施流程的指导依据;同时可用于项目申请审批以及内部监督管理等环节。
④《信息安全技术 信息安全风险评估规范》(GB/T 20984-2007)
该标准阐述了风险评估的核心概念与系统性分析框架。
同时探讨了其在信息安全生命周期各阶段的具体实施路径及组织架构。
该标准旨在指导开展信息安全领域的风险管理体系构建。
⑤《信息安全技术 信息系统物理安全技术要求》(GB/T 21052-2007)
该标准明确了信息系统的物理安全分级技术的标准要求。它适用于依据GB 17859-1999的安全保护等级划分的信息系统物理安全的分级设计与实施方案。在测试与管理方面,则需遵循基于该标准划分的信息系统物理安全在实施过程中需遵循的规定要求,在测试与管理方面也可作为参考依据。
⑥《信息安全技术 网络基础安全技术要求》(GB/T 20270-2006)
本标准按照GB 17859-1999规范中的五个安全防护等级设置,在分析网络系统的功能需求时,则明确了不同安全级别下的网络系统所需的基础安全技术要求。该标准主要针对需要按照分级管理原则进行规划、设计与实施的网络系统,并提供了相应的指导依据。
由于篇幅所限,在列举网络安全标准时未能穷尽全部内容,请访问指定网站获取完整信息;其网络信息安全管理体系架构框架图如图所示。

三、网络安全定级与备案
1、定级原理及流程
1)安全保护等级
基于其在国家安全、经济建设以及社会生活中的重要程度,并考虑到一旦遭受破坏或出现功能失效的情况(即数据遭受篡改或泄露/丢失/损坏),等级保护对象的安全防护级别将依据对其国家安全和社会秩序等多方面的影响程度等因素进行划分,并分为5个等级
第一级等级保护对象遭受破坏后会导致相关公民、法人和其他组织的合法权益发生一般性损害,并不会对国家安全、社会秩序和公共利益造成危害。
第二阶段的任务是,在等级保护对象遭受破坏后(即遭受破坏之后),可能导致相关公民、法人或其他组织的合法权益受到严重的或特别严重的损害,并可能对社会秩序和公共利益造成影响。然而,在这种情况下,并不会威胁到国家安全。
第三节,在等级保护对象遭受破坏之后, 或许会带来社会秩序与公共利益的重大损失, 或者威胁到国家安全
第四级等级保护对象遭受破坏后会严重影响社会秩序和公共利益,并可能对国家安全构成重大威胁
第五级,等级保护对象受到破坏后,会对国家安全造成特别严重危害。
2)定级要素
1. 定级要素概述
等级保护对象的定级要素包括以下2个方面。
(1) 受侵害的客体。
(2) 对客体的侵害程度。
2. 受侵害的客体
等级保护对象受到破坏时所侵害的客体包括以下3个方面。
(1) 公民、法人和其他组织的合法权益。
(2) 社会秩序、公共利益。
(3) 国家安全。
3. 对客体的侵害程度
客体遭受侵害的程度由其不同主体的不同形态综合决定。
基于此可知,在主体层面而言,在客体遭受攻击的过程中,
技术层面所呈现出来的状态即为其遭受攻击的方式。
从以下三个维度进行描述:
一是针对技术层面所呈现出来的状态(即被攻击的方式),
二是针对该状态下出现的结果(即被攻击的影响),
三是针对上述结果带来的影响程度。
等级保护对象受到破坏后对客体造成侵害的程度归结为以下3种。
(1) 造成一般损害。
(2) 造成严重损害。
(3) 造成特别严重损害。
3)定级要素与安全保护等级的关系
定级要素与安全保护等级的关系如下表所示:

4)定级流程
等级保护对象定级工作的一般流程如下图所示:

经评估后确定为二级及以上等级保护对象的安全保护等级问题,相关单位需按照本标准流程开展专家评审、部门审批以及备案审核等环节的工作,最终完成。
2、确定定级对象
1)信息系统
1. 定级对象的基本特征
作为定级对象的信息系统应具有如下基本特征。
(1)明确划分和确定的核心安全责任主体。
(2)负责执行功能模块之间具有较强的独立性的业务应用。
(3)整合并提供了有机联系在一起的多个资源。
在明确分级对象时,在基于上述核心特征的前提下,云计算平台/系统、物联网以及工业控制系统需分别遵守2至4项具体要求。
2. 云计算平台/系统
在云计算环境中,在安全评估时应当分别对待云服务客户提供的关键资源以及由 cloudscale 提供的服务实例资源,并根据具体的业务模式对相关资源进行分级管理。对于大型 cloudscale 环境建议对基础架构及辅助支持设备实施独立的安全防护策略。针对特定业务需求可能需要建立多维度的安全威胁评估指标体系,并基于此制定相应的安全防护措施。
3. 物联网
物联网主要包含感知、网络传输以及处理应用等核心特征。在分析这些特征时,请将其视为一个整体对象进行分类,并确保无需单独划分各自类别。
4. 工业控制系统
工业控制系统由现场采集/执行、现场控制、过程控制以及生产管理等多个核心模块构成。其中这些核心模块中包含的现场采集/执行模块与现场控制系统协同运作,并应被视为一个整体系统进行等级划分;而生产管理则应独立划分等级。
基于大型工业控制系统的需求,可依据其系统性能、责任方、受控对象以及供应商等多个定性标准将该系统分类为多个分级目标。
2)通信网络设施
建议将通信网络中的特定领域(包括但不限于电信网和广播电视传送系统)与其他相关通信基础设施一并纳入分类管理。
跨区域的行业和单位的专用通信网可作为一个整体进行归类,也可按地域划分成多个子类.
3)数据资源
数据资源能够独立设定其等级标准。在所有参与的数据来源一致的情况下(即同一组织或系统内),应当将大数据及其相关平台/系统的应用视为一个整体进行等级评估;而当涉及不同责任主体时(如跨组织的大数据应用),则要求每个技术手段需单独进行等级评估。
3、初步确定安全保护等级
1)定级方法概述
在确定定级对象的安全性时,需综合考虑业务信息安全与系统服务安全两大要素.其中涉及的受害者及其遭受程度可能存在差异,因此,在评估与管理过程中需兼顾这两方面的因素.从业务信息安全维度所对应的定级对象的安全性评价标准被定义为业务信息安全防护级别;而基于系统服务安全性考量所得出的标准则被命名为系统服务安全性防护级别.
定级方法的流程:

具体流程如下:
1. 确定受到破坏时所侵害的客体
(1)识别业务信息安全遭到破坏时所涉及的具体客体。(2)判定系统服务安全在遭到破坏后会侵害的相关方及其影响范围。
2. 综合评定对客体的侵害程度
(1)基于不同类型的受害者,在分析业务信息安全遭受破坏后的可能影响时,请评估其对各个主体的具体影响范围。
(2)基于不同类型的受害者,在分析系统服务安全遭受破坏后的可能影响时,请评估其对各个主体的具体影响范围。
3. 确定安全保护等级
(1)明确业务信息安全级别的保障措施。
(2)明确系统服务安全级别的保障措施。
(3)采用业务信息安全级别和系统服务安全级别中较大的那个作为基准
确定为定级对象的安全保护等级。
2)确定受侵害的客体
定级对象遭受破坏时所涉及的客体包括国家安全和社会秩序,并涵盖公众利益以及公民、法人和其他组织的合法权益。
1. 侵害国家安全的事项
(1)该政策关系到保障国家安全、维护领土主权及海洋权益的相关议题。
(2)该政策有助于促进社会和谐与民族关系的维护。
(3)该政策对于维持社会主义市场经济运行机制及提升民族文化软实力具有重要意义。
(4)除此之外,还有其他多方面因素可能对国家安全构成威胁。
2. 侵害社会秩序的事项
涉及国家机关等、企业单位和社会组织的生产活动规范、经营行为规范、教学科研活动规范以及医疗卫生服务规范
(2)影响公共场所的活动秩序、公共交通秩序。
(3) 影响人民群众的生活秩序。
(4) 其他影响社会秩序的事项。
3. 侵害公共利益的事项
(1)社会成员使用公共设施受到制约。
(2)社会成员获取公开数据资源会受到阻碍。
(3)接受公共服务的影响不仅限于多个方面。
(4)其余事项也会影响公共利益。
侵害公民、法人和其他组织的合法权益是指受法律保护的公民、法人和其他组织其合法权益受到损害
在确定受侵害之客体时,首要的是首先针对国家安全进行审查.其后,则需重点考察社会秩序和社会公共利益受损的情况.最后一步则是必须关注公民.法人和其他组织所享有的合法权益是否存在受到损害的情况.
3)确定对客体的侵害程度
1. 侵害的客观方面
在客观方面分析中发现:客体遭受侵害的表现主要体现在对定级对象的服务中断上。这种表现在实质上涉及到了两个关键维度:首先是信息系统数据的安全保障能力受损(即业务信息安全),其次是服务提供能力的有效性(即系统服务安全)。具体而言:
- 业务信息安全主要指确保信息系统的保密性、完整性和可用性;
- 系统服务安全则侧重于保证定级对象能够及时响应并高效执行其职责范围内的各项任务。
需要注意的是:
- 由于业务信息安全与系统服务安全受破坏时所侵害的客体及其影响程度可能不同,
- 在实际定级过程中需要分别采取相应的防护措施以应对这两种不同的风险类型。
业务信息安全和系统服务安全受到破坏后,可能产生以下侵害后
(1)该岗位的工作职责受到干扰。
(2)使其业务能力出现减弱。
(3)产生法律争议。
(4)造成财产损坏。
(5)引发负面的社会反响。
(6)给其他单位和个人带来经济损失。
(7)其他潜在的影响因素
2. 综合评定侵害程度
根据多种外在表现综合体现的结果,在确定不同客体及其受到的不同影响时,则需要分别确定其相应的伤害等级。针对不同客体及其受到的不同影响而采取的方法及涉及的因素有所不同,在具体实施过程中则需依据具体情况加以选择。例如,在系统服务安全遭受破坏导致业务能力下降的程度可以从以下几个方面进行评估:一是评估区域覆盖范围;二是统计当前在线用户数量;三是分析日常处理的数据量等指标;而对于业务信息安全遭受破坏造成的经济损失,则需从直接经济损失的规模以及信息恢复所需资源投入两个维度来衡量
当评估不同遭受侵害的对象时,在其侵害程度的测定上,可依据特定的标准。
(1)如果遭受侵害的对象是公民、法人或其他组织的合法权益,则基于整个机构的整体利益作为衡量侵权程度的依据。
(2)如果遭受侵害的对象的社会秩序、公共利益或国家安全,则采用行业整体或国家整体的利益作为衡量侵权依据的标准。
不同侵害后果的3种侵害程度描述如下。
(1)一般损害:工作职能受到局部影响、业务能力有所降低但不影响主要功能的执行,出现较轻的法律问题、较低的财产损失、有限的社会不良影响,对其他组织和个人造成较低损害。
(2)严重损害:工作职能受到严重影响,业务能力显著下降且严重影响主要功能执行,出现较严重的法律问题、较高的财产损失、较大范围的社会不良影响,对其他组织和个人造成较高损害。
(3)特别严重损害:工作职能受到特别严重影响或丧失行使能力,业务能力严重下降或功能无法执行,出现极其严重的法律问题、极高的财产损失、大范围的社会不良影响,对其他组织和个人造成非常高的损害。
客体所遭受的危害程度通过综合评估多种危害后果来确定。考虑到各个行业的处理对象、信息类型以及服务特性各有差异,在业务信息安全或系统服务遭受破坏时,针对受到关注的伤害结果及其严重程度的计算方式可能会有所变化。每个行业均可依据自身的信息处理特点和系统服务特性来制定涵盖各种伤害结果的重要评估标准,并明确划分一般性伤害、严重性伤害以及特别严重性伤害的具体范畴。
4)初步确定等级
根据业务信息安全受到攻击时所侵害的对象及其造成的损害程度进行分析评估后,则可通过下表确定业务信息安全保护等级
业务信息安全保护等级矩阵表:

基于系统服务在遭受破坏时可能被攻击的对象及其遭受的影响程度,通过参考下述表格即可确定系统的安全防护等级.
系统服务安全保护等级矩阵表:

目标对象的安全保护等级将依据业务信息安全保护等级与系统服务安全保护等级中的较高数值进行确定。其中一个是关键指标将主导整个体系的安全防护策略制定。
4、确定安全保护等级
初步判定为达到二级及以上安全保护等级的网络运营者应当安排信息安全专家与业务专家对其评定结果的有效性展开评估并提交相关意见书。如存在行业主管或监管机构则须经其审批并提供相应证明材料。依据相关法律法规该运营者应向公安机关提交备案申请并完成审查程序。如备案审查未获通过则需重新开展安全保护等级评定若审查通过则最终确认相关单位的安全保护等级。
就通信网络设施以及云计算平台或系统等关键对象而言,在确定它们的安全防护级别时应依据其承担或即将承担的防护目标关键程度来设定它们的安全防护级别;这些设定值应当至少达到与其承担防护目标相关的对象的安全防护级别。
对于数据资源而言,在全面考量其数量与重要性,并评估其潜在威胁程度的基础上(即考虑国家安全、社会秩序等多方面因素),确定相应的安全保护等级。
其中一类应当达到三级及以上的是那些涉及大规模个人信息数据库以及服务公共利益的大数据平台/系统。
5、等级变更
当涉及的业务信息及服务范围发生变动时(即可能引发信息安全或服务安全问题导致的目标及其受损程度发生相应变化), 应依据相关标准重新评估并确定新的风险定级对象及相应的安全防护级别。
四、网络安全总体规划
1、总体安全规划工作流程
遵循《网络安全等级保护实施指南》的工作程序,在总体安全规划阶段的工作流程中结合信息系统的划分情况、基于信息系统的定级情况以及针对其承载业务的具体情况进行深入分析后明确信息系统整体的安全保障需求并制定出符合等级保护要求的安全保障方案随后制定相应的安全保障措施以指导后续...建设工程中的安全管理工作的有效开展
在对现有(运作状态)的信息系统进行需求分析时,应着重明确当前的安全保障情况以及与等级保护要求的相关性。
总体安全规划阶段的工作流程:

2、系统安全风险及需求分析
1)系统安全风险分析
1. 安全技术风险分析
当前信息技术发展呈现出快速态势,在这一背景下各类新技术的应用推广使得信息系统的服务模式正在发生显著转变。如今,在信息化建设与服务领域中,移动办公、虚拟化、大数据以及云计算等新型技术占据着主导地位。然而,在信息系统的安全性方面仍面临着严峻挑战:一方面传统威胁持续存在;另一方面随着新技术与新模式的引入应用
(1)信息安全风险
① 威胁分析
信息安全风险评估基于资产、重要资源、潜在威胁以及易受攻击的系统等关键因素展开,在评估这些基础要素时需深入分析和综合考量业务目标定位及其相关的安全需求等多维度属性
信息安全风险分析原理图:

由三者之间的关系可以得出以下结论:
a) 业务目标的实现对于资产存在一定的依赖关系,在这种情况下要求其发生的风险等级较低。
b) 资产具有经济价值,在组织经营活动中若业务目标对某类资产拥有更高的依赖程度,则这类资产的价值也随之提高。
c) 风险往往源于潜在威胁的存在,在这种情况下若相关 assets面临更高概率的安全威胁,则发生安全事件的可能性也会随之增大。
d) 潜在弱点可能导致 assets 的经济价值暴露,在这种情况下若相关 assets 存在的数量越多,则整体 risk 的等级就会越高。
e) 脆弱性依附于未被满足的安全需求,并且其利用会导引出资产损失。
f) 风险的存在及其认知生成了安全需求。
g) 安全需求可通过安全措施得以满足,在实施过程中需综合考虑资产价值与实施成本的关系。
h) 安全防护措施能够阻挡威胁侵害,并有效降低潜在风险水平。
i) 存在未采取适当的安全防护措施或措施执行不到位的状况所导致的残留风险仍需通过加强管理手段加以应对;而另有若干潜在问题虽然存在但经过综合评估发现,在权衡安全投入与收益效果后选择不加以控制的潜在问题。
j)残余风险应受到密切监视,它可能会在将来诱发新的安全事件。
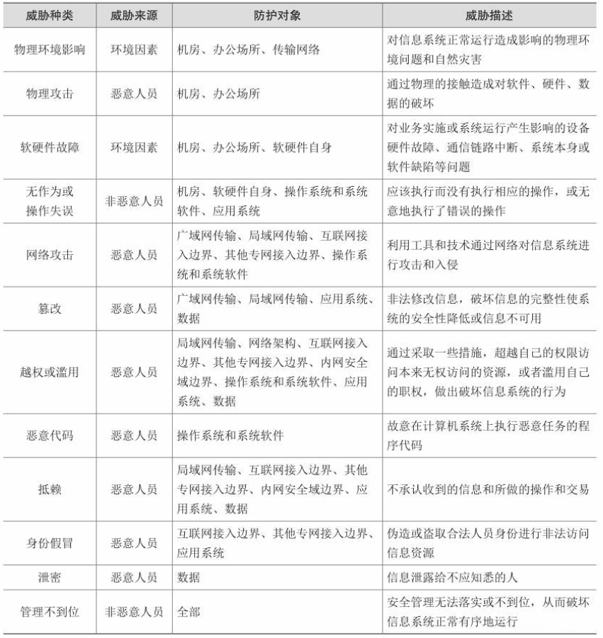
以下以某省某部门电子政务系统(以下简称XXX系统)为例,在深入分析该系统安全防护对象所面临的安全威胁方面进行了详细阐述
安全威胁分析如下表所示:

② 脆弱性分析
其过程是基于全面评估现有资产及其现有的安全防护措施而开展的一项系统性工作。这项工作的主要目标是通过深入研究资产属性以及潜在风险特征,并运用专业的技术手段实现对系统固有风险状态的精确测定。对于已经进入正常运行状态的信息系统,在完成基础安全评估后,需按照《等级保护制度》的要求进行详细对比分析,并结合当前系统的实际威胁环境来识别出相应的安全风险。
③ 通用安全风险
对于传统网络架构的信息系统而言,在“互联网+”战略及电子政务、电子商务和互联网金融等多个领域的快速发展推动下,“传统架构”已无法满足当前需求。功能上趋于全面的现代信息系统不仅服务范围扩大至更多公众群体,并通过复杂的接入网络实现广泛覆盖。与此同时,“攻击技术”的不断进步使得防御体系面临更大挑战。“原有的安全架构与防护机制”显然难以应对日益繁重的安全威胁。这些威胁主要表现在以下几个方面:
a)由于信息技术发展势头强劲,在信息安全领域所面临的威胁呈现出不断扩展的趋势;传统的信息安全架构在实际应用中往往面临诸多困难。
在传统的信息系统的局域网架构中作为单位办公的核心网络结构 局域网中的关键服务器和终端设备普遍部署于网络内部 为了保障与外界的数据交换 这些连接口通常较为有限 并且分布较为集中 随着信息技术的发展 当前业务对系统外部服务的需求日益增长 特别是政务 金融以及企业级的信息交互已成为常规操作 系统外部暴露的部分也在不断扩大 可能成为恶意攻击者入侵并破坏系统正常运行的关键入口 传统被动防御模式已经难以应对这种变化 需要从根本上调整安全防护策略 对现有信息安全体系进行全面评估 并采取积极防御为主的全新防护模式来应对日益复杂的网络安全威胁
b)在面对日益复杂的攻击模式时,单纯采用分布式的防护配置方案显得力不从心。为了提升整体安全性,建议采取系统化的安全架构规划。
信息系统构成一个有机整体,在建设信息安全时必须建立系统性的安全保障架构。任何信息安全上的漏洞都将成为攻击者的主要 weak point。因此,在设计和实施中要特别关注提升整个系统的最小安全强度(即所谓的最低保障点)的能力。这种保障架构不仅要有层次感而且要深入到位(即纵向防御体系),这样才能有效弥补和避免各种安全漏洞的存在。
然而,在实际的企业建设过程中往往因为为了满足合规要求而堆积各种安全产品,并未从全局出发构建完整的防护体系。
这导致了防护措施分散、缺乏统一规划和管理流程的问题;
同时在策略配置上也存在不到位的情况,
并且出现了重复建设的现象;
尽管如此,
在应对日益复杂的攻击手段时仍无法从根本上解决问题;
这些高风险因素暴露出来后就需要采取全面的安全体系建设策略来应对。
c)攻击防不胜防,安全监测、预警、响应能力成为关键。
在网络安全领域并不存在绝对不可攻破的安全防护体系,在信息安全管理方面也绝非无懈可击。这已成为信息安全行业的共同认知。伴随着攻击手段的进步以及管理理念的变化,“零风险”的目标逐渐变得难以实现。“主动防御”这一理念的确立使得传统的被动防御模式逐渐被新型的安全管理模式所取代。这种新型模式的核心在于通过提高入侵成本和减少误报率来最大限度地降低潜在威胁的影响。”在此背景下,“主动防御”的关键举措包括强化安全监测与预警机制,并将这些机制与快速响应能力紧密结合。”在这种情况下,“主动防御”的核心目标就是最大限度地减少信息系统的损失。”
d)国家层面的网络攻击对抗不断升级,面临更严格的安全监管要求。
国家安全与网络空间的安全密不可分。
国家面临的网络攻击威胁已成为当前信息安全领域的重要挑战。
当前信息安全形势严峻。
国家对信息安全工作给予高度关注。
持续完善监管机制。
设立了由多部门联合组成的国家级信息安全领导机构。
后期制定了并发布了《中华人民共和国网络安全法》《网络安全等级保护条例》等法规文件。
相关的制度规范体系也在逐步健全。
(2)新技术、新威胁带来的安全风险
① 远程及移动办公安全风险分析
伴随着各类智能移动终端的迅速普及的同时,伴随着移动互联网的巨大发展,越来越多的人开始体会到,在工作和生活中使用这些设备所带来的诸多便利。然而这些设备通常位于受不上锁或未加监控管理的工作环境中,当它们通过互联网连接至办公内网后,黑客便有机会进行恶意攻击,随后远程传输网络侵入了内部服务器系统,从而导致大量用户的个人信息被泄露、企业机密被窃取的例子不胜枚举。
此外, 由于其互联性和易于使用的特点, 在网络安全方面也面临着诸多风险和威胁. 容易成为这些恶意程序(如病毒、木马和蠕虫)的目标. 攻击者可能利用移动APP中的安全漏洞侵入应用服务器, 窃取企业的关键信息以及个人用户的隐私数据. 或通过对应用程序实施技术手段进行篡改, 插入广告、建立盗链链接以及进行数据窃取等行为, 偶尔还会直接对数据进行篡改, 导致对信息系统造成恶意破坏. 因此, 保障移动APP的安全必须立即采取行动.
② 虚拟化技术安全风险分析
利用虚拟化技术生成的虚拟机能够精确复制真实系统的运行模式。与真实操作系统具有类似的软件缺陷以及系统漏洞。同时,在保护宿主机安全方面应当与真实操作系统采取相同的防护措施。定期为该虚拟机构提供补丁更新,并持续进行防护措施以确保其安全性。
隔离机制主要由虚拟化软件来保障;潜在漏洞使得攻击者能够轻易侵入系统;因未及时安装补丁导致系统存在漏洞;容易遭受网络攻击威胁。
此外,在传统网络中可以通过交换机以及入侵检测系统(IDS)等设备实现日常的监控和审计工作;而在虚拟主机之间可能采用硬件背板进行通信而无需依赖网络传输;这些通信流量对于标准网络安全防护措施而言则显得不被关注;因此传统的安全防护措施对于这些不可见的流量无法产生有效的保护作用。
基于虚拟化环境的固有属性,在引入虚拟化之前必须充分评估其潜在风险。为了确保数据安全性和系统稳定性,在各类风险因素下需制定相应的防护策略。
③ 新型攻击带来的安全风险分析
高级持续性威胁(Advanced Persistent Threat, APT)已发展为一种具有高度专业性的新型攻击模式,并已成为各国面临的重大信息安全管理挑战。这种威胁所带来的严重程度远高于常规的安全事件。
APT攻击能够规避各种传统的安全检测防护措施,在特定条件下实施定点攻击、长期潜伏并持续渗透等手段进行潜伏期间的信息获取活动。研究显示,在面对复杂且隐蔽性的APT威胁时,传统安全设备已展现出明显的局限性。
传统的安全防护体系架构主要包含接入控制相关的功能模块以及多层防护策略;其覆盖的产品线涵盖了防火墙设备(FW)、入侵检测与防病毒系统(IDS/IPS)、杀毒软件 family 和终端防护方案等;与此同时还包括网络审计工具以及双因素认证机制等基础保障措施;值得注意的是这类基于已有特征识别的技术在面对未知漏洞(如零日攻击)和未知恶意行为时往往难以实现有效的威胁感知能力;因此单纯的依赖于已知特征识别的传统 IDS/IPS 系统在缺乏对新型威胁先验知识的情况下难以应对APT攻击带来的挑战
在国家新等级保护标准中明确规定了:采用技术手段对网络行为进行监控,并实施实时监控机制以识别并追踪各类网络攻击活动。特别关注未知且新型的安全威胁类型,并通过先进的检测手段予以防范。旨在针对当前信息安全面临的新挑战所制定的安全防护策略。
2. 安全管理风险分析
信息系统在建设和运营过程中,都面临着安全管理缺失带来的安全风险。
(1)系统建设期面临的安全管理风险
系统架构的优化推进、技术革新以及新型业务模式的应用都显著提升了信息安全管理保障水平。
首先,在项目推进过程中面临时间紧与任务重的挑战,在这一背景下人员队伍建设滞后于系统建设的需求,在多个关键环节均未能充分考虑安全功能需求而导致安全管理上的缺憾与不足情况不断出现。例如,在应用系统的规划阶段就未能充分评估和考虑安全功能需求这一重要因素,在实际交付后的系统上线阶段往往难以达到相应的安全标准要求;由于现有系统已全部完成开发工作,在后续进行功能优化与设计调整时将产生额外的成本负担这一问题本身也存在不可行性风险;特别是在应用系统的全生命周期管理过程中还存在诸多不容忽视的安全隐患问题:如程序编码存在不规范现象;而人为设置的安全漏洞及后门操作流程缺乏有效的管理措施等。
随着新兴技术与应用模式的不断涌现(例如虚拟化、大数据及移动办公等),信息安全管理人员面临着更高的安全意识提升需求)。他们需要认识到信息技术发展所带来的安全技术挑战以及相应的安全管理难题(包括安全技术和安全管理方面的潜在威胁)。传统的方式需相应地进行优化与调整(例如,在移动办公场景中),因为这会导致安全管控范围显著扩展(因此在具体实施时必须结合先进技术手段)。此外需要注意的是:海量的数据信息需经过严格的安全管理措施(确保系统的稳定性)。为了确保系统的全面性,在测试阶段需严格限制实际数据的使用范围(同时实施严格的人员准入与培训机制)。
(2)系统运营期面临的安全管理风险
系统投入运营后面临来自组织层面和系统运营层面的安全管理风险。
组织层面的安全管理涵盖着安全方针、制度体系建设与完善的各个方面,并包含了建立相应的安全管理机构及实施人员安全管理制度的过程。
为了确保信息安全管理的有效实施,在该领域中必须明确相应的安全管理机构以及专职的安全管理人员的角色与职责。当前阶段,在我国多个政府部门中已经建立起较为完善的安全管理架构,并且都配备了相应的专职安全管理人员来执行相关职责。然而,在系统规模持续扩展以及新增上线系统的不断增加的过程中,“人手不足”的问题已逐渐成为影响管理效能的主要障碍之一。此外,在实际操作层面,“全员安全意识”的持续提升已成为当务之急。经调查发现,在网络信息安全事件中有一大部分是由员工操作失误或是恶意攻击所导致的。
随着单位信息化建设的不断推进,在信息安全技术体系不断完善的背景下,在原有基础上的安全管理体系也需要持续优化与改进。“三分技术、七分管理”的理念凸显了信息安全管理的重要地位,在具体实施过程中要确保安全管理制度能够有效落实责任制;应当构建由安全策略、管理制度、操作规程以及记录表单等要素组成的全面信息安全管理体系,并确保各项制度措施能够切实落实到位。
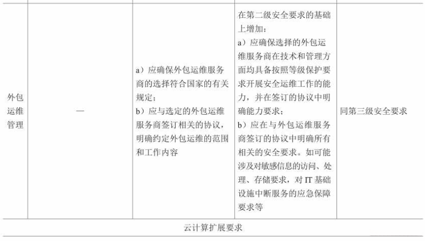
安全管理涵盖办公场所的场所安全、设备资产的安全配置、设备介质的安全维护以及设备维护环节的安全保障等多方面内容。如果安全管理存在缺失,在信息系统运行过程中容易出现故障导致数据泄露或丢失、设备损坏等问题。为了实现系统的安全管控目标,在各个操作环节中应当完善相应的安全制度、规范基础配置标准,并通过开展操作培训、安全教育以及应急演练等活动来提升整体安全管理水平;此外还需要加强对外包运维服务的安全监管。
3. 系统运营风险分析
系统投入运营后,在面临规模宏大的信息资源库、庞大的日志数据流量以及错综复杂的防御体系等多重挑战的情况下,日常的安全运营面临着诸多不可忽视的风险,主要体现在以下几个方面:一是安全事件的快速响应压力,二是潜在威胁的有效防护缺口,三是应急响应机制的协同效率不足等
(1)数量庞大的资产信息无法完全掌控
随着网络与业务的日益复杂化和扩展范围不断增大加之变更频率显著提高给安全管理带来了前所未有的挑战特别是在内网环境管理方面存在诸多知识盲区主要体现在以下几个方面:首先是难以准确识别哪些资产构成关键资产群二是难以明确界定哪些资产对外提供核心服务三是难以清晰划分各资产所配置的安全策略层次如果在这些基础性认知上存在明显不足则几乎不可能全面掌握内部网络架构及其安全风险状况在这种情况下即使有先进的安全防御体系也难以发挥实际作用因为攻击者即便采取较为随意的方式也不会引起组织者的高度重视因此实现对全网资产状况的有效监控成为保障系统安全运行的基础性工作
(2)分散多样的信息设备对策略的维护是巨大挑战
随着网络安全基础设施和相关控制体系逐步完善,企业所处的网络环境规模不断扩大且日益复杂,其中部署在这些系统中的防火墙以及配置访问控制列表的路由交换设备数量也随之显著增加。伴随实际应用环境的需求不断扩展,随之而来的是日益复杂的安全策略与规则体系,这对系统的管理维护提出了更高的要求。然而,在实际运营中往往涉及多个供应商以及多支运维团队,这使得网络资源管理呈现出多分支、多层次的特点,同时也带来了更为精细复杂的策略管控需求。尽管如此,由网络复杂度上升直接威胁到运维效率的问题愈发突出,而传统的人工化运维模式逐渐面临效率瓶颈,最终导致相关的运维成本也在持续攀升。
(3)高级威胁和未知病毒的检测和分析考验专业运维能力
随着攻击对抗技术的发展态势不断加速推进,在信息安全领域呈现出由长期持续且具有组织性的高级威胁以及未知病毒引发的特点。面对此类问题时,普通运维人员往往处于无奈境地;而针对此类问题时,攻击者手段及变化形式趋于多样化,在带来更大的危害的同时也在不断加剧对相关安全问题处理的压力;单靠普通运维人员难以实现此类安全问题的精准定位与有效应对;如果相关安全事件无法实现定位分析及后续处置,则可能进一步演变为难以控制的重大损失;基于此,在系统运营过程中是否存在能够及时发现潜在问题的一线运维岗位人员,并具备专业能力进行分析定位的安全技术专家,则是衡量一个系统的安全运维能力的重要标准之一;同时这也是确保整体信息安全管理效能的关键要素之一。
(4)快速响应安全事件是安全运营的关键
本地化安全运维通过技术手段实现快速响应,在信息安全事件中快速响应与处理的能力主要体现在专业应急队伍的技术水平、服务网络覆盖范围以及流程体系的完善程度,并结合 emergency response experience and resource reserves. 针对具有复杂网络架构和大量资产的系统而言,在保障运营安全方面建立专业的 emergency team 和支撑平台是必要的措施. 在系统运营过程中构建完整的 emergency technical capability framework 需要综合考虑 staff capabilities, tool and equipment usage, process optimization 以及 system platform 等多方面的配合. 其中人员起着关键作用然而只有具备专业知识的人力资源不足以提升系统的应对能力因此除了人之外还需要完善的 tool 和 equipment 系统以及相应的 emergency plan 和 support mechanisms.
2)系统安全需求分析
1. 安全技术需求分析
该系统作为某单位的关键信息系统发挥着核心作用。它承担着支撑该单位核心业务的重要职责,并负责传输与存储大量关键信息的数据平台。针对来自内部外部的安全威胁以及随着新技术与新型安全形势的不断演进带来的挑战,在保障信息安全的前提下实施多层次、多维度的安全防护体系至关重要。具体安全技术需求如下:
(1)物理和环境安全需求
网络运行中的物理与环境安全问题涉及因网络运行环境及系统物理特性的限制而引发的网络设备与线路停运现象。这种状况不仅会导致单个设备或线路无法正常运转,还可能演变为影响整体系统的瘫痪局势。它是保障整个网络安全的关键环节,在确保物理层可运行性基础上实现全网可用性的同时提升系统的抗干扰能力。
物理和环境安全涵盖位置选择、设施搭建以及设备及设施的安全防护措施等关键环节:包括防盗防损坏与未经授权访问的安全防护设计与施工;防火防潮与供电系统的稳定运行保障;同时采取防止干扰措施设计与实施等多方面的防范策略。应遵循国家相关规范要求,在规划阶段就确定具体的布局方案,并严格遵循标准进行综合布线和安防系统建设工作;最终需通过相关部门的验收流程确保所有安全措施的有效实施。
(2)通信网络安全需求
网络整体架构和传输线路的稳定性、抗干扰能力以及信息安全性构成了业务系统安全的基础;通信网络的安全涵盖了主要的内容。
① 网络架构安全
网络架构的合理性对业务支撑能力具有决定性影响。因此,在规划网络结构时必须遵循冗余设计;在高并发场景下需确保带宽足以满足通信需求,并科学划分网络分区和虚拟局域网。
② 通信完整性与保密性
基于标准性、开发性与公开性的特点,在数据存储与传输的过程中不仅会遇到信息丢失、重复或传送问题,并且还可能遭受信息攻击或欺诈行为的影响。因此,在通信与存储环节必须保证数据的一致性特征,并在遭受篡改攻击时提供有效的检测与响应机制以保障通信完整性。
在传输过程中,在抵御不良企图者的多种攻击手段下(为了防止被窃取),需要采取相应的加密措施以确保数据的安全性。
(3)区域边界安全需求
① 边界隔离与访问控制
边界安全要求对接入网络和外部联接实施双重安全管控措施。随着现代办公模式向远程化转变,网络覆盖范围持续扩大。其中,在日益发展的网络安全体系中,无线网络的应用相较于传统固定式办公环境而言更加广泛。为了确保网络安全,在设计之初就需要预留足够的资源支持业务需求:一方面需要提供灵活的接入能力以满足随时开展业务的需求;另一方面也需要采取严格的安全防护措施来应对可能出现的风险威胁。具体来说,在实际运营中应当采取以下措施:首先应当建立完善的非法接入控制机制;其次应当完善对非授权外部连接的检测与拦截功能;最后还应加强无线网络安全层的防护工作;通过这些手段可以有效降低潜在的安全风险并保障系统的稳定运行。
② 防入侵和防病毒
病毒感染行为呈现出一定的模式特征:包括与计算机程序融合以及数量上的激增。当前计算机病毒感染途径相较于历史时期已呈现明显转变。其主要传播形式已从文件传输扩展至网络空间;一旦通过网络安全防线侵入局域网内部分布,则会对整个信息系统的安全构成威胁。基于此分析可知, 病毒防护体系必须建立在边界防御机制之上;同时必须实施在网络层面的实时查杀策略, 从而有效遏制病毒感染范围.
此外,在不可信来源以及网络中的各种可疑行为中也需要部署相应的安全防护措施来主动拦截和阻止针对信息系统的所有威胁行为。包括但不限于病毒程序、恶意软件(如木马)、间谍软件以及异常代码等潜在威胁都需要通过安全防护手段进行识别和处理。这些措施旨在确保信息系统的网络层面和业务系统均受到有效的保护,并防止核心信息资产遭受任何形式的侵害。
③ 网络安全审计
任何单一的安全技术措施都未必能彻底消除风险,在网络安全事件发生时必须对事件进行追踪和分析。为此需重点监控攻击性活动以及未经授权的访问行为,并应在网络边界及关键节点实施流量采集与监控机制。同时应结合网络行为审计手段展开评估以便迅速识别异常操作模式,并防止不正常操作对系统造成损害。
(4)计算环境安全需求
主机系统自身存在的漏洞若被恶意利用而获取操作系统权限,则必然会导致整个信息系统遭受破坏或重要数据泄露。此外,在信息安全范畴内必须特别重视保护的应用及其相关数据,在其 entire 开发过程中因技术限制与管理上的缺陷必然存在一些安全漏洞,在投入使用的阶段必定会成为攻击者的重点关注对象而导致经济损失、业务中断以及声誉受损等后果
计算环境的安全需求涵盖实现主机及应用系统用户身份识别与权限管理、具备完善的安全审计功能、具备防御措施以抵御网络入侵及恶意代码威胁、确保数据的保密性与完整性得到充分保护以及实施数据备份与还原策略。此外,在处理剩余信息及个人隐私保护方面也应得到妥善安排。
① 主机身份鉴别
实现主机操作系统登录必须实施身份验证机制以防止未经授权的访问。若采用过于简单的标识符和口令可能导致系统通过穷举攻击被轻易破解进而遭受入侵威胁。此外非法用户可能通过网络窃取敏感信息并获取管理员权限从而对系统造成严重损害因此必须采取有效措施提升用户名/口令的安全性并定期更换或强化认证流程以保障系统安全性。
② 主机访问控制
为了确保主机资源的合理使用, 主机访问控制机制旨在防止未经授权的操作行为发生。可能存在非法用户名尝试冒充合法账户登录系统, 而具有低权限的正常账户也可能试图模仿高权限账户来执行特定操作, 这些异常活动都可能对主机系统的安全性构成严重威胁。每个用户的登录都需要一个独一无二的有效身份标识符, 并在预先设定的安全策略下执行所有操作, 从而防止越权或未经授权的操作发生。
③ 系统审计
在登录主机后实施的操作行为必须接受相应的主机审计。针对服务器以及关键系统设备的使用行为实施严格的权限管理措施,在执行过程中应当做好操作记录并接受相应的审计检查;这种做法有助于确保后续的系统分析、事件调查及证据采集工作能够顺利开展。
④ 恶意代码防范
恶意代码、蠕虫等恶意程序是当前最主要的计算环境安全隐患之一。目前网络安全环境面临严峻挑战,蠕虫类威胁尤为突出,一旦爆发将迅速扩散至其他子网,发起大规模网络攻击并窃取敏感数据,严重制约正常业务运行效率。由于大量恶意程序占据了有限的带宽资源,导致服务器发生故障并可能中断网络通信,造成信息损失或泄露,严重影响组织运营活动。因此除了在网络安全层面采取必要的防护措施外,还应在主机上安装防病毒软件进行实时监控和清除恶意代码,同时确保病毒库能够及时更新以适应新型威胁。
⑤ 应用系统安全功能开发
在构建该应用系统的过程中,需同步考虑安全功能的实现需求。具体而言,在系统设计阶段需涉及系统用户管理机制、身份认证流程、权限访问控制策略以及应用安全审计机制等多个方面的具体内容设置。为了保障数据的安全性,在应用系统开发过程中应充分运用密码技术手段来确保数据存储环境下的完整性与保密性
针对登录用户的的身份标识与鉴別需求进行设计时应特别关注以下几点:首先设置的身份标识需具备唯一编码特征;其次鉴別信息体系需具备复杂度要求并实施定期更新;对于重要信息系统则需采用双重鉴別体系以增强安全性;其中至少一种鉴别方式必须采用动态口令、密码认证或生物识别等技术手段以确保安全性
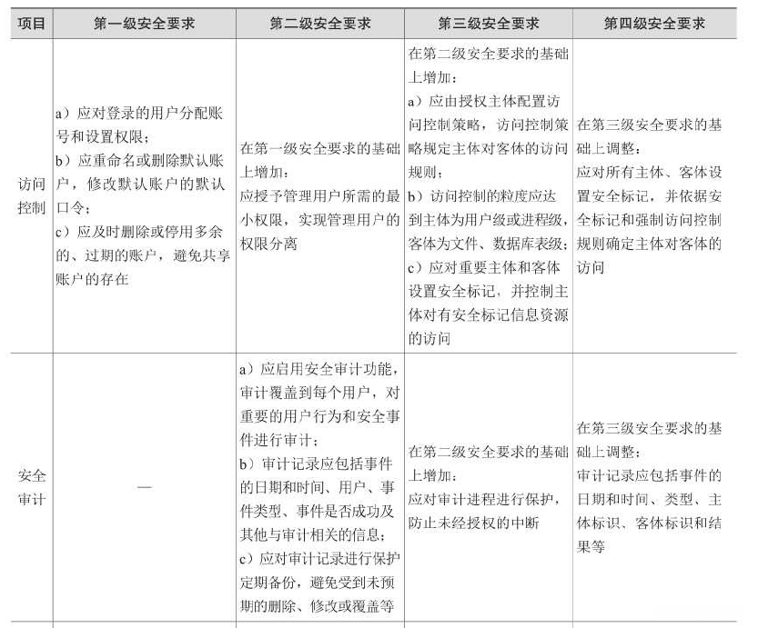
实现访问权限管理功能后,在系统登录阶段对用户提供账号并配置相应的权限设置;根据各用户的职责需求,在完成各自任务的过程中实现最小权限配置,并在此基础之上建立相互制约的权限关系;从主体到客体层次上实现了细粒度的访问权管理。
提供安全审计功能,并实现对所有用户的全维度监控与管理能力;该系统能够自动收集并存储各类关键数据,并通过智能算法识别异常行为模式。
实现数据有效性检验功能;确保通过人机或通信接口输入的数据均满足系统设定的要求;当出现故障时应当自动保存易失数据并维护所有状态,从而确保系统的恢复能力。
实现残留数据保护功能,在释放内存或磁盘空间时确保删除所有上个用户的登录信息,并覆盖其访问记录。
⑥ 数据完整性与保密性
数据构成了信息资产的本质部分,在实际操作中一切行动均指向这一目标。因此对核心数据进行备份变得极为重要,问题不容忽视。
利用校验码或密码方案来保障关键信息在传输和存储过程中的完整性和准确性,并特别涵盖以下几种核心类型:关键标识信息、重要业务记录、审计追踪资料、系统配置参数、多媒体资源文件以及敏感个人信息等
通过应用密码技术来保证重要数据在传输和存储过程中的保密性, 涵盖范围内的鉴别数据、关键业务数据以及敏感信息等。
⑦ 数据备份和恢复
对关键数据实施备份策略,并在网络架构中构建冗余配置体系,在发生突发事件时能够快速恢复运行状态。
(5)集中安全管控需求
×××系统部署了成套的网络安防设备和通信网络设备,在线持续不断采集运维日志数据以及业务流量特征等关键指标信息,并必须对这些设备实施集中化、规范化管理方案以确保整体系统的安全稳定运行
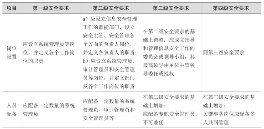
① 安全管理实现“三员”分离
该系统包含系统的管理者模块、安全管理者模块以及审计管理者模块。这些模块实现了权限划分,并且分别由不同的角色单元承担职责:一个是系统管理员角色单元(负责计算机系统的日常维护与管理),一个是安全管理员角色单元(负责网络及信息安全事件的应对工作),还有一个是审计管理员角色单元(负责各项业务活动的合规监控)。这些不同职责的角色单元之间实现了职责分离,并且能够实现对这三个角色单元的身份识别以及操作追踪。
② 统一安全运营和管控的需求
面对规模宏大且部署范围广泛的×××系统架构需求,在保障系统稳定运行的基础上必要建立一个统一的安全监控与管理平台。该平台将实施统一的资产监控与管理措施,并对包括但不限于网络中的全部信息资产及其日志记录进行实时采集与分析处理。通过构建多层次的安全防护体系,在确保数据完整性的同时能够实时掌握网络内全部信息资产的安全状态,并在发现潜在威胁或异常情况时能够快速识别并处理各类安全事件
③ 集中安全策略管理需求
面对网络架构的复杂性,在部署多种厂商的安全设备时依赖人工干预配置和动态调整显得过于繁重,在工作强度和工作负荷方面都显得过于繁重。必须能够通过自动化手段实现对所有主要设备的安全策略自动发布以及集中统一管理。
2. 安全管理需求分析
基于上述对建设期和运营期安全管理风险的分析研究,得出了相应的安全管理需求的具体说明
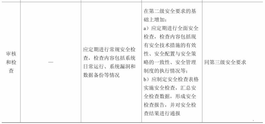
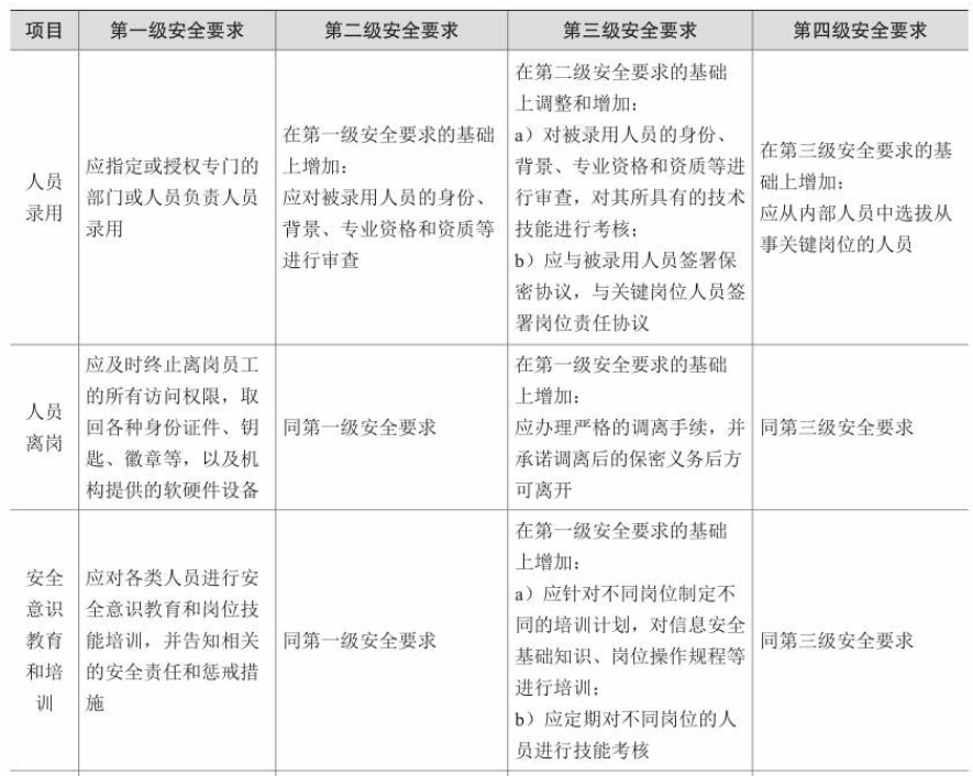
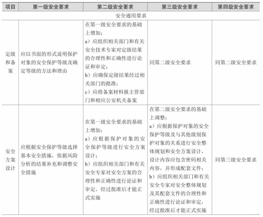
(1)建设期安全管理需求
在项目实施过程中, 项目团队将根据需求制定详细的时间表, 其中包含需求分析、方案设计以及开发部署等多个核心环节. 在此过程中, 我们将重点关注并确保关键系统的安全防护措施.
① 系统规划设计阶段需同步安全设计
在应用系统的需求分析阶段就需要同步纳入安全相关考量,并制定相应的安全功能规划与设计,在信息系统规划设计阶段同步需统筹考虑安全技术体系的设计,在应用开发及系统建设过程中同步落实相应的安全防护措施,并确保选用的安全产品及密码产品完全符合国家等级保护的相关规定
② 加强外包软件开发管理
外包软件开发面临着来自内部与外部潜在的安全威胁,在大多数软件开发项目中都会存在代码漏洞这一共性问题。研究表明,在大多数软件开发项目中, 通过实施严格的安全管理措施能够有效降低潜在的应用系统漏洞风险, 从而保障系统的稳定运行与数据安全. 因此, 企业应当建立完善的管理体系来监督并评估外包团队的技术能力, 并要求承包方提供关键码文件作为验证依据.
③ 工程实施安全管理
在整个工程项目推进阶段,必须明确指定相关部门及其负责人负责安全管理的具体事宜,并制定详细的实施方案以确保安全措施的有效执行。同时为确保整个项目的安全管理工作的顺利开展,在项目实施过程中应定期组织安全会议并采取相应措施.最后为保证项目质量与进度要求,建议聘请具有丰富经验的专业机构对项目实施全程监督
④ 系统测试验收和交付管理
在系统即将正式上线之前必须开展必要的功能性测试并制定相应的验收方案随后严格按照制定好的方案执行功能性的验证工作最终形成完整的验收报告;同时为了确保系统的安全运行也需要在正式上线前开展系统的安全性评估工作并出具相应的安全运行评估报告;在整个系统的交付过程中开发方应当提前编制详细的交付清单并在实际交割时对其所交付的各项设备软件及技术资料等进行全面核对数量以确保交割工作的准确性;对于负责系统运维的技术人员公司也会定期组织专业培训帮助其熟悉各项操作规范并掌握正确的使用方法以确保后续的运维工作能够顺利开展
⑤ 系统测评和服务供应商选择
依照《等级保护制度》的规定,三级信息系统应当完成国家等级保护测评工作,并对存在的问题进行整改工作;在选择服务供应商时应当遵循国家相关法律法规的要求。
(2)运营期安全管理需求
运营期定义为从系统上线投入运营后至系统退役结束的时间段,在此期间实施安全管理时需要构建一套完整的信息安全管理体系并切实执行相关要求。该体系由信息安全方针与策略、制度、操作流程与规范、记录表格等多级管理制度构成。每个层级的文件都是对上一层级具体细化与落实的过程。安全管理体系则包含安全管理制度、安全管理机构、人员配置以及运维管理等方面的内容,并要求各部分制定相应的管理制度并严格执行。值得注意的是,在构建过程中需确保信息安全制度体系与技术体系、运维体系相互补充、缺一不可。
3. 安全运营需求分析
从技术层面进行评估的是系统投入运行后后续较长时间段内对于安全运维的需求。具体包括以下几个重点方向。
(1)全面掌握信息安全资产需求
信息安全运营的基础在于全面了解网络内部的信息资产配置情况。这些资产主要涉及主机/服务器等硬件设备以及网络设备等基础设施,并根据具体业务需求分为不同的功能模块。每个资产的信息通常包括设备类型、域名及其对应的IP地址等关键数据。这是信息安全运营的基本前提条件之一,在实际工作中我们发现许多单位并未完全掌握这些基础信息。因此,在这种情况下手动梳理的方式对于大型信息系统来说既不现实也不全面。为了实现对所有网络资源的高效管理与监控,我们需要建立一套完整的自动化发现机制,并结合业务特点对各类资源的重要性和变化特征进行评估和记录。最终目标是形成详细的资产清单,并定期更新以反映变化情况。
(2)日常安全运营需求
单位信息系统正式上线后每日都需要对网络和系统的安全状况进行全面维护工作。这包括但不限于实施从预防到响应的一系列安全措施。
为了确保系统的稳定运行必须采取以下具体措施:
- 检查并确认系统的硬件配置和软件组件能够满足相应的安全防护需求
- 持续关注设备运行状态以及潜在的安全隐患
- 对发现的安全漏洞及时采取补救措施
- 建立渗透测试机制作为日常安全管理的重要组成部分
- 实施功能模块和系统的全面安全性审查
- 对新上线的应用程序开发团队提供更为专业的技术支持和服务
- 在线部署完成后还需安排定期的专业性培训以提升相关人员的安全意识
(3)重要时期安全保障需求
针对关键领域(如政府、能源等),特别是在政府机构及能源部门的关键时段实施安全防护措施具有重要意义。这些时间段内的安全防护工作主要包含前期预防性评估(即事前)、实时监控(即事中)以及结束后的总结分析(即事后)。具体而言,在前期需加强全面的安全评估检查和渗透测试;在过程阶段则应强化应急演练活动组织能力;结束阶段则需安排专职人员进行现场值守;制定应急处置方案;最后对整个应对过程进行回顾与总结。这些举措的实施充分展现了该单位在安全管理方面的能力水平。
(4)专家级安全运营服务支撑需求
当前的安全威胁环境已发生了显著的变化。其中大多数安全事件均由未知威胁或高级安全威胁引发。例如近年来发生的勒索软件攻击事件就多次给各个领域带来麻烦。面对如此严峻的安全威胁环境通常情况下相关单位的安全团队往往显得力不从心。若未能及时应对不仅会对组织造成难以预测的负面影响还会对政府的工作带来挑战并可能导致重要数据被泄露。为此新的《网络安全等级保护制度》要求各组织一是必须提升对未知 threat 的感知、识别和分析能力;二是必须加强关键日志信息的综合分析能力。对于此类关键信息系统如×××系统而言其应急响应水平必须达到专家级;其次在发生安全事故时不仅能够最大限度地减少损失影响并且能够进行事故原因分析及溯源从而防患于未然。
3、总体设计原则和思路
1)方案设计依据
在设计流程中需严格遵循国家相关法律法规的规定,在方案设计阶段既要注重合规性要求也要符合单位实际的安全保障需求。
2)方案设计原则
该系统从安全合规性出发,在业务实际需求指引下构建涵盖信息安全等级保护的多层次防御体系。在建设过程中严格遵循标准化规划原则和规范化的管理体系原则,在适度保障的基础上实施重点防护策略,并强化日常安全管理措施。该系统被定位为国家信息安全领域的重点防护对象,在设计过程中需重点关注以下基本原则:
1. 统一性、整体性原则
该系统作为一个有机整合体,在满足当前及未来业务发展需求的同时,为业务系统提供全方位的安全保障措施,则必须构建一个健全、完善的保障体系
制定整个系统的安全防御体系的标准化管理方案,并实施一体化布局、规范化执行以及智能化运维策略;依照总体规划部署和具体要求进行整体化布局、规范化执行以及智能化运维。
2. 一致性原则
该信息系统作为一个复杂的计算机系统架构,在物理层、操作层及管理层等多个层次和位置上存在多种漏洞构成系统的安全脆弱性;特别地,在单一用户的环境下技术防护已趋艰难,在共享资源环境下则更为复杂。
攻击者往往遵循"最容易入侵策略",因此他们会选择系统中最薄弱环节处发起攻击。为了确保信息安全工作的有效性,在进行系统分析时应当采取全面的策略:首先需要对系统的各种潜在威胁进行全面分析;其次要对各项安全风险进行综合评估;最后要通过一系列细致的检测手段确保没有遗漏任何潜在问题。从这个角度来看,在设计信息安全体系时必须将防御性思维贯穿始终:首要目标在于防止遭受攻击;次要目标则在于提升整个系统"安全最低点"的安全水平。
3. 多重保护原则
任何单一层次的安全防护机制均不具备绝对安全性,并可能会遭受破坏;因此需要构建全面的安全防护体系,并从多层次和多维度实施多层级的防护策略以确保信息安全。各层防御机制之间存在相互补充的关系,并防止出现漏洞;即使某一层受到攻击破坏后也会有其他层来保障信息安全。
4. 适应性及灵活性原则
×××系统的安全体系设计应具备一定的冗余性和前瞻性,在网络性能及安全需求发生变化时能够适应,并全面考虑系统的扩展性问题,在保证安全性的同时提供足够的扩展能力以支持未来业务发展。
3)方案设计思路
本项目将致力于制定安全体系方案,在遵循国家信息安全等级保护的相关要求下展开工作。针对系统实际的安全需求以及业务信息的具体特性,并依据相关政策标准,并参照相关行业规范的基础上,制定保障体系方案。通过提升信息系统的安全保障能力,并增强其防护水平来实现综合提升目标。具体设计方案将以以下思路为基础展开。
1. 合规要求与业务风险分析相结合的设计思路
信息安全风险分析主要是一种鉴别信息系统安全威胁与系统脆弱性的手段。借助 risk analysis methods, 我们能够深入理解信息系统面临的全部安全风险状况。进而根据 security risk levels, 我们确定信息安全建设的重点方向。在构建等级保护体系时,《安全风险评估规范》中的信息安全风险评估模型会被采用,并从中提取关键要素作为构建最终方法的基础。
信息安全风险管理是一种鉴别信息系统的潜在安全隐患与其抗辩能力的方法论。借助风险管理方案, 可以深入解析信息系统的全部安全管理场景。进而基于各类安全管理目标, 确定信息化安全管理的重点方向。在构建网络安全防护体系时,《信息安全管理规范》中的网络安全管理标准体系将会被应用, 并从中提取关键管理要素作为制定详细管理措施的基础依据。
通过完成资产风险分析,在实践中对信息系统现状展开调研工作,并掌握系统防护现状与等级保护基准标准之间的实际差异程度。随后结合专业的信息安全风险评估方法论,在全面地从资产、脆弱性、威胁和业务四个维度进行系统化梳理的基础上进行深入分析研究。最终识别出基于业务层面的安全风险问题,并将此与前面的差距分析结果充分融合提炼出综合性的建设需求指标。
2. 纵深防御的安全体系设计思路
构建信息系统的安全管理体系时,主要依据区域化与领域化防护的理念,以多层次、全方位防御策略为基础,实现网络空间的安全防护
纵深防御的安全体系:

基于信息系统业务处理流程的要求, 将系统划分为三个关键组成部分: 安全计算环境. 安全区域边界以及安全通信网络. 并以计算节点作为防护的基础点对这三个组成部分分别实施相应的防护措施. 从而形成一个由安全管理中心统筹管理的安全体系架构.
3. 体系化安全保障框架设计思路
构建一个完整的信息安全管理体系需要将安全技术与安全管理及安全运营有机融合。任何一个环节都不能忽视这一前提条件的存在。为确保信息安全系统的多层次防护需求,在遵循现有研究成果的基础上结合实际应用需求制定相应的保障措施至关重要。随着研究领域的深入发展与实践经验的不断积累,在动态变化的社会环境下完善相关保障机制成为提升整体防护能力的关键路径。基于对信息系统的具体情况分析与研究结果,在实际操作中逐步形成了符合当前技术发展趋势的安全保障体系框架。
在方案设计中,“三个体系”(安全技术体系、安全管理体系和安全运营体系)在结构上相对独立但又相互依存,在整体上共同构建了一个完整的安全保障体系框架
4. 安全体系叠加演进,以积极防御为主的设计思路
该组织开发出的滑动窗口模型成为网络安全防护体系的重要框架(如图所示),此框架可帮助提升网络防御能力。它在提升网络安全性方面发挥重要作用,在提升网络安全性方面发挥重要作用,在提升网络安全性方面发挥重要作用,在提升网络安全性方面发挥重要作用,在提升网络安全性方面发挥重要作用,在提升网络安全性方面发挥重要作用,在提升网络安全性方面发挥重要作用,在提升网络安全性方面发挥重要作用,在提升网络安全性方面发挥重要作用,在提升网络安全性方面发挥重要作用。最初阶段是构建基础架构以确保网络系统的安全性;随后转向被动合规防御措施;接着发展为主动防御体系;随后开始进行威胁情报采集与安全态势分析工作;最后就是进攻性防御策略。各阶段之间存在递进关系。

经过十余年的推广实践,在大多数情况下用户的安全管理已进入第二阶段后期阶段。然而,在这一过程中发现部分重点行业已达到第三阶段水平。鉴于此,在制定新版本等级保护方案时特别强调了积极防御理念作为核心内容。就传统信息系统的安全管理而言,在各个技术控制点主要依赖于单一防护手段,并且主要基于安全产品的特征码与规则库来进行防护工作。值得注意的是,在这种模式下系统仍存在明显的缺陷——缺乏应对动态变化的安全能力。因此在当前复杂的威胁环境中建议采取更加灵活主动的应对策略
构建多层次防御机制,并通过利用云端安全大数据分析收集威胁情报来有效增强自身的信息安全管理水平。
① 预警能力
借助云端威胁情报系统进行实时监控和行为分析,并通过态势感知技术建立预警机制。通过分析海量安全数据来准确识别潜在威胁,并有效预防信息系统的遭受侵害。
② 防护能力
采用新技术产品进行替代,并强化等级保护下的安全防护措施;同时结合云技术的功能特性,进一步提升整体信息系统的技术防护水平。
③ 溯源能力
整合威胁情报和本地全面的数据资源;借助可视化分析技术手段;迅速识别潜在的安全威胁;构建智能化的安全管理系统。
(2)重构传统安全运维模式,在智能化的安全运营框架下结合态势感知技术与防御协同机制的应用,显著提升了防护效能的同时有效降低了运维成本水平。
4、安全防护体系总体设计
1)安全防护体系架构设计
基于"一个中心、三重防护、三个体系"为核心指导思想的信息化系统安全管理架构设计,在防护能力、检测能力、应急响应能力以及恢复重建能力四个维度上实现协同发展。
核心机构即指安全运营管理中心,在构建先进且高效的该中心过程中,实现对系统、产品、设备、策略、信息安全事件以及操作流程等全方位的统一管控。
该技术通过搭建安全区域边界、增强计算环境的安全性以及优化通信网络的安全性来实现三管齐下的全面防护。
"三个体系"指代整合成一个整体的安全防御系统,在该系统中包含了安全技术系统、安全管理架构以及安全管理机制这三个部分,并且这三个部分之间存在依存关系与互相补充的作用。
其中,
- 安全技术系统具体化地体现了纵深防御理念;
- 安全管理架构则确立了战略方针和指导原则;
- 安全管理机制则提供了运行支持与保障。
安全防护体系架构如图所示:

1. 安全技术体系
该体系的设计内容全面包含以“一个中心、三重防护”为核心的技术方案。具体包括:其中包含但不限于:1)安全管理核心功能模块;2)网络与数据传输的安全保障;3)系统运行状态的实时监控;4)异常事件的快速响应机制等各项关键要素。
(1)安全运营和管理中心
安全运营与管理中心作为安全技术体系的核心枢纽,在整合安全监测、防御、运维和响应功能模块方面具有重要地位。
该中心主要承担系统的运行状态监控、设备状态评估以及异常事件预警的任务;不仅负责处理系统的运行状态数据采集与分析工作; 同时还可以通过人工操作或自动化手段实现故障定位与应急响应功能; 该平台采用多级化设计模式; 能够根据不同业务需求灵活配置功能模块
安全防御中心:基于构建全方位的技术防护架构,在强化内部协同机制的基础上,实施主动防御策略以有效提升整体防护效能。
安全运维中心:负责安全运维操作的流程规范与标准化执行;负责自动化的安全运维服务;负责运维策略的可视化呈现。
安全响应中心主要采取创新工作模式, 该模式由本地服务、云端服务与专业团队共同构成, 基于云端实时威胁情报以及大数据平台, 为用户提供及时可靠的技术保障
(2)三重防护
构建一个可信赖、可靠的计算环境。通过身份鉴别与访问控制等技术手段入手,在安全审计和数据机密性及完整性保护等方面开展工作,并注重资源的有效管理与配置,在保障信息系统的安全性的同时提升其可靠性水平。
区域空间主权:通过优化网络边界的访问控制粒度、对网络边界的运行行为进行细致监控以及确保网络边界的稳定性和安全性等措施的实施,在提升该区域在管理和监督方面的能力方面取得了显著效果
通信网络安全:主要从防护局域网和广域网的数据传输安全、确保整体网络架构的可靠性和可用性等角度实现网络通信的安全性。
2. 安全管理体系
仅具备安全技术防护功能而未与严格的安全管理体系相结合,在这种情况下就无法确保整个系统的稳定安全运行状态。在系统建设和运营维护以及日常打理的过程中,则需要特别重视安全管理环节的重要性,并且应当建立完善的安全管理制度并严格执行这些规定;明确规定了职责权限;强化操作规范;一方面加强了人员与设备的全面管理;另一方面则注重员工的操作技能培训;从而提升了整体安全管理效能;同时增强了应急事件处理能力;通过预防性措施与恢复性管控策略相结合的方式处理此类问题,则能够将因偶然事故引发的影响降低到可承受范围以内。
3. 安全运营体系
基于其复杂性、专业性和动态性的特点,在实施过程中需要依赖专业的安全服务团队和高素质的专业运营团队来完成系统的规划工作以及相应的保障任务。这些基础的安全运营服务主要涉及系统日常维护工作以及相关的其他保障措施等具体内容。随着系统的建设和部署完成,在实际应用过程中还需要逐步完善相应的管理体系框架,并采取针对性的安全防护措施来保障系统的稳定运行
2)总体安全策略
1. 信息安全技术体系总体策略
以某部门网络环境及信息系统作为保障基础,在遵循《信息安全技术 网络安全等级保护基本要求》中三级保护规定的基础上建立基础安全技术体系框架。
安全技术体系建设主要涵盖以下几个重要领域:物理层面、网络基础设施以及地理分界线等关键部分,并特别关注安全管理管控机构的建设
采用业内成熟可靠的网络安全技术和相关产品,并结合专业技术人员的技术能力和丰富经验,在保障网络安全的前提下构建专业的安全技术支持架构。确保所构建的技术体系在安全性与可用性之间实现最佳平衡,并满足实际应用需求。
④ 建设集中的安全管理平台,实现对安全系统的集中管控和分权管理。
2. 信息安全管理体系总体策略
成立信息化安全领导机构,并设立信息安全领导小组和信息安全工作组;构建符合等级保护制度的信息化安全管理架构。
制定信息安全制度框架和管理策略体系,确保达到国家信息安全等级保护制度的基本要求
制定涵盖整体运行阶段的安全需求、安全设计、安全建设和安全运维的管理规范要求。确保系统的高效稳定运行。
④ 系统安全建设过程应落实等级保护定级、备案、建设整改、测评等管理要求。
⑤ 系统安全运营过程应落实等级保护监督检查的管理要求。
3. 信息安全运营体系总体策略
借助互联网等新兴领域所孕育的新技术手段,有效地加强安全能力的提升,并在监测;预警;防护;处置;溯源等方面实现全面强化.
构建信息化安全管理标准体系,在保障信息安全的前提下全面实施系统化的安全管理措施。
建立信息安全运营中心,并设立专门的负责团队进行安全管理;实施分级责任区划与保障机制以确保各项措施的有效落实;优化安全运营的管理和效能建设,并推动持续改进能力的发展。
5、安全建设项目规划
该安全规划以信息系统的长期安全目标为核心,并依据《信息安全技术 网络安全等级保护实施指南》具体阐述了以下三个方面:首先是规划目标的确立方案及其实现路径的具体说明;其次是相关建设内容的详细规划方案;最后是项目的整体实施计划及其可行性评估方法。通过这种方式可以为相关部门提供科学合理的建设方案参考依据
1)安全建设目标确定
1. 活动目标
本活动将根据信息系统安全总体方案(由一个或多个文件构成)、机构或单位信息化建设的未来发展规划以及相应的资金状况来制定各个时期的建设目标。
参与角色:信息系统运营、使用单位,信息安全服务机构。
活动输入:作为活动输入的一部分(信息系统安全战略规划)以及(机构或单位信息化建设未来三年至五年的总体规划)。
2. 活动描述
本活动主要包括以下子活动的内容。
① 信息化建设的中长期发展规划和安全需求调查
通过调查研究的方式全面了解当前单位信息化建设的状况以及未来期内信息化发展的总体方向,在现有基础上考察当前阶段状态与既定的安全策略规划之间的差距;重点分析当前面临的安全挑战及其紧迫性;探讨哪些安全措施可以在现有框架内同步实施。
② 提出信息系统安全建设分阶段目标
在规定的时间段内(通常以三年的安全规划期为准),系统需制定出涵盖整体安全指标的具体发展目标;同时,在一年内需完成的安全任务标准则聚焦于解决当前亟待处理的关键问题,并通过努力使系统在短时间内显著提升其安全性水平。
3. 活动输出
本活动输出包括信息系统分阶段安全建设目标。
2)安全建设内容规划
1. 活动目标
本次活动旨在遵循安全建设目标及信息系统安全管理总体规划的要求,在确保系统安全性的同时规划分期分批的主要建设内容,并将其整合为若干独立的项目任务。通过这种方式进一步明确各项目间的相互依赖关系或相互促进的作用。
参与角色:信息系统运营、使用单位,信息安全服务机构。
活动输入:信息系统安全总体方案,信息系统分阶段安全建设目
2. 活动描述
本活动主要包括以下子活动的内容。
(1)确定主要的安全建设内容
依据信息系统安全总体方案明确规定主要的安全建设内容,并合理地划分或组织其具体内容。主要的安全建设内容包括但不限于以下几种情况。
① 信息安全基础设施建设。
② 网络环境下的信息安全保障。
③ 系统级与应用级信息安全防护。
④ 数据资源的安全管理与保护。
⑤ 安全标准体系建设。
⑥ 人才培养体系建设。
⑦ 安全管理体系建设。
(2)确定主要的安全建设项目
将安全建设内容划分为若干独立的安全建设项目,并对每个建设项目应解决的主要安全隐患及其预期保障水平进行阐述。在此基础上,分析各建设项目之间的相互关联及技术依赖关系;评估各项目的实施时效性和紧急程度;研究各建设项目的技术难度及可行性;同时预测各项目的实际应用效益及其可行效果范围。详细规划各建设项目的工作步骤与技术方案,并完成清单式汇总以形成完整的安全建设项目列表。
3. 活动输出
活动输出包括安全建设项目列表(含安全建设内容)。
3)安全建设项目计划
1.活动目标
本次活动的主要目的是在时间和资金预算范围内,在时间和经费方面对安全建设项目清单进行全面考量,并将其划分为若干时间段内完成的项目阶段,在项目实施过程中规划其实施顺序并编制投资估算工作量的基础上制定相应的安全建设项目实施计划。
参与角色:信息系统运营、使用单位,信息安全服务机构。
活动参数:信息安全整体方案及其实现路径;各阶段的安全保障目标及保障内容(包括但不限于系统功能模块的安全性、数据完整性、访问控制等)。
2. 活动描述
根据信息系统建设项目的安全管理要求对分阶段的安全建设目标、安全总体方案以及相关文件内容进行归档处理,并作为制定信息系统安全建设项目实施计划的重要依据
安全建设项目计划可包括以下内容。
作为依据和指导原则使用。
明确目标与实施范围。
当前信息安全状况。
未来三年的信息化整体规划方案。
整体架构设计框架。
技术保障体系规划方案。
安全管理与保障体系的整体构建规划。
安全预算及资金分配方案。
实施保障措施及相关配套内容。
3. 活动输出
活动输出包括信息系统安全建设项目计划。
五、通用安全技术体系设计
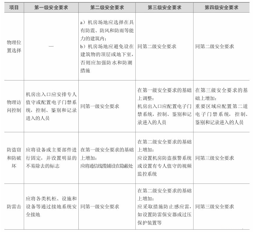
1、安全物理环境
1)安全物理环境技术标准
安全物理环境技术标准:



2)物理位置选择
1. 机房场地应选择在具有防震、防风和防雨等能力的建筑内。
机房场地不应位于建筑顶部结构层或地下空间内;若设置在那里,则需采取防水与防潮等预防性措施。
该大楼具备抗震性能、抗风能力以及抗雨性能等多种防护特性。为了提升整体防护水平,在机房施工中应当实施涂抹防水涂料并形成防水层保护等具体措施,并非仅仅停留在表面防护层面。此外,机房内配备的动力环境监控系统必须配备漏水检测功能,并将其布置于地势最低洼处以及地下二层区域以确保最佳监测效果。当系统检测到漏水或冷凝水时,则会通过自动化报警装置及时发出警报并通知相关管理人员迅速采取应对措施以避免潜在问题的扩大化。
3)物理访问控制
1. 机房出入口应配置电子门禁系统,控制、鉴别和记录进入的人员。
2. 重要区域应配置第二道电子门禁系统,控制、鉴别和记录进入的人员。
该机房设置了一个出入口,并标注于图5-1中。该区域分为缓冲区域和设备区域,在该区域内部署了服务器以及相关的网络与安全设备等关键设施。其中,在该区域内部署了服务器以及相关的网络与安全设备等关键设施是机房的重要组成部分之一,并配备了一套二层电子门禁控制系统来控制、鉴别和记录进入的人员信息。

4)防盗窃和防破坏
1. 应将设备或主要部件进行固定,并设置明显的不易除去的标志。
2. 应将通信线缆铺设在隐蔽处。
3. 应设置机房防盗报警系统或设置有专人值守的视频监控系统。
4. 机房内所有设备和线缆按照统一格式打标签,标签使用黄色标签纸,用标签打印机打印出,避免手写或涂改,并将标签粘贴于设备表面明显处(通常粘贴在前面板或上面板)。
具体设备和线缆标签格式见表。
机房内所有设备统一粘贴设备信息标签:

所有设备网络接口/端口统一粘贴接口/端口标签:

所有通信线缆将被布置在机房桥架等隐蔽位置,并采用线槽及架空方式进行铺设。在机房缓冲区及设备区域内设置了红外报警装置与视频监控设施,在这些设施中,红外报警装置的警报端位于大楼保安室。当发生安全事件时, 保安人员将立即响应并采取措施。为了提高监控效率, 在机柜通道处增加了摄像头进行覆盖, 并且这些摄像头的视频流实时传输至中央监控平台。此外, 视频监控服务器安置于机房设备区域, 并且所有的视频记录都将被保存至六个月内
5)防雷击
1. 建议采取安全接地措施将各类设备及 supporting structures引入地下空间。
2. 为有效防范感应雷害,在设计时建议采取以下措施:一是安装防雷装置;二是配置过压保护电路。
3. 所有位于该区域的机房与相关设备均配备安全接地线路。电力系统由UPS供电,并自带稳压功能及过压保护装置。该系统能够有效防止因电压异常波动或感应雷击导致的信息系统损坏。
6)防火
1. 机房应设置火灾自动消防系统,能够自动检测火情、自动报警,并自动灭火。
- 所有相关建筑均需选用耐火性能达标材料来 constructing 和装修机房及辅助房间。
- 在设计管理流程时,请确保每个区域内都具备独立性,并在相邻区域之间设置明确的防火分隔措施。
- 系统配置包括早期火灾预警模块以及联动控制功能:一旦检测到异常情况会立即发出警报;同时配备七氟丙烷气体灭火系统与自动喷水灭火装置协同工作。
- 根据安全需求……划分为 dedicated zones——缓冲区用于存放非关键设备而设备区则用于存放核心硬件资源。
7)防水和防潮
为确保雨水不会经由机房的窗户、屋顶及墙壁渗入内部环境;
8)防静电
- 在地下层安装防静电地板或采取地面接地防静电措施。
- 需采取相应的防静电措施,包括使用静电消除器和佩戴防静电手环等。
采用防静电地板铺设机房地面,在机房出入口处安装了能够有效去除空气中的电荷的铜制球体,在进入系统前需先通过特定设备释放工作服表面附着的人体电荷,在缓冲区的办公桌上放置了能够监测并中和使用者所携带电荷的手环式装置
9)温湿度控制
为了实现机房内温湿度的有效控制,请设置一套温湿度自动调节装置。建议配置一套能够实时监测并根据设备运行需求动态调整温度与湿度水平的自动化系统。
在机房内部署了机房空调系统,在持续24小时的运转下将温度设定为恒温24℃。该空调配备了内嵌式状态监控装置,具备自动监测运行状态的能力。当出现设备故障时会通过声音进行报警提示,并向环境动力监控系统发出报警信号以获取更多信息。
10)电力供应
建议在机房供电线路中安装稳压装置及其过电压保护装置。必要时可提供临时 electrical power supply以保障设备运行。确保设备在停电时仍能正常运转。
3. 应将备用或平行的电力电缆线路配置给计算机系统的供电。
4. 为计算机系统配备备用电源系统。
5. 在机房供电线路中安装了UPS临时供电装置,其中包括主UPS设备和搭配使用的电池组.这些设备能够为机房内的所有设备提供30分钟的电力支持,并能够应对突发性的短暂停电情况.
6. 机房供电如有条件,可接两路市电,或者柴油发电机组,实现冗余供电。
11)电磁防护
1. 电源线与通信线缆应当分隔铺设以防止互相干扰。
2. 重要设备或关键区域须采取电磁屏蔽措施。
项目中低电压电缆已完成综合集成的布线工程,在施工过程中对所有电源线路和通信线路进行了独立敷设。项目中各垂直子系统的布线全部采用了光纤作为传输介质,并根据具体需求选择合适的通讯设备,在水平方向上则采用了超六类通信电缆。通过这种设计安排有效防止了因电力电缆产生的电磁干扰对数据传输造成的潜在影响。
项目中的核心设备组包括服务器、存储以及VPN加密机等关键设备,并全部布置于C级屏蔽机柜内,严格遵循关键设备电磁屏蔽的技术规范。
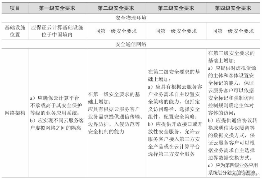
2、安全通信网络
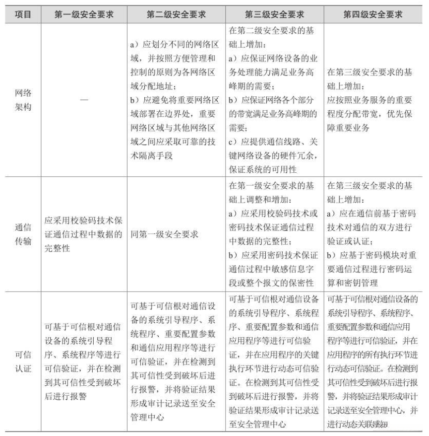
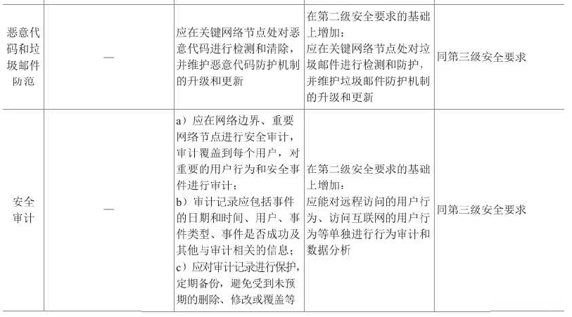
1)网络和通信安全技术标准
网络和通信安全技术标准如下表所示。

2)安全体系架构
基于等级保护制度对系统进行安全防护设计。遵循等级保护标准划分系统的安全分区,并采用多层防护策略实现办公区域、数据共享区与外部网络之间的严格隔离管理。通过构建冗余架构确保关键业务系统的正常运行不受影响。
1. 安全域划分原则
安全部门负责制定并实施网络安全防护措施,在特定的安全计算环境中划分和设置网络边界线。通过分析安全域的相关描述信息来实现对保护对象的细分,并在此基础上构建起一个更加条理分明的网络架构。
基于更为细致的防护级别划分, 安全域将被进一步划分为安全子区域; 关键在于能够识别重要资源的风险点, 并在此基础上建立对关键资产进行重点保护的战略体系.
安全域划分所遵循的根本原则有以下6项。
(1)业务保障原则
安全域划分的主要目标是确保运营的业务活动能够更加稳定地进行,在确保网络安全的前提下,还需要维持业务运营的稳定性并实现高效运作。
(2)适度安全原则
在划分安全域的过程中会遇到一些业务之间紧密相连的问题。基于安全策略的要求(如信息保密等级标准、访问控制规定等),这些业务通常需要被分配到不同的安全域。这就需要综合考虑业务间的隔离难度以及可能存在的合并风险(例如某些资产的安全保护级别可能无法达到预期目标)。因此,在进行安全域划分时需要权衡利弊并做出合适的选择。
(3)结构简化原则
安全域划分的主要目标是将整个网络结构变得更为简化。这种简单的网络架构有助于构建高效的防护体系。例如,并非分割得越细越好。事实上,并非分割的安全域数量过多或过于复杂反而会导致安全体系管理变得复杂且具有挑战性。
(4)等级保护原则
安全域划分应做到每个安全域的价值相近的信息资产数量与重要性相匹配,并在保障其安全性时采取相同等级或相近等级的安全保障措施。这些安全域需具备相同的主权范围和管理权限,并根据风险评估确定相应的防护策略和应急响应措施。
(5)立体协防原则
安全部域的核心内容是网络安全防护体系的构建与管理;围绕安全域的防护策略需要全面考量多层次的防御措施;具体而言应包括物理链路层的安全保障、网络层的安全防护以及主机系统和应用层面的全方位保护;同时,在构建安全域防护体系时需综合运用身份鉴别机制、访问控制策略以及多维度的安全监测手段;通过整合多种安全功能实现协同防御目标以确保系统的整体安全性
(6)生命周期原则
在划分和布设安全域时不仅需要考虑静态方案还需要关注动态变化情况此外在安全域的建设和调整过程中应注重工程化管理
2. ×××系统网络安全域划分
遵循该系统的网络整体安全需求,并参照《信息安全技术 网络安全等级保护基本技术要求》和《信息安全技术 网络安全等级保护安全设计技术要求》的具体规定进行区域划分。
(1)远程用户接入区
该接入区拥有具备网络通信功能的路由器设备以及网络安全防护装置,并通过专用通道与DMZ区域和核心网络区域保持通信联系。对外提供 internet 接入服务;内部与外网的 DMZ 区域实现互通;承担面向移动终端用户群体的网络接入功能。
(2) DMZ服务器区
DMZ服务器区包括DMZ交换节点和应用服务器。该区域向外与其它单位专网进行通信;直接连接至专网接入区的边界设备;向内与安全管理区进行通信。
(3)核心网络区
核心网络区由核心交换机和安全设备构成,在保障网络信息系统运行中发挥着关键作用。内部网络通过该接入区与互联网实现数据交互,并向业务服务器区、安全管理区以及办公终端区等区域发送指令和接收反馈信息。这种架构设计不仅提升了整体通信效率和系统可靠性水平,还增强了网络安全防护能力,并为其扩展奠定了稳固的数据传输基础。
(4)安全管理区
安全管理区不仅涵盖网络管理系统、防病毒系统、补丁升级系统、IDS管理端以及漏洞扫描系统等关键组件,并且所有区域都与其建立通信;这些安全设备通过安全通道连接到核心网络区进行实时监控和防护机制设置。
(5)业务服务器区
业务服务器区向核心网络区域提供持续稳定的通信服务,并与之保持密切联系。经过这样的优化调整后, servers 区域网络的稳定性得到了显著提升, 并且在可扩展性方面也表现出了更强的优势.
(6)业务终端区
在业务终端区部署了楼层接入交换机,在该区域与业务服务器区域及DMZ服务器区域之间存在通信关系,并通过网络连接实现了与核心网络区的连通。
(7)共享交换区
构建了一个共享的数据传输平台(PTP),能够与包括视联网在内的其他各类专用网络实现数据共享交换。该平台为外部各类业务网络提供了便捷的接入通道,并采用两套独立的网关实现了内外部数据流的严格隔离:一部分数据从外部流向内部业务系统(In),另一部分则相反(Out)。
(8)专网接入区
业务部门与上级部门和下属单位之间展开通信交流,在网络架构设计上实现了对DMZ服务器集群组以及业务 server farm组网的互联对接
3)网络通信安全
1. 基于专网的广域网传输安全
该系统基于电子政务外网搭建架构;其中的电子政务外网是一个与互联网逻辑上隔离的专用网络;其广域网传输遵循国家相关规范的要求建立;在传输链路上都具备相应的整体构建方案;且满足等级保护对通信加密的安全标准。
2. 基于互联网的广域网传输安全
(1)安全风险
随着远程办公和移动办公模式的发展与推广,在线工作逐渐成为企业运营的重要组成部分。与此同时,在业务规模持续扩大背景下 office locations 不断增加 这使得 geographically dispersed departments 之间有必要建立统一的网络连接 以便通过互联网实现分散办公地点之间的有效沟通与协作
×××系统因业务需求而拥有大量远程办公用户,在这些用户中普遍通过网络平台访问内部应用系统以实现工作管理。这种远程办公模式显著提升了工作效率与便利性。然而,在操作过程中若发生数据传输错误或重要信息泄露等问题,则可能引发严重后果。因此,在保障移动办公系统的远程传输安全、数据存储安全以及人员身份认证等方面成为单位首要关注的内容。
(2)控制措施
在...中部署安全接入网关(SSL VPN),能够实现远程用户的全面安全访问。从用户身份认证的安全性、终端设备的合法性和认证性、业务系统访问权限的安全性以及业务数据传输的安全性和完整性等多维度对用户实施安全防护措施。主要采取的技术措施包括以下几点:
该系统应用密码技术方案,并需遵循国家密码管理的相关规定进行设计与开发。
在远程传输加密设备或组件的设计中,则需具备以下核心功能:一方面需支持AES(高级加密标准)、DES(数据加密标准)、3DES(三重数据加密标准)以及RSA(黎曼斯哈特公钥算法)等多种国际主流商用加密算法;另一方面还应包含国密算法体系中的SM1、SM2、SM3和SM4等算法。
通过建立VPN连接后与网关之间的数据传输采用特定的安全协议进行加密传输。
③ 为确保数据远程传输过程中的完整性和安全性,在传输过程中采用校验码技术或密码技术来实现对数据完整性的验证与防护。
采用多种手段实施多因素的身份验证方案以保障身份安全。通过多种手段实施多因素的身份验证方案包括但不限于用户名密码登录、数字证书验证、指纹识别以及基于Radius协议的动态口令机制等标准化流程。同时满足基于密码的安全要求。
(3)产品部署
在互联网区域部署安全接入网关(SSL VPN),完成对不可信通道进行端到端加密操作,并保证数据在网络传输过程中保持机密性和完整性。作为提供远程访问服务的核心平台,在满足高可用性的前提下建议采用双机热备方案以提升系统的可靠性;根据具体业务需求选择'主-从'或'主-主'拓扑结构以适应不同的应用场景。
3、安全区域边界
1)安全区域边界技术标准
安全区域边界技术标准如下表所示。




2)边界访问控制
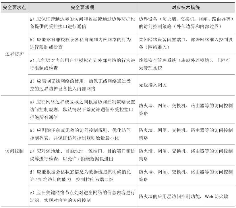
1. 边界防护与访问控制
(1)安全风险
作为信息安全的第一道防线,在线接入的所有内部应用数据都会经过网络边界传入内网系统。随着攻击手段的不断演变和发展趋势加速推进,在线威胁呈现出频发、快速响应、隐蔽性强、手段多样化以及实施体系化等特点。事实表明,在线攻击的成功往往需要经过多次突破防线才能达到目标,在线防御体系已无法有效应对这些新型威胁挑战。
(2)控制措施
面对新型边界安全威胁,在当前网络安全防护体系中已将边界访问控制确立为基础性安全措施。然而,在面临日益复杂的网络威胁时仅仅依靠现有的防护手段显得力有未逮。因此建议相关设备制造商应当开发具备智能化和联动化特性的新一代防火墙设备以确保实现安全性与防御实时性的双重目标。
当前一代防火墙技术已逐渐完善,在经过相关功能的合理配置以及相应的策略设置后,则能够满足前述需求。具体包括但不限于:防火墙的主要功能及其详细配置要求如下。
① 访问控制
该系统可通过多维度手段实现全面的安全管理:一方面支持多种策略参数组合以实施细致化的访问权限设置;另一方面提供多层次的安全防护功能如入侵检测与防御机制;同时具备精确的内容过滤能力以及网络行为监控与分析能力;最后能够识别并阻止可疑网络活动以保障系统安全运行
② 应用层访问控制
应用层访问控制具备对文件相关操作进行管理的能力,并涵盖包括文件过滤在内的一系列功能;此外还支持对诸如HTTP/FTP/POP3/SMTP/IMAP等主要应用协议进行双向内容传输的防护措施;该系统允许用户预先设置或自行定制一个敏感信息集合以提升安全防护能力
③ 入侵防范
针对主要的攻击手段进行防御措施,这些防御措施主要包括以下几类:首先是网络流量的防护策略:Flood 活动包括SYN Flooding(基于源端SYN位设置异常流量检测)、ICMP Flooding(通过ICMP分片发起DDoS攻击)、UDP Flooding(利用UDP协议特性的大流量特性发起DDoS攻击)以及传统意义上的网络流量注入式DDoS攻击;其次是针对恶意行为的防护:防止Tracert探测恶意访问路径的行为;同时对IP地址进行主动扫描的威胁也得到了有效控制;此外还能够识别并阻止端口探测型的威胁活动;第三类是实现网络数据包伪造的技术——即IP欺骗行为,并且能够通过DHCP监控辅助技术实现对此类行为的有效检测和防护;第四类是基于不同协议特性的异常数据包过滤技术:包括Ping of Death检测机制以及针对Teardrop等短小数据包类型的过滤机制;此外还能够识别多种安全选项异常的数据包类型以及利用多路传输技术实现的数据包分割式注入式DDoS攻击行为;第五类则是针对ICMP协议的安全性保护机制:能够识别并阻止基于ICMP协议的安全性缺陷所导致的各种异常流量注入行为;最后在应用层方面采取了相应的防护措施来应对DNS Flooding和HTTP Flooding等潜在风险。
④ 负载均衡
该系统能够通过IP地址、ISP(互联网 Service Provider)、应用程序以及用户和服务器服务等多种途径实现多链路和DNS流量的负载均衡,并同时支持基于服务器地址的负载均衡。
⑤ 高可靠性
防火墙采用双机热备架构,在路由模式和透明传输模式下支持“主动-备份”和“主动-主动”连接模式,可实现接口联动和链路探测功能。
防火墙采用双机热备架构,在路由模式和透明传输模式下支持"主动-备份"和"主动-主动"连接模式,可实现接口联动和链路探测功能。
⑥ 动态QoS功能
支持带宽限值策略配置的安全系统具备灵活管理能力。该系统将安全策略划分为共享型与独享型两类,并根据网络流量特征设置高低中三种优先级等级。服务类型涵盖多种协议的交互场景,在所有用户均满足基本带宽需求的前提下,高优先级用户将自动获得部分中低优先级用户的网络带宽资源;而当网络资源空闲时,则会自动将剩余容量分配给关键业务链路以保障其稳定运行。
⑦ 支持IPv6
该系统具备完整的双栈协议支撑能力,并可实现基于ipv6的各种性能。其中具体包括ipv6接口配置、ipv6路由规划策略制定以及相关的认证认证与日志管理等核心组件的集成部署。
⑧ 虚拟防火墙
该方案通过引入虚拟化技术实现防火墙功能。该技术将传统静态 firewall 资源转化为多个相互隔离并独立运行的 virtual firewall 实例。每个 virtual firewall 实例均提供高度定制化的安全防护配置,并且每个 system 都配备独立的安全管理员账号以确保系统的独特性和安全性。
⑨ 协同联动
防火墙不仅具备与终端安全管理系统、云端的URL库、病毒库、应用识别库等资源协同工作的能力,并且能够提高已知威胁的识别效率;同时,在网络层及时地阻止终端发现的安全威胁。
⑩ 日志管理
该系统具备全面的日志管理功能,旨在涵盖各类关键数据记录(包括流量统计、威胁情报、网络过滤等),并对获取的日志信息进行分析与输出,并支持基于IP地址、用户标识、接口信息等多个维度筛选指定时间段内的历史数据。
根据业务特点和实际需求,在每个安全区域内应当制定相应的访问控制策略,并通过表格形式明确各安全区域间的访问权限安排;在制定网络安全区域的安全防护措施时,则需要以该表格所展示的访问关系为指导原则进行具体配置。

访问控制策略应基于网络及业务变化和单位的安全基线进行科学设置与定期更新;通过剔除不必要的或无用的访问控制规则进行精简优化,并确保最少化。
(3)产品部署
防火墙通常布置于各安全域的边缘,在网络接入层区域边界、安全管控区域边界以及业务核心区域边界处建议独立设置防火墙设备。为保障网络安全,在这三个关键节点上应实施严格的访问权限管理措施;同时为了提升防御效能, 建议定期对策略进行评估与优化调整。
2. 边界隔离与访问控制
(1)安全风险
该系统是该单位核心业务的应用系统,在处理和存储了大量敏感的信息的同时必须频繁地与外部网络进行业务数据交换。然而一旦接入外部网络则可能面临被恶意攻击的风险因此在设计时必须避免与其他网络直接连接并应选用更高安全等级的产品来实现边界隔离从而保证核心业务系统的安全性。
(2)控制措施
为了确保数据信息能够实时传递的同时实现高保真性逻辑隔离, 系统需采用安全隔离与信息交互架构(网闸型), 从而确保内外网络间的高保真性安全隔离, 并支持适度的信息交互.
安全隔离技术的核心机制在于通过带有多种功能模块的固态存储介质将两个独立运行的主机系统进行物理隔离。这种技术主要模仿真实环境下两组网络间的人工信息交互过程。其本质是:两台主机之间既不建立物理链路也不进行逻辑通信,并且不依赖基于TCP/IP协议的数据包转发机制。仅以规范化的数据块形式进行"无协议传输"操作。各组被隔离网络的数据传输路径完全独立且互不干扰。
网闸系统的主要功能包括以下几点。
(1)用户认证和授权
用户认证与授权能够支持多样化的灵活方式实现设备身份验证与安全防护功能;这些方案不仅涵盖本地用户名与密码验证、U-Key密码验证、基于数字证书的身份验证方法;还包含基于Radius协议远程访问控制、LDAP目录服务集成等技术手段;此外还包括多种安全策略相结合的双因素验证机制以提升系统安全性
① 文件类型检查
网闸具备对传输文件类型进行判别的能力,并且仅允许通过网闸传递那些符合安全策略的文件。在这一过程中应当避免二进制文件可能带来的病毒性威胁以及敏感信息泄露的风险。
② 高安全的文件交换
网闸能够支持完全基于文件传输的通信模式。
内网与外网的数据传输模块分别负责对文件执行病毒扫描、数字签名校验、文件类型验证以及内容过滤等操作;一旦检测到符合规定条件的文件,则会将其转发出去。
为了防止网络漏洞的存在,在确保网络绝对安全的前提下,采用数据中转的方式实现跨网通信。
③ 数据库同步
该数据库同步功能被集成地嵌入到网闸系统中,并确保所有同步操作均由网闸系统自主执行以满足多种数据库同步工作的需求。基于自身管理机制的设计理念,在无需向任何一方开放基于数据库访问或自定义TCP连接的网络服务接口的情况下,确保网络安全免受潜在威胁的影响。
④ 传输方向控制
通过双通道通信机制实现传输方向控制,在可信网络与不可信网络之间沿不同路径分别建立独立的数据通路,并对各独立通路进行分隔管理以确保其传输方向可控。特别在特殊应用场景中允许单向数据传输,并采取措施防止信息泄露。
⑤ 安全审计
网闸基于特定需求具备多维度的日志审计功能。这些功能涵盖系统运行日志、访问权限控制策略日志以及应用层协议交互日志等多种类型。系统不仅支持本地日志存储功能,并且实现了本地化缓存机制以提升数据处理效率。此外该系统还提供了分级访问控制模块使得不同级别的用户或组能够分别管理相应的审计信息
(2)产品部署
针对不同的业务场景,网闸有不同的部署方式,常见的部署方式如下。
① 数据库安全同步部署方式
在电子政务等场景中,在Web服务区布置的前置数据库则仅限于通过Web服务器供用户访问。该方案使公众能够通过互联网提交服务申请并查询结果,在核心数据处理中心与外部不可信网络之间布置网关以确保敏感数据的安全性。基于安全策略定期同步前后置数据库的内容从而既能满足对外服务的需求又能提供安全保障。
② 文件安全交换部署方式
在内外网络之间部署一个网络防火墙(Net Gate),该系统的设置需要由网络管理员根据实际需求来规划相应的数据交互参数。这些参数包括数据传输方向(正向或逆向)、支持的数据类型以及仅允许包含特定内容的数据包通过网络。该网络防火墙将对数据进行完整性校验,并能够识别并清除潜在的恶意软件程序。此外,在预定的时间间隔内会自动完成数据交互过程。
3)边界入侵防护
1. 边界入侵防御
(1)安全风险
伴随国家信息化进程不断深化,在线上业务所面临的安全威胁呈现出愈发激烈的态势。其破坏性随信息化程度的急剧提高而愈发显著。具体而言:应用系统日益复杂化使得单纯的基于端口识别的应用层面防御手段已显不足;在数据传输带宽持续攀升背景下入侵防护系统面临着前所未有的挑战,在线威胁仅靠传统防火墙等边界防护设备难以应对;除需实现网络层与传输层的基本防御外还必须考虑到针对应用层面更为深入的威胁识别与防御能力
因此,在网络安全中采用何种有效手段对网络攻击行为和异常行为进行实施监控与防护措施,则成为保障网络安全的关键环节。
(2)控制措施
在网络区域边界部署入侵防御设备以识别并阻止网络攻击行为同时发出预警信息并详细记录相关事件。然而大多数企业普遍采用基于传统技术架构的安全方案这种架构在应对复杂多变的网络安全威胁时往往显得力不从心。
入侵防御设备需要具备以下功能。
① 新一代检测分析技术
该引擎整合了异常行为识别和攻击特征数据库查询的方法,并具备深入的数据包解析能力。除了处理至第四层的数据包外(即layer=4),其能够深入解析第七层及以上的数据包内容以实现防护功能。
② 多层多类型攻击检测
该系统具备多维度的感知能力,在多层次架构下能够全面识别各类网络安全威胁
③ 双向攻击检测
通过实时监控并采集网络流量数据,在内网与外网之间实现了对内部发起攻击行为以及外部发起攻击行为的检测与预警功能。
④ 日志告警和阻断
网络入侵防御系统不仅需要具备检测并识别各类网络入侵攻击的能力,并且必须确保目标计算机及其相关服务器的安全性。此外,该系统还需收集并存储完整的证据材料以供追查。这些证据材料将包括遭受攻击的目标设备名称以及攻击时间等关键数据,并详细记录黑客使用的手法类型及发生频率等重要参数。为了便于追踪溯源,在线部署模式下能够迅速采取防护措施以防止潜在威胁。
⑤ 高可用性
在采用在线部署模式的情况下,在遇到软件问题、硬件损坏或电源不稳定时,该系统会自动跳过断开状态并恢复通信线路;这种机制不仅保证了网络的持续可用性,并通过排除任何单一潜在故障点来增强系统的可靠性。
(3)产品部署
入侵防御系统提供网下部署与侧向部署两种模式,在分析×××系统网络架构及业务运营需求的基础上,在接入边界实施入侵防御配置,并实现了对网络异常事件的实时监控功能;入侵防御设备采用了串接架构布局设置于防火墙与核心交换机之间,并具备强大的防护能力以确保网络攻击的有效拦截与过滤。
2. 高级威胁攻击检测
(1)安全风险
近年来新型网络攻击呈现出快速增长态势,其中最具代表性的便是APT(Advanced Persistent Threat)。这种类型的网络犯罪活动主要通过利用未知漏洞(如0 day)以及未知恶意代码等技术手段实施,由于其具有极高的隐蔽性和破坏性,给网络安全防护带来了巨大挑战。传统的入侵检测系统(IDS)和入侵防御系统(IPS)主要依赖于可观察到的特征和行为模式,但在缺乏对这些特征和模式先验知识的情况下,理论上已经不具备有效的检测能力。
APT攻击呈现出隐秘性强、持续时间长且技术难度高的特点,并且通常针对的是政府部门、企业机构以及金融系统等关键领域。正是因为APT攻击具有显著特征,在这种情况下往往会导致严重的破坏后果,并对各个单位、行业以及国家安全构成严峻威胁。为了应对这类问题,有必要部署专门的技术手段来监测、识别和分析此类事件,并具备追踪和追溯的能力。
(2)控制措施
采用专业的APT探测设备以实现对新型网络攻击行为的感知与应对能力。具体功能需求如下:包括但不限于能够发现新型网络攻击行为、对其实施详细分析以及追踪其根源的能力。
① APT攻击发现
因APT攻击具有高度复杂性和特殊背景,单一企业数据通常难以单独依靠以实现精准追踪。然而,在这种情况下,仅凭网络数据进行挖掘分析却能显著提升检出效率。具体而言,在依赖单一企业数据时往往存在较大局限性:一方面缺乏足够的信息来进行全面分析;另一方面可能会忽略潜在关联风险。相比之下,在利用互联网进行挖掘时能够覆盖更多潜在线索来源,并且能够捕捉到更多相关信息从而实现更为全面的风险评估与应对措施。
② APT攻击定位、溯源与阻断
利用威胁情报手段对各种攻击中常见的特点与背景信息进行收集与传递。而威胁情报则采用统一规范的形式来整理并记录各类攻击特征的信息。这些措施不仅有助于未来扩展相关特征的识别与定位,并且能够实现详细的历史追溯。
依赖于专业的安全团队来进行APT攻击的定位、溯源与阻断工作是必要的。该团队必须具备基于用户网络内部发生的APT攻击事件进行深入挖掘与分析的能力,并采取措施以降低潜在损失。
③ 未知恶意代码检测
针对新型网络攻击与恶意软件威胁,在网络安全领域中应用多种先进技术手段。
在实际应用中需要利用机器学习等人工智能算法结合网络安全防护体系。
借助恶意代码智能检测技术系统地对海量程序样本进行自动化分析。
通过该方法能够有效识别大部分未知的恶意软件行为。
④ 未知漏洞攻击检测
基于轻量级沙箱平台的未知漏洞攻击检测引擎具备对客户端应用中的已知漏洞及未知零日漏洞进行攻击利用能力的有效识别与监控功能
(3)产品部署
该APT攻击检测设备通过核心交换机进行旁路部署,在用户网络中实施全方位流量监测,并对所有网络行为进行记录。这些行为将按照统一标准格式存储于数据平台中。云端威胁情报系统与本地文件威胁鉴定系统采集的信息将实现技术整合,并提供基于情报信息和文件分析的威胁识别及追踪功能。
4)边界完整性检测
1. 网络安全准入
(1)安全风险
当前大多数企业所构建的网络架构仍为开放式,在这种架构下虽然为企业日常运营提供了便利(benefit),但也面临着重大的安全隐患(hazard)。然而这一模式也伴随着企业的IT基础设施稳定性及数据安全性面临严峻挑战(challenge)。基于此背景分析可知:为了保障企业的持续稳定发展与信息安全需求(requirement),有必要建立新一代的安全防护机制来管理终端接入(access)
为了避免企业网络资源因非法终端接入而遭受的各种威胁,在规范管理用户和终端接入行为的过程中,应通过技术手段确保终端入网的安全性和可信性,并最终实现对计算机终端的规范化管理。
(2)控制措施
基于网络层的非授权连接行为管控能够借助网络安全准入系统来进行控制。该系统具备对网络层非授权连接行为进行识别和管理的能力,并能够实现相应的安全策略配置和日志监控。
① 安全管理与访问控制
采用网络安全准入系统中的动态检测技术与安全策略管理方案,在确保网络安全性的同时实现对接入用户的身份认证与终端设备的安全访问控制。该系统能够识别并隔离违反安全策略的计算机终端,并通过友好的提示信息提供故障排除指南;对于发现异常连接行为及未经授权的操作 attempting by suspect terminal devices or users, 系统将配置强制终止异常进程并实施账号锁定机制;同时根据接入用户的实时需求动态划分虚拟局域网以实现精准的安全访问权限控制。
② 终端安全合规检查
该网络安全准入系统的安全检查策略具备全面性与及时性特点,在实际运行过程中能够持续关注并监测终端节点的接入安全性问题。一旦系统识别出潜在的安全隐患或违规行为,则会立即启动本地防火墙机制对目标设备进行全面防护措施,并限制其仅在修复区域开展任何操作活动。在完成初步修复后系统将按照既定的安全策略进行必要的修复操作以恢复设备正常功能。
对于已获得合法认证的合规终端系统当发现其运行过程中出现了违反安全检查标准的情况时系统将自动调用周期性检查引擎或定时检查引擎对相关设备展开进一步的安全验证工作如果检测到异常情况将会立即采取进一步隔离措施阻止该设备从网络中访问企业核心资源并生成详细的security check result以及 comprehensive network security status report供相关管理人员参考。
③ 访客注册申请
针对外来人员临时的访问需求, 该系统具有访客入网管理功能. 该功能包含: 访客用户的注册申请, 访客的身份认证, 以及用户的权限审批流程. 审核将在管理员提交申请或系统自动审核的情况下完成, 并将审核结果通过邮件的形式反馈给相关人员.
④ 第三方认证源联动
本系统支持多样化的认证流程和方式以满足不同场景的需求涵盖本地用户AD认证LDAP认证Email认证Http认证等多种配置选项确保系统的灵活性和扩展性该系统设计能够应对多样的网络架构和配置需求并为用户提供便捷的一站式解决方案
⑤ 认证绑定管理
该方案能够涵盖多类别设备的身份验证与权限控制功能,并实现对终端设备(如用户终端)、交换机、VLAN以及交换机端口等的的身份验证与权限控制功能的实现。
⑥ 设备例外管理
用户在网络环境中普遍部署了多个哑终端设备类型。这些主要类型包括但不限于网络打印机、视频会议系统等。它们具备统一的白名单管理功能。合法设备一旦加入白名单列表即可直接接入网络。该方案适用于多种认证方案例如Portal和802.1x认证机制。
⑦ 强制隔离
在用户正常完成802.1x认证后,在该认证会话未过期的情况下,该网络保持可用状态。系统特有的认证客户端能够即时获取控制指令,并通过主动机制向其发送相关数据。在任何时间段内,管理员可通过强制性措施将在线用户及终端执行离线操作,并注销当前登录的网络账号。在非正常情况下实现终端入网权限的管理和强制隔离措施。
(3)产品部署
该网络 security 入fall 系统采用了旁路部署方案,在监控过程中识别并评估哪些终端符合准入标准。系统能够确定哪些终端具备安全接入企业核心资源的能力;不满足条件的 terminal 将被自动拦截,并需先经过认证或安装客户端方能进行访问;满足条件的 terminal 则需执行隔离和修复程序以符合合规要求。
2. 违规外联检测
(1)安全风险
互联网应用已深入到社会生活的方方面面,并已成为现代人学习、工作与生活不可或缺的重要工具。它不仅是企业实现高效运营、提升核心竞争力的基础性平台。其开放性、互动性和延展性则极大地方便了人们快速获取知识、即时通讯以及跨地域协作。然而与此同时,互联网的开放性和虚拟属性也带来了巨大的安全隐患。若未对单位的网络访问行为进行有效管控,则可能使单位的数据存储和业务活动面临严重安全隐患。
(2)控制措施
计算机的越界访问活动可以通过终端安全管理系统或专业的上网行为管理设备来拦截。该系统能够检测并拦截终端的越界访问活动中的端口连接及整体访问权限。网络行为监控装置会在网络出口处设定安全策略,并阻止单位用户的越界访问请求。具体功能如下:
① 上网行为管理系统
URL访问审计与过滤:
采用基于 URL 分类的数据库来执行 URL 访问审计与过滤;由管理员设定基于 URL 分类的安全策略,并根据以下条件进行管理:包含用户信息、部门划分等;实施 Web 访问的安全管控措施;一旦检测到非法行为时,则会采取相应的防护措施。
应用控制:
应用的控制是通过分析其应用特性和行为特性来进行识别的。具体而言,“应用特性”指的是数据包序列中出现的一种特定字节模式。“数据包”是指在网络通信中传输的信息载体;而“字节”则是数据的基本单位。“这种特定模式能够唯一地对应到特定的应用协议类型。”另一方面,“行为特性”则表现为大量连续的数据包或多个并发连接所展现出的一致性模式上。“数据包序列”则是指按照时间顺序排列的一系列数据传输单元;而“并发连接”则是指在同一时间段内同时存在的多个网络连接。“这种一致性模式通常具有一定的规律性。”基于这些规律性变化趋势能够有效识别那些表征不明显的业务类型。“特别是经过优化后的控制策略能够实现对单个应用程序访问过程中的细致管理。”
内容审计和过滤:
通过内容审核能够有效监管信息传播范围,在防止敏感信息泄露的同时降低潜在的安全风险。具体而言, 内容审核与过滤机制涵盖了邮件收发审核与过滤、论坛发帖审核与过滤等多方面工作, 包括但不限于搜索引擎关键字审核与过滤以及HTTP/FTP文件传输审核与过滤等多个环节。
共享接入监控:
共享接入是通过NAT等技术将一个网络出口分配给多个主机使用。通过共享接入监控系统可对接入网络的设备进行实时监控和管理。系统能统计每个用户或IP所连接的终端数量,并根据设定策略实施流量管理。从而实现对用户的终端设备数量的有效管理。一旦发现某用户的终端使用情况超出预设范围,则对该用户的上网流量进行相应的限制措施。
日志审计:
该系统具备全面的网络访问日志记录能力,并对内网用户的所有网络活动进行详细监控和追踪记录。具体而言,在监控内容方面涵盖了以下几大核心维度:一是实时跟踪用户的上网时间;二是精确采集并存储各类网络流量数据;三是系统性收集Web访问记录信息;四是全面采集并保存接收与发送的相关邮件内容等信息项。这些详实的监控数据为后续的数据查询和统计分析提供了坚实的基础依据
② 终端安全管理系统
为防止计算机终端轻易通过拨号、设置代理服务器或采用多网卡通信等方式进行非法外联活动,
该系统可配置相应的安全管控参数。
基于探测类型设定,
利用诸如域名解析等技术手段对传入的IP地址或网址进行检测与管理。
若检测到合法访问请求,
则依据预设的安全策略执行相应的操作;
反之,
则采取相应的防护措施以阻止非法访问。
外联通信接口管理(在终端端可能配置运行的外联通信接口包括冗余的有线网络适配器、移动数据通信接口以及调制解码器等信息数据网络相关装置)。
采用探测方式对终端进行外联能力评估。
针对终端展现出的外联能力特征,实施相应的控制策略——例如发出提示信息、实现网络隔离或执行重启操作。
(3)产品部署
该系统可采用串接与旁路架构进行镜像部署至单位互联网出口端口。
在串接模式下,
该方案可实现对上网行为的有效管控,
并完整记录全部上网数据。
其中包含网桥式与网关式两种配置方式:
当单位拥有两个独立出口且内部不同子网需通过不同出口接入网络时,
系统支持双入口、双出口以及双重网络桥接的部署方案。
单台设备能够同时管理两段网络链路中的用户互联网行为,
从而实现对整体网络流量的动态监控与审计。
5)边界恶意代码检测
1. 安全风险
当前, 病毒的产生速度、种类和危害程度已显著提升。邮件系统和互联网现已成为传播的主要载体, 由于网络传播速度快, 面对日益增多的混合型与未知类型病毒的威胁时难以有效防范, 其影响范围显著扩大;而一旦网络中出现感染体并潜入主机内, 则可能已对单位造成严重损害。因此, 在网络边界实施监测与防护措施至关重要:及时发现感染体并阻断传播渠道;同时应采取更加积极主动的方式进行防护。
2. 控制措施
下一代防火墙多数配备专业杀毒模块,在关键节点(例如互联网入口)具备识别并清除各类病毒的能力。然而由于部分单位现有防火墙技术较为落后,则建议部署专业型防病毒网关,在网络边界层实施病毒扫描与拦截。
下一代防火墙通过部署一体化安全防护策略,在单一防护策略中整合包括但不限于反病毒、漏洞防护、防间谍软件以及恶意URL防护等功能,并基于其卓越的架构设计实现高性能的安全防护能力。
通过在互联网边界部署下一代防火墙的漏洞防护系统和防间谍软件,并结合反病毒系统和URL过滤功能,在本地安全引擎的支持下具备高效的威胁拦截能力。该系统能够有效识别和阻止包括但不限于漏洞入侵、间谍活动以及各类网络攻击行为如病毒传播、木马感染、钓鱼网站访问和恶意URL请求等网络威胁。
同时基于云端协同机制的应用能够补充本地识别库,并显著提升对高级威胁的识别能力的同时提升其拦截精准度和整体效率
防火墙的特征库支持自动升级,定期进行病毒库的升级和系统的更新。
3. 产品部署
为了实现对病毒的实时阻断,在互联网边界应前后分别部署防火墙、启用AV程序,并在防火墙后设置专业的防病毒网关以从网络层识别并阻止恶意代码。
6)网络安全审计
1. 安全风险
自 since since 《中华人民共和国网络安全法》自 since 自《中华人民共和国网络安全法》自 since 自《中华人民共和国网络安全法》自 since 自 from its implementation以来, 安全审计已成为网络安全建设的重要保障措施. 面对攻击手段日益复杂多变的情况, 传统的以防御为主的安全管理思路已发生根本性转变, 在这种背景下, 持续监测、快速响应并建立完善的溯源机制成为新等级保护制度的核心理念. 因此, 安全审计工作显得尤为关键.
同样值得注意的是, 自《中华人民共和国网络安全法》实施以来, 已有多家单位因未达到网络安全法合规要求而受到处罚. 因此, 在新等级保护制度下, 安全审计机制的缺失不仅暴露了单位在安全防护方面的短板问题, 更可能导致严重的合规风险.
2. 控制措施
网络安全审计系统基于镜像技术实现对核心交换机上数据流量的获取。该系统能够实现对整个网络内所有数据流量的实时监控与分析,并持续跟踪用户的正常操作行为。具体包括以下几个方面:首先是对整个网络内所有数据流量的实时监控与分类统计;其次是对用户的正常操作行为进行详细监控和记录;最后是对异常行为进行预警和日志追踪等多维度管理功能。
① 监控个人或组织的多种通信方式包括HTTP、邮件、FTP和Telnet等。
② 审计主要采用的技术手段包括远程桌面技术和即时通讯工具如QQ技术。
③ 通过实施网络访问行为审计工作对用户行为进行监控;④ 本地生成的日志可通过FTP或USB等媒介导出,并可通过指定系统接收外部日志存储设备以满足合规要求
网络信息安全事件主要分布在以下几类关键设备及其运行日志中:包括但不限于网络边界设备、安全设备以及访问控制设备等。除了对网络流量中的用户行为进行审计分析外,在实际工作中还特别关注网络安全事件的监控与处理工作。集中安全审计系统通过整合网络设备、安全设备、服务器以及应用系统的运行日志数据,并结合网络流量日志进行关联分析和数据挖掘,在快速识别网络安全事件的同时实现事件定位与应急响应功能。这部分的具体功能描述将在5.5.3节中做进一步详细说明。
3. 产品部署
网络安全审计系统采用侧向部署策略在主设备网络节点上运行,并通过通信数据流量特征提取进行操作模式特征提取与行为检测与评估。
4、安全计算环境设计
1)安全计算环境技术标准
安全计算环境技术标准:






2)主机身份鉴别与访问控制
1.安全风险
信息系统主要面临着一个安全威胁的问题就是身份信息被非法盗用。鉴于攻击技术的进步使得传统的身份鉴别方式如用户名加密码容易遭受字典攻击等手段的破解往往仅需数分钟至更短的时间。因此,在重要操作系统及应用系统中用户的身份鉴别信息必须具备难以被冒用的特点。为了确保安全性在重要系统中建议采用口令或指纹等生物识别方法与基于密码技术的身份验证手段相结合。这种方法是保障身份安全可靠的必要手段。
×××系统的主机环境包括服务器端、终端设备以及网络设备的各种操作系统版本、软件平台和应用模块。为了确保系统的安全性和稳定性,在登录过程中必须完成身份验证过程,并实施最小权限访问策略。
该系统所有用户(包括支持团队成员)必须拥有专属的、独特的标识符(如用户名),以便追踪后续活动,并明确责任归属。
2.控制措施
为实现主机双因素身份鉴别功能通常会选择专业的终端安全登录系统。该类系统的功能设计通常会整合单位内部的数字证书颁发机构(CA系统),从而完成基于数字证书的安全认证流程。其配置的所有密码设备必须满足国家关于密码管理的相关规定。
针对主机访问控制的要求,采用服务器加固系统,并进行以下安全配置。
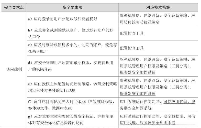
① 启用基于安全策略的访问控制功能,在线限定所有用户的资源使用范围。
② 基于管理用户角色信息动态分配其系统权限,并实现了对管理用户权限的有效分离。确保只赋予管理人员执行基本操作所需的最少权限。
③ 设置严格的默认账户访问权限限制措施,并将系统预设的默认账户进行重新命名。同时更换该账户的安全密码设置以提高安全性。
④ 请清理多余及过期的账户以维护系统的正常运行。
⑤ 设置敏感标记用于保护重要信息资源。
⑥ 根据安全策略限制用户的访问权限至具有敏感标记的重要信息资源。
关键的主机系统应配备专门的主机安全加固系统对所有主机实施全面的安全防护,并配置强制性的安全访问控制策略以确保操作系统的B1级高安全性。针对包含大量关键信息的数据库需实施详细的安全配置方案。对于此类数据库可部署高级加密技术和多层次权限管理措施以确保数据的有效保护。
3. 产品部署
终端安全登录产品主要分为两类:服务器端和客户端。其中服务器端通常充当重要的管理设备并布置于安全管理区域。而客户端则普遍布置于各类业务终端设备中。
3)一体化终端安全防护
1. 安全风险
系统内部面临的多种威胁情况不容忽视,尤其是大量终端系统的存在,它们不仅会遭受来自木马病毒的持续攻击影响,并且在不同网络区域内分布的各类网络设备也需要进行有效的整合与协调配置。在日常运维过程中,必须应对补丁更新带来的繁琐工作量以及可能影响正常业务运行的问题,在维护过程中还容易出现误操作导致的安全漏洞。这些复杂性使得单位终端安全管理工作的难度倍增
随着单位的安全建设逐步推进,在为解决这些问题制定解决方案的过程中, 企业通常会选择分散处理的方法, 即对于一类特定的问题,则会配备一组专门的安全设备来处理。现在回过头来看, 企业内部很可能部署了多套这样的设备, 这些设备来自不同的厂商, 它们各自承担着不同的功能任务。此外, 这些种类繁多的安全设备也为企业的安全管理带来了新的挑战。
(1)终端被各种软件占据,资源耗费巨大
每个系统都独立运行着自己的数据库、内存加载项以及数据扫描行为等配套资源。这些配套资源通常包括对其磁盘存储容量、内存容量以及计算能力的需求。这些配置通常是基于软件自身设计原则进行规划,并且容易导致整体终端系统的资源消耗显著增加。这种高消耗模式不仅会影响用户的使用体验感,还会干扰到用户的正常业务运作。
(2)系统之间容易产生冲突
终端安全软件主要通过进程注入、API挂载以及驱动挂载等方式进行系统级处理。这种做法虽然有效但容易导致不同安全软件之间的兼容性问题与其他软件的兼容性出现问题例如当某软件被安装后其他应用可能出现功能失效、程序无法启动以及系统崩溃等情况由于终端系统的复杂性和多样性这些问题通常较为棘手
(3)系统之间独立,无法联动
在大数据时代背景下,过去的单一领域安全防护模式已经全面演变为全方位的数据安全战略。通过建立覆盖系统层面与数据层面的综合分析机制是应对新型威胁的有效手段。然而,在传统安全建设中存在多套独立的安全防护体系,在相互之间缺乏协同合作的情况下无法形成有效的整合机制。这种结构性的问题导致整体防护效能显著下降,在应对未知或新型威胁时表现明显不足。
(4)管理维护困难
多种安全体系的存在必然导致对各自体系进行独立且独特的运维管理工作的需求。例如涉及的安全策略定义与优化、细化流程以及相应参数调整等关键环节都需要特别关注与处理。这种状况无疑对管理人员提出了极高的能力要求不仅需要具备专业的技术素养还需要具备全面的风险管控意识这样才能确保各类安全管理工作的顺利实施避免因为单一领域的疏忽而影响整体效果。
2. 控制措施
对单位面临的终端安全风险进行综合评估,并基于此制定相应的安全管理策略。为了实现多层次的安全管控要求和合规管理目标,需要构建一个全面的终端安全管理平台。该平台将整合各项安全功能,在确保符合相关法律法规和行业标准的前提下,避免各系统间的关系被割裂。通过实现各子系统的协同运作,在统一的安全环境中实施一致的安全策略,并完成相互间的协同作用,从而最大限度地提升整体安全防护效能。该平台将包含恶意代码防范、终端安全管理技术措施落实、统一终端运维以及安全审计等功能模块。具体来说:一是建立恶意代码防范体系;二是完善终端安全管理技术措施;三是推进统一终端运维工作;四是启用安全审计功能。通过以上内容的建设与实施,最终形成一个一体化的终端安全管理架构。
(1)终端恶意代码防范
全网部署终端安全管理系统远程客户端服务系统,在集中式管理平台下完成对各类病毒感染策略及病毒数据库的统一升级维护工作。为克服传统防毒软件基于本地特征库识别新型病毒感染效率低下的局限性,在系统中引入云计算防护引擎以及未知异常程序扫描检测技术等创新手段进行针对性解决方案。
(2)终端统一安全管控
在终端安全管理系统的控制中心制定一套完整的终端安全管理策略,在网络中全面实施实时监控网络中的所有终端设备的流量数据,并采取有效措施阻止任何未经授权的外部连接行为;同时通过白名单和黑名单机制管理应用程序,并对外围设备进行全面的安全防护措施;最后加强桌面环境的安全防护措施以确保整体网络安全水平的有效提升。
(3)终端软件管理
借助预先设定的策略配置参数及实时的日志监控报表, 系统管理员可通过设置好的策略参数获取网络内部软件运行状态信息, 在出现问题时能够迅速识别. 该系统确保企业内部网络环境中的软件系统能够正常运转的同时维护其安全稳定性. 通过智能分类与定期推送机制, 实现对各类应用程序进行统一分类管理并定期推送更新. 系统具备自动部署新版本程序的能力, 并能在需要时强制卸载旧版本以进行更新. 从而协助组织人员依据既定的安全管理制度对终端设备上的应用程序进行有效的安装与管理.
(4)统一补丁升级和管理
办公网络中的各类操作系统版本均需实施全面的补丁管理措施。该中心通过全网范围的系统扫描识别出潜在的安全漏洞,并实现了对计算机及其相关漏洞的多维度关联分析。随后按终端设备或发现的漏洞分别进行分类管理和分配处理,并且能够根据不同类型操作系统下的不同区域网络设备群分配发相应的软件补丁。从而实现根据不同区域网络设备群分配发相应操作系统的软件更新包,并保证整个过程的有效衔接与无缝对接。最后实现了对整个补丁库资源的一体化更新与优化维护工作
(5)终端统一安全运维
终端安全管理系统实现了统一运维,并完成了全网终端硬件资产的统一管理;同时借助远程协助功能,在终端设备出现需要技术支持时,运维团队可向设备所有人发送远程控制请求;当设备人确认后,则能快速配合IT维护人员高效完成相关运维作业。
(6)终端综合审计
终端安全管理系统具备综合审计功能,在日常运营中会对终端用户的所有行为进行系统性记录与分析。具体而言,在该系统下可获取到软件使用详细日志、外设运行状态记录、开机及关机过程记录、系统账号活动轨迹、文件操作历史、文件输出打印信息以及通信邮件记录等基础数据信息;同时该系统还具备全面的统计分析能力,在定期生成各类安全报告的同时,还可以实时监控终端设备的安全状态并快速响应各类异常事件的发生情况
3. 产品部署
部署于网络内部的终端安全管理系统控制中心及终端设备,在线性拓扑结构下完成相互连接与协同工作。通过与升级服务器的数据交互,终端设备完成系统更新及功能升级。依据预先设定的安全策略执行杀毒作业,并完成系统漏洞修复与维护管理;同时负责移动存储的安全管理。
4)主机脆弱性评估与检测
1. 安全风险
该系统中的潜在问题源于软硬件开发过程中的缺陷性设计,在实践中这类缺陷本质上往往是难以完全消除的
2. 控制要求
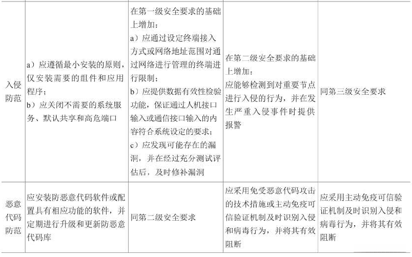
根据《等级保护制度》的相关规定,主机系统必须定期开展漏洞扫描工作并实施相应的安全防护措施,这些基本要求主要包括:
- 定期对主机系统进行全面的安全评估,及时发现并修复潜在的安全威胁;
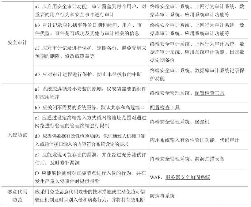
① 应能发现可能存在的已知漏洞,并在经过充分测试评估后,及时修补漏洞。
② 应关闭不需要的系统服务、默认共享和高危端口。
3. 控制措施
该漏洞扫描系统旨在全面识别传统操作系统、网络设备以及远程服务等系统的潜在安全威胁。通过评估系统补丁更新状态及网络设备的安全状况,并检查远程服务的端口是否开放等多维度指标, 该系统能够实现对当前网络安全状况的精准把握, 并在潜在黑客入侵之前向客户发出安全风险评估报告, 从而实现及时修复潜在的安全隐患问题, 并有效防止黑客攻击事件的发生
部署漏洞扫描系统有助于用户迅速构建其网络环境下的安全风险评估机制。
(1)发现内部资产
通过自动化手段快速识别内部资产,并有效降低潜在的安全威胁;实现对IT资源的身份确认与其系统的分门别类管理;优化安全扫描流程的执行效率并提升风险评估工作的精准度
(2)实现针对内部网络的脆弱性评估
利用漏洞知识库结合多样化的扫描策略, 对网络设备、系统主机以及应用程序等存在的 vulnerabilities and risks perform a comprehensive analysis, 并 generate detailed reports to provide an efficient security vulnerability management solution.
(3)建立完善的漏洞管理和风险评估体系
为了构建规范化的网络漏洞管理体系,在日常工作中定期开展系统性地进行漏洞扫描与系统性漏洞验证工作。同时提供风险评估报告和具体的修复方案指导。从而让用户能够完成从发现潜在问题到最终实施安全修复的整体流程。
(4)解决因漏洞造成的安全问题
持续进行系统漏洞扫描;定期进行安全漏洞评估能够协助用户快速解决当前系统中的问题,并防止潜在的安全威胁和潜在的安全隐患。
4. 产品部署
漏洞扫描系统可通过线路绕线方式部署在待评估网络的关键交换机节点上,并实现对这些节点上的漏洞进行扫描与修复功能。该系统能够连接到待评估网络中的主机、相关网络设备以及系统的软件组件。
5)虚拟机安全防护
1. 安全风险
在传统计算架构中部署了虚拟化技术后增添了一个新的虚拟化软件层面,在这一新层面带来了潜在威胁可能通过攻击该软件层面影响到整个系统的功能安全架构。由于该层面通常运行于核心态位置并赋予其最高权限所以对该层发起的恶意行为必然危及整个系统的安全架构。
(1)核心的宿主机安全问题
长期以来,无论是专注于企业级虚拟化服务的专门技术公司(virtualization vendors)还是专注于信息安全的整体解决方案提供商(security vendors),都将其关注焦点锁定在了虚环境中运行的应用程序层面与基础设施构建上。然而,在"毒液"(vulnerable)漏洞事件逐渐被曝光后,“寄生性主机会因忽视自身安全性而遭受攻击”的现象才逐渐引起人们的重视。值得注意的是,在多数情况下这些寄生性主机会基于Windows或Linux等主流操作系统的架构构建其底层环境支持层(underlying infrastructure)。因此,在这种情况下寄生性主机会不可避免地面临着此类漏洞及相关风险问题。如果未能及时采取相应的防护措施来应对这些潜在威胁,则可能导致运行在这些寄生性环境中的应用程序发生越轨行为——即突破容器隔离机制限制而越出容器范围(溢出),进而侵入到寄生性主机会具有的操作系统界面(operating system interface)。由此可见,在当前容器化的技术环境下实现可靠的容器化应用安全性配置是一项具有挑战性的技术难题。
(2)虚拟机之间的攻击问题
采用资源优化配置的方法实现现有资源的高效利用与系统应用的整合过程,在推进虚陈化的道路上必须将原有物理服务器中的系统与应用数据进行迁移操作。一旦将不同安全级别或采用不同防护策略的多台虚陈整合到同一宿主机内运行时,则会引发安全隐患。各台虚陈之间的通讯依赖于统一配置的交换节点,在这种设计下所有虚陈均可实现随时互连状态。因此若某台虚陈遭受病毒感染或出现漏洞状况,则其内部威胁可能被泄露并可远程控制;随后该攻击者即可通过受控节点向宿主机内的其他虚陈发起进攻行动。由于传统硬件安全装置对于各虚陈间的交互检测与防护功能缺失,并且无法为其他各虚陈提供相应的安全性保障措施;因此此类装置的存在使得攻击者得以轻松绕过现有的防御机制从而对多台虚陈展开持续性威胁。
(3)漂移导致的安全域混乱
虚拟化技术赋予了系统弹性扩展的能力,这一特性主要通过虚拟机漂移技术实现,该过程发生在宿主机资源过载或出现故障的情况下,此时系统会自动将虚拟机会迁移到其他可用的宿主机以保障服务运行.企业数据中心在实施虚拟化后,一旦发生虚拟机迁移操作,原本由安全管理员配置好的多级安全划分将遭到破坏,甚至可能出现同一物理服务器与多个虚拟服务器共享同一安全域的情况.相比之下,单纯依赖传统防火墙与VLAN策略来管理网络安全性将无法维持原有稳定的多级安全划分体系,这会导致整个网络的安全架构混乱并引发安全管理风险.
2. 控制措施
能够通过虚拟化安全管理平台实现对虚拟主机的统一安全防护措施的建立和维护
虚拟化安全管理系统可以实现以下功能。
恶意软件防护:无需在虚拟机内部署杀毒软件以防范感染风险,并可有效抵御包括病毒、间谍程序和木马在内的各种威胁;该系统具备动态更新恶意代码特征库的能力,并确保系统安全运行状态不受影响。
在流程监控方面:该系统具备白名单与黑名单配置功能,并可根据不同用户场景灵活设置相应的管控策略。对于未授权的进程将无法运行并采取相应措施从而完全禁止勒索软件或恶意软件的操作。
防火墙的作用是对受保护的虚拟机实施微隔离。这种安全策略不仅能够有效控制南北向的数据流量,并且还能够实现云平台内部不同虚拟机之间的安全隔离与防护。在实际应用中, 我们需要依据IP地址、端口信息、具体的业务数据流类型以及数据流向等参数设置相应的安全策略, 从而确保网络资源的安全性与可用性。
应用管理:对各类网络协议进行系统性分组与管理,在不同组别下分别设定相应的安全管控措施。对于新增接入的应用类型,则按照既定的安全策略自动生成相应的管控参数,并动态更新网络解析规则库的内容。通过持续优化规则库以支持更多类型的网络应用场景需求。
入侵防护方面:通过实施虚拟修复手段解决已识别的安全漏洞问题,在无需升级系统安全补丁的情况下实现抵御基于漏洞的安全威胁。该方案能够有效防止SQL注入、跨站脚本(XSS)攻击以及其他利用Web应用程序漏洞发起的安全威胁,并能及时应对新型未披露的安全威胁。
DDoS防护措施分别针对TCP、UDP和ICMP Flood攻击进行了相应的防护,并且能够具体实现了对每台虚拟机独立配置并实施流量清洗功能。
3. 产品部署
虚拟化安全管理系统由管理中心和安全组件两部分组成。
(1)管理中心
管理中心收集来自设备的安全事件报告以及网络流量日志数据,并运用多层次、精细化的大数据分析技术对这些信息进行处理。随后将这些信息通过直观的可视化展示给用户。这样做的目的是帮助他们识别已知威胁的根源并及时发出未知威胁的警报。
(2)安全组件
安全组件部署于数据中心的各个计算节点以及物理服务器上。
接收来自管理平台的安全策略配置。
负责对虚拟机以及物理终端实施文件保护、网络防护和系统保护。
将安全事件数据传输至管理中心进行实时监控。
6)应用身份鉴别与访问控制
1. 安全风险
随着移动信息化的发展趋势逐渐形成, 传统的企业办公模式已经突破了固定的座位束缚. 在这个新时代背景下, 办公人员可以通过互联网远程接入, 实现随时随地开展各类业务活动, 从而彻底打破传统的工作方式框架, 建立起全新的3A( Anytime/Anywhere/Anything ) office管理模式. 在带来便利的同时, 移动办公也给信息安全带来了新的挑战: 如何有效防范终端设备的安全威胁, 确保员工身份信息的安全性, 合理配置用户权限范围, 实现数据存储的安全防护等问题都是企业在安全管理方面必须重点掌握的技术要点. 同时这也是各大安全厂商亟需重点攻克的技术难题.
2. 控制措施
能够实施对应用程序系统的访问控制,并通过基于身份认证的服务系统来完成用户身份信息的一体化管理以及灵活组合的方式提供强大的身份验证能力。
通过与安全连接(SSL VPN)协同构建的应用身份解决方案能够实现多种功能。
(1)多因素身份认证
基于不同的应用场景需求, 可采用动态认证手段, 包括但不限于应用开发环境中的数字证书, 生物识别技术中的指纹识别方案, 以及二维码技术方案等多种多样化的身份验证手段.
(2)口令传输安全加密
身份认证系统通过多组加密算法对认证信息进行加密处理,并结合SM系列国密算法以提高安全性。该系统采用RSA、DES、3DES、AES等多种加密方案进行联合应用,在保障信息安全的同时能够有效抵御认证信息被非法篡改的风险
(3)数据传输加密
当用户完成认证并成功接入SSL VPN时,在完成身份验证后,在线用户与服务器之间展开通信活动。该过程采用安全的SSL传输技术作为数据传递的基础,并对用户的账号密码、动态密钥以及应用数据实施高度的安全性保护和稳定性管理。此外支持移动终端隧道控制策略,在这种情况下当移动终端连接到VPN之后,该设备的数据仅能通过VPN进行传输,并且无法访问互联网这一功能能够有效防止潜在的数据泄露风险。
在这一背景下,在确保信息安全的相关要求下,通过提升密码算法的安全性水平,SSL VPN系统全面支持国密算法体系(包括SM1、SM2、SM3和SM4)。
(4)访问控制
根据不同的职责需求分配相应的业务系统,在实现多层次权限管理机制的同时实现对该系统的精细化分级管理能力。该技术通过多层次权限管理机制实现,在用户级别、资源级别以及至URL层面和文件层面进行权限分配与控制,并最终确保每个用户的访问权限各有侧重。
(5)虚拟工作区
为了避免工作区域的数据误传至个人存储区域,在SSL VPN架构中我们采用了虚拟专用网络技术建立独立的数据传输通道。通过将不同主体的数据信息进行逻辑划分和物理隔离存放,并对关键业务系统的敏感信息实施全方位安全防护措施。确保所有访问行为均需经过授权认证,并采取多重防护机制以阻止未经授权的查看或访问。部署完成后将实现对终端设备上的敏感业务信息进行全面加密保护,并根据行业标准的安全级别要求分别采用AES256或SM4算法对重要敏感信息实施全方位加密处理
在VPN客户端处于卸载状态、设备获得了root权限或者长时间无法建立正常的网络连接的情况下,则可以通过远程手段对移动终端的数据进行清除操作,并以此目标为基础进行管理处理。
3. 产品部署
该身份认证系统由两部分构成:硬件平台和客户端应用程序(APP)。硬件平台采用了旁路架构布置于企业内网,并确保与用户业务系统及认证系统的网络可达性。该软件的客户端支持多种终端设备:包括PC、平板电脑以及手机设备,并且适用于Android和iOS操作系统的设备。
7)Web应用安全防护
1. 安全风险
传统网络层在Web服务器的安全防护中主要采用了防火墙作为基础的安全防护设施,并配合使用IPS设备作为应用层的安全检测装置。同时,在服务器端配备了杀毒软件作为最后一道防线。然而这一套方案存在的主要问题是:
(1)防火墙设备对于开放端口的Web服务没有防护能力
通常在网络环境中会安装防火墙作为主要的安全防护设备。然而防火墙只能阻止那些来自非授权内部IP的访问请求,而那些来自外部服务器的应用请求则不受其限制。受其工作原理的限制,在面对病毒和黑客通过应用程序层发起的入侵攻击时,防火墙表现得如同'视而不见'的状态。
(2)入侵检测防御系统(IPS)对于病毒的攻击行为反应缓慢
IPS的主要职责是实时监控网络中的可疑流量,并对受保护的网络提供主动防御措施;特别针对通过系统漏洞发起攻击或传播的网络攻击工具以及蠕虫类病毒的防护能力;然而由于其对Web应用层面的安全检测能力有限,在Web应用防护领域已经逐渐暴露出力不从心的问题
Web服务器端在Web安全防护体系中扮演着关键角色。然而,在实际应用中发现其安全性配置涉及较为专业的技术手段和复杂的参数设置。若配置不当,则可能导致Web服务器成为入侵者的目标。
2. 控制措施
安全防护可以通过Web应用防火墙来实现。 Web 应用防火墙能够专门用于针对 Web 应用执行相应的防护功能。
(1)漏洞防护
Web应用防火墙具备抵御各种漏洞攻击的能力。这些包括SQL注入攻击, 跨站脚本攻击, 代码执行攻击, 目录遍历攻击, 脚本源代码泄露攻击, CRLF注入攻击, Cookie篡改攻击以及URL重定向攻击。
(2)攻击防护
具备Web应用防火墙的能力,能够实现多重检查机制和智能分析,并保障高强度的安全威胁下攻击事件的准确识别。同时,在面临Flood攻击、SQL注入以及跨站脚本等多种典型威胁时,该系统均展现出高效的防护能力。
(3)网页代码检查
该系统具备能力,基于ASP、ASPX、JSP、PHP以及CGI等多种语言构建的网页进行扫描;同时能够对基于SQL Server、MySQL以及Oracle等主流数据库搭建的网站实施扫描。从而能够在客户网站遭受挂马威胁之前识别出潜在的安全漏洞,并采取相应的防护措施以未雨绸缪。
(4)访问加速
Web应用防火墙通过...一层新的网络架构技术实现,在现有互联网体系中构建了一个额外的安全防护层。系统内存中的网站服务器内容被有效地缓存起来后,在线用户能够快速获取所需资源。这种技术设计不仅大大减轻了服务器的工作负担,并且有效缓解了网络拥塞问题。同时通过减少带宽限制、处理大量并发请求和优化资源分配等措施,在保障网络安全的同时显著提升了网站的访问速度和用户体验水平
(5)挂马检测
大多数攻击者在成功入侵后,并未采取直接的网站篡改方式。为了追求更高的经济利益目标,通常会采用更为隐蔽的方式进行操作。其最终目标是窃取用户的敏感信息——如各类账号密码等关键数据——从而达到个人或组织的最大利益最大化目的。如果网站服务器成为了传播木马病毒的关键助力角色,则会对整个网络环境的安全性造成严重威胁。
(6)网页防篡改
该系统集成了一个网页防护监控系统,在对防篡改客户端实施实时监控的同时,在网络中断情况下将所有"写"权取消为仅"读"权,并在修复中重新授权相关访问权限以保障网站正常运行及内容更新。
3. 产品部署
部署采用基于无状态的串行接入模式,在交换机上实现Web应用防火墙的串行接入结构。通过将所有Web流量及异常流量均由Web应用防火墙负责处理,并对这些流量实施清洗与过滤操作后返回至客户端设备。该系统能够对处理后的响应进行重新组织与压缩后返回至客户端设备。通过这种方式不仅能够有效识别并拦截恶意访问攻击行为,并且能够将正常的合法访问流量直接转发给实际服务器端点进行响应处理。这种架构设计能够充分保障网络环境的安全性,在保障网站运营的同时确保系统的高可用性和高性能运行。
8)应用开发安全与审计
1. 安全风险
大多数应用系统在初期阶段主要倾向于优先实现业务核心功能的同时忽视了系统的安全性相关需求,在整个软件开发周期中未将安全性相关的功能纳入同步规划与实施这一环节这使得这些系统的安全性基础较为薄弱 从而依赖外部的安全辅助机制来补充和完善 这不仅增加了成本 而且也难以达到预期的效果 因此 应用系统承载着单位的重要业务 在这一过程中 应用开发人员同样应当遵循"三者同时规划与实施"的原则 确保在上线后能够同时完成相应的安全性配置工作 从而为系统的稳定运行提供有力保障
2. 控制措施
在系统的开发过程中,在设计阶段应当纳入安全功能考量,在编码阶段应当实现这些安全功能,并且这些应用系统必须配置有符合国家等级保护制度的安全功能。
(1)身份鉴别
通过完成登录操作中的用户身份标识与鉴权过程,确保每个用户的唯一标识码各具特色,并通过持续更新保证鉴别信息的安全性和可靠性
为系统建立启动登录失败处理功能,在连续发生多次登录失败的情况下采取相应的防护手段
③ 初次登录时必须迫使用户更换原始密码。
④ 当用户的身份鉴别信息发生丢失或失效时,则需采取相应的安全措施以保障重新配置流程的安全性。
⑤ 应综合运用多种鉴权机制对用户的身份进行鉴权,并且其中至少一个鉴权机制必须结合动态口令、密码技术和生物技术之一来进行验证。
(2)访问控制
① 该系统必须具备访问控制功能,在登录过程中为客户端分配账号及相应的权限配置。
② 系统管理员应当可更换或去除默认账户,并负责更新默认账户的安全口令设置。
③ 为了保障系统安全运行,请清理所有冗余账户并终止过时或无效的账号使用,以避免共用资源需避免的情况。
④ 应当为各个特定任务分配最小必要的权限范围,并在此基础之上建立相互制约的关系网络。
⑤ 访问权限策略需由授权主体设定规则,并明确指出哪些操作是可以执行的。
⑥ 访问控制应当实现以下粒度:从客户端的角度进行管理职责划分(即以用户为中心),而针对的对象则包括文件、数据库表、记录以及字段等多个层次。
⑦ 系统必须对敏感数据资源设立特定的安全标记,并确保相关主体受限情况下不得进行越权操作。
(3)安全审计
① 该系统应具备安全审计功能,并确保所有用户的活动都被完整记录。特别是关键操作行为与异常事件的详细追踪至关重要。
② 审计记录中需包含事件发生时间与日期信息,并涵盖所有用户的参与情况。此外还应记录每条事件的具体类型以及其最终处理结果和状态信息。
③ 为确保数据完整性和安全性必须对 audit logs 实施严格保护措施并建立定期备份机制以防止未预期的情况导致数据丢失或损坏。
④ 必须保证审计记录的时间存留符合相关法律法规要求。
⑤ 须采取措施对审计进程进行保护,并阻止未经授权的中断发生。
(4)入侵防范
该系统需配备数据有效性检验机制,并须满足所有输入均符合既定规范的要求。
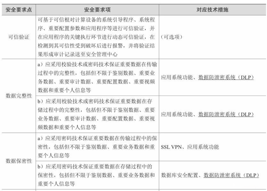
(5)数据完整性
建议采用相关技术在传输过程中应用以确保关键信息的完好性,
涵盖以下包括但不限于鉴别信息、核心业务信息以及关键审计信息等内容。
可采用校验码技术或加密方法来确保关键信息在整个存储阶段的安全性和完整性。其中涵盖范围包括鉴别类信息、核心业务信息、审计关键信息、配置参数管理信息以及视频流和音频流内容的安全性等。个人隐私记录也需得到充分保护。
(6)数据保密性
须采用密码技术以确保传输过程中信息机密性的保障,并具体而言涉及鉴别数据、重要业务数据以及敏感信息等。
可采取密码技术来确保重要数据在存储过程中的保密措施,涵盖鉴别数据、重要业务数据以及重要个人信息等。
(7)剩余信息保护
① 应保证鉴别信息所在的存储空间被释放或重新分配前得到完全清除。
② 应保证存有敏感数据的存储空间被释放或重新分配前得到完全清除。
(8)个人信息保护
① 必须仅采集和保存业务必需的用户个人信息。
② 不得擅自进行未授权访问和非法使用用户个人信息的活动。
3. 产品部署
作为从事第三方软件开发的专业机构或企业,在应用开发过程中应当遵循标准化的安全管理体系,并通过专业的代码审查工具对系统进行全面的安全性评估和验证;同时要求被审核方提供完整的源代码文件作为审核依据
9)数据加密与保护
1. 安全风险
在现代企业管理中占据重要地位的战略资源不仅构成了企业运营的基础保障体系,在信息系统的构建过程中也往往成为威胁方的主要攻击目标。这些关键数据元素经过精心设计的分布架构设计,在各个业务组件中形成有机整合,并被不同层级的终端用户频繁访问和操作处理。其分散性特征与流动特性共同作用下,在数据产生、采集、传输、处理以及存储等全生命周期环节都可能引发一系列潜在的安全隐患。为此必须建立全方位的安全防护体系
2. 控制措施
在开发过程中同步实施相关技术来保障数据完整性与安全性;然而这是一个复杂的流程因涉及数据的分散与流动特性因此需要从终端网络及数据库等多个层面制定相应的防护策略。
我们可采取的有效技术手段是对数据及文档的全生命周期管理过程中实施相应的安全防护措施,以保障内部数据在全生命周期管理过程中的安全性。
(1)加强对于数据的分级分类管理
对关键敏感的数据需要进行标记设置,并且应当针对重要数据实施相应的认证措施
(2)加强对于数据的授权管理
为保护系统安全起见,在必要时会对文件系统的访问权限施加一定限制,并对网络共享文件夹实施身份验证及权限分配。只有当有特殊需求时才允许个人计算机上配置网络文件夹共享。
(3)数据和文档加密
保护个人隐私和企业机密的另一种有效手段是对数据与文件进行加密处理。对数据和文件进行加密处理后,即便他人获取了这些加密后的数据与文件,就无法获取原始的信息内容。
网络硬件设施、操作系统的版本、数据库管理系统的版本以及应用软件平台需对鉴别信息(即识别信息)与关键系统的管理信息与用户个人数据进行加密技术或其它安全防护措施以确保传输过程中的信息机密性和存储介质的数据安全性。
在操作过程中使用便携设备和移动设备时,请确保对所存储的数据进行加装加密功能;同时建议配置可移动物块存储介质以保障数据安全。
(4)加强对数据和文档日志的审计管理
通过采用特定的审计方案来对文件夹、数据以及文档实施有计划的审查工作,在安全日志系统中将这些审查结果予以详细记录。随后即可查询哪些组织或个人对该文件夹及文件进行了怎样的操作程度,从而识别出可能存在的非法访问行为,并采取相应的防护措施以降低潜在风险至最低程度。
(5)通信保密
用于特定业务通信的通信信道应当遵循国家相关标准或法规,并需遵循国家相关部门对密码算法和密钥使用的具体规定。
面对具有高度敏感性的系统,在深入理解其运行机制的基础上可就信息系统及其运行过程中的潜在威胁进行全面评估,并部署专业级的数据防护系统(DLP)来实现对所有数据的持续性保护
10)数据访问安全审计
1. 安全风险
该单位对可观数量的敏感数据进行了储存在数据库中,并且该数据库潜在的安全风险主要表现为以下几个方面。
在本地部署配置下难以实现权限管理功能,并且系统无法自动识别并切断超级用户的未经授权的数据访问行为
由于分布式技术的应用,使得用户无法确切知道数据的实际存储位置.
基于虚拟化技术的应用,在线用户无法准确识别与其他哪些用户共享资源.
不同类型的存储或处理装置,在评估提供商针对数据隔离防护问题实施的措施有效性时所获取的信息往往显得不足且不够可靠。
2. 控制措施
该系统具备对业务网络中的不同类别数据库进行全面安全评估的能力,并涵盖以下内容。
数据访问审计的作用在于追踪所有与保护数据相关的操作活动。具体而言,该过程旨在记录包括文件操作在内的一系列活动,同时涵盖数据库中运行SQL指令以及执行存储过程的行为。通过系统来监控所有用户的对关键数据的访问行为,从而确保外部攻击者无法侵入系统并窃取敏感数据,并防止内部员工非法获取重要信息。
该系统将实施全面的数据变更审计工作:系统将自动完成对所有受保护对象的数据变动信息采集与记录;具体涵盖范围包括核心业务数据库表结构的变化、关键数据文件的操作记录等内容;通过完善监督机制确保未经授权的操作不会影响到重要业务系统的正常运行。
用户操作审计:对所有用户的登录成功与失败尝试进行记录统计,并详细记录所有用户的访问操作情况、包括用户配置信息以及权限变更情况的详细记录;这些数据便于对事故及故障进行追踪分析与诊断判断。
违规访问行为的审计工作主要负责对用户的异常访问行为进行记录与分析,并支持配置白名单和黑名单以实现精准权限管理;同时能够建立复杂的合规规范体系并提供相应的告警功能以确保系统的正常运行。
3. 产品部署
通常情况下,在数据库审计系统中采用旁路部署策略,并将其配置为部署于服务器区域以实施对数据库访问行为的审计。
11)数据备份与恢复
根据《等级保护制度》规定,在数据的安全性方面, 应用的数据备份与恢复方案应当具备相应的功能。
① 必须具备关键信息的本地存储设备及恢复机制。
② 系统必须配备异地实时传输机制,并通过通信网络实现关键信息在异地获得即时同步。
③ 关键信息处理平台必须配备热备冗余配置以确保系统具备极高的容错能力。
当前必要性在于建立异地备份机房以实现对数据信息以及业务系统的实时进行备份操作。在本设计方案中将采用冗余网络架构进行信息系统规划以满足保障系统正常运行的技术可靠性为目标其相关技术参数配置将在后续详细阐述。
5、安全运营管理中心
1)安全运营管理中心技术标准
安全运营管理中心技术标准:



2)设备安全运维与审计
1. 安全风险
在日常的信息系统运维工作中, 未采取相应的安全维护措施可能会导致一系列的安全问题
① 由于操作系统的限制,在实现权限最小化方面存在不足,并且这种缺憾最终会导致过度授权以及数据泄露等安全问题的发生。
② 在运维过程中引入第三方服务已成为常规做法,并且运维人员在日常工作中往往会出现疏忽或有意的行为。
③ 现有审计和控制措施尚显不足,并且现有系统无法满足相应的安全防护标准。
2. 控制措施
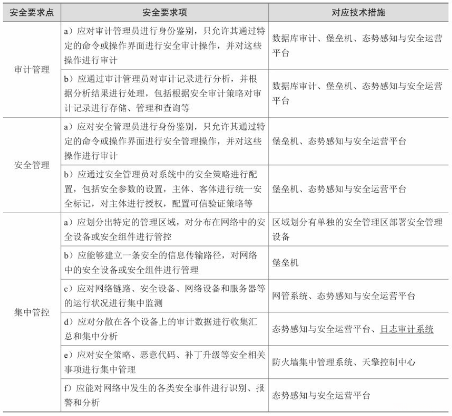
该技术的核心目标是将运维人员与受管理的设备及系统进行隔离,在执行任何操作时,请确保所有运维管理访问均需通过堡垒机完成。在运行过程中,请确保在执行任何操作时,请确保在执行任何操作时,请注意以下几点:请确保在执行任何操作时,请注意以下几点:请确保在执行任何操作时,请注意以下几点:请确保在执行任何操作时,请注意以下几点:请仔细阅读本指南并按要求配置系统参数
堡垒机承担了运维管理的集中权限管理和行为审计工作,并有效地克服了现有技术中加密协议与图形协议在审计过程中无法通过协议还原实现的问题。堡垒机不仅具有主要功能,还包含其他辅助功能。
(1)资产管理与统一访问
运维团队可采用B/S架构或C/S架构来实现堡垒机的登录与服务器安全事务处理工作流程。堡垒机系统预装有单点登录功能,在实际操作中运维团队只需提供主系统账号信息即可完成授权访问所有受限区域的服务资源,并无需手动配置操作系统账号密码信息。
(2)身份管理
在服务器环境中، 账号与密码共享的现象较为常见. 这种共享可能导致安全事件难以明确归责于特定人员. 堑固机通过为每位运维人员独立分配一个独特的主操作员账户, 并将其与所有相关服务器账户建立关联, 从而确保所有操作日志都能够精确追溯到具体的操作者.
(3)身份认证
垒头机涵盖多种双重身份验证手段:包括本地验证、短信验证、手机电子凭证以及动态电子凭证等。
(4)访问控制与授权
基于标准化管理的访问权限控制流程和细致入微的权限分配机制,在保障系统安全性的同时赋予运维人员进行任务操作所需要的最优配置方案。
(5)操作审计
管理用户的操作审计涵盖事件检索、历史行为可视化复现以及生成审计记录三种核心功能。系统管理员可根据不同需求执行事件检索,并依据具体参数设置过滤历史记录。通过灵活配置筛选标准,可快速定位关键异常行为数据源。
视频回放方式基于操作记录可以实现定位回放或全面复现运维及外包人员在远程主机上的全部操作流程,从而彻底实现对操作内容的全面审计。
(6)审计报表
堡垒机具备报表功能,并内置了能够满足不同用户审计需求的安全审计报告模板;系统支持自动化生成或人工生成运维审计报告以供管理员全面评估系统的合规性
3. 产品部署
堡垒机采用旁路部署方案,在日常运维操作中不会出现高流量的情况,并且该系统运行稳定无压力。
3)集中安全运营与管理
1. 安全风险
信息系统上线运行后需承担繁重的日常维护任务。伴随信息化发展进程用户的网络日臻复杂各类网络安全威胁呈现出急剧增加的趋势传统安全运维模式面临着严峻挑战和诸多困难重点是应对一系列网络安全风险。
(1)复杂的网络环境让安全工作无从下手
政府的网络和业务日益复杂化,导致政府的安全管理员经常无法准确掌握企业内网的具体运行状况。例如,他们往往难以回答以下问题:企业内网共有多少个互联网出口?系统中列出了哪些资产?哪些服务器属于关键服务器?网络中有哪些常见异常行为?现有的安全策略是否都已经得到了有效的执行?在实际操作中,这些基本问题的答案往往被忽视或未能得到落实,这直接造成了对内网环境缺乏全面了解的局面。在这种情况下,即使攻击者能够自由出入敏感数据区域也不会受到威胁,而建立的安全防御体系也沦为了形式化的 setup.
(2)围墙式的防御体系不再适应当前的网络环境
传统的安全体系建设往往基于业务类型的安全需求,在内网划分出若干区域分别实施管理策略。尽管已经实现了对安全边界的严格管控以确保攻击行为的有效检测与防御响应能力提升,在云计算、移动互联网等新兴技术快速发展的背景下,
原有的安全边界已变得模糊不清。
尽管企业内部部署了一系列独立的安全设备与防护系统,
但这些设备间缺乏有机联系,
各自为战地形成了互不相干的安全防护孤岛。
面对复杂的网络环境,
单一的安全设备往往难以全面识别威胁并可能导致误报频发的问题。
因此,
只有整合这些安全孤岛才能构建一个完整的数字安全管理架构,
从而实现对网络威胁的有效防御与快速应对能力提升的目标。
2. 控制措施
该系统具备对各子系统实施全方位安全防护的能力,并能够提供实时威胁评估与响应支持服务。同时 serving as the pivotal technical support system for centralized security operations within an organization, it specifically encompasses the following key functions: 1) 实时数据监控与分析; 2) 安全事件响应机制; 3) 预警阈值告警; 4) 安全策略配置管理; 5) 安全日志记录 archiving.
(1)威胁管理
该态势感知与安全运营平台具备全方位的威胁管理功能。系统可通过多种先进威胁检测手段识别潜在威胁并实时汇总网络内外部各类风险信息。用户可根据自身需求对发现的威胁执行筛选标记分类及初步应对措施。此外平台还支持生成针对特定威胁的处理工单并由指定负责人负责执行相关操作具体包括通过多种通讯方式如邮件短信或消息中心及时同步更新工作进展及状态特别地在处理完成后系统会自动追踪工单流转全过程从而有效提升日常运营效率
(2)资产管理
资产管理是态势感知与安全运营平台的重要功能模块,能够提供对网内资产的扫描发现、手工管理、资产变更比对、资产信息整合展示等基本功能。资产发现部分,态势感知与安全运营平台可以通过IP扫描、 SNMP扫描、流量发现等手段对网内IP的存活情况进行跟踪,一旦发现超出当前管理范围的IP,用户可以导出相关数据进行编辑后录入资产数据库。而对于已经录入资产数据库的资产,用户可以通过分组、标记等方式对资产做更加细致的管理,且该平台也会提供长期的与服务、流量、威胁相关的监控,所有与资产相关的监控数据在资产详情页均可查看。而且为了方便用户快速掌握资产信息,态势感知与安全运营平台上任何一个威胁如果涉及资产信息,用户均可直接在告警上查看到相关资产的基本信息并能够快速切换到资产页面查看对应的详情。资产详情中将展现资产属性基本信息、资产相关告警信息、资产相关漏洞信息及资产相关账号信息,可视化呈现资产的多维度信息。
(3)拓扑管理
该平台可实现网络拓扑图的扫描与识别,并支持用户将已管理的资产加入任意自定义拓扑架构。系统允许用户完成对其所属业务范围内的所有设备或资产信息的接入,并通过直观友好的界面完成相关布局设置。在高级配置选项中,用户可以选择性地隐藏非关键连接关系以及不显示或移除某些资产标识信息,并可自由配置各节点的具体位置参数。此外,在该系统提供的高级功能模块中,默认状态下已完成逻辑架构与实际部署环境之间的精确对应配置;同时提供了一键式快速映射功能,在线即可完成关键业务设备位置到逻辑架构对应区域的一一映射配置。该系统能够自动识别企业内网中的所有关键业务设备及其相互关联的位置关系,并基于此自动生成完整的逻辑架构图;生成后的拓扑图将在态势感知界面中作为核心可视化工具配合风险评估使用
(4)漏洞管理
势态感知与安全运营平台全面支持指定厂家的漏洞扫描器发起任务操作,并可执行扫描作业创建及分发流程。此外该系统还提供多样化的漏洞报告导入接口允许用户根据实际需求定制漏洞解析逻辑确保不同用户的特定管理需求都能得到充分满足。系统会对采集到的各项漏洞按照资产属性进行整合展示帮助用户全面掌握各类资产存在的安全隐患通过关联查询系统中的相关知识库获取更多信息并能根据发现的问题自动生成详细的处置方案最终实现对问题从发现到解决再到归档的过程
(5)日志搜索
态势感知与安全运营平台支持事件/流量日志/终端日志的查询检索功能,并将其划分为快速查询模式、高级功能模块和专家级深度搜索模块。用户可通过快速查询模式对日志中的各项字段进行检索操作。其中高级功能模块支持逻辑运算符'与' '或' '非'等多种逻辑语法,并提供包括精确匹配、模糊匹配以及通配符等多种查找方式;同时提供时间段筛选、地址区间过滤以及数值范围限定等功能;从而让用户获得多维度的筛选条件选择。特别创新增添了专家级深度搜索模块;基于学习成本较低的类SQL数据分析语言系统;实现数据累加求和排序筛选剔除重复数据计算差值替换空值格式化提取正则表达式比较差异计算相关性等功能;并且通过该系统提供的分析结果展示界面;使数据处理更加便捷高效。
为了提升用户进行查询操作的便捷性,
态势感知与安全运营平台优化了搜索指引界面和操作说明模块。
该平台便于用户快速掌握不同使用场景下的功能特点及相关参数设置,
并提供了详细的字段说明文档。
此外,
该系统支持对常用搜索指令进行收藏管理以及维护完整的搜索操作记录日志,
每次查询完成后,
系统会自动生成带有时间轴分布的数据可视化图表,
用户可以通过图表上的拖拽功能实现时间段的智能筛选。
(6)场景化分析
在特定领域中定义的"场景"通常指利用图表等多种可视化工具构建的数据展示形式。其目的在于从用户角度出发进行数据分析,并为其提供发现问题和判断网络安全问题的帮助。针对规则判定中难以设定明确阈值的挑战,在这一过程中无需预先设定具体数值即可完成风险评估工作。态势感知与安全运营平台能够呈现大量具体的场景化分析结果包括但不限于内网安全管理、VPN配置优化以及账号和邮件的安全防护策略。
(7)工单
该平台具备基于流程化的工单管理系统。其核心功能包括自动生成并接收威胁告警以及漏洞相关的工作指令,并能实时监控并记录各责任人的工作指令流转状态及其处理进度。在处理不同类型的威胁告警和漏洞时,系统可根据具体需求设定工作指令的优先级以及信息推送机制。此外,在处理不同类型的威胁告警和漏洞时, 系统可根据具体需求设定工作指令的优先级以及信息推送机制.提供查看.编辑相关信息以及调整工作流程的操作权限.允许工作人员撤回已处理的工作指令, 并基于特定筛选条件批量生成未完成的工作指令列表.
(8)调查分析
在日常安全管理工作中,在线的安全工程师通常会持续地对各类安全事件进行分类处理。
(9)知识库
态势感知与安全运营平台内置了丰富的知识库功能,并包含预置的漏洞知识库作为基础资源。该系统支持通过漏洞名称、漏洞类型以及CVE编号和CNNVD编号快速检索相关信息,并且在实际操作中还可以通过关联分析功能深入挖掘潜在威胁。此外,在日常使用过程中赋予操作人员持续更新和完善的自由权。
(10)报表管理
势态感知与安全运营平台支持灵活配置的报表管理模块。该平台能够迅速生成所需分析报告,并实时呈现预期的结果。系统还具备根据用户设定的时间间隔自动生产定期报告的功能。此外,该平台提供便捷完善的模板编辑功能,允许用户从几十个预设模板中选择并定制最适合自身需求的分析方案,从而实现个性化的工作流程设置
(11)仪表展示
该平台提供的首页仪表板设计简洁且富有人性化。支持用户根据自身需求自定义仪表板布局。允许用户通过拖放操作来灵活调整各个展示项的位置及尺寸。可选择性地将该仪表板设为主屏并分享给团队成员。内置了几十种典型展示模块涵盖威胁评估、资产健康度分析等多维度指标帮助全面掌握单位安全状况及系统运行状态实现由宏观到微观的工作视角切换
(12)安全态势
在当前社会经济环境下, 安全管理面临着前所未有的挑战. 在这种情况下, 如何有效整合各类资源, 全面了解政府系统的安全性并作出精准判断, 一直是一个亟待解决的关键问题. 应急管理部门开发的态势感知与安全运营平台, 能够整合多种基础数据信息, 为用户提供一个直观的分析界面. 这一创新性解决方案不仅提升了工作效率, 更为深入的安全管理提供了有力支撑.
除了常规环境下之外,在个体化的需求下,不同用户会根据不同的应用场景来设计相应的态势感知方案。
3. 产品部署
该态势感知与安全运营平台主要包含网络流量检测装置、网络日志采集探针、关联规则引擎以及数据处理与分析平台4个硬件模块。对于设备运营而言,则由专职的安全运营队伍负责进行系统的性运维工作。
(1)流量传感器
该设备的主要功能是实时采集网络中的流量数据。该设备能够将原始的全网流量转换为以对话形式记录的结构化日志。这些加密后的全网日志将被传输至分析平台以供存储和后续审计及分析使用。此外,在处理过程中会对通过网络传输的各种文件进行还原处理。这些还原后的信息会被提交至文件威胁检测系统以便评估其是否存在潜在威胁。
流量传感器通常部署在靠近网络出口交换机或其他需要监控数据流的节点处,并负责捕捉并分析数据流。
(2)日志采集探针
日志采集器的核心作用是对网络中的各类业务系统、硬件设备、服务器以及终端设备等进行全面的监测与数据收集工作。通过采用主动采集与被动接收相结合的方式实现日志的全方位采集,并经过标准化预处理使后续的数据分析与关联规则处理能够高效开展。同时该系统还具备对内网资产进行全面扫描与识别的能力 使其能够有效地收集并整理各类内网资源信息
(3)关联规则引擎
关联规则引擎是核心功能模块,在处理来自日志采集器的数据流时具有强大的实时解析能力。
该引擎能够建立基于历史数据的关联关系模型,并实时监控异常行为以触发告警机制。
一般情况下,在数据分析平台附近部署该引擎以确保高效运行。
(4)分析平台
分析平台负责存储来自流量传感器、日志采集器等设备提交的流量日志、设备日志以及系统日志,并且提供一个用户友好的应用交互界面。该平台底层的数据检索模块运用了分布式计算和搜索引擎技术来高效管理与分析数据,并通过构建计算集群来确保充足的存储空间和计算能力供应。
该平台具备基于EDR/NDR的主动威胁应对能力;通过主动感知当前网络环境的变化并触发相关告警信息,在确保不引入误报的前提下实现快速响应;系统能够实时获取关键节点的安全状态数据,并据此生成详细的威胁评估报告;结合自动化应急响应机制,在发现潜在风险后自动发起针对性防护措施;最终形成从威胁检测到解决方案实施的完整防护流程
(5)威胁情报
通过态势感知与安全运营平台整合的核心 threat intelligence 数据, 可以依赖某些特定类型的 threat intelligence 直接识别并追踪高级攻击行为或APT 活动. 云端 threat intelligence center 能够依赖其海量的数据资源来深入分析并为各种网络告警中的 IP 地址. domain 和 file MD5 提供支持.
此外,态势感知与安全运营平台不仅能够满足用户对威胁情报量化的定制化需求,并且能够接收来自第三方的安全威胁情报库的数据支持.借助这一机制,平台能够为用户提供更加灵活和开放的情报管理方案.
(6)专业运维服务
势态感知与安全运营平台的核心在于:基于大数据技术实现对网络流量的实时监控与关联分析;依托云端威胁情报作为辅助工具,在发现潜在风险的同时提供精准预警;而这一系统要想充分发挥效能,则需要具备专业化的安全事件分析能力;若缺乏相关能力的专业化运营团队,则平台效能将显著受到影响;为此建议建立完整的安全人才培养体系:一方面可以通过提供驻场服务支持对安全事件的深入分析;另一方面则需要建立专业的威胁情报共享机制;通过定期出具的安全评估报告帮助用户掌握业务运行状况;同时构建开放的信息共享平台:一方面及时反馈用户需求信息,并传递公司的最新产品解决方案;另一方面则建立有效的沟通渠道,在保障信息安全的同时促进多方利益共赢
4)策略集中管理与分析
1. 安全风险
随着网络设备数量的增多,在运维领域面临的重要挑战之一是安全策略的有效性和及时响应能力的提升。为了实现对网络边界访问的全面监控和动态调整,我们可以通过技术手段建立一个高效的管理系统。帮助运维团队构建标准化的安全访问矩阵,并结合相关领域的知识框架和标准实践,在实际应用中持续监控并评估现有安全策略的实际效果。基于动态需求的变化,在不影响系统稳定性的情况下灵活配置资源以实现最优部署方案。通过以上措施, 我们能够确保配置流程符合规范要求, 防止因操作失误引发的安全问题,并最大限度地降低潜在威胁带来的影响。从而显著提升团队的工作效率和整体运营水平。
2. 控制措施
该集中式防火墙管理系统能够支持多网内的防火墙设备策略统一管理与监控流程。
(1)防火墙策略统一下发
利用管理分析系统能够设置一系列网络防护措施。这些措施包括但不限于:防火墙的安全规则、NAT转换规则以及安全认证机制等。此外还可以指定具体的网络设备,并将这些防护规则同步至相关设备上。
利用管理分析系统能够设置一系列网络防护措施。这些措施包括但不限于:防火墙的安全规则、NAT转换规则以及安全认证机制等。此外还可以指定具体的网络设备,并将这些防护规则同步至相关设备上。
(2)统一升级
利用管理分析系统可升级防火墙系统版本、应用补丁更新程序或优化防火墙资源库配置。
(3)防火墙状态监控
该系统具备对受管设备状态监测的功能,并可实时跟踪CPU使用率、内存占用情况以及运行温度等核心指标。它不仅提供实时数据更新服务,在地图定位上也具有良好的表现能力。此外还可以通过地图定位功能获取设备的具体位置信息及运行状况
(4)防火墙日志管理和可视化报表
管理分析系统能够实现对各类别防火墙日志的采集与存储,并提供模糊搜索和条件筛选功能。
该系统具备对防火墙运行数据的统计与分析能力。
通过可视化界面展示包括威胁统计、流量统计等在内的多种统计数据结果。
同时可自动生成日报表/周报表/月报表,并提供邮件发送功能。
3.产品部署
该系统具备在安全监控区域部署的能力,并能实现网络内部防火墙策略的统一配置。
5)安全运营平台升级
近年来,在网络安全事件检测、威胁分析、安全运营、态势感知等领域方面上我国都给予了高度重视,并将其作为信息化建设的重要指导思想之一随着十二五规划的顺利实施各政府部门、部委单位、央企集团以及金融运营商等相关行业都已经依据国家标准和各自行业的具体标准逐步构建了完善的信息安全管理体系和发展了相应的信息安全管理架构从而全面满足国家及相关部门对于信息系统安全保障的基本要求进入十三五时期随着新的安全威胁形势不断涌现为了适应国家政策法规要求以及各行业业务发展的新需求各级单位需要进一步加强网络安全防护能力建设
当前网络安全的主要特点包括以下几个方面:总体而言,网络安全是一个有机的整体而非孤立的部分。在信息时代的背景下,在国家安全与其他社会领域的联系愈发紧密的情况下,网络安全的重要性日益凸显;它不仅关系到信息安全问题本身还与金融安全、能源安全等多个关键领域紧密相连。另一方面,在信息技术飞速发展、网络架构日益复杂化的背景下,在过去相对独立分散的小型网络已经逐渐转变为高度关联、相互依存的整体架构;这种情况下网络威胁来源以及防御手段都呈现出动态变化的特点;因此单纯依靠安装防护设备和软件已无法满足需求;必须树立起全方位综合防护的理念才能应对日益复杂的威胁环境。再者,在构建开放型网络体系的过程中应当秉持开放包容的态度;这不仅能够促进技术交流与资源共享还能够吸引先进防御技术的应用;从而不断提升整体的安全防护能力;最终实现由被动防御向主动防御转变的目标。第五方面则是要明确的是:在强调安全性的同时必须坚持适度原则;没有绝对的安全可言;只有立足于我国基本国情的前提下采取稳妥措施保障信息安全;避免陷入非此即彼的选择困境并以合理成本追求全面安全已不再现实可行;这种做法不仅会增加管理负担还会带来顾此失彼的风险因此必须坚持适度也是一种智慧的选择
根据《中华人民共和国网络安全法》第一条第五条的规定:中国政府采取一系列措施来监控、防御、处理来自国内外的网络安全风险和威胁活动,并致力于保护关键信息系统的安全免受攻击、侵入、干扰或破坏的影响;同时依法惩治网络犯罪行为以维护网络空间的安全与秩序。这充分体现了中国政府对网络安全风险的高度重视以及对关键信息系统的高度关注。在新增一章专门负责网络安全监测预警与应急处置工作的规定下:各行业和领域的网络单位都需要建立健全网络安全监测预警机制以保障国家安全和社会秩序
在系统建设完成之后,在日常运营过程中会遇到各种安全问题需要逐一解决。为了进一步提升安全运营能力,这不仅依赖于现有的技术和平台基础,并且还需要依赖于专业人才的支持。具体而言,在日常工作中需要配备运维人员来处理各类常规的安全事件;同时还需要配备数据分析人才来处理复杂的安全事件;最后还需要建立一个高效的信息处理体系来支持决策者制定应对措施。
综上所述,在安全管理能力建设中后续需考虑不断升级集中安全运营平台的技术服务能力。需要清晰梳理需要监测与防护的关键业务资产。随后应应用合理的技术手段从基础网络层面获取全面、详尽的安全要素数据。这些数据越全面详尽,则对威胁发生过程及攻击链条的理解就越深入。在此基础上再结合态势感知系统与整合了安全大数据能力的安全运营平台以及专业的威胁情报系统进行综合分析以发现潜在威胁及异常情况,并通过相应的安全服务措施实现能力落地。
6、整体安全防护效果
1)技术防护措施总结
该系统的核心网络布局在图5-2中得以展示。
从该技术防护体系中可提取的关键安全措施将在下文详细阐述。
主要通过防火墙系统对网络边界实施权限管理。基于业务运营的实际需要,构建相应的权限管理机制。定期优化和调整安全配置,并持续监控网络运行状态。
采用网络防火墙技术对内外网进行严格隔离,在确保内外网数据传输顺畅的情况下满足高效交换需求
部署入侵防御系统,并启用防火墙的主动安全防护模块(或部署防病毒网关),以识别并阻止网络入侵行为及网络层病毒,并发出监控警报。
基于专业的抗APT攻击系统,在线监测并及时识别新型网络攻击行为,并通过与专家团队建立服务对接机制,在威胁评估基础上提供专业的解决方案。
×××系统的网络拓扑图:

通过集成化的终端安全管理系统及虚拟机化安全管理平台为物理主机和虚拟主机提供全方位的安全防护,并实施统一的安全管控策略、完整的病毒防御体系以及规范的补丁更新管理,并完成终端的安全审计工作。
通过采用SSL VPN技术对远程通信传输以及远程终端数据实施安全防护措施,并通过加密通信渠道确保数据传输过程中的安全性的同时完成用户的认证流程及权限管理任务
基于堡垒机架构的支持下, 设备实现了集中管理与运维审计功能, 并且其运维管理日志实现了集中存储与安全性的保障.
在应用系统的开发过程中综合考虑相关安全功能的实现,并实施加密存储策略以保障重要业务数据和系统鉴权数据的安全。
基于应用身份认证服务平台的技术支撑,实现了对应用的双因素认证功能;同时,在数据传输层面,通过集成SSLP技术确保了信息传输的安全性。
应用多种网络、数据库、上网行为及一体化终端安全系统的功能模块,确保覆盖所有用户的正常操作数据,并提供实时监控以支持远程接入和实时监控
基于态势感知技术构建由安全运营平台与抗APT攻击系统构成的安全信息共享平台,在全网安全设备部署日志数据与安全管理事件数据之间实现了统一的数据特征提取与分析功能,并通过该平台实现了对高价值资产及未知威胁对象的安全状态持续监测与动态评估能力。该系统能够实时识别并追踪潜在威胁活动轨迹,并根据威胁行为特征触发相应的响应措施;同时生成相关安全事件报告
通过防火墙集中管理与分析平台对全网防火墙实施自动化配置、部署和日常维护,并确保策略能够直观展示。
2)与等级保护合规技术要求的对标
技术设计方案与等级保护合规技术要求的对标:











注:
1. 安全物理环境对标情况略。
表中标注下划线的设备表示在技术措施中可以选择使用,在设计方案阶段没有做详细说明的产品。
六、扩展安全技术体系设计
为适应云计算、移动互联网领域以及物联网、工业控制和大数据等新技术新应用领域的安全需求开展网络安全等级保护工作。依据GB/T 22239-2019《信息安全技术 网络安全等级保护基本要求》以及GB/T 25070-2019《信息安全技术 网络安全等级保护安全设计技术要求》,对这些新兴技术和新应用的安全标准进行了系统梳理,并提出了相应的技术和架构框架。
1、云计算安全
1)云计算安全扩展要求技术标准
云计算安全扩展要求技术标准:






2)云计算安全框架设计
云计算安全架构包含管理架构和技术架构两个主要组成部分。其中管理架构涵盖人员配置、安全策略制定、系统安全性保障以及运维管理四个关键环节;技术架构则涉及计算环境安全性评估、区域边界防护措施、通信网络安全性保障以及安全管理平台整合四个核心模块。该方案通过图6-1展示了云计算平台的安全划分方式具体结构呈现了三层架构模型及其主要的安全划分方式
云计算平台中 typical 的安全区域边界划分涉及入网边界设置和计算节点部署等关键环节。不同区域或同一区域内数据交互主要由安全通信网络进行处理。其中硬件设施层次下包含三个层次:基础硬件设备组网策略优化设计;网络设备选型及拓扑结构规划;网络安全事件应急响应机制优化等。这些分组分别对应到云计算架构中的六个功能模块:用户认证模块;权限管理模块;虚拟化资源调度模块;数据孤岛隔离机制模块;安全管理规则制定模块以及服务资源管理模块。
外部用户借助终端设备采用互联网或专用网络等方式连接至云计算平台的接入边界区域,在线浏览相关业务系统并进行远程操作;其可访问或管理的具体内容及层级由用户的权限等级决定。而内部用户则依靠安全管理中心对硬件设施层、资源层和服务层实施日常监管。
云计算安全框架设计:

2、移动互联网安全
1)移动互联网安全扩展要求技术标准
移动互联网安全扩展要求技术标准:



2)移动互联网安全技术框架设计
该系统采用...技术框架进行架构设计如图1所示其中主要包括以下几个关键组成部分:第一层为基于核心业务服务的安全防护层第二层为实现多网互操作的安全过渡机制第三层为保障数据传输安全性完善的加密传输体系。
1. 核心业务域
在移动互联网系统中,核心业务域占据核心位置。由多种类型的端设备与服务器组成的核心业务域负责处理与维护相关的各类移动互联事务。应当重点关注确保其操作系统安全性、应用程序安全性以及网络通信安全性等。
2. DMZ域
在移动互联网系统中,DMZ域承担着对外服务的角色。为了提供对外服务的任务需求,在DMZ域内配置并部署用于提供对外服务的服务器及其相关应用。这些设备将与整体网络环境相连接,并负责接收外部网络发送过来的各种请求。任何来自外部网络的请求必须通过该区域进行转发后才能抵达核心业务区。特别强调确保这些服务器操作系统及其关联的应用具备高度的安全防护能力。
移动互联网安全技术框架设计:

3. 远程接入域
远端接入域由移动互联网系统运营使用单位控制下的移动终端构成。这些终端通过VPN等技术手段实现远程接入移动互联网网络,并承担远程办公、应用系统管控等业务的任务。远端接入域应重点确保各参与主体的安全性:首先是 remote终端自身的运行安全;其次是连接至移动互联网的应用系统安全;最后是通信网络安全。
在设计规范中, 将移动互联网系统的计算节点划分为两类: 移动型与传统型. 移动型涵盖远程接入区及核心业务区中的移功终端设备; 传统型则包括核心业务区内的传统终端设备及服务器等. 传统的边界安全架构可通过通用安全架构标准进行规划. 以下所述之内的网络环境, 区域界限以及通信网络的安全设计方案均特指针对移功型场景的具体实现.
3、物联网安全
1)物联网安全扩展要求技术标准
物联网安全扩展要求技术标准:



2)物联网安全计算框架设计
基于物联网系统的特性,在安全管理中心的支持下构建三重防御体系。安全管理中心依托物联网系统的等级保护要求的安全计算架构设计为:三重防御体系由安全计算环境、安全部位划分边界以及网络安全防护网三个层次构成。其中具体架构如图所示:物联网感知层和应用层分别由完成特定功能任务的安全 compute 环境以及连接网络安全域内的安全部位划分边界构成。

1. 安全计算环境
安全计算环境主要包含物联网感知层和应用层两大模块,在感知层面涉及物体对象、计算节点以及传感控制设备,在应用层面则涵盖相关的计算资源以及服务架构等
2. 安全区域边界
该系统的安全区域边界的定义主要包括两方面:一是物联网系统安全计算环境与其所关联的安全通信网络之间需要建立连接并执行相应的安全策略;二是该系统内部各组成部分间设立的分界面。这些分界面具体包括感知层与网络层间的界线、网络层与应用层面间的界线以及其他相关组件间的界线。
3. 安全通信网络
该安全通信网络涵盖物联网系统中的安全计算环境以及与安全区域间的互动机制,并包含实施相应安全策略所需的组件。例如,在感知层内部的安全计算环境中与之交互的通信网络和位于不同层次(如感知层)的安全计算环境之间的关联性。
4. 安全管理中心
该中心平台负责统一协调物联网系统中的多重安全措施与防护架构,并涵盖系统管理、安全管理以及设计管理三方面。此外,在第二层及以上层级的安全防护架构下才设立相应的安全管理机构。
4、工业控制系统安全
1)工业控制系统安全扩展要求技术标准
工业控制系统安全扩展要求技术标准:



2)工业控制系统安全框架设计
基于被保护对象的业务特性和功能层次划分,在功能层次和技术特点的基础上实施网络安全等级保护方案。如图所示为其框架设计方案。该方案以安全管理中心为基础构建的三重防护体系,在此基础上综合考虑工业控制系统总线协议的特点以及节点计算资源有限性等关键因素进行架构设计与优化配置;具体而言主要包含三层架构分布和多区域划分两大核心要素;通过将各层级单元按照功能属性进行组织并结合其实时性要求强的特点实现整体系统的可靠性和安全性保障;最终目标是确保系统的可信性可控性和可管理性同时满足各层级单元的安全互联需求以及区域边界的安全防护需求并最终保障计算环境的安全运行。
工业控制系统安全框架设计:

工业控制系统划分为四个层次结构(第0至3层),其中第0至3层层级属于工业控制系统等级保护范围,并作为设计框架所覆盖的区域;横向对工业控制系统进行安全区域划分,则是基于业务控制系统的业务重要性、实时性和关联性等因素综合考量,在分析现场受控设备的影响程度以及功能范围的同时做出的具体划分。系统内的各单元均需置于相应的安全区域内,并根据实际工业现场的具体情况来确定具体的分区方式(例如可采用将第0至2层层级作为一个安全区域的方式、将第0至1层层级作为一个安全区域的方式等)。
遵循原则是依据业务系统或其功能模块的实时性、使用者需求、主要功能特点、设备使用场所以及各系统间的相互关系等因素来确定的。对于额外的安全性和可靠性要求,在主要的安全区还需要根据操作功能的不同进一步划分为子区域。将设备划分为若干区域有助于构建有效的"纵深防御"策略。对于具有相同功能和安全要求的功能单元,则应当将其划分为独立的安全区域,并按照便于管理和控制的原则为每个区域分配网络段地址。
该系统设计框架呈现层次递进特征,在相同防护类别下采用深度差异策略以提升整体安全性。防护类别主要包含安全计算环境与工业控制系统两大类别的基础架构保障体系。在第0至3层信息处理环节中分别承担存储、处理以及制定实施基础性安全策略的任务模块;其核心的安全界限划分则依据安全计算环境边界以及通过构建连接机制并实施关键性保障措施来实现;与此同时数据交换网络则负责在跨区域信息传输过程中遵循相应的安全措施以确保整体防护体系的有效运行;最后的安全管控中枢则构建了一个集成了战略规划制定、日常资源调度以及审计监督考核于一体的多维度综合管理平台
七、网络安全支撑技术
该文旨在系统阐述密码技术和身份鉴别作为网络安全两大基础技术的核心内容,并通过具体案例深入分析其在网络安全中的重要性、常见的几种身份鉴别方法及其在保障网络安全中的关键作用,并探讨其在实际应用中的典型实例等。
1、密码技术
1)商用密码基本概念
1. 基本定义
《中华人民共和国密码法》第二条对密码做出了明确的规定,具体而言,该法定义为"基于特定算法的技术手段,用于加密保护信息、实现安全认证功能的产品与服务"。值得注意的是,通常所说的计算机开机密码、微信支付密码等日常使用的口令,与严格意义上的密码存在本质区别。这些口令本质上是一种身份认证工具,仅用于个人计算机、手机或银行账户的登录验证过程,并不涉及《中华人民共和国密码法》所规定的复杂加密技术与服务范畴。
依照《中华人民共和国密码法》的规定, 国家将password划分为三个等级别: 核心及普通等级别主要用于保护国家秘密; 商用相关技术产品和服务是指对不属于国家秘密内容的信息进行加密保护并完成安全认证的技术产品和服务. 公民, 法人和其他组织均可以在法律框架内使用商用相关技术产品和服务来保障网络与信息安全
保障信息安全的关键技术是商用密码技术。从功能角度来看,商用密码技术主要包含加密保护技术和安全认证技术两大部分。其中,加密保护主要是通过特定转换手段实现的信息安全性措施,而安全认证过程则主要依赖于特定转换机制来验证信息完整性与真实性。从内容层面来看,商用密码技术主要涵盖密码算法设计、密钥管理方案以及相关的密码协议体系。具体而言,常用的密码技术和应用场景主要包括对称加密算法用于数据机密性保护、公钥基础设施支持身份认证与资源访问控制、哈希函数应用于数据完整性校验以及数字签名机制确保信息来源可信。
商用密码产品是指基于密码技术对非国家秘密信息实施加密保护并提供认证服务的产品实体;它既承载密码技术和执行功能。从形态角度来看,商用密码产品可分为六类:软件产品、芯片产品、模块化设备、集成卡类、整机设备及系统应用;而在功能划分上,则包含七种类型:基于算法的加密方案、数据加密解密服务、身份认证鉴别方法、数字证书管理工具、密钥执行系统、防伪验证手段以及综合型应用方案。具体实例包括安全芯片、签名验签服务器等关键组件;POS机内置加密模块等实用设备;以及综合型的安全管理系统等核心产品
其中:1. 专业化的商用密码咨询服务主要是指依据现行政策法规及行业标准要求,在政策咨询、技术指导等方面为用户提供专业咨询服务;2. 系统化的知识和技术培训传授是指针对不同层次用户的知识储备水平,在理论指导与实践操作方面提供针对性的知识技能培训。”
- 对于应用系统建设而言,则是将预先采购或自制的专用性较强的商品用密码产品与用户的信息系统进行整合配置;2. 运营服务能力则是基于现有的专用商品用系统平台,在数据加密传输、身份认证验证等方面开展经营性业务活动。”
对于安全管理体系的服务保障而言,则是对商品用系统的安全性进行全面的安全评估并采取相应的防护措施。”
该类 services 通常需要通过认证机构设置的标准流程对其进行质量审核,并利用电子认证平台对市场准入情况进行规范管理。”
2. 技术功能
商用密码作为一种关键类型的密码形式,在具备机密性的同时也具备完整性、真实性以及不可否认性的作用。在当今网络环境下,在这种情况下(即发生泄密事件),可能会导致国家政治安全和社会稳定受到严重威胁。在这样的情况下(即发生泄密事件),通过使用加密保护技术能够确保信息安全系统的稳定性与可靠性。
商用密码作为一种关键类型的密码形式,在具备机密性的同时也具备完整性、真实性以及不可否认性的作用。
商用密码体系中所强调的数据完整度是指其能够有效保障数据在未经授权情况下不会发生篡改或损坏的特性。在信息时代背景下,面对海量数据分布于多个领域且具有高度价值的特点,在传输与存储过程中的安全性问题已然成为一个亟待解决的关键课题。其中不仅涵盖了传统意义上的加密技术还包括多种摘要算法家族在内的多元算法体系可共同构成完整的数据安全防护机制同时这也是构成现代密码学安全属性体系的核心要素之一
在商用密码体系中定义了真实性特指其确保信息来源可追溯且未经恶意篡改的属性。针对信息安全的关键环节而言,在辨别信息合法性的同时需对身份信息进行核实其真实可靠性并采取措施防范身份假冒与伪造行为。这些基础要求作为信息化建设支撑网络信息安全的重要组成部分直接影响着社会经济活动各领域的稳定发展。在密码系统中采用安全认证技术诸如数字签名消息认证码与身份认证协议等可有效弥补上述问题从而保障信息安全的整体效能。
不可否认性是由数字签名技术所保证的一个已经完成的操作行为无法被否认的特性。随着电子商务等新兴模式的广泛应用以及网络支付等应用的发展,在线上的有效电子合同、电子声明等如何防止被抵赖已经成为保障网络安全的重要课题之一。基于公钥密码算法原理的数字签名技术能够有效解决操作行为不可否认性问题。
3. 主要作用
密码作为通行认可的关键核心技术,在保障网络信息安全方面具有最高水平、最强有力的保障和最低投入的代价实现最高效率的特点。在网络安全领域,早期密码主要承担着对敏感数据进行加密保护的功能;随着技术发展,在线服务系统等现代信息技术应用中引入了新型安全机制,在确保数据安全的同时实现了实体身份认证和数据来源可追溯性等多重功能需求。
从中国的战略角度来看,在网络安全领域发挥着不可替代的作用。这些技术不仅构成了保障网络安全的关键技术和基础支撑,并且构成了构建网络互信体系的重要基石。它们构成了网络安全的内在基因。目前,在我国多数领域仍采用由国外制定的加密标准,这在一定程度上存在安全隐患。一旦这种做法被非法利用进行攻击性行为,将会造成严重的经济损失与社会影响。加强国家网络安全能力的发展是中国密码研究的重要目标。为此应当积极推动自主创新能力的发展,确保核心技术不被西方技术所控制,并将其作为国家安全战略的重要内容加以重视。
2)商用密码核心技术
随着在实际应用场景中的不断深化发展,商用密码核心技术的具体体现在三个核心要素上:包括具体的密码算法设计、密钥管理策略以及完整的密码协议构建.
1. 密码算法
该领域涵盖对称加密方案、公钥体系及哈希函数等主要组成部分。基于国家安全考量及技术发展需求,在商用领域推广各类密码标准已成为当务之急。具体而言,在这些标准中:SM2与SM9属于公钥体系类方案;SM3被定义为哈希函数类方案;剩余的技术则属于典型的对称加密范畴。
SM2算法建立在椭圆曲线离散对数问题的基础上,并采用256比特长的密钥来实现加密和数字签名功能。SM9作为一种身份标识公钥密码算法即为一种基于身份标识的身份认证技术,并采用具有相同密钥长度的椭圆曲线系统。SM3算法具有与SHA-256相当的安全性和效率其摘要长度同样为256比特并且通过反复应用基本运算来实现其核心功能。该算法主要用于数字签名验证消息认证码生成和验证以及随机性数据的生产过程
对称密码主要分为两类:一类是分组密码(如SM4),另一类是序列密码(如ZUC)。其中SM4是一种典型的分组密码方案,在设计上采用128-bit的长度,在密钥管理上具有较高的灵活性。该算法已作为公开标准发布,并在多个关键系统中得到广泛应用。而ZUC则是一种基于序列反馈移位寄存器的加密方案,在运行效率上显著高于其他同类方案。它特别适用于需要快速加密处理的应用场景,在移动通信4G网络中得到了广泛应用。目前来看,A series of SM系列密码算法现已成功纳入ISO/IEC国际标准体系中,ZUC也已成为国际第四代移动通信加密标准的重要组成部分。这标志着A系列 cryptographic algorithms developed in China have already formed a preliminary international standard framework, providing a robust defense for network security and offering innovative solutions to the challenges faced by the global communications industry.
2. 密钥
密钥是控制密码运算过程中一串不可预测的随机数。如果用户拥有密钥,就可以对密文进行解密获得相应的明文;在算法足够安全的情况下,如果用户没有密钥,那么通过猜测密钥的方式来破译明文的概率几乎为零。比如密钥长度为128比特,则攻击者需要进行2128次的试验。所以必须保证密码算法中所使用的密钥的安全,密钥须秘密保存,并且密钥空间必须足够庞大,以致无法穷尽。
密钥易受到许多威胁,如密钥材料的泄漏、篡改、未授权删除、不彻底销毁、未授权撤销、假冒、延迟执行密钥管理功能以及密钥的滥用。针对上述存在的威胁,密钥的保护方法包括采用密码技术的保护、非密码技术的保护、物理手段的保护和组织手段的保护。采用密码技术的保护如用加密技术来对抗密钥泄露和未授权使用,用数据完整性机制来对抗篡改,用数字签名技术来对抗冒充;采用非密码技术的保护如对密钥进行时间标记;采用物理手段的保护如进行脱机来存储密钥材料;采用组织手段的保护指对密钥材料进行级别划分,每级密钥只用于保护下级密钥,最低级密钥可直接用于提供数据安全服务。
密码学中的核心要素是秘钥的安全性保证体系的构建与维护工作至关重要必须实施严格管控措施以确保秘钥的安全性和有效性为此应当科学构建相应的安全管理制度在该制度下对秘钥的产生分发存储更新归档撤销备份恢复以及销毁等全生命周期的管理活动均应得到规范化处理具体而言涉及以下环节:首先由系统自动生成秘钥匙次采用自动化手段完成秘钥的分发过程然后对生成的秘钥匙进行严格的 security 审核与安全性验证随后定期对现有的秘钥匙执行更新操作并将所有旧版本的秘钥匙按照指定格式归档对于不再有效的秘钥匙应当执行删除操作同时建立完整的秘钥匙备份系统以便在数据丢失时能够迅速启动恢复流程最后确保所有敏感信息的安全性得到持续保障
3. 密码协议
该领域中的通信机制即为一种基于加密学的技术规范体系,在实际应用中具有重要的理论价值与实践意义。
基于上述理论基础构建了一系列核心组件,在完成数据的安全传输过程中能够有效保障通信双方的信息完整性。
该通信机制不仅能够实现信息的保密存储,在数据传输环节还可以实现身份认证功能;同时能够提供可靠的通信质量保障;还可以对关键数据进行加密保护;并能有效防止通信过程中的数据篡改。
在现实中应用密码算法达成特定安全功能是一项复杂的技术体系。各个应用场景对应着各自所需的特定密码协议;而每个特定的安全功能都对应着特定的密码协议。其中包含多种多样的密码协议体系:例如密钥交换型、密钥分发型、身份认证型、电子支付型以及不经意传输型等;其中最为经典的当属Diffie-Hellman密钥交换型:该种方式通过信息交换的方式达成共享密钥;使得通信双方即使在非安全信道中也能协商出相同的共享密钥进而开展后续加密操作
密码协议的安全性能对整个密码应用体系发挥着关键作用,其安全性不仅依赖于强大的密码算法,同时也与严格的交互规则密切相关,一旦交互规则出现漏洞,就可能导致整个协议系统遭受侵害。密码系统所面临的常见威胁包括但不限于消息重放威胁、中间人侵入威胁以及已知密钥威胁等多种安全风险,此外还有平行会话交战和交错会话交战等多种潜在威胁类型。为此,在设计和实现密码协议时,通常会采用引入随机数生成机制以及时间戳同步技术等增强手段来提升整体安全性。针对密码协议安全性的评估与验证方法主要包括基于逻辑推理的验证方法、基于模型检验的方法以及基于定理证明的方法等,此外还有近年来备受关注的基于公钥加密技术的安全性可证保证方法。而对密码协议进行安全评估与设计方案的研究始终是现代网络安全领域的重要课题之一。
3)商用密码发展历程
密码技术的应用源于政治、经济、军事等多个领域的发展需求,在科学技术不断进步的推动下,密码技术经历了从"古典密码→近代密码→现代密码"这一由浅入深、由基础到前沿的演进过程。古典密码阶段始于古代密码的出现直至1949年,并主要应用于军事、政治及外交领域;而近代密码阶段则始于香农于1949年发表《保密系统的通信理论》一文后的研究时期,在这一阶段内最具有里程碑意义的就是数据加密标准(DES)的提出;1976年公钥密码体制的诞生标志着密码技术正式迈入现代密码学时代,并衍生出了具有代表性的RSA算法;随着计算能力的持续提升与量子计算研究的深入发展,在当前时代背景下后量子安全相关技术正逐渐成为研究热点与关注焦点。
中国商用密码的发展历程可追溯至近现代密码技术的萌芽阶段。就整体而言,如图所示,在经历了初步发展时期后,中国商用密码进入快速发展阶段,并逐步建立起完善的法律法规体系。
1. 起步形成阶段
中国的商用密码发展初期大致经历了从20世纪90年代到2008年这一成长阶段。在此期间,商用密码产业在中国逐步发展和完善中逐渐成熟,并在各个行业中得到初步的应用。该阶段中,商用密码技术体系逐渐完善,并带动相关产品走向成熟。国家层面也在此过程中初步确立了商用密码规范化管理的制度体系,并推动新型商用密码技术和产品逐渐涌现出来,在各行业领域得到了较为广泛的应用和发展。
中国商用密码发展历程:

商用密码的应用需求始于上世纪九十年代末期开启的"金字"工程。正是由于一系列信息化工程项目的实施,在此之后国家对信息技术应用的需求不断提升。信息应用已全面纳入国家发展战略,并在经济和社会多个领域得到广泛应用。在这一背景下,请问商用密码的需求应运而生吗?
一九九六年,在中共中央政治局常委会的研究决定下确定了大力发展商用密码及加强其管理体系的目标。一九九九年,《商用密码管理条例》由国务院颁布实施,《条例》首次以国家行政法规的形式明确了许多关键内容:即明确规定了用于管理和规范操作的具体职责;并首次提出由国家秘密管理局及其下属专门机构负责统筹规划全国范围内的商用密码管理工作;同时规定了包括科研开发、生产制造、销售推广以及使用规范等多个方面的详细条款。这是我国在网络安全法律制度建设方面迈出的重要一步,在中国信息安全领域具有里程碑意义。
在** year **, 中央机构编制委员会经过** approval , 设立了 office **下的** department , 进一步明确了 system **机制体制, 对后续** application 与 management **提供了重要保障. 中国** market size 规模从 year 的全国不足** billion 增长至** year 的约**\$ million. 自**\$ year 后,** policy 逐步取消了对部分领域限制,$ application range **不断扩大.
2. 快速发展阶段
该阶段是中国商用密码发展的黄金期,在这一黄金时期内(即2008—2018年),商用密码的技术标准体系逐渐完善并均实现了显著提升。尤其是在数字化技术与社会经济发展深度交融的推动下(即得益于数字化技术与社会经济发展深度交融),商用密码的应用领域实现了质的飞跃。
从发展动力角度来看,在2008至2013年间随着数字经济发展模式的不断推进,在政务、金融等多个关键领域对商用密码的应用需求显著提升的同时相关领域对商用密码的应用需求显著提升;与此同时在技术规范体系持续优化和完善的基础上核心竞争力持续增强为其快速发展提供了坚实基础。
2011年经国家标准化管理委员会批准后,中国密码行业标准化技术委员会正式宣告成立,至今已制定并发布了数十项商用密码行业标准,其中自主设计的商用密码算法SM系列和ZUC算法逐步走向国际舞台。由我国著名密码专家王小云创立的新型密码哈希函数碰撞攻击理论成功应用于包括MD5、SHA-1在内的五个国际通用哈希函数算法,引发了国际密码界的广泛关注与震动。在密码芯片设计、侧信道分析等关键领域的突破性进展使中国在该领域形成了较强的技术实力,进一步提升了商用密码在信息安全保障中所发挥的关键作用。
自2013年中国4G网络全面商用以来,在移动互联网、云计算、大数据以及人工智能等新一代信息技术快速发展的背景下,中国社会经济逐步实现了全面数字化转型,并呈现出日益深刻的特征。随着网络信息化建设不断推进的过程中,网络安全威胁日益复杂化和多样化化,在线支付系统面临金融安全风险上升等问题亟待解决。与此同时,在数据采集与处理能力显著提升的同时也带来了数据安全威胁的急剧增加,在线支付系统面临金融安全风险上升等问题亟待解决。
中国政府对网络空间安全问题给予高度关注,并已将其重要性提升至国家战略层面。作为中国自主可控网络安全体系的重要组成部分,在信息安全等级保护制度及《中华人民共和国网络安全法》正式实施后, 商用密码技术的发展受到了格外重视。商用密码的安全性检测与评估工作变得更加关键, 这一举措不仅强化了网络空间安全保障能力, 也为整个商用密码产业带来了新的政策导向与发展机遇。
3. 立法规范阶段
自本年10月26日起,《中华人民共和国密码法》正式颁布实施。这部法律是中国密码领域里程碑式的法规体系构建成果之一,在内容上首次确立了商用密码的研发、应用以及安全管理体系,并明确规定了商用密码在整个网络信息安全生态系统中的地位与作用机制。该法律凸显了国家对网络信息安全核心技术研发与应用的高度重视,并标志着中国商用密码产业迈入全新发展阶段
首先,《中华人民共和国密码法》契合全球商用密码管理变革趋势,在确立中国密码管理职能方面迈出了关键步伐,并成功构建了具有中国特色的新型商用密码管理体系。其次,《中华人民共和国密码法》对推动形成以商用密码运营主体为中心、以市场为导向、产学研协同创新的密码技术发展新生态体系具有里程碑意义。再次,《中华人民共和国密码法》对于重塑中国网络空间安全战略格局具有深远意义,并在推动新兴信息技术领域实现"换道超车"方面负有重要责任。最后,《中华人民共和国密码法》不仅为中国商用密码发展提供了战略机遇导向,也为商业密码未来发展指明了清晰的发展路径和行动指南。
4)商用密码应用案例
1. 政务领域商用密码典型应用
中国政务信息化持续深入发展,在集约整合、全面互联、协同共治理以及共享开放的新阶段下不断推进。商用密码技术在电子政务领域的应用尤为突出,在涉及身份认证、无纸化办公流程、数据加密传输环节以及数据安全存储机制等核心技术领域取得了显著成效。特别是在电子回执生成与验证机制方面具有明显优势,在电子审批与发票处理方面也形成了完整的技术体系。随着智能手机和平板电脑等移动终端设备在公文处理中的广泛应用需求日益增长,在保障移动办公场景下数据安全的同时也需要对接入的移动智能终端设备进行有效识别与管理以规避潜在的安全漏洞
自20世纪末以来,北京市就开始了政务信息化的筹备工作.随着建设北京电子政务需求的增长,密码技术也随之得到了迅速的应用和发展.目前阶段下,政府信息化系统已形成初步框架.未来将在集约化、协同化与共享化的方向上进一步完善现有体系,在密码技术的应用深度上也将持续加深.
针对电子政务领域的RSA国密通用算法安全威胁,在北京商用密码企业的推动下,构建基于内部CA体系的安全数字证书供给模式,并通过部署密码安全产品为上层应用提供底层支撑服务。该方案实现了从电子回执、电子审批到互联网申报及无纸化办公全流程的密码技术应用落地。其显著特点在于传输安全服务高可靠、数据安全可控以及自主管理能力突出。针对电子证照领域的数据电文真实性和合法性的潜在风险,在这一领域的主要解决方案是采用密码云技术体系:通过云签名网关系统连接至云签名平台,在保障系统安全性的同时实现专业化的密码云签名与云签章服务输出。建立的电子证照系统密码应用架构包含安全接入系统、云签名平台以及CA中心
针对政务云平台面临的密码服务能力不足等问题,在深入分析现有技术架构的基础上,在北京商用密码企业基础上开展研究与开发工作。针对云密码服务体系存在以下共性问题:其一,在整个政务云生态系统的构建过程中缺乏贯穿始终的安全保障;其二,在技术应用层面存在与政务云平台横向协同不够深入的问题;其三,在服务标准层面存在多系统间标准不统一的问题。为此提出了一套基于国密算法的技术方案:该方案以国密技术为基础支撑安全基础设施建设;以权威的身份认证数据基础为基础整合各类应用;通过构建统一的身份认证中心实现应用访问的单点登录机制;并以规范化的接口对接机制实现各类应用之间的便捷集成能力。
针对移动办公需求,在保障信息安全的前提下研制一体化移动办公系统及其安全防护体系。该系统由安全移动终端、下一代防火墙、移动安全接入网关、移动办公安全管理平台等多个关键组件构成,在运行环境中实现了隔离管理功能,并通过身份认证、数据加密等技术手段确保了数据传输的安全性与访问控制的合法性;在服务端的安全性方面也进行了充分保障。此外,在数据存储与传输环节采取了多层防护措施:包括对通信链路进行安全加密处理以及对敏感信息实施动态权限管理等;特别值得一提的是通过合理配置密码机与虚拟手机服务器等设备之间的协作关系,在有效降低资源消耗的同时实现了对重要业务数据的高度保密性保障;同时通过虚拟手机服务器实现资源池化管理以提升整体系统的安全性水平
2. 金融领域商用密码典型应用
金融行业是最早运用信息技术的领域之一,并且也是密码技术的重要先驱领域。信息技术的广泛应用显著推动了金融业务的应用与普及,在线用户规模持续扩大中,特别是在数字化支付结算及电子商务等领域的普及趋势明显。金融业呈现出全面信息化发展的趋势,在线用户规模持续扩大中,在线银行对传统银行柜面业务的替代率已显著提高至80%以上。与此同时,在区块链技术和智能合约等新型金融科技的作用下,在线金融服务效率进一步提升中,在线支付系统覆盖范围不断扩大中。当前阶段而言,在区块链技术和智能合约等新型金融科技的作用下,在线金融服务效率进一步提升中,在线支付系统覆盖范围不断扩大中,在线金融服务效率进一步提升中,在线支付系统覆盖范围不断扩大中
金融信息系统的安全管理涵盖数字签名、密钥管理以及一系列安全机制如身份认证与访问控制等核心环节;与此同时,在金融数据的安全性方面具有特殊要求必须满足加密技术和证据追踪等多种安全需求;为此,在信息系统建设及业务运营过程中必须嵌入相应的密码技术措施例如在网银电子保单以及网上证券等领域需通过数字证书与时间戳等手段实现身份验证与机密性保护进而确保信息安全;金融机构应当提前制定并实施密码应用方案的规划以确保信息安全
在金融领域试点过程中,在智能IC卡、跨行交易以及网上银行等传统服务方面已较为完善;但针对移动金融及数字货币等新型服务领域中的密码应用需求,则仍需持续探索优化路径。
为了应对网上银行及移动支付等高风险领域的资金交易挑战性问题,北京商用密码企业致力于通过提升信任度来推动产品和服务的创新.在具体实施过程中,该机构采取多项技术措施,包括采用数字签名技术和加密处理技术保护关键信息传输安全,并利用动态口令技术加强用户的身份验证.在产品研发方面,北京商用密码企业开发出新型蓝牙设备和动态令牌系统.此外,该机构还构建了一个统一的认证平台,能够整合处理用户的认证流程、交易流程以及风险管理过程,从而有效保障了复杂环境下转账交易的安全性与可靠性.
在网银系统商用密码算法的实际应用中进行改造工作,在数字证书、动态令牌以及单向/双向SSL和电子签名等多个关键环节嵌入商用密码算法。具体做法包括:通过构建具备国密数字证书的智能密码钥匙登录至网银系统,并对所有电子签名交易的数据进行国密级电子签名处理;采用动态口令方式实现网银系统的身份认证;基于国密标准构建单向及双向安全通信通道,并确保数据传输过程的安全性。该方案设计全面且具有灵活性,在实施过程中不会对现有网银架构产生感知影响,并且保留了原有的架构设计。
3. 交通领域商用密码典型应用
交通行业与人民群众日常出行及区域经济发展紧密相连,在这一过程中公交系统、轨道交通网络以及公路网等均发挥着不可替代的作用。这些交通方式已成为推动区域经济发展的重要力量。在交通运输领域中涉及的安全问题涵盖了基础信息网络设施的建设与维护、关键信息基础设施的保障以及产品功能的安全性检测认证等多个方面。特别值得一提的是地铁信息系统作为国家重要基础设施的重要组成部分,在城市轨道交通发展中扮演着核心角色。近年来随着城市化进程加快地铁已成为广大居民日常出行的主要交通工具之一。在运营过程中如何有效缓解高峰期乘客排队购票的现象是一个亟待解决的问题。为此提升整体服务质量尤为重要其中需解决的关键问题是乘客身份确认乘车费用结算以及乘客信息安全等问题。
在二维码乘车过程中涉及的乘客身份识别、二维码防复制和盗刷、APP信息泄露、乘客乘车费用的不可否认性以及与第三方支付机构的安全清分结算等关键环节存在显著的安全隐患。北京商用密码企业对此提出了一套应对措施:通过构建了一套全面的安全认证体系,在地铁信任区域内实现了乘客身份的有效识别,并结合数字签名技术和SSL/TLS安全传输技术确保了扫码使用过程中的身份认证、数据传输安全性以及关键数据的完整性和操作不可否认性等各项要求得到了满足。
4. 工业领域商用密码典型应用
商用密码在工业领域的应用主要应用于工业互联网等多个相关领域。目前阶段,该产业的基础设施较为薄弱,在线上传输的数据量巨大但防护体系却不完善。通过引入密码手段能够有效提升工业控制网络的安全性以及重要信息系统的关键环节防护水平。具体而言这包括对工业智能设备的远程访问控制和关键业务系统的安全防护等多方面的技术支撑。这些技术措施涵盖了密钥管理流程以及相关的身份认证机制传输加密技术和数据加密解密过程同时还会实现信息完整性防护功能确保系统运行中的关键操作不受恶意攻击影响并保障重要数据的安全性
针对工业互联网所具有的安全保障要求,在其应用过程中需要解决的问题主要包括终端兼容性和用户身份验证需求。就其网络速率及连接需求而言,在通信网络中实施相应的认证及加密措施。对于关键参数等敏感信息实施存储以及安全性管理。同时需要考虑不同安全区域间的通信需采用异步式密码隔离技术。通过一系列专业的密码产品和技术方案组合为企业提供的整体解决方案可满足工业控制系统所需的全面安全保障要求。该方案主要由嵌入式安全模块、工控密码网关以及中心/边缘多级防护网关等多个层次的产品组合而成,并基于密钥管理和数字证书管理系统作为支撑平台。通过这些技术手段实现现场控制层与过程监控层之间的双向身份验证功能,并确保在这一过程中关键数据得到充分保护。此外还能够实现远程设备接入时的数据加密传输功能以及不同层级系统之间在通信过程中采取正反向双向隔离防护机制从而确保整个系统运行过程中的安全性得到全面保障
5. 新型领域商用密码典型应用
随着云计算的发展速度日益加快,其安全问题也愈发受到关注。鉴于人们对于安全性担忧以及诸多疑虑,在国内云计算的应用水平尚低于许多国家。然而,在金融业务、政务管理以及电子商务等领域对云端服务的需求却日益增长。在密码功能方面,云计算主要包含两方面的内容:一方面是对云平台自身进行安全防护工作;另一方面则是满足云端业务所需的密码运算功能需求与传统方式相似,在保障可用性的同时实现资源弹性分配配置。北京商用密码企业基于市场需求,在国内率先推出了云服务器密码机与PCI-E云密码卡等专用产品,并成功实现了与阿里云、腾讯云、华为云等主流厂商的产品整合与对接,在包括公有云、政务云以及金融云等多种应用场景中提供国密算法支持
随着物联网及大数据深度融合的应用不断推进,在这一背景下IP网络摄像头的应用范围得到了显著扩展。然而,在视频监控系统的广泛应用过程中,我们也面临着两大主要挑战:首先是系统全生命周期的安全防护体系尚未完善,在视频数据的采集、传输、存储及调阅等环节暴露于外部环境的过程中可能面临数据泄露与信息失控的风险;其次是针对海量终端用户的身份认证问题以及大规模设备管理方面的难题尚未得到彻底解决——具体表现为系统在处理海量终端接入后的身份认证效率低下,并且在面对海量数据时缺乏有效的预测预警与安全防范能力;最后是针对特定客户群体如商用密码企业的需求,在基于国密算法的设备设计上需满足以下几点关键要求:包括通信信令的真实可靠性以及数据的完整性与可追溯性;同时还需要提供基于视频帧端到端加密技术的全面保护措施以确保原始视频数据的安全机密性。
商用密码体系正逐步发挥其在智慧城市、车联网以及区块链等领域的关键作用,并展望其将在重点领域带来更为广阔的前景。
2、身份鉴别
1)传统身份验证方式的优缺点
在传统的方式中提及的密码为静态密码,在这种方案下每位用户的账号与密码均采用一组固定字符作为身份标识符。由于该方案不支持动态修改功能,在实际应用中存在诸多局限性:一方面它可能面临诸如 brute-force attacks 等多种安全威胁;另一方面由于其固化的特性可能导致 account 和 password 的混淆与遗忘问题;再者在实际操作层面还需面对频繁更换 password 的需求与实际操作存在矛盾;此外对于多数用户而言难以坚持不断更新密码这一重要环节;最后由于缺乏动态特性使得 password 在一定时间内仍然保持不变这一现象会大大增加被非法获取的风险
静态密码的易用性和安全性之间存在不可调和的矛盾二者无法兼得在实际应用中选择时需要根据具体需求权衡使用场景如果选择简化措施则会牺牲安全性能反之若追求更高的安全标准则必须接受随之而来的管理代价
② 静态 passwords 的安全性较低, 容易受到多种安全攻击手段的影响。
③ 这类 passwords 的风险成本较高, 一旦泄露可能导致最大的经济损失, 而且通常情况下不会预先得知 static passwords 已经被泄露。
④ 这类 passwords 的特点在于使用与管理上的不便, 尤于对于一个用户拥有多个甚至多达十几个 static passwords 的情况而言, 忘记这些 passwords 时, 重新找回或重置这些 passwords 往往需要耗费大量时间和精力。
由此可见, 尽管静态密码机制在使用和部署方面显得十分简便, 并且其操作过程相对直观. 然而就安全性而言, 静态密码仅作为单一因素的身份认证手段存在, 并不能适应现代互联网对身份认证安全性的要求.
2)双因子认证的原理
通过计算机网络系统实现操作者身份确认的过程称为身份认证。各类用户的主体身份认证方法主要可分为三类
① 利用用户的已知信息作为身份验证依据,例如静态密码等技术参数。
② 借助用户的持有物品作为认证手段,例如动态口令或数字证书等电子认证方式。
③ 通过生物特征识别技术对用户的个人身份进行验证,例如基于指纹识别、虹膜识别或语音识别等方法。
即其核心机制是综合运用任意组合的两种基础认证方法来验证用户的身份信息。较为常见的双因子认证方案主要包括:如"静态口令+动态口令"和"静态口令+数字证书"等。
双因素认证技术的应用范围极为广泛,在金融行业(如银行与证券机构)、网络游戏平台(如网游)、电子商务平台(如电商平台)、电子政务平台(如电子政务系统)、网络教育机构(如在线教育平台)以及企业信息化建设等多个领域均有应用。该技术能够有效保护各类关键应用系统(包括但不限于主机设备及其相关终端设备),从而保障系统的安全运行与数据完整性。
双因子认证已可广泛应用于用户日常访问的常见网络平台及网络论坛登录流程中。一般而言,在实际操作中,
常见网络平台通常会使用其原有的登录密码作为一个身份验证要素,
并可将其与其他身份验证要素如动态口令和数字证书等结合起来,
构建成为双因素身份验证体系。
通过推行这一措施,则能显著提升常见网络平台身份验证的安全性。
在实施高强度的身份验证时,其技术复杂性主要取决于所选认证因素类型。目前广泛采用的双因素身份验证方案主要包括'静态口令+动态口令'与'静态口令+数字证书'两种模式,这些方案均需借助后端认证平台与终端设备协同完成。在实际应用中,不同认证方案对普通用户的账户安全要求与企业级安全需求存在差异,但总体而言,现有的强身份验证体系已较为完善,具有较高的可操作性和成熟度。从功能模块设计的角度来看,该方案的操作门槛相对较低,适合各类用户群体的实际应用需求
相较于动态口令而言,在部署、实施及日常维护方面的管理成本相对不高;而数字证书在部署、实施及日常维护方面的管理维护成本高昂;此外,采用数字证书则要求用户具备较高水平的计算机专业知识。
此外,在确定强身份验证的成本时需考虑采用哪些认证因素类型。实现强身份验证的过程通常涉及后端认证平台与终端设备之间的协同工作。就目前而言,在实际应用中主流的方式在整体成本上表现尚可。
3)双因子认证解决方案
改写说明
1. 动态口令
(1)动态口令概述
动态口令是一种随时间变化的密码序列,在密码生成过程中所依赖的操作参数发生变化时会随之变换数值以实现加密效果。这种密码体系通常由两个主要因素构成:其中一个是用户的静态密钥,该密钥标识用户的唯一身份信息并始终保持不变;另一个则是随机或可变的因素即动因因素正是由于这一因素的存在使得整个密码体系能够持续提供多样化的安全性保障。根据所采用的具体动因类型现有技术主要包括以下几种:一种基于时间同步机制的时间戳认证方案;另一种基于事件驱动机制的行为模式识别方法;以及第三类则采用了挑战-应答非对称加密模式下的异步通信协议。
采用基于时间同步认证的技术。该技术基于令牌和服务器的时间同步机制,通过运算生成一致的动态口令序列。由于其同步的参照物是国际标准时间体系中的统一基准点(UTC),因此要求服务器必须具备精确度极高的时钟装置,并对其使用的晶振元件具有严格性能要求。在每次认证过程中,在线检测并修正服务器端自身的时钟基准偏差值这一操作步骤是该技术的核心特点之一。由此可知,在保障设备安全性方面采取系统时钟保护措施具有重要意义:对于依赖于用户终端PC或移动设备系统时钟的安全令牌而言,在多终端分散部署且连接于不可控网络环境的情况下(例如多租户云安全系统中的独立安全设备),实现各终端与认证中心之间的即时同步具有尤为重要性;而对于集中式安全架构中的单台或多台认证设备,则应采取严格措施维护其系统时钟基准不发生任何变更操作以避免出现严重的时间差错问题。对于出现时间差错导致无法验证的安全令牌,在线检测并扩大其最大允许偏移范围至±10分钟这一技术手段可有效降低对业务系统的实际影响程度;但当偏移超过默认值范围(总计20分钟)导致无法恢复正常工作状态的情况,则需要由专业技术人员在本地设备上进行特殊处理以恢复其功能
基于事件同步认证技术的方法原理在于:首先设定特定事件序列和统一初始值作为输入参数;然后通过特定算法计算得到一致的密码。这种技术的关键特征在于其运算机制确保流程独立于时钟时间运行;即无论系统处于何种时钟状态下都不会影响工作流程的整体运行。该方法的一个显著优点是无需依赖时钟信号:由于算法的一致性特性使得口令信息预先可确定;因此仅凭令牌即可预知多个可能的安全密码组合;从而在不使用PIN码防护的情况下一旦丢失则存在潜在的安全漏洞风险。另一方面该方法还具备一定的容错能力:如果出现口令失去同步的情况(如连续无目的口令生成)服务器会自动采用增大偏移量的方法重新同步;并在此基础上推算一定次数的安全码值以恢复与系统端token的时间一致性关系。在极端情况下如果出现断电或更换电池导致操作失误问题仍可通过管理员手动输入预设序列值实现远程补救而无需返回服务器端重新调校此功能保证了系统在大部分场景下的稳定性和可靠性
该系统采用异步认证机制,在实现异步令牌验证时无需同步即可有效缓解了令牌脱节问题;而异步口令方案虽然在使用流程上增加了发起方进行身份验证所需付出的额外步骤,但这种设计在保障系统安全性的同时也降低了工作人员的工作复杂度;因此,在实际应用中应当根据具体应用场景的安全需求与敏感性评估结果来确定密码生成策略。
(2)动态口令系统架构
动态口令系统架构如下图所示:

(3)动态口令的应用场景
① OA系统登录流程
改写说明
b)系统要求用户输入其单位的用户名信息、固定密码以及验证码,并通过动态口令生成器或短信方式获取dynamic password作为该系统的dynamic account信息进行登录,并最终完成登录操作。
改写说明
d)当验证成功时, 动态令牌服务器将返回布尔值 True 给应用程序. 该应用程序将对比登录用户的相关信息, 并确认其完整性. 最终实现用户的成功接入.
② 运维审计系统引入动态口令机制
采用Radius协议作为通信手段的依据在于运维审计系统的验证机制;动态令牌系统所提供的客户端验证功能能够与运维审计系统实现无缝对接;该系统负责对操作员实施身份认证的口令登录机制具备完整的统一管理能力。
验证策略:采用动态密码替代传统静态密码方案以实现操作员身份认证功能;并将动态令牌技术与AD域服务节点整合应用以增强安全性。在用户接入系统时:
- 要求用户首先执行基于传统口令的传统认证流程;
- 该过程包括以下步骤:
1. 用户输入传统口令并触发初始认证;
2. 系统调用动态服务节点对传统密码进行安全评估;
3. 经过上述双重保障后才允许实施挑战-响应认证流程以确认身份;
- 指定条件:只有在传统口令成功的情况下才能继续实施挑战-响应认证流程;
- 最终判断:只有当所有条件均满足时才能判定用户具备访问权限。
动态口令实现流程:

a)用户登录任何网络设备,输入用户名,通过本地Token终端获取动态密码。
b)在登录的网络设备及业务系统密码栏输入获得的动态口令密码,用户网络设备或业务系统获得用户的动态口令密码,发送到动态口令服务器进行验证,验证成功后,网络设备或业务系统允许客户端进行登录。
c)验证失败,用户无法登录网络设备及业务系统。
2. 数字证书认证
(1)数字证书概述
数字证书是一种在网络通信中验证各方身份信息的具体数据集合,其主要作用类似于现实生活中的身份证件。它是由专业的认证机构颁发给个人或组织的电子文件,在互联网应用中广泛用于身份验证和安全认证。
一个简单的证书通常包括一个公开密钥、名称字段以及由证书权威认证机构提供的数字签名字段。在一般情况下,在一个证书实例中会包含密钥的有效期范围、发证机构名称(即颁发单位)、序列号等附加信息,并且其格式严格遵循ITU-T X.509国际标准。
一个标准的X.509数字证书包含以下内容。
① 该数字证的版本编号。
② 每个数字证都分配有一个独一无二的序列编号。
③ 该数字证采用的签名算法。
④ 该数字证的 issuer名称遵循 X.500 格式进行命名。
⑤ 该数字证的有效期通常基于 UTC 时间格式计算(1950-2049 年)。
⑥ 证书所有人的名称,命名规则一般采用X.500格式
⑦ 证书所有人的公开密钥。
⑧ 证书发行者对证书的签名。
X.509 V3证书属性如图所示:

采用数字证书作为基础手段,在对称和非对称加密技术的支持下构建一个严格的身份验证体系。该系统不仅能够有效防止未经授权的信息窃取(即避免数据完整性受到影响),还能确保传输过程中的信息不会被篡改;发送方具备通过数字证书验证身份信息的正确性的能力;同时,在这种机制下,发送方不会否认其拥有的信息内容。
(2)数字证书的生成
数字证书由认证机构或其下属机构颁发。根证书是构建信任关系的基础文件,在用户开始使用数字证书前必须先下载并安装。
数字证书信任关系:

CA作为数字身份认证的核心机构,在为用户提供可信赖的身份证明时发挥着关键作用。为了避免数字签名被伪造的可能性,在线系统通常要求所有参与方使用经过严格审核的有效公钥。每个CA都应在其体系中公布自己的公开密钥,并可在必要时由上级CA通过颁发电子证书的方式予以确认;这种做法使得整个体系呈现出多层次的信任架构。
① 用户签名数字证书签发流程
用户签名数字证书签发流程图:

a) RA员工使用终端将用户数据输入至RA系统。
b) RA员工将数据导入系统流程。
c) 系统自动生成并提交申请表单,请您检查以下内容:
- 数字证书类型
- 数字证书DN
- 有效期
d)RA服务器采用经认证和加密的SSL安全通道向CA服务器提交数字证书申请请求信息。
e)CA服务器依据策略评估后确认可发放该类型数字证书,并生成相应的数字证书下载授权码信息后返回给RA服务器。
f) RA服务器收到CA服务器的数字证书下载授权码后,开始下载数字证书。
g) 操作人员连接一个空白的USB Key至RA设备,并验证其完整性。
h) RA服务器通过CSP接口调用USB Key功能,在其内部生成RSA密钥对,并输出公钥至服务器。
i) RA server生成并提交包含用户授权码和公钥的数字证书签发请求至CA server;CA server则负责验证这些信息后颁发相应数字证书。
j) CA server利用加密机中的签名密钥生成并发布该用户的电子签名认证数据;同时将认证数据存入CA database后上传至主目录服务器进行公开发布。
k) RA server接收电子签名认证数据后驱动USB Key的CSP接口完成存储功能;随后由系统执行盖章操作完成电子签名认证流程。
② 加密数字证书签发过程
a) RA操作员利用其配备的设备向系统提交用户的各项信息记录。
b) RA操作员通过其连接的服务器平台完成对特定用户的数字证书申请流程提交。
c) 基于系统数据库中的详细信息资料, 由相关服务器部门制作出包含数字证书种类、DN和有效期等要素的申请请求
d) RA服务器通过经过身份验证并采用加密技术的SSL安全通道提交数字证书申请请求信息。
e) CA服务器依据策略评估后确认可批准发放该数字证书,并生成数字证书下载授权码信息后返回给RA服务器作为下载授权码。
f) RA服务器收到CA服务器的数字证书下载授权码后,开始下载数字证书。
g)技术人员将一个空白的USB Key连接到RA操作终端,并完成下载验证过程。
h)在USB Key的CSP接口上进行操作后,在其内部生成RSA密钥对,并将公钥作为临时密钥发送给RA服务器。
RA服务器下载并传输了权威码与用户的临时密钥,并将这些信息包含在数字证书签发请求中发送至CA服务器;随后要求CA服务器负责处理用户的数字证书签发事宜。
CA服务器会将用户的临时密钥传递给KMC服务器,并发起请求获取加密后的密钥
k) KMC服务器从KMC数据库中读取一组预先生成且尚未使用的密钥对,并将私钥部分通过数字信封(加密方式)打包后与公钥明文一起传输回CA服务器。
l) CA服务器采用其私钥对数字证书进行签名,并将签名后的证书副本及其加密私钥一同发送给RA服务器。同时,在CA数据库中存储相关证书信息,并基于证书的DN值将其发布至主目录服务器。
m) RA服务器接收数字证书副本及加密私钥后,通过USB Key的CSP接口将证书程序注入该设备;随后使用 USB Key上的临时密钥解码私钥数据并将解密后的私钥导入存储于 USB Key 中。完成加密程序签名后取出 USB Key 释放资源。
(3)数字证书体系构成
数字证书体系由数字证书签发服务平台、数字证书应用支撑平台组成。
① 数字证书签发服务平台
该平台的核心功能在于为各类数字证书用户提供便捷的服务,并对其生命周期中的各个阶段进行规范化管理。依托 LDAP 目录服务器作为基础架构, 该平台能够高效地向用户推送最新的电子签名认证数据包 (ECD) 和根 certificates (CRL) 。同时, 该平台还配备了完善的验证机制, 其中包含基于 CRL 和 OCSP 服务器的认证服务, 可支持对电子签名的有效性进行快速验证与状态更新。在架构设计方面, 平台整合了 CA 系统、密钥管理系统 (KMC)、基于 RA 的注册认证系统以及时间戳服务系统等核心组件, 构建了一套完整的电子签名管理体系
② 数字证书应用支撑平台
该平台的主要职能是为各类业务应用系统提供基于数字化技术的安全保障支持工作。其核心建设内容主要包括基于公钥基础设施(PKI)的身份认证、电子签名以及通信加密等核心功能模块的建设工作;另外,在实际应用场景中推广和运用数字证书认证技术于各业务系统中时,则可实现双方的有效结合与协同运作。
(4)数字证书的应用场景
① 身份验证和通信加密
为了实现基于数字证书的认证流程,并确保通信数据的安全性(即信道加密),通常采用应用安全网关。该设备位于业务接入区外侧,在线验证并传递来自网络设备的数字证书信息到后台应用程序系统,并对所有通信数据进行加密处理。
身份验证和通信加密的实现方式图:

a) 该系统具备能力获取应用安全网关传递的证书信息参数。
b) 该系统负责建立证书与用户账号之间的对应关系。常见的做法是在用户管理数据库中创建一个对应表,其中包含用于唯一标识用户的认证信息(如CA DN、序列号等),并与其原有账号一一对应。
将CA认证体系中的证书账号与应用系统的操作主体实现联动对接, 通过该机制确保用户的访问权限管理和统一调度功能得以有效执行. 系统设计上既可以同时提供基于证书身份验证和基于"用户名+密码"身份验证两种功能组合, 也可以采用单一的身份验证机制进行配置.
证书认证方式的访问和权限控制流程如下:
a) 用户向业务系统发出访问请求。
b) 系统向用户推送"基于电子签名"的登录选项,并主动提供所需签名材料。
c) 应用网关从客户端获取并解析用户的电子认证材料,并对获取的电子签名进行完整性验证。
d) 将用户的电子认证信息通过安全通道发送至业务系统进行处理。
e) 当用户提交电子认证材料后, 业务系统通过数据库查询相关信息完成认证流程。
f) 认证成功后会解析并存储相应权限信息, 并允许其直接接入到业务系统中进行操作。
② 签名/验签
数字签名服务能够保障应用系统中文件流转过程中的完整性和安全性。该服务不仅支持文件与Web表单内容的数字签名与验证功能,在整个流程中还提供数据加密与解密服务。这些措施能够有效防止内容被非法篡改和伪造,并生成可信赖的数字化电子凭证,在防止抵赖与责任认定方面具有重要作用。
以签名服务器为核心的签名与验签方案不仅涵盖了针对开发者提供的API接口,并且还包含面向用户的客户端控制组件。通过有机整合这三个关键模块, 构建出一个完整的" signature + application + user "一体化体系架构, 如下图所示展示了其整体部署架构
数字签名服务部署方式:

签名/验签服务的步骤如下。
通过在业务系统的应用服务器上部署签名服务器API来实现...
b) 部署数字签名服务器以确保业务应用中的API处理请求并反馈结果。
c) 配置客户端控件并获取证书用于用户机器;当用户进行操作时与业务系统交换安全数据以确保传输。
3. 生物识别技术
(1)生物识别技术概述
以下是对原文的改写版本
生物识别技术基于可观察的身体特征或行为模式来进行身份验证
在采用生物识别技术进行身份认证时,在客户端必须安装采集生理特征或行为特征的输入设备;这种技术可能存在误识别的可能性,在这种情况下可能会影响到合法用户被拒绝接入系统的情况;而非法用户则可能被错误地允许访问系统的行为;此外该技术的应用范围也受到一定限制;例如基于指纹和虹膜等特征的方法无法应用于电话委托系统以及电视遥控器等场景中。
(2)生物识别系统的架构
生物识别系统由四个主要模块构成:生物特征采集模块、数据预处理模块、生物特征数据库模块以及生物特征匹配模块。同时该系统的识别对象是人。在本研究中采用的生物识别系统的具体组成如下。
该系统是一个专门用于生物特征数据采集的关键模块,其功能是利用自动采集装置捕获识别对象的生理特征信息,并将这些信号转换为可计算机处理的数字编码信号。该模块按照既定的编码规则对实时采集到的数据进行处理,并经由某种安全传输路径将处理结果传递至后续的数据预处理子系统中完成后续分析流程。
生物识别系统的架构:

本方案主要由生物学专家团队独立开发完成
在该系统的'生物特征数据库子系统'部分应构建生物特征与身份信息的对应关系,并确保其数据存储达到高度的安全性和可靠性要求。
采用基于模式识别技术开发的生物特征匹配子系统
通常情况下,在生物特征辨认领域中存在多种主流辨认体系。其中最常采用的是基于光学指纹技术的自动指纹辨认体系(AFIS),另外还包括基于计算机视觉技术的脸部自动辨认体系、基于光学图像处理技术的手指纹自动生成识别人脸特征等
(3)生物识别的应用场景
① 机场出入口动态人脸监控
动态 facial recognition system can be deployed at all major entry points of an airport. By equipping on-site cameras with optimized parameters such as height, angle, and illumination settings, a favorable facial recognition environment is established. At these checkpoints, an alarm and surveillance terminal can be installed in the front end, while a facial feature database is constructed in the backend. When individuals passing through these checkpoints are automatically cross-referenced with the fugitive personnel file in the database, if a match is identified with sufficient similarity score, an alarm will be triggered and notice will be dispatched to front-line security officers.
② 车站/机场安检,人证合一
获取包含第二代身份证信息及其相片的内容。对于具有相片且印制有驾驶证、护照以及从业资格证等证件的印刷品进行拍照,在此过程中系统会通过自动化技术提取并裁剪出相应的面部图像。首先, 系统会通过自动化技术捕获持证人的正面清晰的照片;接着, 在实时环境中采集并存储其面部图像, 包括但不限于工作环境下的场景照及动态捕捉效果图.在此基础上, 系统会对获取到的照片内容判断证件图片与实际持卡人的人脸是否存在一致性.当系统发现比对结果不符合预期时, 则需由人工审核人员确认持卡人身份信息后再允许 proceed with further processing.
③ 人脸识别登录
人脸识别登录流程图:

人脸识别登录具体流程如下:
a) 用户向业务系统发起访问请求。
b) 系统要求用户完成人脸识别,并利用摄像头获取其面部图像数据。
c) 面部图像数据被发送至系统以便进一步处理。
d) 在识别过程中,系统会对输入的面部图像数据与数据库中的记录进行比对。
e) 当识别结果符合条件时,会返回包含用户详细信息的数据包。
f) 当用户的面部识别被确认无误后, 该账户将被授权使用。
八、安全管理体系设计
1、安全管理制度
1)安全管理制度标准
遵循GB/T 22239-2019《信息安全技术 网络安全等级保护基本要求》,对网络安全等级保护的基本要求进行了明确规定。

2)安全策略和制度体系
1. 建设思路
实现安全管理目标的技术手段必须借助于完善的制度保障,在制度执行过程中往往依赖于相应的技术和保障手段;二者既相互促进又相互依存。根据ISO 27001标准要求进行规划和设计时应当制定涵盖实际工作场景的各项规范性文件;这些规定需包括但不限于以下内容:确保整个系统架构的安全防护能力;明确各类人员的操作规范。
2. 建设内容
单位信息安全管理体系应基于具体业务需求制定契合本单位的实际安全管理制度,并通过下文详细阐述的形式呈现
安全管理制度体系:

(1)安全方针和安全策略
通过制定本策略的安全方针与安全策略,明确该策略的目的、适用范围及信息安全的管理意图.在支持目标的基础上,明确信息安全各方面所应遵守的原则方法及相应的指导性措施.
(2)安全管理制度和安全技术规范
各类管理规定、管理办法与暂行规定均需遵循安全策略主文件中所设定的安全各项标准与具体要求。基于安全策略主文件对安全方面的各项原则方法及指导性策略所提出的要求与建议而制定的具体管理规范、运行程序以及实施办法,则必须具备可操作性并切实得到贯彻执行。
该文档列出了各类网络安全规范和技术要求。其中规定了不同级别的网络区域应当配备相应的网络设备、操作系统版本以及主要应用软件,并对这些设备与系统实施必要的安全性配置与管理措施。这些规定不仅适用于新设备的安装与部署过程,在日常维护活动中的持续优化工作也必须严格遵循上述标准执行。任何违反规范的操作都将导致系统出现无法预期的功能异常。
(3)安全工作流程和安全操作规程
为信息安全建立配套的体系流程,并确保安全运营能够依照标准规范执行。具体措施主要包括:
该组织已制定了全面的安全管理体系,在日常运营中主要涉及以下环节:异常情况处理程序、潜在问题排查机制、应急响应方案执行步骤、问题追溯分析方法以及设备入网验收程序等
流程变更维护:定期地维护和修订相关的管理制度。
流程发布:基于需求,定时向相关组织范围内的人员传达变更后的全部工作内容,并负责后续的培训工作。
(4)安全记录单
安全信息管理系统的安全记录表单是规范安全管理工作的具体形式,在不同系统等级下可采取不同的填写方式,并在日常安全管理中严格执行。该表单主要包括日常操作记录、工作过程详细记载、文件流转追踪以及关键岗位人员审批等环节。
3)制度文件管理
1. 建设思路
制度文件需要正式颁布并定期审核并修订版本。信息安全管理制度应当由相关部门负责人审批并认可。只有当管理制度被正式发布并切实落实时,才能促进单位安全管理能力的提升以及安全技术措施的有效实施。
2. 建设流程
信息安全管理制度体系是不断改进和完善的过程,主要包括以下内容。
(1)制定和发布
制定后的安全制度系列文档必须得到有效的发布与执行。在发布与执行的过程中,则不仅要求管理层提供强有力的支持与推动,并且还需要具备适当且可行的发布及推行措施。同时,在开展相关工作之前,则要求所有人员需接受与其职责相关的专业培训以确保每位人员都能充分掌握与其工作相关的各项内容。
安全制度在制定和发布过程中,应当遵守以下规定。
① 安全管理制度应当具备统一的格式同时具备版本控制。
② 安全管理职能部门负责组织相关人员对制定的安全管理制度进行论证和审定。
③ 安全管理制度应当遵循规范的形式和科学的方法进行发布。
④ 安全管理制度需明确适用范围,并做好收发文登记工作。
这项工作具有长期性和艰巨性,在实施过程中不仅需要投入大量的精力与资源,并且由于其涉及众多部门以及大部分员工,在推行过程中可能需要对工作流程进行相应的调整。这些因素共同作用下会导致推进难度显著增加;此外就目前所掌握的安全策略还存在一些问题与不足:如缺乏科学依据的有效性、内容过于复杂繁琐以及部分规定尚不够完善等问题均会对整个战略实施造成阻碍并要求对其进行持续优化与改进
(2)评审和修订
信息安全领导小组负责组织相关人员对信息安全制度体系文件进行评审,并明确其有效执行期限;同时应指定信息安全职能部门每年对安全策略相关文件进行审查工作,并详细列出检查内容。
① 安全信息策略的核心内容进行了重要调整。
② 针对当前技术发展和风险评估要求的调整,
信息安全标准仅需对受到影响的特定领域进行优化和修订;
对于受到影响的部分进行必要的修订和完善,
如果必要,则使用年度审视/更新流程进行全面评估和修订。
③ 重新优化了安全管理组织体系及其工作人员的安全职责。
④ 对核心操作流程结构进行了全面梳理。
⑤ 在关键部分对各类管理制度进行了修订和完善。
⑥ 在核心用户协议内容上进行了优化调整。
2、安全管理机构
1)安全管理机构标准
依据GB/T 22239-2019/IEC 61508-4-1:2017《信息安全技术 网络安全等级保护基本要求》的规定,本组织的安全管理机构需遵循标准规定



2)信息安全组织机构及职责
1.建设思路
注:改写说明:
- 将"行使"改为"承担"
- 将"重要"改为"关键"
- 将"一般由"改为"通常包括"
- 将"构成"改为"包含"
- 将"确保确保贯彻..."调整为更自然的表达
- 调整了部分句子结构使其更加简洁流畅
- 使用了更专业的表述方式
- 保留了数学公式并正确使用中文标点
2. 建设内容
单位根据管理工作的需要设立相应的安全管理部门,并非仅为实现信息化建设目标;其中应当包括信息安全领导小组负责信息化系统的安全管理以及信息安全管理职能部门负责相关信息的安全管理。
(1)信息安全领导小组
安全信息领导小组是公司信息安全工作的主要决策机构,在公司信息安全工作中承担宏观管理职责;其最高领导人经由单位主管领导指定或授权,并具体职责包括但不限于...
按照国家相关政策和方针来实施信息安全工作;在推动公司信息安全体系建设的过程中,在确保达到的安全管理体系目标下遵循国家的信息安全相关法律法规,并构建符合企业信息安全管理标准的体系框架。
② 审查信息安全相关政策文件及相关规定。
③ 核查信息安全各项规章制度的贯彻执行情况。
④ 统筹指挥应对处置各种重大信息安全事故。
⑤ 及时完成上级布置的各项任务。
(2)信息安全管理职能部门
信息安全管理部门负责贯彻执行信息安全领导小组的各项决策,并统筹管理公司各项信息安全管理。具体职责包括但不限于制定并实施信息安全管理方案、监督实施网络安全防护措施以及推动完善企业内部信息化管理体系。
① 协调并妥善处理日常信息安全工作相关内容。
② 参与制定并实施信息安全整体规划方案。
③ 制定信息安全管理相关规范的具体内容。
④ 监督信息安全重大突发事件应急方案的具体执行情况。
⑤ 组织并完成信息安全相关的培训工作及其它相关事务。
⑥ 完成信息安全领导小组布置的各项任务及相关事项。
3)岗位职责及授权审批
1. 建设思路
信息安全管理体系应当明确各岗位的安全责任。从当前实际情况来看,在实际执行过程中往往仅靠组织架构的规定是不够的。根据《网络安全等级保护标准》的相关规定可以看出:该标准明确规定了以下内容:一是要设立安全主管以及在信息安全管理体系中负责不同模块安全管控的所有负责人岗位,并明确每位负责人的具体职责;二是要设立安全管理员、系统管理员和审计管理员等专门岗位;三是要明确规定各类岗位的工作职责和权限。
2. 建设内容
结合实际需求,在单位内部合理配置相应的信息安全管理人员岗位,并明确指出负责人应配备包括负责人在内的'三员':即安全主管、信息管理员以及内部审计人员。其中'三员'的工作职责需明确分工并相互监督。特别指出的是,在这一配置中,'三员'中的信息管理员职位需由专职人员担任,不可兼任其他管理角色。
“三员”的岗位职责建议如下。
(1)安全管理员
安全管理员不能兼任网络管理员、系统管理员,其职责如下:
① 负责信息系统的安全风险评估工作,并定期开展系统漏洞扫描工作以形成并提交安全现状评估报告。
② 定期编制并提交信息安全状态报告给信息安全领导小组以汇报公司整体信息安全状况。
③ 负责核心网络安全设备的安全配置管理工作。
④ 编制信息安全设备和系统的运行维护标准。
⑤ 负责信息系统安全监督及网络安全管理系统、补丁分发系统和防病毒系统的日常运行维护工作。
⑥ 负责沟通、协调和组织处理信息安全事件,确保信息安全事件能够及时处置和响应。
(2)系统管理员
系统管理员不能兼任安全管理员,其职责如下:
① 负责网络及网络安全设备的配置、部署、运行维护和日常管理工作。
② 制定网络系统及网络安全设备的安全配置方案。
③ 及时识别并处理网络及网络安全设备出现的问题与相关安全事件,并能依照既定流程快速报告相关信息,在此过程中有效地防止信息安全事件进一步扩大并最大限度地减少其影响范围。
④ 全面负责 servers 的日常安全管理与维护工作,在这一过程中确保 servers 操作系统的漏洞降到最低水平,并保证 servers 的运行环境具备高度的安全性和稳定性。
⑤ 持负职责制定服务器操作系统安全配置规范。
⑥ 通过流程有效识别与处理服务器及系统操作相关安全问题,并依据规定报告相关信息以防止信息安全事故扩散以及减少其造成的损失。
(3)审计管理员
审计管理员的职责如下:
① 定期评估信息安全管理制度的执行情况,并对相关信息系统的日志信息以及审计记录材料进行采集和深入分析。根据分析结果及时反馈潜在的问题隐患。
② 对包括但不限于安全技术、网络管理、系统维护以及应用程序操作人员的行为活动进行监督,并审查各类安全职责的履行情况。
单位可根据实际工作需求和管理要求对岗位职责进行细化设置,在具体实施中可参考以下原则:例如在系统管理和网络管理方面可由不同人员分别负责为重要应用系统配置业务系统管理员账号,并对机房运行数据库维护以及信息资产的安全进行专门化管理设立相应的管理人员岗位并明确各自的职责范围
在明确岗位职责的过程中,单位应当对涉及需经审批程序的事宜进行梳理,并依据各相关部门及岗位职责划分确定相应的审批机构及负责人;针对系统变更、重要操作、物理访问以及系统接入等关键事项制定相应的审批流程,严格按照既定的审批流程开展相关工作流程;针对重要活动实施分级审核机制,并定期评估现有审核标准与实际需求的一致性,同时采取措施及时更新相关信息以适应管理要求.
4)内部沟通和外部合作
1. 建设思路
信息安全管理工作并非孤立存在,在业务运营中始终需要依靠安全管理工作的基础保障。同时,在这种背景下也需要得到业务部门的有效支持。为确保信息安全管理体系的有效运行和发展,在组织架构上应着重加强各类人员之间的协作能力以及相关部门间的沟通效率。建议建立定期协调会议机制,并要求相关人员在日常工作中保持紧密配合以有效应对网络安全挑战。
此外,在开展信息安全工作时需获得外部专业团队的技术支撑;这不仅包括政府部门、供应商以及行业内的专家学者;还应涵盖其他相关机构。
2. 建设内容
根据项目需求及专业考量,在充分研究的基础上决定聘请具有丰富专业知识与实践经验的专业人士参与本项目工作。这些被委托人需具备信息安全及相关领域的专业知识与实践经验,并将在项目中就未来信息安全重大事项提供专业意见与建议。
深化与供应商、行业专家及专业安全机构之间的协作关系。制定外部联络单位联系方式清单,并详细记录各联络单位的名称、合作事项以及负责人及相关联系方式。
5)安全审核与检查
1. 建设思路
信息安全管理制度的效果如何?为了确保安全制度和规范的有效落实,
建议由信息安全管理部门负责组织定期开展自查工作,
以确保能够及时发现并解决问题,
不断提升信息安全管理效能。
依据《等级保护制度》的规定,
单位信息安全检查工作应分为日常性常规安全自查与重点专项安全评估两种形式,
要求必须做好充分准备并形成完整的安全自查记录资料存档备查。
2. 建设内容
单位可根据实际情况,进行安全检查工作安排,包括如下内容。
① 定期执行常规的安全检查任务,涵盖系统日常运行状态、系统漏洞排查以及数据备份管理等内容。
② 定期开展全面的安全评估工作,重点考察现有安全技术措施的效能情况、配置方案与安全策略的协调性以及管理制度落实情况的考察。鉴于本单位人员配置及专业技术能力有限限制,对于较为复杂的全面安全评估工作建议委托专业机构进行技术支持。
③ 建立标准化的安全检查表格并组织实施,统计分析各项检测结果并编制完整的安全隐患排查报告,以便实现对安全管理工作的量化考核。
3、安全管理人员
1)安全管理人员标准
依据规范性文件《信息安全技术 网络安全等级保护基本要求》对... 已通过下表详细规定。


2)内部人员安全管理
1. 建设思路
人类被视为信息安全工作的核心力量,并被视为造成信息安全威胁的根本原因。研究表明,在不断增加的安全事故中不断有此类事件是由内部员工的恶意行为或是工作失误所致而目前针对此类问题的有效应对措施便是完善人员安全管理体系为此构成了信息安全管理的基础保障而特别指出为了提升全员安全意识水平及强化岗位职责要求必须采取一系列针对性措施包括但不限于加强安全教育优化工作流程以及建立严格的监督机制
2. 建设内容
对内部员工安全工作的管理应涵盖录用、安全教育培训工作、专业技能评估与安排以及离岗审核等环节。具体规定包括以下几点:
(1)录用前
① 委托专门的部门或人员负责人员录用工作。
② 对被录用人员的身份、安全背景、专业资格或资质等信息进行审核,并对其专业技能水平进行评估。
③ 与被录用人员签署保密协议,与关键岗位人员签署岗位责任协议。
(2)工作期间
① 对各类人员开展安全意识教育与岗位技能培训,并告知相应的安全责任及相应的惩戒措施。
② 根据不同岗位设定相应的培训方案,并对所涉及的安全基础知识与岗位操作规程进行系统化培训。
③ 定期对不同岗位的人员进行技能考核。
(3)调离岗
立即终止离岗人员的全部权限,并妥善取出其持有的各类证件(如身份证、社保卡)、钥匙和工作证等;同时收回机构提供的所有软硬件设备。
② 办理严格的调离手续,并承诺调离后的保密义务后方可离开。
3)外部人员安全管理
1. 建设思路
随着业务需求的扩张, 单位越来越多地与外部单位人员展开业务合作与交流活动。这些外部人员涵盖软件开发商、硬件供应商等各类合作伙伴, 同时也包括实习生、临时工以及调用人员等特殊群体。这些外来员工流动性大且背景复杂, 可能对信息安全构成潜在威胁, 因此必须建立严格的物理和网络访问审批程序, 并确保其有效运行。
2. 建设内容
单位应当建立健全外部人员的物理访问和网络接入管理制度,并对相关信息实施详细记录工作。具体要求包括但不限于:明确访问时间安排、规范使用设备、规定进出通道等详细事项,并建立相应的登记制度。
① 外部人员进行物理访问之前需要提交书面申请,在获得批准后由指定人员全程陪同并记录相关信息。
② 外部人员进行受控网络接入之前需要提交书面申请,在获得批准后由指定人员为用户创建账户并分配相应的权限,并进行登记备案记录。
③ 外部员工退出舞台后应当迅速删除全部关联权限。
④ 获得系统访问许可的外部员工必须签订保密协议书,在此之前禁止执行未经授权的操作行为,并绝对不能复制或泄露任何重要资料
4、安全建设管理
1)安全建设管理标准
遵循《信息安全技术 网络安全等级保护基本要求》相关规范,在安全管理措施实施标准中对安全建设管理标准做出了明确规定,并详细列出了相关评估指标。






2)系统定级和备案
1. 建设思路
遵循《XX等级保护制度》的规定,在现有信息系统的定级工作中应当组织相关部门及其相关安全技术专家开展系统性评估工作。对于新建的信息系统,在规划阶段应当依据系统承载业务的核心重要性实施分级管理措施,并构建相应的防护体系,并形成完整的防护架构;其中二级及以上级别的信息系统的防护架构必须符合公安机关的相关规定并完成备案手续。
2. 建设内容
为使信息系统定级与备案的相关责任与流程更加清晰明了
① 明确确定责任部门及其负责人。
② 向公安部门明确告知定级备案所需材料的具体要求及格式规范。
③ 制定系统定级及备案工作的具体时间安排计划。
④ 安排相关部门与专家建立联系并完成人员配置。
⑤ 组织开展定级评审工作,并取得上级或相关部门的正式认可。
为了规范地完成系统等级保护备案流程的专业性评估工作, 建议选用经过严格培训的专业团队提供相应的技术支持和服务.
3)系统安全方案设计
1. 建设思路
遵循'三统一'理念,在信息安全领域应当与信息化建设实现整体布局、系统规划和应用实施的全面协调。在系统设计阶段应当明确规定系统的功能定位及技术架构,并制定相应的安全性评估指标体系。对于初步的安全防护方案应当建立多级评估机制,在确保技术可行性的同时充分考虑风险控制能力,并根据评估结果对初步方案进行优化调整;只有当各项技术指标满足项目使用需求且风险控制达到预期目标时才允许进入实际部署阶段。
2. 建设内容
在制定安全方案时应根据保护等级挑选基础的安全措施,在实施过程中则需参考风险评估的数据进行必要的补充与优化。
在制定整体的安全规划时需综合考虑受保护对象的安全等级以及与其他级别受保护对象之间的关系。在具体实施过程中需涵盖密码技术的相关内容,并建立相应的配套文件体系。
根据不同施工阶段需制定相应的安全方案...如总体建设规划方案...详细设计方案...实施方案等...其中相关职能部门及专业人员应就安全整体规划及其配套文件的合理性和正确性开展必要论证工作以确保规划的有效性随后方能进行后续工作
4)安全产品采购管理
1. 建设思路
信息安全产品采购及使用必须依照国家相关法规执行;其中密码产品的采购及使用的流程必须遵循国家密码主管部门的规定;应在采购前对产品进行选型测试;以确定合格的产品候选范围;定期复查并更新合格的产品名单。
2. 建设内容
安全设备采购必须遵循设备采购管理流程和政府设备采购目录的标准进行。在搭建模拟系统的过程中对这些安全设备和软件进行功能测试与运行验证,以确保不会对系统造成不可预见的影响。
5)外包软件开发管理
1. 建设思路
在外包软件开发的过程中具有较高的可控性特征,在系统上线后可能会暴露一系列潜在的安全隐患。然而这些安全隐患其根源原因难以通过源头治理彻底消除 因此在当前的网络安全防护体系中 等级保护制度对外包软件开发实施了更为严格的规定 在项目实施阶段必须确保交付前对潜在恶意代码进行全面扫描 并收集相关方的技术支持文件 对于采用三级防护级别的外包软件项目 则必须提供完整的源代码文件 并对潜在的后门程序及通讯通道进行严格审查
2. 建设内容
为促进外包软件开发的有效实施,
建议企业应优先选择经过资质认证的专业安全公司作为技术外包服务提供方,
以便为其提供相应的技术保障措施。
同时,
可依据相关法律法规及行业标准要求,
配合外包单位共同制定并执行严格的安全管理制度和技术操作规范。
在项目实施过程中,
应对关键环节的技术文档及相关数据进行全面审查,
并通过引入智能化自动化测试系统,
实现精准高效的数据校验与分析。
不仅能够显著提升测试精度与速度,
同时还能有效识别潜在的技术缺陷。
6)工程实施管理
1. 建设思路
在信息安全建设过程中,涵盖产品安装部署、功能的开通、策略配置以及系统的集成应用等多个环节和步骤。整个安全管理过程中必须确保安全管理的可控性,并且相关部门或人员应对工程实施过程进行规范化管理。为此,《等级保护制度》明确规定必须由第三方独立进行工程项目的安全监理工作。针对三级信息系统的安全管理需求,《等级保护制度》明确规定必须由第三方独立进行工程项目的安全监理工作。
2. 建设内容
该系统实施周期相对较长,在实施过程中委派第三方监理单位以及指定了专门的项目安全负责人,并制定了相关制度及实施方案。
7)测试及交付管理
1. 建设思路
项目建设完成后,在系统正式投入运行前必须完成系统的功能验证工作。项目团队应当制定相应的测试验收方案,并严格按照制定的方案进行测试验收工作。项目方应当将最终形成的完整测试验收报告提交给相关部门存档备案。与此同时,在系统正式发布之前必须完成安全性评估工作,并生成相应的安全检测报告文档;其中需包含密码应用的安全性检测内容作为重点考察指标。
在系统交付的过程中, 建议制定系统的交付清单, 并按照该清单核对接收的设备. 软件以及相关文件等. 为负责系统运维的技术人员开展专业培训, 并提供施工阶段技术资料以及运维所需的手册.
2. 建设内容
鉴于此系统的复杂性,在系统及其各子系统的交付过程中,需要制定详细的交付清单,并在接收方确认各方已签署并盖章后对其接收到的设备、软件以及技术文件等进行全面核对;同时组织相关技术人员接受专业培训以提升其操作技能,并确保向建设方提供完整的技术资料的同时协助他们完成系统的日常维护工作。
为确保系统的安全性,在进行上线前的测试时建议委托专业的安全公司进行系统进行全面的安全评估,并根据评估结果迅速制定应对措施以规避潜在风险
8)系统等级测评
1 .建设思路
在系统建设完成后应当遵循国家相关法规在完成信息系统的等级保护备案后定期由认可的机构进行评估。根据三星级系统的建设要求在年度终了时应当完成一次全面的等级保护评估。对于检查中发现不符合当前等级保护标准的情况应当及时采取整改措施。同时在发生重要技术改造项目或级别的晋升降级时也需要重新评估。
2. 建设内容
系统投入运行后,可选择通过国家相关部门认可的专业机构对其进行等级保护能力评估。鉴于该测评工作涉及的专业领域和技术要求较高,建议企业寻求专业的安全厂商协助完成相关测评任务,其中在正式开展该测评工作之前,可指导单位完成内部自查及必要的整改工作。
9)服务供应商选择
1. 建设思路
随着供应链安全威胁问题引起了越来越多的关注程度,因此加强供应链的有效管理成为了新等级保护制度的重要改革方向之一;根据等级保护制度的相关规定,必须要求确保选择的服务供应商完全符合国家制定的各项法规要求;为此,相关部门应当与选定的服务供应商签订正式的协议书,明确各参与方在网络安全领域的责任义务;同时,还应定期对提供的各项服务进行监督评估及审核,并对其内容进行必要的调整控制以保障服务质量。
2. 建设内容
请在选择安全服务商、安全集成商、系统集成商以及软件开发商时,请确保这些机构具备相应的资质,并与之签订协议书,以明确相应的安全义务与责任。
5、安全运维管理
1)安全运维管理标准
依据《GB/T 22239-2019信息安全技术网络安全等级保护基本要求》对网络运营者的安全管理规范做出了明确规定
安全运维管理标准要求:








2)环境管理
1. 建设思路
环境因素涵盖信息系统所处的物理环境,并且包括机房、配线间、办公区域等不同的场所。为了防范未经授权的物理访问可能造成的损害,强化对环境的安全管理是必要的措施。通常情况下,在存放重要信息设备的关键场所如机房中实施严格防护措施,并且在重要办公区域也需要实施相应的物理防护措施。
2. 建设内容
所有服务器及核心网络设备需依规范布置于机房内。相应部门将负责安全管理。对外来访问权限实施管控。每日需定期检查维护供配电系统、空调运行状态以及温湿度调控和消防设施。
出台机房安全管理规定,并对设备及物质的物理访问、物品带进出以及环境安全管理进行明确规定
建立办公环境安全管理制度,并针对以下内容进行明确规定:包括办公场所的信息安全管理要求、办公设备信息安全保密的相关规定以及办公设备的使用规范性要求等。
3)资产管理
1. 建设思路
该系统架构中的关键要素——信息资产构成了网络与信息系统的核心架构。
其中:
- 作为各类服务功能实现的关键资源,
- 同时承担着数据存储与管理的重要载体作用;
操作流程上: - 应当明确单位信息资产的类型、数量及其责任主体,
- 并建立详细清单;
同时实施定期核对机制;
对于关键重要的信息资产,
则需特别加强保护措施。
2. 建设内容
制定一套涵盖硬件设施、软件系统以及数据资源等与保护对象相关的信息清单,并明确识别其责任部门及其重要程度和存放位置等相关信息。
依据资产的重要程度实施资产标识管理,并对于重要信息资产制定相应的管理措施。
制定相关规范以明确信息分类与标识方法,并对信息处理过程中的应用、传递路径以及数据归档等进行规范化管理。
4)介质管理
1. 建设思路
在信息存储与传递过程中扮演着重要角色的同时,在恶意代码传播方面也具有不可忽视的作用,并可能引发数据泄露。
单位应建立严格的媒体管理制度并严格执行;为确保工作顺利进行必须明确媒体使用的各项规定;对于个人使用媒体则需特别加强监管
2. 建设内容
应建立介质安全管理制度以规范介质使用的范畴,并明确介质标识和存储规范。
在单位介质管理中,在安全专用场所存放各类介质是必要的前提条件。为此应实施全系列的安全防护措施,并由专职管理人员负责监督执行。同时为确保数据完整性与资产安全起见,请建立完善的安全管理制度,并定期核对介质档案清单。
对介质在物理传输过程中的人员配备、集装处理及交付安排等方面实施管控措施,并负责介质档案存档和信息检索等相关登记工作。
5)设备维护管理
1. 建设思路
信息设备作为日常工作中不可或缺的重要载体,在处理各类业务信息方面发挥着关键作用。确保信息安全的基础要素在于保障设备的可用状态与安全架构。为了提升整体工作效率与可靠性水平,必须强化对信息设备日常使用的规范管理。具体措施涵盖日常维护保养工作、外出携带使用情况以及发生故障后的维修更换和报废处理流程。
2. 建设内容
对各类设备(涉及备份和冗余设备)以及网络线路等明确分配专门的维护部门或指派专业人员定期安排维护工作
针对配套设施以及软硬件维护管理方面进行规范制定工作,并明确维护人员的具体职责范围以及相关的维修服务审批流程,并对维修过程中的监管流程进行详细控制以确保各项管理工作的有效落实。
为了携带信息处理设备离开机房或办公场所,必须先进行相关审批程序.对于携带存储介质的信息设备从工作场所带走时,其重要数据应当采用加密技术进行保护.
在报废或可回收利用时,应采取彻底清空措施,并对其实施经过安全防护处理以确保其上的敏感信息无法通过重新利用该设备而被恢复获取.
6)漏洞和风险管理
1. 建设思路
信息系统脆弱性中的信息安全缺陷通常是最具危害性的。
这些缺陷如果不能及时发现并加以修补,
就容易被攻击者利用,
从而导致系统遭受破坏。
为了提高整体的安全防护能力,
必须定期对系统的安全状态进行全面评估,
并根据评估结果及时修复存在的问题。
这种持续改进的方式不仅能够有效提升防御能力,
还有助于降低整体信息安全风险。
2. 建设内容
定期进行安全评估工作并输出相关结果报告;并对检测到的安全隐患问题及时告知相关部门,并设定整改期限目标;
7)网络和系统安全管理
1. 建设思路
网络与系统作为构成信息系统的基础设施,在支撑各业务领域开展运营活动时发挥着基础连接作用,并负责实现数据传输通道的稳定运行;为了保障整体信息化运作效能,在管理层面需要更加细致地划分职责并对各专业领域建立专门的管理体系;同时,在关键业务系统的管理环节,则需配备专业管理人员以确保战略目标的有效达成。
2. 建设内容
按照等级保护的要求,网络和系统的安全管理包括以下内容。
① 将网络和系统运维管理细分为不同管理员角色,并明确各角色的具体职责与权限范围,在具体实施中可分别指派网络管理员、系统管理员、数据库管理员等专业人员对网络设备、操作系统及数据库等实施专业化管理。
② 由指定部门或人员负责账户的管理与控制,在具体操作中应对其申请账户、建立账户以及删除账户等行为进行严格管控;对于重要服务器、数据库以及业务应用等关键对象的管理账户,则需采取更加严格的安全措施。
③ 制定相应的安全管理制度,并对其包含的安全策略、账户管理、配置管理、日志管理 以及日常操作规范等内容做出明确规定。
④ 编写重要设备配置操作手册,并依据手册对设备的安全配置及优化配置工作展开。
⑤ 完整记录运维操作日志包括日常巡检记录、运行维护日记以及参数设置变更记录等内容。
⑥ 对日志分析统计工作由指定部门或人员负责实施,在具体操作中应对监测数据及报警信息进行深入分析;并及时发现并处理异常行为。
⑦ 在执行变更性运维操作前必须经过审批程序同意方可实施;在运行过程中须保留不可更改的审计日志记录;完成操作后须同步更新至配置信息库中。
⑧ 在使用运维工具时必须经过审批程序同意方可接入运行环境;在执行过程中须保留不可更改的审计日志记录;完成操作后须删除工具中的敏感数据信息。
⑨ 远程运维接口开通前必须经过审批程序确认方可正式接入;在执行过程中须保留不可更改的审计日志记录;完成操作后须立即关闭远程访问接口或通道。
⑩ 所有外部接入均需事先获得合法授权并取得相关部门批准同意;并对违反规定擅自上网以及其他违反网络安全策略的行为必须定期检查予以纠正。
8)恶意代码防范管理
1. 建设思路
对于防范恶意代码活动而言,必须采取一系列安全技术措施。然而这些技术手段的有效运行必须要依托相应的安全管理制度加以保障。恶意代码防范工作作为信息安全体系中的基础性任务之一不容忽视 要求我们必须重视并提升全员的安全意识 使得各项技术手段能够得到切实有效的落实。
2. 建设内容
制定防恶意代码管理办法时需遵循以下原则:规范授权使用范围以保障软件安全运行,并对恶意代码库的升级管理提出具体要求;同时规定外来设备接入系统前必须经过严格的安全审查程序。
② 定期开展防范恶意代码攻击的技术手段作用率评估工作。
③ 开展全体员工信息安全意识培训工作,增强全体员工识别恶意代码的能力。
9)配置管理
1. 建设思路
信息系统的配置基线管理构成了日常运维工作的核心环节,在保障系统安全稳定运行方面发挥着基础性作用。
良好的配置管理能够有效支持系统实现安全可靠的运行状态。
在制定和执行配置策略时需配合等级保护制度的相关要求。
相关的存储更新与变更管控措施需要得到切实执行。
2. 建设内容
单位日常配置管理包括以下内容。
该系统需完成对关键系统参数的基本信息记录与保存工作, 包括但不限于网络拓扑结构、各设备上安装的各种软件组件及其功能模块划分、各组件运行状态下的版本号及更新补丁信息, 各设备及其相关软件组件的具体配置参数等详细描述
将基本配置信息的更改作为变更范畴的一部分进行管理,并定期维护和更新基本配置信息库。
制定相应的安全基准,并要求各系统持续更新其安全基准
10)密码管理
1. 建设思路
按照信息安全等级保护制度的规定,在进行信息安全建设活动时必须遵守单位应当严格遵守国家安全标准并采用符合国家密码相关标准和行业规范要求的技术方案来保障网络安全。
2. 建设内容
验证在系统内使用的密码相关产品均符合国家密码管理主管部门规定的检测文件要求,并获取相应的产品认证证书
11)变更管理
1. 建设思路
信息安全风险具有动态性这一重要特征,在当前快速发展的背景下尤为显著。然而,在实际应用过程中, 网络和信息系统的运行状态往往处于不断变化中, 这种特性可能导致原有的安全防护措施失效或效果降低, 从而带来潜在的安全漏洞. 因此, 为确保系统在面对各种可能的变化时仍能维持其安全性, 我们必须采取有效的措施来应对可能出现的风险. 为此, 建立相应的风险管理机制将有助于最大限度地降低因变更引发的安全隐患.
2. 建设内容
变更管理建设包括以下内容:
① 在明确变更需求后, 变更团队需提前制定相应的方案, 该方案需经评审会议审议并通过后方能执行.
② 本组织将建立统一的申报及审批管理制度, 以此规范所有可能发生的变更行为, 并详细记录实施全过程.
③ 为确保项目风险可控, 组织将建立一套完整的中止与应急恢复机制. 此机制将明确规定各岗位职责及操作规范, 同时通过定期开展应急演练以完善应急机制.
12)备份与恢复管理
1. 建设思路
根据等级保护制度的规定,在三级信息系统的建设中需要配备实时数据采集能力和异地存储与恢复功能。在单位信息系统容灾 backup能力建设方面主要依靠技术手段支撑,不仅需要完善 backup策略体系还需要优化 backup流程,同时通过定期演练 backup恢复方案来确保信息系统的运行处于最佳状态。
2. 建设内容
制定单位备份与恢复管理制度,其内容如下:
根据工作流程要求,明确指定相关部门,并对重要业务信息、系统数据以及软件系统进行定期备份判定。
② 规范存储信息的存储策略、存储频率、存储介质以及存续期限等相关内容。
③ 根据数据的重要程度及其对系统运行的影响程度等因素综合考量后制定了数据的存储策略及恢复方案,在该方案中明确规定了数据放置场所、文件命名规范、介质更换频率以及离线传输的具体方法。
④ 制定了完整的操作流程用于实施数据备份工作并对整个备份过程进行了详细记录,并妥善保存相关文件及记录资料。
⑤ 制定了定期演练程序来进行应急恢复方案的实际操作训练,并对所有备用介质的有效存续时间进行了严格验证工作,在规定的时间段内可顺利完成相关数据恢复操作。
13)信息安全事件处置和应急预案管理
1. 建设思路
新等级保护制度的核心内容在于提升组织应对信息安全事件处置能力和构建应急预案管理体系。在当前复杂多变的信息化安全威胁环境下,多种安全事件频繁发生,信息安全保障工作已经从被动防御思维转变为更加重视主动防御,即注重提升威胁检测能力并强化快速响应与处置机制。该制度旨在更加重视组织对潜在风险的预警评估能力以及在危机发生时的有效响应措施,从而构建多层次、全方位的安全防护体系。
2. 建设内容
针对信息安全事件,需要建设以下内容。
请立即向相关部门提交排查出的安全隐患及可疑事件信息。在安全事件的报告与应对处理的过程中,请调查原因并收集相关证据,并记录整个处理流程,并从中总结经验教训。
② 制定安全事件报告和处置管理制度,明确不同安全事件的报告、处置和响应流程,规定安全事件的现场处理、事件报告和后期恢复的管理职责等。
③ 对造成系统中断和信息泄露的重大安全事件应采用不同的处理程序和报告程序。
此外,对单位应急管理需要从总体制度层面加以规范和明确,并按照国家应急管理的相关规定明确流程、定期演练,包括如下内容。
① 规定统一的应急预案框架,如启动预案的条件、应急组织构成、应急资源保障、事后教育和培训等。
② 制定重要事件的应急预案方案,包括应急处理流程和系统恢复流程等具体内容。
③ 定期开展系统相关人员的应急预案培训,并定期组织预案演练。
④ 定期对原有的应急预案重新评估,修订完善。
14)外包运维管理
1. 建设思路
针对当前信息系统外包运维工作普遍存在的现状, 新等级保护制度对外部管理相关方面提出了明确要求. 单位在选择外包运维服务商时应当遵循国家相关制度规范, 并明确该服务商的相应责任.
2. 建设内容
对于外包运维服务商的管理包括以下内容。
根据规定慎重挑选外包运维服务商,并与其签订合同文件。明确规定其涵盖的内容及具体的工作职责。
确保所选外包运维服务提供商在技术与管理层面都必须具备依据分级保护制度实施安全运维的能力,并在签订的服务协议中明确相关能力要求。
在与外包运维服务商订立的服务协议中需明确规定所有相关安全条款。具体包括但不限于敏感信息的安全访问、处理及存储规范,并对IT基础设施因中断服务导致的影响实施相应的应急响应措施。确保数据传输过程中的安全性,并对可能出现的数据泄露事件实施严格监控和应对措施。
九、网络安全等级保护测评
1、等级测评概述
该段落描述的是基于受委托专业机构依据定级对象进行首次等级评估来确定的具体流程与任务安排。对于经由运营单位内部自查或受委托的专业机构曾进行过两次及以上等级评估的情况,则需根据实际情况相应优化部分工作内容(参考《评测流程指南》)。所有负责开展等级评价工作的专业机构必须严格遵循《评测流程指南》中所规定的各项要求规范操作。
等级测评过程涉及4个主要的测评活动:包括进行以下各项——第一项为准备阶段工作;第二项为方案设计;第三项为实地考察;第四项为总结反馈阶段。在整个评价流程中,各参与方应当保持充分沟通与协作关系,并在每个环节都应确保有效互动与信息传递的连贯性。每一项具体的工作内容均需有明确且具体的执行目标。
具体如下表所示:

1)等级测评风险
1. 影响系统正常运行的风险
在实际工作中(即场内评估阶段),必须完成设备与系统的相关验证工作)。其中部分评估项目需亲手操作设备并查阅相关信息(即上机验证某些功能指标)。这可能会导致系统运行状态发生一定变化(比如出现服务中断或者网络负载波动),甚至可能出现操作失误的风险(比如忘记保存配置文件或者误删重要数据)。除此之外,在执行网络安全相关的评估任务时还需要利用专业的工具进行全面检查:包括但不限于漏洞扫描、性能优化以及渗透性攻击检测(即渗透测试)。这些任务可能会给网络资源带来一定压力(比如多线程处理会导致短暂的资源耗尽),而针对高价值目标的安全威胁则可能引发严重后果(例如服务中断或者数据泄露)。当发生重启事件或者服务中断时,请注意攻击过程中注入的代码尚未完全清除
2. 敏感信息泄露风险
测评人员无意间泄露了被测系统的相关信息,并可能在不知情的情况下透露出包括网络架构、地址配置、业务运行流程以及相关数据存储细节等关键信息。这些信息可能涉及安全防护机制的运转情况以及潜在的安全漏洞
3. 木马植入风险
测评人员在完成渗透测试后,在移除使用过的测试工具时可能出现疏忽(无论是有意还是无意),未能彻底清除相关痕迹,并且可能存在设备感染恶意软件的情况。这些行为可能导致被评估系统的内嵌入恶意代码风险。
2)等级测评风险规避
在等级测评过程中可以通过采取以下措施规避风险。
1. 签署委托测评协议
在正式开始测评之前,测评方与被测方需通过委托协议的方式明确规定测评的具体目标、涵盖范围、人员配置、时间安排以及操作程序等内容,并确保双方对流程细节有共同的理解。
2. 签署保密协议
为了确保评测工作的顺利进行,请所有参与评测的相关方面签订一份符合法律规定规范的保密协议书。该协议明确列出了评测相关方面在保密方面的权利与义务。在本评测过程中获取的各项系统数据信息以及评测成果均归测评为所有,在使用这些成果时必须获得有关单位事先书面同意后方可引用或公开;否则将依照本协议的规定追究测评为此产生的法律责任。
3. 现场测评工作风险规避
在开展现场测评之前, 测评机构应与相关单位签订现场测评授权协议书, 并要求所有相关人员对系统运行状态及数据进行全面备份, 同时就可能出现的突发事件预先制定应急预案。在评估过程中, 为了避免影响正常业务运转, 测评机构应当选择避开繁忙时段, 在系统资源空闲时段开展测试工作, 或者采用与实际生产环境一致的模拟和仿真环境配置, 并在此环境下进行漏洞扫描等相关测试工作。上机验证环节将由测评人员根据实际需求提出测试内容, 相关技术人员负责实际操作执行。整个验证流程需由相关单位负责人全程监督指导。
4. 测评现场还原
完成测评工作后,请每位测评人员将他们在整个测评过程中获得的所有特权交回,并将其借阅的资料文档归还所有相关资料文档,并将整个测试环境恢复到初始状态。
2、测评准备活动
1)测评准备活动工作流程
测评准备活动旨在顺利开展测评项目,并收集相关定级资料及所需材料,为制定科学合理的测评方案提供可靠依据。
该活动涉及工作启动阶段以及信息收集与分析过程,并完成工具与表格的准备工作。
这个测试准备活动旨在顺利完成测试项目,并收集相关定级资料及所需材料, 以便制定科学合理的测试方案。
该活动涉及工作启动阶段以及信息收集与分析过程, 并完成工具与表格的准备工作。
测评准备活动工作流程:

2)测评准备活动主要任务
1. 工作启动
在启动工作任务时,等级测评机构组建项目组负责收集受测单位及定级对象的基本信息资料,在基础资料、人员配置及整体计划等方面进行充分准备工作以支持整个等级测评项目的顺利实施。
输入:委托测评协议书。
任务描述如下:
(1)依据双方签订的协议书及系统的规模要求,由测评机构组建专业的项目团队进行人员安排,并制定了详细的项目实施计划。
(2)测评机构对委托单位进行了需求分析,并收集了相关的基本信息作为后续工作的基础。
输出/产品:项目计划书。
2. 信息收集和分析
该机构通过收集相关数据或采用调查表格的方法来获取有关对象的信息,并全面掌握整体架构、防护措施及相关部门的职责状况,在制定相应评估方案时提供了可靠依据
输入:项目计划书、系统调查表格、被测定级对象相关资料。任务描述如下。
(1)在开展等级测评的过程中,测评机构需对相关资料进行整理。这些资料主要包括以下几项:一是被测单位的管理体系架构;二是技术架构体系设计与规划;三是运行管理的基本状况记录与分析;四是整体建设方案的技术支撑文件;五是建设过程中产生的各类测试文档材料等具体内容。其中关于云计算平台以及物联网(IoT)、移动互联网和工业控制系统(SCADA系统)的具体补充信息,请参考《测评过程指南》_
测评机构需呈交系统调查表至测评委托单位,并要求被测定等级对象相关人员如实填写并完成调查表。
(2)测评机构收回已填写完整的调查问卷,并对收集到的调查数据进行了系统分析以便更好地掌握被测对象的具体情况。这些信息资料可作为参考依据在对收集来的数据进行系统分析时可采用如下方法
① 通过系统分析法展开研究整体网络架构及其组成部分要素包括网络结构对外边界定级对象数量及级别不同安全等级下定级对象分布情况以及承载的应用类型等关键指标。
② 运用分组与整合的思路划分系统的物理与逻辑界限并深入探讨其硬件资源软件资源以及信息系统的具体构成要素。
通过对比分析和类比推理的方法对定级对象间的相互关联关系进行系统性考察,并将其纳入整体规划框架中进行深入剖析。具体而言,在这一过程中将涵盖应用架构设计思路(包括但不限于业务逻辑模块划分)、业务处理流程设计方案(涉及关键环节优化)、关键信息类型识别策略(基于业务需求的分类方法)、数据处理流程优化方案(基于实时响应需求的模型构建)、服务对象划分标准(基于功能边界明确的原则)以及用户规模特征描述(基于用户行为数据分析的关键指标)。
当发现调查表格中的数据存在偏差、缺漏或出现冲突时,
测评机构需通过对话和核实来解决这些问题。
如问题较为严重或影响结果准确性,则需组织实地考察。
以保证数据的真实性和全面性。
输出/产品:填好的调查表格、各种与被测定级对象相关的技术资料。
3. 工具和表单准备
项目组成员应在开展现场测评前做好以下几项准备工作:了解所要测定的对象情况;校准测试设备;收集并准备好相关表格和记录材料等。
已完成的调查问卷和相关的技术参考资料已收集齐全,请按照以下具体任务要求进行处理:
(1)在本次测评过程中,测评人员配置了包括漏洞扫描工具、渗透性测试工具、性能测试工具和协议分析工具在内的所有必要的测评工具,并确保其正确运行状态。
(2)为了制定详细的指导书,在开发相关的网络及主机设备等的测评对象前,测评人员对目标架构进行了精确的环境模拟,并完成了所有必要的验证工作。
(3)准备并打印好所需的各类表单,在指定的时间段内完成任务,请相关部门做好接洽安排。
输出/产品:选用的测评工具清单、打印的各类表单。
3)测评准备活动输出文档
测评准备活动输出文档及其内容:

4)测评活动中双方职责
测评机构职责如下:
(1)组织设立等级测评项目组。
(2)明确测评委托单位所需提供的基础资料。
(3)制作并提交被测定级对象的基本信息调查表格给测评委托单位。
(4)向测评为主讲解安全测评的工作流程及采用的方法。
(5)告知测评为主安全监测可能存在的风险及应对策略。
(6)熟悉并了解测评为主的信息化水平以及被测定级对象的相关情况。
(7)进行初步的安全系统状态分析。
(8)准备必要的评测工具及相关的技术文档。
测评委托单位职责如下:
(1)向有关机构简要汇报本单位在信息化方面的建设成就及其发展趋势。
(2)协助相关机构获取所需的技术资料和技术文档。
(3)为信息收集任务提供必要的技术支撑和服务保障。
(4)严格按照规范完成调查表的填写过程。
(5)根据具体情况进行综合分析并据此提出相应的优化建议;结合业务运行高峰期以及网络布局等实际情况制定合理的测试时间安排方案。
(6)制定应急预案。
3、方案编制活动
1)测评对象确定
基于系统调研成果,深入剖析目标服务单元的业务运行模式与数据处理路径,全面了解其运营范围及运行特征,详细梳理各设备和组件的功能特性,明确本次评估任务对应的评估对象
已完成的调查表单和与被测定对象相关的详细技术文档。具体任务要求如下:
(1)首先识别整体架构特征并对其进行详细说明;通过调查表格收集相关信息后,在系统中明确标定整体架构组成要素并逐一进行功能特性描述。
(2)针对系统边界范围进行精准定位,在完成调查表填写的基础上,在系统中明确标定边界位置及所连接的设备,并完成相关标注。
(3)根据业务类型划分系统区域,在完成区域划分后详细说明各区域内的业务应用分布、操作流程安排以及区域间连接关系。
(4)基于区域划分原则对系统中的设备部署情况进行全面刻画,在具体实施过程中应特别关注各区域设备承载功能的具体细节。
(5)结合安全级别和重要程度确定评估对象范围;从技术特性和实际应用价值两个维度出发制定全面评估标准,并将相关责任主体纳入评估范围。
在描述测评对象时,在类别划分的基础上进行详细描述,并包括以下内容:机房环境、业务系统软件、主机操作系统平台、数据库管理系统平台、网络互联设备、安全防护设备以及访谈技术人员和安全管理记录等。
输出/产品:测评方案的测评对象部分。
2)方案编制活动主要任务
1. 测评指标确定
依据目标对象的等级评定结果来制定本次测评的基本评价标准;由委托方和目标对象的业务需求共同作为依据来制定本次测评的特殊评价标准。
输入:填好的调查表格、GB17859、GB/T 22239、行业规范、业务需求文档。
任务描述如下:
基于对被评估对象的安全保护等级划分结果, 考虑到涉及业务信息安全保障级别及系统服务安全保障级别的因素, 确定上述各类别的具体要求组合情况, 最终形成相应的保障措施方案。
基于被测定级对象的A类、S类及G类基本安全要求的组合体状况,在GB/T 22239标准和相关行业规范中选取相应等级的安全要求标准作为基准的安全评价指标。
(3)基于被测定层级对象的具体情况,识别与其不匹配的关键绩效指标。
(4)依据受委托单位的需求以及被测单位的实际运营需求,明确与其相关的具体绩效目标。
(5)详细阐述并分析这些基本与特殊绩效指标,探讨其原因及其影响。
输出/产品:测评方案的测评指标部分。
2. 测评内容确定
确定现场测评的具体实施内容,即单项测评内容。
填写完毕的系统调查表格、测评方案中的参与主体部分、评估标准设定的具体内容
任务描述如下:
参照相关标准(GB/T 22239),整合收集到的测评指标与考察对象之间的对应关系,并结合考察对象的具体特点阐述各个考察对象采用的具体测试手段。这些单项测试内容构成了制定指导书的前提条件。
输出/产品:测评方案的测评实施部分。
3. 工具测试方法确定
在等级测评中可用作参考的工具有多种类型包括但不限于漏洞扫描器渗透测试工具集以及协议分析仪等具体应用场景下可灵活选择适合的解决方案
输入:测评方案的测评实施部分、GB/T 22239、选用的测评工具清单。
任务描述如下:
根据实时性要求的考量,在选择工具测试环境时,请优先考虑生产环境或者其安全配置与之完全一致的备份、生产验证或测试环境作为候选方案。
(2) 明确确定测试目标。
(3) 决定测试路径,在选好后接线方式采用由外部至内部的分步接线策略。具体来说,在外围侧接线时,在内部区域和外部区域分别进行;当进入本地网络时,则在内部区域和同一网络区域内分别接线。
(4)根据测试路径,确定测试工具的接入点。
从被测定级对象边界外接入时,在系统边界设备(通常为交换设备)上设置了测试工具。通过接入漏洞扫描器进行探测和评估被测定级对象设备对外暴露的安全漏洞情况。接着,在该点安装协议分析仪以捕获应用程序的网络数据包,并对其安全加密和完整性保护情况进行详细分析。最后,在该检测点部署渗透测试工具集,并尝试利用被测定级对象设备存在的安全漏洞,在跨过系统边界后侵入目标设备。
当系统内部与测评对象处于不同网络区域时,在其不相连接一侧的内部核心交换设备上安装测试装置。在此处安装扫描装置进行检测后,在测试系统中逐一排查各节点可能对本组织造成威胁的不同网络安全漏洞。在此处配置网络安全拓扑分析工具,并结合实际运行数据完成目标系统的整体网络安全架构评估工作
当测试工具连接至与被测设备处于同一网络区域时(即系统内部与测评对象同一网络区域内),通常将测试设备连接至被测设备所在的交换机上(即与其处于同一个局域网内的交换装置)。随后通过接入扫描器,在该位置直接评估各受试设备对本地网络暴露的安全缺陷(即潜在的问题)。通常情况下,在这个位置进行扫描时所发现的安全问题数量将是最多的(这表明这些受试装置并未配备任何网络安全防护措施)。
基于网络拓扑图分析的基础上,请具体阐述测试工具的接入点位置、其预期测试目标、采用的测试路径以及需要关注的对象等具体内容。
输出/产品:测评方案的工具测试方法及内容部分。
4. 测评指导书开发
测评指导书作为具体指导测评人员如何开展测评活动的重要参考资料而存在,并要求其内容尽可能详实、充实。
输入:测评方案的单项测评实施部分、工具测试内容及方法部分。
任务描述如下:
(1)具体说明被评价对象的基本信息及其相关属性。
(2)遵循标准要求制定相应的评价方案。
测评项被定义为GB/T 22239中对特定测评对象在特定用例中的要求,在GB/T 28448中对应于单项测评的"测评指标"。
测评为包括访谈、核查和测试三种方法,并可参阅《测评过程指南》一书。
核查具体而言可划分为文档审查、实地考察以及配置核查三项内容;每个测评为项目可能涉及多个测评为手段。
操作步骤指的是现场进行的评价活动所需要执行的具体指令或流程;当涉及测试时,则需详细说明所使用的工具测试路径及其连接位置等信息。
预期结果指的是按照既定的操作步骤,在正常情况下应当达到的结果以及相应的验证证据。
(3)单项测评通常通过表格形式具体呈现包括测评项、具体方法、操作流程以及预期结果等详细信息。整体测评则通常通过说明方式介绍内容,并采用案例说明的形式进行展示。
(4)根据测评指导书,形成测评结果记录表格。
输出/产品:测评指导书、测评结果记录表格。
5. 测评方案编制
在等级测评工作中,制定和实施测评方案被视为基础性的工作步骤。它为后续的评价过程提供明确的指导和框架。具体的构成要素应涵盖项目概述这一核心要素,并涉及以下关键方面:一是明确的测评对象;二是科学设定的评价指标体系;三是标准化的评估内容;四是采用适当的测量手段;以及相关的质量保障措施等。这些要素共同构成了完整的测评价体系框架。
由委托方与被测定单位签订的测评协议书上已明确载明相关技术要求,并附有涉及被测定对象的技术信息材料。项目组应提供经过认真填写的调研表格,并确保其数据真实完整。所有采用的测评工具清单需标明具体型号和使用数量,并附有相关说明书和操作手册。根据GB/T 22239或行业规范中的基本标准要求,在制定详细的测试方案时,请充分考虑以下因素:一是被测定对象;二是各项评价指标;三是单项测试的具体实施步骤;四是使用的测试方法及其具体内容。
任务描述如下:
(1)基于委托合同书和完整填写的调查表资料,收集项目来源信息、评估受托方整体信息化水平以及评估目标单位与其他系统间的互联对接情况等信息。
(2)遵循等级保护制度下的测评要求,在标准体系框架内明确列出各项测评指标。
(3)参考委托合同书内容及相关单位情况,在充分分析的基础上估算现场评估工作量。综合考虑评估对象数量、测试接口点数以及测试内容等因素后进行详细测算。
(4) 依据项目组成员的分工安排, 制定工作进度表。(5) 参考历史数据以及待测对象的规模大小, 制定详细的测评方案, 包括岗位人员的具体分配与时间规划。(6) 将上述信息汇总, 整合成完整的测评方案初稿。(7) 经过方案评审会议初审后, 进行修改完善, 最终形成符合要求的提交版本;然后将最终方案送交由测评机构负责审批并获得委托单位的认可
(8)根据测评方案制定风险规避实施方案。
输出/产品:经过评审和确认的测评方案文本、风险规避实施方案文本。
3)方案编制活动输出文档
案编制活动输出文档及其内容:

4)方案编制活动中双方职责
测评机构职责如下:
(1)详细分析被测定级对象的整体结构、边界、网络区域和设备部署情况等。
(2)对被评估对象潜在风险进行初步识别。
(3)系统分析确定测评对象、测评指标、测评内容及测试工具等要素。
(4)制定方案文件并执行其内部评审流程。
(5)详细规划并实施风险规避方案,并定期评估其实现效果。
测评委托单位职责如下:
(1)协助测评机构制定并完善其相应的测评方案所需的相关信息与资料。
(2)对所提交的测评方案文本进行评审及确认。
(3)对测评机构提出的风险规避实施方案进行审核与批准。
(4)若确定不再在生产环境中进行测评,则首先创建配置与生产环境相同的安全配置的备份、生产验证或测试环境;然后将这些新创建的环境作为测试用例部署使用。
4、现场测评活动
1)现场测评活动工作流程
通过与测评为单位进行沟通协调,为其顺利开展奠定了良好基础,根据测评价方案实施现场测评价工作,将相关方案内容具体落实于现场测评价活动中。在开展现测评价工作时应确保其具备充分的证据材料和资料支撑。
该活动包含以下三项核心工作:首先是准备工作以确保活动顺利开展;其次是具体实施过程;最后是对成果的详细记录与整理,并完成所有相关资料的归档工作。(共3项主要任务)
现场测评活动工作流程:

2)现场测评活动主要任务
1. 现场测评准备
现场测评准备是保证测评机构能够顺利实施测评的前提。
经评审小组审核后确定的相关方案文件(包括但不限于测评方案文本、风险规避实施方案文本)经审核无误后确定的风险告知书及现场测试工作安排。
任务描述如下:
(1)请组织召开首次会议,并由相关方代表签署并确认《风险告知书》;请掌握所有参与人员在本次监测活动中的潜在安全风险,并制定相应的应急处置和数据备份工作计划。(2)请协助完成《现场监测授权申请表》的填写与提交。(3)本次监测活动的第一阶段将由双方共同参与并完成;请确保所有相关人员能够准确理解并掌握本次监测活动的各项安排;同时,请各位代表就方案内容与实施方法展开充分讨论与交流。(4)请核实并确认现有条件下是否具备开展本次监测活动所需的各种资源;包括组织协调所需的工作人员以及相关的实验条件等。
2. 现场测评和结果记录
本任务的主要目的是让测评人员遵循测评指导书实施测评,并将其中获取的证据源记录为详实、精准的信息。
输入:现场测评工作计划、现场测评授权书、测评指导书、测评结果记录表格。
任务描述如下:
(1)测评人员与测评配合人员对测评对象中的关键数据进行了核对我确保已实现了备份。
(2)经核实,测评人员已具备开展测评工作的必要条件,并确认测评对象运行正常、系统状态良好。
(3)测评人员遵循测评指导书进行现场测评,并收集相关证据与信息。现场的评估通常采用访谈、核查及测试三种主要方法来完成具体操作,请参阅《评测流程指南》以获得详细说明。
(4)测评结束后,在线等待期间由测评人员与配合人员及时进行核实工作:一方面检查测评对象是否存在不良影响情况;另一方面确认系统运行状态是否正常运转。
输出/产品:各类测评结果记录。
3. 结果确认和资料归还
本任务主要是对测评过程中的证据源记录进行核查,并确保所借用的文件材料已送还。
输入:各类测评结果记录、工具测试完成后的电子输出记录。
任务描述如下:
(1) 测试人员在测验结束后应当及时将测验记录归档,并对遗漏以及需进一步核实的内容进行完善。
(2) 组织一次结束会议,并促使双方就测验所得证据源记录展开核对。
(3) 测试机构将所有借阅的文件交还给委托单位文档资料提供者,并由相关人员签字确认。
输出/产品:经过测评委托单位确认的测评证据和证据源记录。
3)现场测评活动输出文档
现场测评活动输出文档及其内容:

现场测评活动中双方职责。
测评机构职责如下:
(1)在开展测评工作之前,测评人员对被测定级对象进行了核对方案实施所需的各项条件,并确认其运行状态符合规定要求。
(2)采用访谈法、文件审查法、配置核查法、工具测试法以及实地考察法等多种方式对现场实施测评工作,并收集相关实证材料。
测评委托单位的具体职责包括在公有云平台上的系统部署。此外,《测评过程指南》中的相关内容也包含在内。
(1)在测评开始前对系统和数据进行备份,并熟悉测评工作的基本情况。
(2)协助测评机构获取现场的测评授权。
(3)组织好测评配合人员,并协助开展相关的测试工作。
(4)负责签署风险告知书。
(5)指导员完整解答测评员的所有问题,并参与实际操作流程。
(6)执行工具测试任务的同时提供专业建议,并确保不会影响系统运行。
(7) 配合人员协助测评人员参与业务相关内容的问询、验证和测试工作。
(8) 配合人员对测评证据及证据源进行核对。
(9) 配合人员核查测试后被测设备状态是否达到要求。
5、报告编制活动
1)报告编制活动工作流程
在完成后对现场测评获得的测评结果(或称测评证据)进行综合评估,并得出等级评价意见书和综合分析报告。
根据初审阶段的结果反馈,在后续工作中应完成单元测验结果审核、全部完成之后要关注个别项目的结果变动情况;必要时需对相关项目重新审核以确保数据准确性;随后针对安全漏洞展开风险评估分析;最终形成等级评定结论;整个报告编制过程中包含七个核心环节:一是初审阶段工作确认;二是单元测验结果审核;三是全部完成之后关注个别项目变动情况并及时处理;四是系统安全保障方案制定;五是针对发现的安全漏洞展开深入分析;六是形成等级评定结论;最后是整理并输出完整报告文档。
告编制活动工作流程:

2)报告编制活动主要任务
1. 单项测评结果判定
本任务主要围绕单个测评项展开,并结合具体测评对象,在确保科学合理的基础上进行科学合理的测评证据分析,得出单项测评初步结果,并将这些结果作为建立等级测评结论的基础
输入:经过测评委托单位确认的测评证据和证据源记录、测评指导书。
任务描述如下:
(1)考察每个评价指标对抗性威胁在目标层级的表现:若无发现相关威胁,则标记此指标为无效。
(2)审查单一评价指标的相关证据:并与其期望的结果进行对比:从而得出评价等级及匹配程度分数。
(3)若有证据显示所有评估标准均达成预期目标:则该项评价指标给予满分;若有明显偏离预期效果:则该项评分为零分;其他情况则部分达标。
输出/产品:测评报告的等级测评结果记录部分。
2. 单元测评结果判定
本任务主要涉及对单项测评结果进行整合,并按类别对不同测评对象的单项测评结果分别统计。这些数据整理后将用于分析其整体表现。
输入:测评报告的等级测评结果记录部分。
任务描述如下:
(1)从各个层级出发,对各评估对象与其对应的评价指标的各项具体评价结果进行收集和统计。
(2)考察各类别标准下各项评估项目的合格状况,并呈现单元测试成果概述。单元测试判定规则如下。
经所有适用测评项的单项测评均合格,则该控制点的单元测评结果达标。
② 控制点所涉及的质量特性均未达到标准要求,在检验过程中发现某质量特性存在多处不合格现象,则该质量特性不合格。
③ 由于本操作环节未能满足所有关键指标的要求,在检验过程中发现某质量特性存在多处不合格现象,则判定其整体质量等级为不合格。
④ 在检验过程中发现某质量特性存在多处合格现象,在检验过程中发现某质量特性存在多处合格现象,在检验过程中发现某质量特性存在多处合格现象,在检验过程中发现某质量特性存在多处合格现象,
输出/产品:测评报告的单元测评小结部分。
3. 整体测评
基于单项测评结果中存在不符合项以及部分符合项的情况,在安全控制点间、层面间进行分析判断,并按照规定的流程对整体测评的具体结果作出明确的结论。
输入:测评报告的等级测评结果记录部分和单项测评结果。
任务描述如下:
就其部分符合或完全不符合标准而言,在考察单一测评项目时,请考察与其相关的其他项目是否存在相互关联的关系,并明确这种关系的表现形式及其所产生作用是否能起到补充不足或降低保护能力的作用。此外还需关注本项目的结果如何可能影响相关联项目的评估结果。这一整体评估方法可参考GB/T 28448
(2)针对单一测评指标在"达标"与"未达标"标准下的情况,在存在部分符合或完全不符合要求的情形下,请考察与其相关的其他层次的测评指标之间是否存在关联,并形成何种类型的关联关系;进一步分析这些关联关系所产生的作用是否能够起到弥补当前评价标准不足或者减弱现有评价机制保护效能的作用;最后还需考察当前评价指标的具体数值变化是否会引发与其相关联的各项指标数值变化
基于整体分析结果的基础上进行优化工作,在具体实施过程中应当重点关注以下两个方面:一是优化单项测评结果的相关评分数据,并相应调整其问题分类的权重设置;二是对涉及的各项指标数据进行精确计算并及时更新维护。
输出/产品:测评报告的整体测评部分。
4. 系统安全保障评估
汇总单项指标及整体评估数据后,在此基础上统计修正后的安全控制点得分数值及其层次分类,并据此对被评估对象的安全保障水平进行综合分析。
输入:测评报告的等级测评结果记录部分和整体测评部分。
任务描述如下:
基于整体评价数据, 通过数学模型对调整后的各个评价单元进行计算, 分别得出各项评价指标数值及其综合得分评价值.
(2)基于各对象在单一维度上的契合度进行评估后得出的安全控制点评价值。
(3)通过综合考量各安全控制点评价值来确定整体的安全等级指标。
(4)结合所获得的安全控制点评价值与整体的安全等级指标结果共同分析被考察对象所采取的主要防护措施及其存在的潜在安全隐患。
输出:测评报告的系统安全保障评估部分。
5. 安全问题风险分析
测评人员遵循《等级保护2.0》等指导性文件和操作规范,在进行风险评估手段时研究等级测评结果中所暴露的安全漏洞及其对目标系统潜在威胁的评估效果。
输入:填好的调查表格、测评报告的单项测评结果、整体测评部分。
任务描述如下:
基于单项测评结果中涉及的部分安全问题,在综合考虑其关联的测评对象及其潜在威胁的基础上,探讨该问题可能对定级对象、单位、社会及国家造成的安全危害。
综合考虑业务重要性、系统关键性、问题严重度以及事件影响范围等因素后进行的安全风险评估中最大的潜在损失结果预测
根据风险评估结果的高低程度, 进一步明确潜在风险等级.
输出:测评报告的安全问题风险分析部分。
6. 等级测评结论形成
测评人员基于系统安全保障评估和安全问题风险评估的分析过程中,在此基础上识别与GB/T 22239标准间的差异,并最终得出评价结果。
输入:测评报告的系统安全保障评估部分、安全问题风险评估部分。
基于单项测评指标与风险评估数据的分析, 通过精确计算各指标的权重与得分, 并经过综合考量后完成整体等级评定工作.
等级测评结论分为以下3种情况:
符合:在定级对象中没有发现任何安全问题,在等级测评结果中全部涉及的测评项目都既没有符合也没有不符合的情况,并且综合评分为满分100分。
(2)基本符合:在定级对象中发现存在安全隐患,在部分指标上既存在合格记录也存在不合格记录的情况下,并未危及定级对象可能达到更高级别的安全性要求;整体评价得分达到预设标准。
由于定级对象中存在安全隐患,并且部分指标既取得成绩又出现不足,在各项指标统计中并非全部为零的状态下(即有非零数据存在),这些隐患可能导致该类别的定级目标发生高风险事件的发生;同时该类别的整体评价得分未达到基准要求
输出/产品:测评报告的等级测评结论部分。
7. 测评报告编制
基于对各分析环节进行规划的活动进行编制的分析结果会形成等级测评报告。其格式需遵循公安机关制定的《信息系统安全等级测评报告模版(2015年版)》中的规范性要求(其中可参考《测评过程指南》中的相关内容作为示例)。
输入:测评方案、《信息系统安全等级测评报告模版(2015年版)》、测评结果分析内容。
任务描述如下:
(1)测评人员汇总前几项任务的结果与产物,并依据《信息系统安全等级测评报告模版(2015年版)》规范地编制相应部分;每位被测定级对象均需独立制作完整的测评报告。
(2)基于被测定级对象存在的安全隐患,并从系统安全的角度出发提出相应的改进意见;将这些内容整合到测评报告中作为问题处置建议的部分。
(3)当完成全部的测评报告编写工作后,在确保数据完整性的前提下对相关材料进行综合分析后对所得结果进行评审。
(4)经项目负责人确认后将最终版本报送给测评委托单位审阅。
输出/产品:经过评审和确认的被测定级对象等级测评报告。
3)报告编制活动输出文档
报告编制活动输出文档及其内容如下所示:

4)报告编制活动中双方职责
测评机构职责如下:
(1) 对单项测评结果与整体测评结果进行评估与判断。
(2) 对被测定级对象潜在风险情况进行深入剖析。
(3) 基于测试结果制定相应的等级评定结论。
(4) 编制等级评定报告, 并详细说明系统潜在隐患及缺陷问题; 同时提出针对性的改进措施建议。
(5) 审核完成后的等级评定报告经审批后按指定范围发送给相关人员。
(6) 将生成的过程文档归档保存; 并对所有电子文件进行彻底清理。
测评委托单位职责如下:
(1) 签收测评报告。
(2) 向分管公安机关备案测评报告。
十、安全运营体系
只有单一的安全技术体系或安全管理机制,并不足以全面保障XXX系统的技术安全性。原因在于:一方面,在线这些都是由人来完成的具体工作内容;如果出现了操作不当、效率低下或是违规作业等问题,并且缺乏有效的监督机制进行及时纠正,则可能导致相应的技术和管理措施无法充分发挥其应有的作用。另一方面,在具体实施过程中还需要依赖专业人员的服务来进行技术支持的环节;这些特殊的作业流程属于专业运维范畴。因此可以说,在整个运维过程中起到关键作用的就是专业的运维支持服务
注
在运行之后的新阶段中, ×××系统将面临一系列新的安全隐患以及更为繁重的安全运维任务。现有的传统防御机制和运维策略已无法满足当前环境下快速响应和有效处理各类安全事故的需求。潜在风险不仅会对系统的正常运转造成严重影响,还会危及大量敏感数据的安全。在当前环境下, 如何切实提升系统的抗风险能力、强化应急响应机制并弥补现有防护体系中的薄弱环节, 已成为该单位未来时期内亟待解决的关键课题
顺应信息化发展趋势,在保障网络安全的过程中充分运用安全产品与网络产品的数据收集、关联与分析等自动化处理能力,并整合企业云端的大数据资源以及安全威胁情报信息等关键要素, 从而构建起一套系统化且高效的运营体系, 这一体系不仅具备快速响应的能力, 还能显著增强对未知威胁的感知能力和防御水平, 有效抵御各类新型攻击手段, 是当前网络安全防护工作的重要组成部分
1、安全运营体系总体设计
基于当前网络安全形势及安全运维要求,在推动各组织内部建立系统化、规范化的安全运维体系方面展开相关工作。其中所提及的等级保护框架下的安全运维体系配置与管理方案如图所示。
1)以日常安全运营为基础
日常的安全运营是安全管理工作的基础环节,在具体实施过程中必须切实做好各项安全工作。为了确保能够及时地发现、分析并应对各种潜在的安全隐患和事故,在平常工作中就要格外注重防范措施的有效性与落实细节的完善性。只有将这些工作做到位了,在面对重大事件时才不会出现安全管理漏洞导致一系列不断涌现的安全问题,并给管理方带来巨大的压力。
日常安全运营工作可分为风险管控、监控分析和安全运维三大类。

1. 风险管控
在安全管理中实施的风险管控是一个全过程性的管理活动,在这个过程中涵盖了三个主要环节:首先是全面的风险识别工作;其次是深入的风险评估阶段;最后是系统性的风险管理流程。实现有效的风险管理需要从以下几个方面着手:首先进行资产清单梳理;其次对潜在威胁进行全面评估;再次对系统的脆弱性进行全面扫描;最后对现有的安全防护措施进行全面审查。
在当前环境下,业务活动与人员通过网络连接的趋势势不可挡.因此,资产识别的核心工作是识别处于互联网暴露状态的资产,特别关注那些因违规操作或刻意隐藏而暴露在互联网中的资产.针对上述安全需求的管理措施已通过基于互联网的资产发现服务实现了全面覆盖.
威胁识别分析主要涉及对威胁源头、入侵方式及后果(如安全事件)的识别与剖析,并致力于确认"真实发生"的安全问题。相比之下,''脆弱性识别''仅关注系统自身存在的漏洞,但无法确定这些漏洞是否被利用或已利用,因此两者性质各异,前者更为关键。从这个角度来看,威胁识别体系作为安全运营的核心要素不可或缺,因此在体系架构中特意强化了相关的管控措施。其中,''全流量订阅''和''Web渗透测试''等服务正是此类管控机制的具体实施手段
脆弱性识别分析旨在识别和分析网络设备、操作系统、中间件、数据库以及应用系统自身的安全弱点与不安全配置。与之不同的是,在威胁识别分析中虽然存在脆弱性问题并不一定意味着会立即受到入侵(尽管存在脆弱性问题并不一定意味着会立即被入侵),但对这些脆弱性进行识别、分析以及相应的整改工作仍然是整个安全体系中的关键环节之一,在安全运营体系中扮演着核心角色。
本控制措施通过基础安全评估服务以及渗透测试服务实现对目标系统的黑盒漏洞检测(利用基础安全评估服务和渗透测试服务),同时辅以白盒代码的安全检测手段(通过白盒代码的安全检测手段),从而实现了对目标系统的全面漏洞排查与风险评估能力。
已有安全措施的确认,也是通过基础安全评估服务实现控制措施的落地。
2. 监控分析
风险管控工作依赖于迅速的监控分析。本质上, 监控系统与风险管控流程实现了高度契合, 一旦系统检测到异常情况, 就会立即触发风险管理程序进行应对。在这一过程中, 监控系统的首要任务就是确保工作的时效性, 同时我们还可以将其划分为几个维度来进行详细管理
随着安全运营体系的不断优化完善,预警预测的重要性愈发凸显。其根本原因在于漏洞本身的不可避免性,并非仅仅依靠技术手段来消除风险。这也正是黑客入侵的主要手段之一。在当前环境下,能够提前获取安全情报并采取预防措施的企业能够占据先机地位,在很大程度上能够有效降低潜在损失。该控制措施主要通过"安全预警通告服务"这一机制来实现落地执行。
内网威胁监控:在当前勒索病毒和APT攻击频发的环境下,每个组织都必须高度重视安全威胁问题。威胁监控作为一项关键措施被提上日程——它不仅有助于识别组织是否受到入侵、入侵的具体途径以及遭受了多少损失(即损毁程度),还能为后续的安全响应提供数据支持。该措施主要通过定期实施"流量订阅分析服务"来进行部署,并将服务生成的结果会被纳入风险管控流程中进行处理。
网站监测服务:作为该系统的核心互联网应用之一。由于基于B/S架构的半开放性特征,其安全性存在较大挑战。因此需要制定相应的控制措施以及时发现网站的可用性、脆弱性和其他各类安全问题。本方案通过采用云监测服务实现了目标。
网站监测服务:作为该系统的核心互联网应用之一。由于基于B/S架构的半开放性特征, 其安全性存在较大挑战, 因此需要制定相应的控制措施以及时发现网站的可用性、脆弱性和其他各类安全问题。本方案通过采用云监测服务实现了目标。
针对当前的安全态势进行动态监测:基于实时采集的安全事件分布、分类及损失影响等关键指标信息开展全方位感知与研判分析工作。该系统主要通过对潜在风险点及其可能的影响路径深入分析,并重点关注当前的安全体系存在的薄弱环节及其发展趋势。本管理措施主要依托态势感知与安全运营平台提供的分析服务实现落地执行。
3. 安全运维
在安全运维工作中占主导地位的是基础运营服务,在这些核心业务中其主要职责是对组织内部的安全软硬件设备提供持续性的专业支持。通过针对性的安全运维措施有效解决设备使用过程中的“不会用”和“用不好”等技术难点问题,在实际应用中充分展现出了完整的防御体系效能。该方案主要包含驻场运维服务、定期巡检以及基于态势感知的技术支撑下对保障性运行的支持维护工作。
应急响应服务是一种高阶运营服务,在驻场运维、安全巡检、态势感知与安全运营平台基础运营工作基础上展开功能拓展与深化实现。该服务主要针对已发生或可能发生的安全事件展开检测、分析、协调与处理工作,在安全对抗过程中发挥着关键作用。应急响应服务是衡量工程师及服务单位综合能力的重要指标之一,在安全运营体系中扮演着不可或缺的关键角色。其重要性在于:由于攻防双方的不对称特性,在面对APT类攻击时任何单一的安全防御体系都难以形成完整的防护屏障因此必须依靠高效的应急响应机制作为基础保障确保等级保护安全目标的有效实现。
2)以重大事件保障为抓手
重大事件保障是安全运营体系的抓手,抓手作用体现在以下方面。
一方面,在重大事件背景下,面临的内外部安全威胁更为严峻。组织的安全运营能力必须经受住考验。而重大事件保障工作,则是检验和提升能力的重要战场。
另一方面,在重大事件期间网络安全工作的可见性明显提高。若此时能够采取行动,则可发挥事半功倍的作用。
保障安全的服务系统经过长期建设发展至今已形成。该系统包含重保工作部署、现场安全值守、事件分析研判以及应急处置等功能模块,并可根据具体要求进行灵活调配。
2、安全运营体系详细设计
1)日常安全运营
1. 风险管控
(1)互联网资产发现
① 安全风险
近年来,在线信息系统的风险态势始终十分严峻,并且每次遭受恶意利用事件后的损失往往都相当可观。然而即便如此棘手的局面也并非不可应对:通过大量应急响应案例的研究发现:许多组织未能充分掌握暴露于互联网上的IT资产分布情况这一关键要素因而造成防御体系存在明显漏洞进而成为网络安全体系的重要缺陷。值得注意的是在一些真实案例中我们经常可以看到这样的情况:尽管组织正在进行全方位的检测分析以及攻击行为抑制工作但新的攻击却不断从某些"隐秘资产"中爆发出来这些"隐秘资产"犹如黑洞般难以察觉在关键时刻却能吸收大量攻击流量最终令整个防御体系陷入瘫痪状态
② 控制措施
该服务通过平台整合人工分析手段对特定组织进行全面互联网资产排查和风险评估的系统性服务方案,并涵盖的具体控制点包括
a)资产及应用发现
互联网资产发现服务通过数据挖掘技术和调研方法确定潜在的资产范围。随后系统利用IP地址或域名作为基础信息,在此基础上结合多种探测手段如Web扫描技术、操作系统探测技术等对信息系统中的主机/服务器、安全设备等进行全面扫描与主动探测。系统能够识别并记录下所有相关信息并生成详细的资产清单表单该清单表单不仅包含了基本的信息如设备类型和相关域名还深入分析了运行在这些设备上的中间件类型及其版本号并提供了技术架构的详细信息表
b)安全资产画像绘制
基于资产及应用的初步排查结果,在系统安全管理团队的组织下,“每个业务单元”的安全风险评估工作由专业人员负责展开。通过对各业务单元的实际运行状况以及相关的技术架构进行全面分析与梳理,并结合系统的实际运行状况和各类资源的重要程度评估结果,在遵循信息安全行业最佳实践的基础上进行综合归纳和分类整理工作。在此基础上生成具有针对性的专属安全 assets 画像,并建立完整的专属信息安全 assets 画像数据库。完成后该系统支持基于域名/IP地址/端口号/服务类型/中间件类型等多种维度条件实现精准定位和统计分析;同时提供针对各类资源状态变化的动态监控功能。
互联网资产发现服务可以带来如下价值:
a)全面梳理互联网资产及应用暴露面
基于细粒度资产信息指纹库的基础上
b)精准绘制互联网资产画像
通过利用探测到的互联网节点展开多维度信息检索工作,在较短时间内迅速识别出符合特定条件的目标网络节点。
该系统支持的信息检索维度包括但不限于IP地址、端口、服务类型(可定制)、业务类型(可定制)、资产类型(自定义)、域名以及运行的操作系统类型和相关Web应用名称等信息。
基于上述详细采集的数据信息,在此基础上构建信息安全资产画像。
③ 服务方式
通过工具平台与人工梳理相结合的方式开展远程服务工作。可建议每月或每季度开展一次远程服务工作,并及时把握互联网资产的潜在风险
④ 服务交付
服务交付通常包括以下内容:
· 《资产信息库列表》。
· 《资产画像》。
· 《项目实施方案》。
· 《项目实施计划》。
· 《服务实施授权书》。
(2)基础安全评估
① 安全风险
该信息系统是一个高度复杂的系统结构,
涵盖从网络层延伸至数据层的多层次架构,
易产生固有缺陷,
这些缺陷主要来源于两种类型的问题:
一是标准网元组件本身存在漏洞(如网络设备、操作系统、中间件和数据库),
二是配置不当导致的问题。
这些固有缺陷成为黑客入侵的前提条件之一,
带来了严重的安全威胁;
同时,
该信息系统由人类负责设计、部署和日常维护,
其不可替代的人类特质使其难以达到机器般的可靠性水平,
因此,
必须引起高度重视并采取有效措施加以应对。
② 控制措施
基于基础安全评估服务能够实现对系统脆弱性问题的精准分析,并具体包括哪些方面呢?
a)漏洞扫描
该系统主要采用基于本地的漏洞扫描工具对内部网络的所有终端设备执行扫描,并分别从内网与外网两方面入手进行分析研究。其核心目的是识别潜在的安全威胁并采取相应的防护措施。该系统主要涉及以下几个关键方面的安全防护措施:
网络层安全:该层次的问题主要涉及以下几个方面:首先需要确保网络设备内部的安全防护机制;其次是对网络资源进行权限管理;最后还需要关注域名系统管理的安全性。
系统层安全:该层次的安全隐患主要源于操作系统这一基础组件,在包括如Unix、Linux、Windows等主流操作系统的应用中均可见影现踪。潜在的安全威胁集中体现在其运行环境的脆弱性上,在具体应用中则主要表现为身份认证机制不够完善、访问权限管理不够严格以及系统漏洞存在的状态。
在应用层的安全管理中:该层的安全主要关注应用系统的安全性及其相关数据的安全性。具体涉及以下内容:包括数据库服务器、网络服务模块以及核心业务功能模块等。
b)基线检查
安全基准是确保系统符合安全管理规范的基础标准,在各个网络设备(包括网络设备、操作系统、中间件和数据库等)中实施统一的安全配置管理。基线核查即是对各网络设备的安全设置进行人工核验工作,旨在确认各项设置是否符合预先设定的安全基准要求。核查内容主要涉及账号和口令的安全性分析以及权限管理等关键领域的设置情况,并重点考察日志记录完整性及网络通信安全性等指标。这些核心设置直接反映出系统自身存在的安全隐患。
网络及安全设备基线检查:
对交换机、路由器、防火墙、入侵防御系统以及VPN等网络安全设备的配置实施人工检测,并尽力降低由于配置失误导致的安全风险,从而加强各网络设备以及整个网络安全系统的防护水平。
操作系统基线检查:
对Windows、Linux、Unix以及AIX等操作系统的配置实施人工审查,在尽可能减少因操作系统设置不当导致的安全漏洞的同时努力降低由此引发的后果风险,并根据具体的应用场景和系统类型设计独特的安全防护策略方案以确保操作系统的整体安全性达到较为理想的水平。
数据库基线检查:
开展针对MySQL、SQL Server、Oracle、Informix等主流数据库的详细配置处理工作,并采取一切可行措施最大限度地降低因配置失误导致的安全隐患。
中间件基线检查:
对这些中间件实施手动配置验证,并充分利用其内置的安全机制来提升安全性。
基础安全评估服务可以带来如下价值:
加强信息系统的安全漏洞识别能力。
进行系统性的安全漏洞现状详尽分析。
制定具有针对性的漏洞修复方案……以防止由于"漏洞被利用"而导致的安全隐患。
③ 服务方式
采用漏洞扫描器、基于基线的检查脚本以及基于基线的Checklist等工具进行现场服务工作。建议的服务周期为每月或每季度进行一次评估和更新。
④ 服务交付
服务交付通常包括如下内容:
·《安全评估报告》。
·《项目实施方案》。
·《项目实施计划》。
·《服务实施授权书》。
(3)应用系统安全检测
① 安全风险
除了标准网元组件自身存在的固有缺陷外,各类自定义的应用系统也面临着各自的漏洞与不足,相较于标准网元组件而言,这些差异使得利用现有的漏洞扫描工具无法全面、准确地识别出各类自定义的应用系统的漏洞
② 控制措施
该系统进行脆弱性检测时采用黑盒与白盒两种方法。其中黑盒子测试依赖渗透测试工具进行评估;而白盒子测试则利用代码安全分析工具执行相应的安全性检查。
a)渗透测试服务
渗透测试服务基于客户的授权开展,在此前提下结合威胁情报与技术手段进行操作。该服务整合内部专业团队与外部测试专家的优势资源,并通过模拟攻击手段及漏洞扫描技术实现对目标应用系统安全状态的全面评估。在这一过程中, 我们将尽可能广泛地识别并验证潜在的安全风险点, 包括但不仅限于应用层面的安全缺陷以及业务逻辑中的安全隐患, 从而确保系统的安全性得到最有效的保障
在服务运行中,借助实名认证制度,双因素认证机制以及全流量审计模式等多套管理和技术手段,确保了渗透测试过程具备高度的安全性,并且能够实现监控到位,具备审计能力以及有完整的追溯机制.整个渗透测试流程主要包含以下步骤.
初次渗透测试:
专业的渗透测试团队由资深技术人员和精挑细选的精英白帽子共同组成。通过威胁情报和先进技术手段对目标信息系统实施系统性地定位、全面挖掘和全方位的漏洞排查。
内容包含多种外部威胁类型(如Web应用安全风险及业务安全风险),同时也包含通过漏洞利用手段绕过安全设备的情况。初次渗透测试将从涵盖应用系统、操作系统及数据库等多个层面的安全架构进行全面评估与分析。
渗透测试涵盖信息系统的网络层面、系统层面及业务层面;其中包含了OWASP TOP10漏洞类型以及近年来较为显著的其他漏洞类型。
双交付:
渗透测试服务采用“双交付模式”,大幅缩短漏洞暴露窗口期。
第一次交付:采用在线快速响应模式,在线接入SaaS平台后即可迅速整合发现的漏洞信息;无需等待全面测试结束。潜在风险暴露窗口缩短至每天仅需0.5小时。
第二次交付任务:综合成果提交阶段,在完成全部测试任务后,请编制完整的《渗透测试报告》并通过线上平台或线下邮寄的方式提交该成果。该报告将包含具体的整改意见书,在此过程中,请技术团队与服务方密切配合讨论并制定修复方案;同时,请服务方将与技术团队合作完成修复方案的具体实施步骤,并协助开展修复工作。
复测:
在整改任务结束之后,并非仅此而已,在此之后我们还将进行复测服务(回归测试),以确认先前存在的安全漏洞已得到了有效的修复。在此基础上并结合渗透测试的方法与经验基础之上进行多层次、多角度的测试工作,在确保没有引入新的安全漏洞的同时使整个整改项目的目标得以实现。
报告解读:
在项目测试全面完成之后,组织对现场测试报告进行解读,并与原厂工程师直接沟通以获取更加详细的技术指导与解决方案。通过这种方式,我们能够全面掌握渗透测试的结果以及相应的整改意见。
渗透测试服务可以带来如下价值:
最大限度地发现系统真实的安全问题。
采用人工渗透测试手段能够检测出信息系统各层次存在的潜在风险(尤其是应用层面及业务逻辑层面的关键节点),并通过人工漏洞模拟验证的方式确保所识别的风险问题确实具备可利用性
官方工程师与官方工程院组成的庞大队伍配合15~50名来自精锐团队的可信白帽成员共同组成了一支庞大的队伍,在此过程中能够通过庞大队伍的精锐团队排查潜在风险。
工作闭环,帮助完整解决问题。
渗透测试服务不仅局限于传统的单一渗透测试环节(即从首次渗透测试到双版本交-signed阶段、复测环节以及问题反馈与解决的全过程),而是构建了一个完整的系统化服务闭环流程。该方案旨在全面解决发现的安全隐患,并通过系统化的报告分析与问题修复机制确保安全漏洞的有效消除。
b)代码安全检测服务
该服务由经验丰富的编码人员负责实施,并由熟悉安全编码原则和应用安全知识的专业团队对其系统架构和源代码进行全面检查。
代码安全检测服务旨在全面排查现有代码base中的潜在漏洞与合规性问题。该服务通过分析技术架构特点与运行环境特性等多维度信息,帮助开发者预先识别可能影响其系统的安全风险,并提供修复建议以消除发现的漏洞。同时,该功能还能够生成详细的修复方案文档,进一步提升整个系统的稳定性和安全性,从根源上为应用系统提供全面的安全防护措施。
如图所示,在系统架构设计中,代码安全检测服务从系统开发框架、服务端程序、客户端程序、接口及第三方组件和应用配置5个维度展开安全评估,并通过深入的安全分析识别出系统源代码中的潜在安全隐患。进而对发现的缺陷实施定位与修复,并通过实施安全测试等方法对潜在漏洞进行验证与确认。

代码安全检测服务可以带来如下价值:
减少应用系统的安全漏洞和缺陷隐患,从而提高源代码的质量和可靠性。
从源头上有效降低应用系统安全风险,保障业务的连续性。
③ 服务方式
a)渗透测试服务
渗透测试服务主要采取远程渗透方式进行操作,并结合现场报告解读环节作为补充环节出现。在服务交付过程中,通过双交付模式实现对交付及时性与交付完整性之间关系的协调。
组织内部实施渗透测试操作时通常选择"可信生产环境"作为测试平台。为确保渗透测试的顺利进行,在实际操作中会在生产环境中安装全流量分析系统、SSL VPN以及防火墙等安全设备。通过事前认证确认受测系统的安全状态,在运行过程中实时监控关键业务节点的访问行为,并对整个渗透过程进行审计记录和结果追溯。最终目标是最大限度地减少潜在风险并提供完整的审计日志记录。
b)代码安全检测服务
代码安全检测通常在代码权属方指定的安全地点进行。
该系统通过“代码检测专用设备”实施代码安全监测,并被禁止与互联网交互。该设备已获得公安部颁发的“计算机信息系统安全专用产品销售许可证”,经过专业机构的安全审查和认证测试后确认该系统具备高度的安全防护能力;此外该系统由合法渠道采购并持有国家版权局颁发的“计算机软件著作权登记证书”。
④ 服务交付
a)渗透服务交付通常包括以下内容。
· 《系统评估报告》(项目整体性报告)。
· 《漏洞分析报告》(通过SaaS系统交付)。
· 《执行方案》。
· 《执行规划》。
· 《服务授权文件》。
b)代码安全检测服务交付通常包括以下内容。
《源代码安全检测报告》
· 《源代码检测服务方案》。
· 《项目实施计划》。
· 《服务实施授权书》。
(4) Web失陷检测
① 安全风险
目前,攻击者的主流特点是不露痕迹地侵入目标系统、获取重要信息或潜伏等待攻击时机。尤其是Web系统,在网络最外层作为服务入口;这类潜在威胁尤为危险。一旦Web服务器被入侵,则成为渗透内网的突破口。
目前, 攻击者的主流特点是不露痕迹地侵入目标系统、获取重要信息或潜伏等待攻击时机, 尤其是Web系统, 在网络最外层作为服务入口; 这类潜在威胁尤为危险, 一旦Web服务器被入侵, 则成为渗透内网的突破口.
② 控制措施
Web漏洞检测服务主要依赖于安全大数据的能力。通过分析Web应用访问日志,在线获取大量数据信息后,在空间和时间两个维度展开关联分析。这种分析能够帮助发现网络内部可能存在的一些可疑入口主机,并通过大数据溯源技术实现精准定位这些潜在的安全威胁。此外还可能采取边界安全防护类设备对这些可疑IP地址进行实时监控与拦截。与此同时情报部门通常会收集并整理攻击者在不同时间段使用的网络活动记录进而掌握其核心特征以及操作习惯等关键信息从而能够据此制定相应的防御策略以应对日益复杂的网络安全威胁。
a)未知威胁攻击的发现和确认
在当前网络安全形势下,特别是在网络空间领域,持续性且具有严重危害性的未知威胁攻击往往不会留下明显的安全痕迹,但其潜在危害却极为巨大,包括但不限于数据泄露、关键系统时间篡改以及黑词暗链等严重后果。值得注意的是,这类安全事件往往突破传统手段的有效识别和应对能力,因此,亟需建立一套切实可行的安全事件发现溯源机制,将其作为一项亟需重点推进的任务纳入整体安全策略。
Web失陷检测服务借助专业的数据安全分析平台对服务器日志展开深入的数据剖析,并通过综合评估机制与安全专家的专业判断协同作用,能够准确识别应用系统是否存在被入侵的风险。
b)安全事件深度分析
基于已发生的安全事件,Web失陷检测服务能够依据攻击者的活动进行事件影响评估。若未 yet 造成损失,则较为精准地识别攻击者对其系统造成的具体影响。若未 yet 造成损失,则可通过该IP地址的威胁情报推断攻击者的意图。
Web失陷检测服务可以带来如下价值。
a)确诊Web应用是否遭受攻击
此次对受攻主机的特征与痕迹展开深入调查后,能够明确确认Web应用是否遭受攻击,并对所发现的安全事件进行系统性的分析与取证。
b)还原攻击流程
一旦发生安全事件,则需未雨绸缪以求稳妥。该服务将呈现入侵事件完整的攻击路线图,并涵盖安全事件中涉及的所有安全漏洞,在此基础上实施精准修复。
c)评估安全事件造成的影响
基于已发生的安全事件,在处理过程中,安全工程师会对事件可能带来的影响进行评估和分析。
d)提升组织的安全对抗能力
基于威胁情报数据库中的网络地址信息(IP)和行为标识符(IOC),通过时间轴分析能够显著提升事件覆盖范围。系统能够识别并整合不同类型的攻击行为作为同源威胁类型,并全面掌握各类威胁手段及其关联的安全事件情况。
③ 服务方式
工程师在现场进行数据采集,并通过结合软件工具和威胁情报信息进行分析。该分析任务可在远程或现场完成。
建议每月或每季度进行一次,及时发现、分析安全威胁和安全事件。
④ 服务交付
服务交付通常包括如下内容。
· 基于Web平台的异常检测服务规范与改进措施专著(含具体优化建议)。
· 项目方案书。
· 项目实施规划书。
· 服务授权协议。
2. 安全运维
(1)应急响应
① 安全风险
由于攻防关系的不对称性,在应对高级持续性威胁(APT)类型的攻击以及新型未知类型的安全威胁时,任何现有的安全防护体系都可能面临被突破的风险。潜在的安全风险包括系统可用性问题以及数据泄露或数据篡改的风险。对于保障信息安全具有至关重要的作用的是应急响应服务,在这个阶段及时采取行动能够有效降低信息安全事件造成的损失程度。
② 控制措施
应急响应是应对已经发生的或可能发生的安全事件的过程,旨在保障资产的安全属性.其目标包括:采取紧急措施将业务恢复正常服务状态;调查原因并分析其根源;防止同类事件再次发生等.
应急响应服务体现了组织协同效能与IT支撑体系的优势,在"快速处置、确保恢复"的工作方针指导下,在遭遇突发事件时实施专业应对措施与主动应对策略,并对已发生的安全事件实施监控评估与协调处置。确保网络安全畅通,并最大限度减少安全事故造成的经济损失和社会负面影响。
应急响应不应仅仅表现为一个部门个体行动的形式,在实际操作中应当建立多方协同合作机制。具体而言,在指挥中心统一调度下建立前后勤联动机制的基础上推动各相关部门共同参与应急处置工作,在一线、二线等不同战位上形成整体作战体系
b)应急响应后端依托具备快速响应能力的应急响应系统IT平台以及覆盖全国范围的安全事件信息数据库,“应急响应监控指挥调度中心”作为核心保障体系,在发生安全事件时能够迅速整合资源、快速分析情况并作出决策支持
应急响应服务可以带来如下价值:
及时应对各类安全事件,并实施相应的措施。
快速有效地恢复服务状态的同时,最大限度地减少信息丢失、数据泄露以及服务中断的风险。
基于从安全事件处理过程中获取的关键信息资源,在制定应对策略时应充分考虑各种可能性,并采取更为周密的预防措施以规避潜在风险,在保障系统稳定运行的同时最大限度地减少可能带来的损失
建立安全事件响应机制,协同建立有效的防御策略来抵御网络安全威胁。
③ 服务方式
该平台为公众提供高效便捷的服务,并依托先进的应急响应系统IT平台和覆盖全国的安全事件数据库系统进行实时监控与指挥调度。
④ 服务交付
服务交付通常包括《应急响应报告》。
(2)驻场运维
① 安全风险
安全技术和制度的一部分是由基础运行操作得以实施而形成的。缺乏有效的基础运行操作,则会导致技术管控手段沦为空谈或流于表面状态(即所谓的"不会用"或"用不好")。同样的道理适用于制度层面:如果缺乏良好的基础运行操作,则会导致制度执行与实际运行脱节(即所谓的"两张皮")。优秀的基础运行操作来源于从业人员的专业素养与职业操守,并且建立在严格的组织管控之上。在具体实施层面,则主要包括驻场运行服务与安全巡检服务两大类举措:其中驻场运行服务则主要针对设备的基本使用需求展开保障工作。
② 控制措施
驻场运维保障是各个组织最为基础且不可或缺的基础性安全服务,在运行过程中具备及时发现问题的能力,并能够在第一时间做出有效应对措施。具体内容将在下文详细阐述。
a)事件响应
事件响应涵盖安全软硬件设备出现的物理性故障以及策略性问题的应对措施;针对客户端出现病毒性威胁的情况采取相应的防护措施;实施安全事件监测与应急响应机制;持续优化维护故障知识库以实现快速问题排查与解决;制定规范化的故障处理流程确保日常办公系统与业务系统的24小时稳定运行;完善从初步排查到深入分析再到快速修复的技术方案。
b)安全设备系统升级
本工作专注于网络内部安全软硬件设施的漏洞补丁集合体(CBP)、行为特征集合体(CFE)、病毒样本集合体(VSS)及版本信息集合体(SV)等关键组件的自动更新操作。通过完成这些组件的更新过程, 保证相关安全设备与系统的正常运行状态, 并制定标准化的更新流程以规范相关系统更新作业流程
c)安全策略管理
该工作主要针对网络结构内的安全硬件和软件设备实施明确设置,并定期进行优化维护;同时保证安全硬件和软件的有效运行状态,并且确保相关策略能够精准实施;同时制定策略变更的标准程序,并规范化地开展相关工作流程。
d)安全设备监控
本工作主要聚焦于网络架构内部的防火墙装置、安全审计系统以及IPS等安全硬件设备所产生的攻击日志记录,并实施实时监控。凭借技术人员的专业经验,在发生网络安全威胁时迅速识别并响应;对于较为简单的威胁情况,则采取快速响应措施。当遇到较为复杂的威胁时,则调派二线资源介入应对。
驻场运维服务可以带来如下价值。
该系统为其日常办公需求提供了稳定运行支持,并且对于突发事件的应对能力而言表现出良好的响应能力。
· 最大限度地降低信息丢失和数据完整性损害的程度。
· 制定系统化和规范化的安全运维事件处理流程,并显著提升其处置效率。
· 确保业务系统的机密性、完整性以及可用性的同时,有效缓解了安全问题并显著提升业务运转效率。
· 优化运维威胁和减少运维费用。
· 释放IT运维压力并聚焦于核心业务以提升运营效能。
③ 服务方式
a) 现场驻场服务,依托相关安全软硬件设备,提供服务
b) 服务的周期
· 事件响应:按照预定时间段进行即时处理。
· 安全设备系统升级:遵循合同条款完成服务部署。
· 安全策略管理:按照预定时间段实施弹性配置。
· 安全设备监控:遵循合同条款持续监测。
④ 服务交付
服务交付通常包括如下内容。
a)事件响应
· 《事件通报单》。
· 《事件记录单》。
· 《故障报告》。
b)安全设备系统升级
· 《系统升级流程》。
· 《升级包测试结果》。
c)安全策略管理
· 《信息系统策略变更流程》。
· 《策略变更申请单》。
d)安全设备监控
· 《安全监控记录单》。
· 《事件通报单》。
· 《事件处理单》。
(3)安全巡检
① 安全风险
从体系结构来看,在安全技术体系中实施控制措施以及在安全管理层面建立制度时,往往需要依托基础运维操作来完成落地。如果缺乏专业的基础运维操作能力,则难以确保技术控制措施的有效执行。同样地,在制度建设层面若无法配合相应的运行支持工作,则会导致制度与实际运行存在脱节现象。“两张皮”的局面也难以避免。优秀的实践证明:优秀的 basis maintenance operations are rooted in the professional capabilities, dedication, and systematic management of the personnel responsible. In terms of demand management, the basis maintenance operations are primarily fulfilled through on-site maintenance services and comprehensive security inspections. Notably, among these services, advanced security inspection services not only cover routine inspections but also provide enhanced technical support to improve the operational capabilities of hardware and software security solutions.
② 控制措施
安全巡检服务包括如下内容:
a)漏洞扫描
基于需求,在预先确定的巡检范围内的数据库服务器、网络设备以及网站系统的运行环境中实施全面排查潜在的安全风险,并完成之后及时生成并归档相关的安全审计日志
b)策略检查
基于实际需求,在既定的巡检范围内对安全设备、网络设备及服务器实施策略审查与效果评估,并详细记录并保存相关数据。
c)日志审计
基于实际需求,在确定的巡检范围内服务器、数据库系统及网站系统的日志记录上,通过人工与自动化工具协同作用的方式实施相关审计分析,并将相关审计结果完整记录并保存。
安全巡检服务可以带来如下价值。
采用系统化、科学化的巡检服务模式,确保硬件设施的安全运行和系统稳定性.
有效降低运营风险,并优化运营成本.
释放出 IT 运维工作带来的压力与负担,并更加注重核心业务发展与效率水平提升.
③ 服务方式
周期性现场服务。服务周期建议为:每月或每季度一次。
④ 服务交付
服务交付通常包括如下内容。
《安全设备巡检工作定期检查工作记录》
· 《安全设备配置详细设置变更的书面记录》
· 《安全设备配置存储复制品管理》
· 《安全设备故障检修操作详细记录》
· 《安全设备升级更新操作登记》
(4)态势感知与安全运营平台基础运营服务
① 安全风险
态势感知与安全运营平台作为安全运营工作的核心中枢,并是一个集成了多个功能模块的集成化多组件平台。它通过整合多维度探针数据实现关联分析功能,并在此平台上流转各类安全业务操作流程,包括但不限于资产管理、漏洞管理以及事件全流程处理等环节。因此,在实际运行中实现对平台的基础级运营管理具有较高的技术门槛和专业要求。若要使基础级运营管理发挥其应有的作用,则必须确保各项基础性工作得到切实执行,并为其提供强有力的技术支撑。
② 控制措施
态势感知和安全运行服务是依托该平台提供的专业服务,并涵盖的内容包括
a)资产管理
运营团队通过调研工作以及数据整理过程,在系统资产管理功能中深入挖掘资源潜力,并对网络内的各类设备与系统进行全面管理。这些包括但不限于办公用主设备、网络设备、安全设施以及应用平台等关键要素。团队负责建立完整的历史档案信息,并对资产进行分类管理并实施统一维护措施。同时为便于直观展示各类资产之间的关联性提供了便捷的工作界面。
b)安全监控
安全监控主要职责包括执行平台日常监控任务、对告警日志进行筛选和过滤处理、记录并统计各类告警数据、协助发布各类告警信息、持续跟进事件处理进展以及管理重要安全事件的通报事务等多方面的工作。
c)漏洞管理
通过系统化的漏洞扫描机制进行漏洞检测已成为保障网络安全的重要手段。在当前网络安全体系下, 各类关键服务器和终端设备都可能遭受安全威胁, 其中, 主要集中在操作系统及应用程序层面的固件或软件层面的问题上。潜在的安全威胁可能导致严重的后果, 因此, 必须采取积极措施进行快速识别与修复。通过部署专业的安全管理平台来整合和监控各类安全事件, 以确保及时响应并采取相应防护措施, 这对于维护系统的安全性具有重要意义
d)事件流程管理
威胁处置是一个系统性且复杂的系统工程,在多层级组织架构下需要各级各类人员之间的密切配合与协作。平台运营部门通过实时监控和数据分析机制获取并整理相关信息,并通过内部通告系统向相关责任人推送关键信息。与此同时,运营团队将收集到的告警数据以及平台漏洞反馈按照标准流程录入系统,并与相关部门进行信息共享,确保告警信息能够及时准确地传递至相关部门。在这一过程中,各环节的数据处理结果将按照既定标准进行汇总统计,并纳入工单管理系统进行动态追踪,从而形成完整的闭环管理机制,有效保障安全事件能够得到及时有效的应对与跟进,为后续的安全评估与考核工作提供可靠依据
e)平台巡检
该平台由多种复杂构件组成,并负责实时采集数据,并对这些数据进行实时关联和分析任务。保证平台正常稳定运行需由维护团队定期执行技术性维护工作。其职责还包括涵盖功能检测和其他如传感器和分析器等多组元组件的检测工作。
态势感知与安全运营平台基础运营服务可以带来如下价值:
a)充分地发挥应有的作用
人与数据协同作用于工具与流程的结合之上, 共同承担了安全管理的任务. 优秀的安全产品需要专业的操作者去管理. 专业的运维服务能够从源头上提升设备效能, 并带来更高的安全性.
b)良好的运营更好地发挥出产品应有的价值
态势感知与安全运营平台具有显著差异于其他类别的安全防护设备,在其运作过程中整合来自主机、应用、终端以及各类安全设备等多类型专业系统的日志信息,并对网络流量进行采集和关联分析。该平台通过持续运行可显著提升相关系统的事前和事中保障水平,并有效防止出现仅具备探测能力而缺乏应对措施的情况,充分彰显其作为安全中枢的价值。
③ 服务方式和服务交付
服务方式分驻场服务和计次服务。
a)驻场服务
一线驻场服务+二线专家远程支持的服务模式。
提供资产管理、安全监控、威胁分析、事件流程管理、漏洞管理、平台巡检服务。
交付物:日报、周报、月报、年度报告、事件深度分析报告、安全事件通告等。
b)计次服务
按需到现场进行服务,同时二线专家提供远程支持。
提供资产管理、威胁分析、平台巡检服务。
交付物:《安全事件分析报告》等。
3. 监控分析
(1)全流量分析
① 安全风险
近年来,基于国家与组织背景的APT(高级持续性威胁)事件数量显著增加。这些攻击手段多为未知漏洞(0 day)与未知恶意代码等无规律行为,在这种情况下现有基于已知特征、已知行为模式的检测手段在无法预判攻击特征与行为模式时难以有效识别APT事件。应对这一挑战的最佳策略是从网络流量全量分析的角度切入,在实时监控中及时发现潜在网络安全威胁,并对可能的恶意活动进行早期快速响应和干预。
为了使全流量分析系统充分发挥效能,在入侵源头、路径以及攻击者背景等关键环节实施精准识别的同时,系统需要具备使用者具备攻防一体的能力以及数据分析能力等基础条件。鉴于此,在实际应用中配套使用的全流量分析系统必须依赖专业的技术支持以确保系统的稳定运行,并且必须能够实现APT攻击行为的及时发现与应对措施的有效落实。
② 控制措施
全流量订阅分析系统是一种整合攻防研究与数据分析的专业解决方案。该系统能够实现对威胁源、威胁行为以及威胁后果(即安全事件)的确诊能力,并且有效解决了多年来IDS设备及配套服务未能充分满足相关需求的问题。它标志着安全领域的重要进展。
本服务通过整合本地部署的"全流量分析系统"收集的全流量数据、云端平台提供的威胁情报信息,并基于服务方积累的攻防实战经验进行构建, 从而实现对产品和相关服务进行全面的产品化交付, 最终输出精确的威胁评估报告, 特别是对APT类攻击以及未知安全威胁进行精准识别和应对。
a) APT深度告警行为分析
通过数据采集技术识别并确认APT事件后,在遭受攻击的IP地址上展开深入分析研究:一方面关注其流量特征以及资产属性的变化趋势;另一方面则聚焦于事件发生的时间节点及关联事件的具体情况;随后结合相关方信息的收集与整理工作,在确保数据完整性的同时为后续应对措施奠定了基础:最终能够进一步获取相关参与者联系方式,并进一步排查告警原因、攻击路径以及可能影响范围。
b) IOC(失陷标示)告警行为分析
数据分析专家通过利用IOC详情识别出多种攻击类型和严重程度的评估结果,并结合相关安全事件或团伙以及当前远控状态信息来辅助判定事件紧急程度及相应的应对策略。借助云端威胁分析平台进一步展开对攻击者背景信息的获取,并采用自动化关联分析等多种手段来获取关于攻击者的基本背景信息以及其历
史攻击行为的具体情况。最终触发告警并对其受害IP与远控端的流量进行详细分析,并给出相应的处理建议。
c)传感器漏洞分析
数据分析专家通过分析"全流量分析系统"的传感器流量数据集,在短时间内完成了对WebShell攻击请求的完整性验证以及对Web服务器安全状态的评估工作;在此基础上完成了入侵事件的时间轴梳理工作,并明确了此次攻击的影响范围及应对措施建议;随后对所有采集到的攻击行为特征进行归纳汇总,在此基础上构建了高威胁IP地址特征模型并进行了初步识别工作。
d)暴力破解行为分析
专业的数据分析团队通过对"全流量分析系统"的传感器流量数据采集与处理,在此基础上初步排查出哪些邮箱、数据库和FTP等服务可能遭受未经授权的访问和数据篡改。随后从技术层面还原遭受未经授权访问和数据篡改的具体设备固件版本信息;基于用户行为模式识别其登录频率统计结果;并结合漏洞风险评估生成完整的漏洞修复建议。
e)后门行为分析
改写说明
f)数据库安全行为分析
该数据分析专家通过深入研究数据系统的登录行为以及高风险操作语句后,揭示了数据库异常登录现象、SQL注入漏洞以及可执行系统命令等关键问题,并提出了相应的应对措施。
全流量订阅分析服务可以带来以下几方面的价值。
迅速识别网络内部潜在的安全隐患,并采取措施予以消除,防止潜在的经济损失并造成负面影响
深入识别并细致分析外部攻击风险态势与进展的变化趋势,在分析和应对这些变化的过程中显著降低解决问题的难度。
改变防御理念,从被动防御向积极主动防御转变。
③ 服务方式
为了提升威胁监控的效果,推荐采取每月或每季度订阅分析服务的方式,并采用现场和远程两种模式来提供服务方案。
现场服务方面:由安全数据分析工程师至现场开展数据分析工作。具体采用的是在允许的管理终端上通过Web连接实现全流量的数据分析系统来完成大部分的数据处理任务。其余的数据处理任务则需借助样机测试法以及手工审查等方式在场内完成。当在场时遇到高风险预警事件,在获得授权后可进行验证撰写报告并提交给相关部门。
远端服务:作为安全数据分析岗位人员,在云端工作平台中接入全流量分析系统后,能够收集相关基础数据,并经由云端运算中心完成安全评估工作。随后生成分析报告并发送至指定平台
④ 服务交付
服务交付通常包括如下内容:
· 《全流量分析报告》。
· 《项目实施方案》。
· 《项目实施计划》。
· 《服务实施授权书》。
(2)安全预警通告
① 安全风险
当前网络安全领域的一场"非对称"攻防战正在上演,在线上的威胁手段不断涌现的情况下(此处指新型威胁手段),传统的安全防护措施往往难以有效应对这些新兴挑战。特别是在面对新型威胁手段时(注意:此处指新型攻击手段),传统防御措施的效果较为有限。因此,在这种复杂的环境下(强调当前的安全态势),情报获取的重要性日益凸显。同时,在《网络安全法》及相关等级保护制度中也明确规定了"检测预警与应急处置"、"通报预警"等相关要求。
② 控制措施
该安全预警通告服务依托威胁情报、安全大数据以及攻防能力提供的一类安全情报资讯产品。它包含威胁情报解读、高危漏洞预警、安全热点资讯和漏洞统计分析等内容,并通过图表呈现方式直观展示相关数据信息。该服务致力于为用户提供专业的安全预警与威胁情报分析信息。
安全预警通告服务内容:

a)威胁情报解读
该平台提供定期发布的安全情报服务主要服务于金融机构政府部门能源企业以及高校科研机构其核心内容涵盖APT攻击过程分析报告及案例研究资料同时也会整理汇总各类型威胁行为的典型案例供相关方参考使用这些资源将有助于提升企业的安全防护能力
b)高危漏洞预警
高危漏洞预警属于实时预警通告服务的一种重要组成部分,在正式发布前需对漏洞危害程度进行严格评估,并详细说明其潜在风险等级及可能造成的影响范围(包括具体涉及的软件类型及其适用版本)。同时明确提供相应的处置建议以供参考。通过该机制可帮助相关方快速掌握当前系统运行面临的主要安全威胁及其处理方案从而实现更加有效的防护措施
c)安全热点资讯
该平台作为定期推送分享服务中的专业内容资源库,主要通过"安全事件"主题模块、“权威发布与安全趋势"专家解读栏目、“最新安全快讯"实时更新区等多个特色板块,系统性地呈现网络攻击事件分析报告、境外黑客组织攻防行为剖析专著、软硬件漏洞修复关键技术解析文章、“病毒/恶意代码"危害特征识别方法论研究等专业领域内的技术深度解析内容,并提供相关的安全新闻及动态信息。其目标在于分享最新的攻击技术和漏洞技术研究进展,并提供行业内最新动态的安全研究与资讯。
d)漏洞统计分析
洞系统计分析归于定期推送服务。数据基于国家信息安全漏洞共享平台(CNVD)的月报统计数据。主要包含:
- 漏口危害性评估,
- 软硬件影响及具体版本信息,
- 漏口风险等级划分,
- 漏口类型分类,
- 受关注程度分析,
- 趋势预测报告。
安全预警通告服务可以带来如下价值:
重要性:了解潜在危害、影响范围及应对措施,避免攻击风险,确保业务连续运行。
典型性攻击事件分析:识别攻击目标、掌握具体手段、评估造成的影响以及预判潜在危害,并通过预先防范措施来控制风险,在保障系统安全的同时最大限度地降低潜在危害。
病毒或恶意代码事件分析:熟练掌握检测与清除手段,并能有效查杀的同时采取预防措施,在面对有害程序时能够做到临危不乱地处理各类情况。
APT攻击行为分析:掌握事件分析流程、犯罪组织及其动态特征研究,并增强维护关键国家基础设施和数据资源的能力。
③ 服务方式
由专业团队负责日常管理和更新相关信息;这些安全通告的具体信息将被发送给预先登记的邮箱地址;对于被标记为紧急状态的安全漏洞,则会进行直接通知。
④ 服务交付
服务交付通常包括如下内容:
· 《漏洞安全预警通告》(实时)。
· 《安全热点周报》。
· 《月度安全通告》。
(3)网站云监测
① 安全风险
该网站作为×××系统的核心互联网应用之一,在采用B/S架构的半开放性特点时就已展现出一定的网络安全风险特征。由于这种架构设计所导致的网络空间具有一定的可访问性和可配置性,在实际运行过程中可能会产生多种网络安全威胁。因此要求必须实施实时监控系统以确保网络服务系统的稳定运行和数据信息的安全防护
② 控制措施
网站云监测能够实现对服务范围内网站的实时监测,主要包括如下内容。
a)全国区域存活性监控
依托云端资源作为支撑,在各地设立了数十个探测点。该系统可为中国电信等运营商提供多条线路支持。通过该系统实现了网站的安全监控工作。目前系统已全面收集各区域网络运行状况数据,并对这些数据进行实时分析和预警。
b)网站安全问题监控
在威胁情报中心和漏洞数据库的基础上,在对安全数据进行关联分析后,则能够实现传统扫描工具难以识别的多种安全威胁。例如这类威胁包括DDoS攻击、钓鱼网站等。
c)网站问题及时通知
当服务人员在发现网站问题时,他们立即采用邮件和短信作为通讯途径与网站运维人员联系,并通过远程技术手段为他们提供技术支持。
网站云监测服务可以带来如下价值:
a)规避政治、经济风险
当网站遭受入侵时,可能会被用于传播反动言论。这将给网站的所有者带来重大的政治风险。黑客可能通过网页钓鱼攻击或利用网站漏洞实施经济犯罪行为,可能导致直接经济损失。为了提高安全性,云安全监控服务能够协助管理员及时识别并应对网络安全隐患。此外,在发生问题时,请确保及时发现潜在问题并采取措施预防风险的蔓延。
b)确保正常运营
随着监管部门对网络环境管理力度的逐步加强,在发现存在网页挂马现象时将采取更为严格的态度将会发出通知并可能采取强制性措施关闭相关域名的所有被调查对象为此相关部门已要求所有被查出存在安全隐患的网站都必须进行彻底整改仅在完成全部安全检测并通过后才能恢复运营为了确保这一过程的有效实施企业可以通过部署专业的网络监控系统服务(如云监测平台)来实现对服务器运行状态、网络连接状况以及应用程序运行情况等关键指标的有效追踪和评估
c)提高维护效率、降低运维成本
在不具备专业安全知识且未购买专业Web扫描工具的情况下,仍可通过网络渠道定期获得专业的安全评估报告,这不仅减少了相关费用,还降低了维护团队的工作强度,并显著提升了整体工作效率.
③ 服务方式
远程服务基于网站云监测系统及其遍布全国的多个探测节点。该系统的组成结构如图所示。
网站云监测系统架构图:

爬虫引擎充当监测平台的重要基础组件,在获取监测域名内容方面发挥着关键作用。该系统负责从目标网站获取实时数据,并提供给各分析工具使用。
该系统按比例对互联网流量进行抽样处理,并对其结果进行综合评估。
大数据平台通过网络手段捕获网页信息,并对这些信息进行初步审核后整理成结构化数据;这些经过处理的数据将被用来进行深入分析,并通过挖掘技术提取有价值的信息
基于内容的监控API和运维平台专注于对现有数据集进行分析,并向平台输出相应的监控结果。
④ 服务交付
服务交付包括如下内容:
· 《网站监测报告》。
· 安全问题实时推送。
(4)态势感知与安全运营平台运营分析
① 安全风险
态势感知与安全运行平台作为安全管理工作的核心中枢系统,在其运作过程中实现了由多组探测器数据驱动的数据关联分析能力,并将各类安全管理业务操作有序流转于该平台上。基于该平台的基础运营工作之上,则需要配置更为深入的运营管理分析机制来挖掘、解析丰富的安全管理数据信息,并据此指导安全管理架构的设计优化与持续改进工作。
② 控制措施
具备专业技能的安全运营人员通过态势感知与安全运营平台所收集的数据进行深入分析,并迅速识别出潜在的安全威胁,并评估当前的安全态势。主要工作内容包括以下几点。
a)运营体系设计
通过对XXX系统运营业务架构及特点进行调研分析与梳理研究,在深入理解其业务需求的基础上科学规划并制定相应的岗位职责体系与流程规范,并建立和完善相关的安全管理制度与考核评价机制等措施, 最终构建安全可靠的运行管理体系
b)安全态势分析
采用持续的安全运维策略收集终端设备运行状态信息以及网络运行参数数据,并从分布特征、分类依据以及损失规模等数据维度出发,在充分理解相关组织现有安全管理标准的基础上深入剖析潜在风险点及其影响程度,在此基础上针对性地制定优化方案助力相关组织实现安全管理效能提升目标定位
c)专家会诊
建立定期或不定期的专家会商机制,并基于安全运营部门的第一手数据对当前的安全态势情况进行深入剖析,形成针对性的安全建议方案。支持该系统运营单位挖掘其安全管理效能,并提高该安全管理重要性的同时争取更多资源支持。
态势感知与安全运营平台运营分析服务可以带来如下价值:
运营部门通过引导作用推动安全工作规范化开展。
运用安全态势分析机制与专家会诊模式等手段有效规避常见的"以攻破防"型应对措施;
基于长期跟踪调研深入剖析体系漏洞的基础上提出针对性建议,
为提升安全管理效能提供切实可行的支持方案。
③ 服务方式
提供按需到现场服务,同时二线专家提供远程支持。
④ 服务交付
服务交付通常包括如下内容:
· 关联规则优化方案。
· 运营管理体系规划。
· 安全态势分析报告优化方案。
· 安全风险管理建议书。
2)重大事件保障
1. 安全风险
在重大事件期间的重要安全保障工作中,是中国安全运营管理工作的核心环节之一,在这关键时刻上, 国际内外的黑客势力尤其是国外反动派势力的攻击力度急剧提升, 组织所面临的安全隐患也急剧加剧;一旦发生安全事件, 其潜在影响往往超出常规安全运营范畴. 在这种严峻形势下, 若组织平时对安全运营重视不足, 存在未修复的漏洞和潜在风险, 即使遭受黑客入侵也会面临严重威胁.
2. 控制措施
重要时期的关键安全保障服务(以下简称 "重保服务")是在关键时期为关键信息系统承担系统架构规划、主动防御策略制定与实施、即时监控机制建设与运行、快速响应机制建立与运用以及威胁情报分析等多维度安全防护措施,在构建多层次的网络安全防护体系的基础上提升组织的整体网络空间安全保障能力,并确保关键业务系统的稳定运行。
重保服务的整体工作划分为四个具体实施阶段:包括备战期、作战期、应战期以及决胜期等四个关键节点。在重大活动或会议启动之前实施的备战期与作战期两项措施主要针对的是前期安全防护需求;而应战期与决胜期两项措施则通过技术创新来支持整个保障过程中的安全措施。
(1)备战阶段服务
在重保障工作中,第一个阶段主要是依靠互联网资产发现与自动化远程检查等技术手段。该阶段的主要目标是为保障人员以及信息系统安全提供基础数据,并对整体攻击面的安全态势进行评估。这些成果的积累将有助于为后续重保障工作的方向制定提供决策依据。
主要由成立重保领导小组负责组织建设实体指挥中心,并设立专家组和技术支持小组。通过与运营商及CERT等外部机构建立联动机制,在实际工作中依据需求共同组建相关团队。该组织架构旨在全面保障重大活动或会议期间的信息系统安全保障工作能够顺利进行。
该保障方案的设计依据是基于重保期间所有可能存在的潜在安全风险,并基于实际需求对整个重保工作流程中的各类服务要求、人员配置、软硬件设备应用等方面进行系统分析和综合考量,在此基础上构建全面的重保安全保障方案。
该业务资产调研工作主要针对重保单位的业务系统运行环境、网络架构分布情况以及相关的安全需求指标展开,在全面了解相关技术参数和管理规范的基础上,系统地收集各类关键数据信息,并据此生成相应的资产信息清单。这些基础数据将为后续的安全保障检查工作提供必要的支持依据。
远端安全管理工作的核心内容主要包括对重点保护单位的信息系统资产、网络架构体系以及业务运营流程等关键要素采用远端渗透性技术手段开展安全性评估工作。通过建立基础的安全状态档案并基于实际检测结果提出相应的优化改进方案
(2)临战阶段服务
作战阶段服务是重大活动或会议信息安全防护的重要环节,在实际运营中通过全面排查对备战期间发现的各种漏洞和隐患进行消灭。作战阶段服务的主要工作内容包括多个环节的一日常维护。
整个过程包括多个环节:首先是全面细致地开展一轮次的实地考察与技术检测工作;随后针对发现的问题展开深入分析;接着安排不同团队分别从不同角度开展交叉核实工作;对于所有提出的隐患整改方案均需逐一审核确认;最后还需核查上一轮统计的所有资产信息及系统架构布局情况是否仍保持稳定
(3)实战阶段服务
实战保障环节是确保重大活动或会议顺利进行的重要前提,在全面完成各项安全检查和整改措施后,随后组织重点单元开展关键岗位人员应急处置能力提升培训,并定期开展风险评估与应急联动演练,以检验前期隐患排查治理效果。
作为确保会议期间各项保障措施顺利实施的重要举措,本次应急演练活动由重点单元负责人联合召开专项部署会议,内容涵盖应急预案审定、风险评估分析以及各类突发事件处置方案等三个主要模块。
与此同时,要求重点单元根据实际情况制定具体的应急响应流程方案,并结合实际操作需求制定相应的演练方案,最终成功模拟了多项应急情景。
(4)决战阶段服务
决战阶段服务即指在重大活动或会议召开期间实施的安全保障值守作业环节。该阶段通常会安排专业技术人员负责现场值守工作,并配备应急响应队伍,在第一时间发现并处理各类安全事件以防止其可能对重大活动或会议造成的负面影响。其主要工作内容包括现场安全值守、应急处置能力的提升以及总结与反馈工作。
现场的值守工作主要在活动现场与各岗位运维团队共同监测保障单位的网络设备和应用系统运行状态。对于出现的安全事件采取综合研判并迅速响应的措施,在发生此类情况时,则要求值守人员需协同配合并在现场利用信息采集、全面数据分析以及日志审查等多种技术手段来评估和处理相关问题。以确保及时发现并有效应对各类安全问题。
当信息安全事件发生时,现场值守人员按照既定的上报程序向相关部门提交安全事件报告。专业的安全评估专家依托丰富的威胁情报库和技术手段进行深入分析,并将初步评估结果提交至重点保障组。重点保障组根据实际情况组织相应的应急响应力量赶赴现场,在最短时间内开展应急处置工作以最大程度减少安全事件对保障工作的影响。
总结与汇报是在完成值守任务后对重修过程进行全面梳理并形成书面材料,在此过程中汇总各环节的成功经验和不足之处,并为后续工作的改进提供理论依据和实践参考
重保服务可以带来如下价值。
· 确保国家重大活动期间网络信息安全工作得到 proper attention and protection.
· 帮助监管机构识别 重大活动期间区域内或行业范围内 network construction 中存在的 issues and potential hazards.
从保障期内重要单位信息系统出发, 构建积极防御体系; 强化应用系统全生命周期的安全管理措施; 从保障期实施主动运营机制建设计划; 通过数据驱动提升威胁识别与应对能力
3. 服务方式
该服务模式主要是现场为主的基础上,并结合远程手段实现全方位的服务交付机制。一般情况下会设立专门的安全保障领导小组来统筹管理相关事务。
该安全保障领导小组由多个部门负责人共同组成,其主要职责是承担关键问题决策的任务,并确保资源供应充足。
该安全保障领导小组下设若干个专门团队,包括XX系统保障组和服务方保障组,它们具体负责安保工作的落实,同时还要与服务方进行充分协作配合完成任务。
4. 服务交付
服务交付通常包括如下内容。
· 安全保障服务重要阶段总结报告
· 关键阶段安全保障服务保障方案
· 项目实施规划与安排
· 服务授权协议书
3) 运营赋能
1. 等级保护咨询服务
(1)服务内容
依据国家相关政策文件规定,在深入研究当前信息安全形势的基础上
等级保护咨询服务内容如下图所示:

等级保护咨询服务各个服务模块的描述如表所示:

(2)服务方式
现场结合远程方式提供相关咨询服务,贯穿等级保护各个阶段。
(3)服务交付
服务交付通常包括如下内容。
· 级别划分服务:采用《分级评价报告》对系统进行全面评估,并依据专家意见提供专业指导方案。
· 信息安全风险等级评估:制定《信息系统等级保护差距分析报告》,并附有差异评估表格作为辅助工具。
安全规划与整改方案设计服务:《安全规划方案》《等级保护整改设计方案》。
针对系统的整改实施服务需求,《制度管理规范》和《制度执行清单》作为基础文件资料。
对于等级保护合规性的评估结果,《等级保护合规性审核报告》作为审核依据。
在协助测评工作中提供的支持包括《委托协助测评工作协议书》以及相关的《工作确认表》。
(4)服务收益
咨询顾问在安全评估、信息资产分析、系统定级以及规划管理方面具备深厚的行业经验,在协助相关专业人士进行专业的安全评估与风险分析工作时,能够确保等级保护政策的有效实施。
等级保护咨询服务包含从定级、规划到实施的几个阶段,在整个过程中为×××系统运营单位提供支持,并寻求最有效的解决方案。这些努力旨在确保符合等级保护的要求的同时兼顾业务发展与安全性之间的平衡。
2. 安全培训服务
(1)服务内容
基于国家网络安全等级保护相关政策法规及操作规范,并依托团队在等级保护实施方面的丰富实践经验,我们提供专业的等级保护培训服务。该课程采用分阶段的教学模式,将基础理论与实战演练相结合,帮助学员更加系统地掌握网络安全等级保护相关内容和技能技巧。
此次培训采用循序渐进的方式进行,旨在帮助学员掌握3个核心模块:基础理论知识、深入分析与实践以及实战演练与技能提升.
· 等级保护基础篇:介绍等级保护的背景、相关政策与制度等内容。
· 等级保护深入篇:深入探讨等级保护的技术与管理方面。
· 等级保护实战篇:全面涵盖定级、差距分析以及整改等内容的实际操作能力。
(2)服务方式
服务方式为现场培训。
(3)服务交付
服务交付为各类培训课件。
十一、网络安全项目投资估算
1、网络安全项目建设阶段划分及费用构成
1)网络安全项目建设阶段划分
基于信息化工程建设和网络安全等级保护实施流程的基础上
网络安全项目建设阶段划分模型:

立项阶段:主要依据总体目标和发展战略确定网络安全等级保护项目工程的建设需求。首先需要确定网络安全等级保护项目的具体建设需求;随后编制项目建议书并撰写可行性研究报告。同时,在信息化主管部门的统筹协调下组织第三方机构开展项目的前期评估工作;评估结果将成为投资主管部门审批立项的重要参考依据。在本阶段所需投入的主要费用包括前期咨询费用以及相关的第三方评估费用等;参与该项目管理的关键单位包括但不限于建设单位、设计单位以及信息化主管部门等专业机构。
在设计阶段的主要任务是基于可行性研究报告成果的基础上制定项目的总体规划方案以及初步设计方案文件,并深入明确并确定项目的具体需求条件与实施要求等核心要素。该阶段的工作还包括编制项目总概预算方案以及进行风险评估与经济效益分析等内容的具体规划工作。该阶段的主要成本要素包括工程设计费以及其他相关费用投入情况等各项技术经济指标的具体数据统计结果
其中主要承担方有建设方、设计方以及施工建造团队等若干个不同专业的技术团队构成。具体而言该阶段的成本构成主要包括前期调研费用设计前期工作的基础性研究工作开展所需要的各项前期调研数据收集整理与分析工作投入的人力物力资源投入金额以及其他后续工作的基础性数据统计指标等情况
在投标阶段的主要任务是准备招标需求说明书并委托具有资质的专业机构完成工程招投标工作。整个招投标流程包含以下几个环节:首先是根据项目需求制定详细的资格预审文件以及编制具有竞争力的中标报价(即标底);其次是对投标人的资质条件进行全面审核;随后是对投标现场进行勘察并解答相关疑问;接着组织开标会议并对投标方案进行综合评价以确定中标人;最后完成合同签订并与中标方达成合作意向。该阶段的主要成本项目为支付专业的招 bids代理服务费用,并涉及建设单位、招 bids代理机构以及各投标方等多个参与主体共同作用。
实施阶段:涵盖从项目启动至最终验收确认的这段时间,在此期间需完成的主要工作内容涉及硬件与软件设备的采购、应用系统开发以及系统集成测试和用户培训环节。相关费用主要包括建设过程投入的资金(硬件购置费用、软件开发支出以及机房布线等基础设施建设支出等)。项目参与者包括建设方、施工方以及监理机构等多个角色
验收阶段:在承建单位按照合同约定完成项目全部工程量后,在项目整体质量达到合同要求的前提下,经过第三方评估机构对项目的全面评估。经评估合格后向相关建设主体提出验收申请,并由建设主体安排的专业人员进行验收。本阶段所需费用主要包含第三方检测费用及专业评审费用两项。参与方包括建设主体、施工提供者、监理机构以及第三方检测机构等多个角色。
在完成电子政务工程验收并正式移交建设单位后, 以确保系统的长期稳定运行, 开展系统运维工作. 在工程建设竣工后, 信息化主管部门根据实际需求, 可组织项目评估, 评估结果作为项目验收及后期资金投入的重要参考依据. 本阶段的主要费用包括运维服务费、第三方测评费等相关支出, 参与方涵盖建设单位、服务外包公司、信息化主管部门以及第三方测评机构等多个主体.
2)立项阶段及费用构成
1. 立项阶段主要工作
立项阶段特指开展网络安全等级保护建设项目工程建设的前期工作。该阶段的主要任务包括但不限于开展需求调研活动、专项技术研究以及项目的方案编制与可行性研究报告评估等环节。在这一过程中还需要提供相关服务支持工作。具体涉及的参与单位包括建设单位、设计单位、信息化主管部门以及第三方测评机构等多个方面
建设单位应当向相关部门递交立项申请报告和可行性研究报告。经相关部门批准并获得资金到位后,应当启动项目的招标工作。在立项阶段应当完成立项申请报告和可行性研究报告的编制工作。这些报告应在符合相关主管部门要求的基础上,并严格遵守相关技术标准进行编制。
立项的依据是相关法律法规、技术规范和操作规程等规定。在进行立项时,具体文件内容因地区而异,通常包括:立项申请报告、可行性研究报告等资料。对于涉及基础设施建设的相关项目,在同时提交立项申请时,请按照信息工程立项的要求进行办理。
立项阶段的主要工作由建设方承担。
在项目立项阶段的主要工作中, 建设方可邀请信息工程咨询单位或直接组织相关专家参与, 基于相关政策法规的要求, 根据工程建设的需求, 编制相应的可行性研究报告。
相应的可行性研究报告编制要求如下:
在综合考量国家及本部门信息化发展现状与实际需求的基础上进行项目建议书编制工作。主要任务包括:深入分析项目建设的必要性与可行性;明确项目的建设原则以及建设目标;就项目的具体内容、框架规划以及实施策略等提出初步设想。
项目可行性研究报告的编制工作主要涉及对项目实施条件以及实际需求的深入研究与综合分析。在这一基础上,需要明确项目的建设原则和目标,并详细阐述项目的具体内容,包括具体的实施方案、投资预算方案以及经济效益和社会效益评估等各项内容。
工程可行性研究报告需适应相关审批部门的要求,在确保其符合本单位信息化发展的基本需求的前提下展开评估。该报告应全面考察拟建项目的经济效益与社会效益,并从经济效益、社会效益及必要性等多个方面进行深入分析与论证。最终形成相应的分析结论并选出最优实施方案。应在报告中明确该工程的具体实施路径以便做出科学的投资决策
④ 该可行性研究报告中应包含初步需求的制定,通常应经过有关专家评审。
各相关单位在设立项目时的要求各有侧重,在经过一系列审核程序后均达成一致意见的基础上达成共识。最终的结果表现为计划部门下达设立项目的通知以及财务部门拨付资金的指令。因此,在本流程中,“立项阶段”的定义即是基于计划部门下达设立项目的通知以及财务部门拨付资金指令这两个关键节点来划分项目的设立阶段。即从项目可行性研究确定到资金到位这一区间可被认定为项目的设立阶段
2. 立项阶段需求分析
该工程建设方案必须严格遵守统一规划指导原则、标准化作业规范以及资源共享机制,并确保整体系统的安全性与可靠性。为了提升项目实施效果,建议充分利用现有资源进行强化网络安全等级保护项目的详细需求分析,并将结果反馈至相关部门进行进一步优化完善。在项目立项准备阶段,相关建设单位依据《XXX》中的各项技术要求开展相关业务网络资源的规划与建设工作,特别需要注意的是,整个过程必须充分考虑技术可行性以及实际应用效果,确保该方案既具有基础性又具备指导性和适用性
需求分析相关的经费作为项目总投资的一部分被纳入预算范畴,在项目的实施过程中将重点围绕以下几个方面展开:首先是对信息系统的建设进行全面的基础调研与深入的定量分析;其次是对信息安全架构的关键环节提供专业性较强的论证咨询;此外还包括完成需求分析报告的编写工作以及组织相关领域的专家对成果进行严格评审。关于需求分析所需的相关费用将在项目建设前期阶段的各项费用拨款、设计专项费用以及工程准备费用中得到适当安排和支持。
需求分析工作需基于现有或拟建信息系统现状以及网络安全要求来确定项目目标,并在此基础上进行合理的规划与设计。在完成这些任务后,在此基础上形成项目的需求分析报告。
在项目实施阶段完成后,项目建设部门需负责组织专家组对其开展评审工作.专家组的评审意见可作为审批项目建议书或可行性研究报告的重要依据.
项目建设部门应根据专家组审核同意的项目需求分析报告内容,负责编制项目建议书及可行性研究报告。
在项目建议书、可行性研究报告及评审初步设计和投资概算的关键环节中进行评估时,请专家组评议通过的需求分析报告作为重要依据
3. 立项阶段相关费用
项目的前期费用涵盖立项阶段所需各项开支。主要包含编制项目建议书及可行性研究报告所需的咨询编制费用与评估费用。这些取费遵循《国家计委关于印发建设项目前期工作咨询收费暂行规定的通知》(计价格〔1999〕 1283号)中针对项目立项阶段工作的取费标准的相关规定,并按要求分段计算。
3)设计阶段及费用构成
网络安全等级保护建设项目工程的设计阶段是整个工程建设的核心环节,在这一阶段中必须给予充分的关注和管理。负责该阶段设计工作的单位可能包括建设单位、相关咨询机构或设计机构以及施工企业等。在选择具体的 design agency时, 应当依据项目的实际需求和特点进行合理匹配。
项目设计阶段的主要任务是基于可行性研究的基础上深入明确和详细规划项目的各个方面,包括但不限于: 项目需求的全面确定,遵循建设原则的前提下合理设置各项指标,制定科学合理的建设方案,编制精确的投资预算方案,完善风险评估与效益分析框架等。
1. 设计阶段主要工作
① 设计方负责确定工程方案设计子阶段的进度安排和人员配置,并由工程师团队对其合理性进行审核。
② 在方案设计初期阶段,需明确项目需求范围,并对以下几方面进行具体描述:建设方管理者的技术需求以及最终运维人员的技术需求。
③ 根据项目需求确定技术标准,在选用技术规范时应当遵循国家标准→行业标准→地方标准的顺序进行筛选;如果现有技术规范无法满足项目要求,则应当采用国际先进技术和国外成熟技术作为替代。
④ 在处理系统改建或扩建工程项目时应当充分分析现有系统的功能特性,并确保新建部分与原有部分形成一个统一的整体系统。
⑤ 工程设计文档应当全面反映拟建系统的整体情况,并主要包含:工程技术方案文件;工程图纸;设备连接图;产品说明书;系统概要设计方案;以及详细设计方案等。
⑥ 工程设计方案必须具备先进性(high performance)、可靠性(reliable)、扩展性(scalable)、可管理性(manageable)、安全性(secure)以及易用性(user-friendly)六个方面的特点。
⑦ 对于需要改建或扩建的工程项目,在编制相关的 engineering design document 时应当详细说明系统的数据转换过程及其转换方式。
⑧ 工程设计文档应当明确制定系统的验收准则与测试计划;如果条件允许的话,则可以通过模拟仿真等方式验证方案的设计可行性。
⑨ 在完成 engineering design document 后,在施工建设单位应当根据工程技术方案编制具体的 engineering implementation plan;该实施计划中应当明确列出设备采购清单;详细规划项目的工期安排;规定工艺流程的具体执行步骤;合理安排人力配置以及明确各环节的任务分配要求。
⑩ 工程设计文档资料的格式和叙述方式应该遵从有关标准的规定。
基于工程的复杂性和专业需求,工程技术方案及实施方案均可由外聘专家进行评审. 为了确保评审过程的科学性和有效性, 外聘专家需对所建项目的各项技术有全面而深入的理解和掌握.
2. 设计阶段相关费用
依据《工程勘察设计收费管理规定》(由国家计委和建设部发布),制定本造价指导书中的初步设计阶段相关服务的取费项目及计价依据。
该阶段的费用即为工程设计费,在委托专业咨询机构或具有资质的设计团队完成项目设计工作时所需的资金。
4)招投标阶段及费用构成
1. 招投标方式及主要工作
自《中华人民共和国招标投标法》颁布实施以来,中国的招投标事业已进入快速发展的新阶段。近年来,随着招标项目范围持续扩大以及相关法律法规体系的逐步完善,在监管部门的监管力度显著提升下,相关部门间的协作配合日益紧密。工程领域主要适用的采购方式包括公开招标、邀请招标、竞争性谈判、单一来源采购等。其中公开招标因其具有广泛的应用性和可靠性,在网络安全等级保护建设项目工程招标中得到了最广泛的运用。如图所示
公开招标流程:

2. 招投标阶段相关费用
招标代理服务费为招标代理机构依法接受委托方委托后,在其职责范围内承担下列各项业务活动而产生的费用:包括但不限于编制资格预审文件及投标基准价、核查投标人的资质状况、组织投标企业现场考察及答疑环节、完成开标会议、评标会议及中标结果的确定等专业性工作内容;此外,在行业用语中亦有将其称为"中标服务费"的说法存在
中标服务费的支付方式:由中标方与中标机构基于拟投标项目预算,在经过充分协商和沟通后签订协议的情况下执行。根据相关法规要求,在双方签订协议后按照合同约定履行义务即可完成全部标项的中标服务费支付工作。通常情况下, 中标服务费需由中标方缴纳至指定账户, 若协议中有特别约定, 则从其规定。
投标保证金:在招投标过程中,投标人随密封的投标文件一并提交给招标方的一种形式和特定金额的担保方式。这种担保旨在确保投标人一旦提交,则不得擅自撤回其投递的投标文件;即使中标后也无正当理由必须与其签订合同,并且在合同签订时不得附加任何条件。
投标保证金:在招投标过程中, 投标人随密封的投标文件一并提交给招标方的一种形式和特定金额的担保方式.这种担保旨在确保投标人一旦提交, 则不得擅自撤回其投递的投标文件; 即使中标后也无正当理由必须与其签订合同, 并且在合同签订时不得附加任何条件.
5)实施阶段及费用构成
1. 实施阶段主要工作
网络等级保护建设项目在实施阶段的主要工作内容包括:
- 从方案设计到设备采购、系统集成的全面部署;
- 包括但不限于系统功能模块开发、硬件选型与安装调试等具体内容;
- 在工程实施过程中,建设单位依据相关技术标准和施工方案,
组织专业的施工队伍进行系统部署与调试。
工程项目是项目的核心组成部分,在其主要建设内容方面包含以下几个方面:首先是对安全软件进行定制研发;其次对软硬件设施进行采购;此外还包括系统整体集成以及相应的技能培训服务。
该工程的实施必须遵循国家标准、行业标准以及地方标准,并需契合信息化工程设计方案的要求。为确保工程顺利推进,相关部门组织设立工程建设指挥部,在监理团队的支持下全面负责建设资源及各项工作的协调与管理。
(1)工程管理机构的主要作用
① 工程质量控制
对于工程管理的各个阶段而言,在实施过程中必须对关键性环节及其阶段性成果进行严格的审核。确保这些成果符合既定的质量标准,并且在整个管理体系中应特别注重事前质量控制以及主动采取预防措施以保障工程质量。同时,在整个工程管理体系中应特别注重事前质量控制以及主动采取预防措施以保障工程质量的同时,在整个工程管理体系中应特别注重事前质量控制以及主动采取预防措施以保障工程质量的同时,在整个工程管理体系中应特别注重事前质量控制以及主动采取预防措施以保障工程质量的同时,在整个工程管理体系中应特别注重事前质量控制以及主动采取预防措施以保障工程质量的同时,在整个工程管理体系中应特别注重事前质量控制以及主动采取预防措施以保障工程质量的同时,在整个工程管理体系中应特别注重事前质量控制以及主动采取预防措施以保障工程质量的同时,在整个工程管理体系中应特别注重事前质量控制以及主动采取预防措施以保障工程质量的同时,在整个工程管理体系中应特别注重事前质量控制以及主动采取预防措施以保障工程质量
② 工程进度控制
依据进度表所列出的关键节点任务,在项目进展过程中实施核对、管理和配合。在这一阶段中涉及双方共同确认的具体事项,在这一阶段中涉及双方共同确认的具体事项,在这一阶段中涉及双方共同确认的具体事项,在这一阶段中涉及双方共同确认的具体事项,在这一阶段中涉及双方共同确认的具体事项,在这一阶段中涉及双方共同确认的具体事项.
③ 工程成本控制
在施工过程中严格执行成本审查与控制措施,在项目实施阶段对于工程中产生的任何变更事项均需严格执行审查程序,并对相关费用进行合理审核
④ 知识产权保护
在工程实施阶段,为保障建设方和承建方的相关方案、软件源代码以及核心技术的知识产权得到有效保护,项目参与方需采取措施对上述内容进行系统性管理.
(2)实施阶段的主要管理工作
① 工程实施方案作为指导性文件具有重要参考价值,在实际施工过程中应当遵循该方案的具体操作规范进行作业。
② 根据制定的工程实施方案,在项目推进阶段应当划分为若干子阶段并设置关键节点,在每个子阶段结束后都需要安排相应的验收环节。
③ 在项目实施的过程中应当特别注意知识产权的保护工作,在采购相关软件时需要对软件著作权进行详细审核;对于尚未开发的软wares而言也需要做好知识产权保护工作。
④ 项目管理者应当定期跟进采购进度信息并采取及时有效的措施以确保项目的顺利推进。
对于工程所采购的软硬件设备, 应该由相关管理人员负责组织验收工作, 检查其数量以及质量指标等关键参数. 在软件或硬件系统调试过程中, 必须详细记录每一步操作, 并按照预设方案分阶段检验系统的性能指标; 同时应当妥善登记所有测试数据.
在建设复杂系统时, 可采用建立模拟环境开展相关试验的策略.
对于工程实施过程中产生的工程变更事项, 应当及时召集相关人员进行深入讨论, 并对变更所导致的成本变化进行精确计算, 最后编制相应的变动记录存档. 在实际操作中, 则应充分考虑技术规范和质量控制要求.
2. 实施阶段相关费用
实施阶段相关费用如下。
① 软硬件采购费用。
② 定制软件开发成本。
③ 项目实施的其他相关费用。
④ 参与建设的相关单位投入(包括建设单位、承建单位及监理单位等)。
在费用计算过程中需考虑项目开发人员和管理人员的人工成本。网络安全等级保护项目的实施范围因项目而异:有的仅在一个单位开展;有的则需要跨越多个单位;还有一些则涉及全市甚至全国的多个节点。这导致了不同阶段的花费会产生显著差异。
项目启动了试运行程序意味着其完成了竣工验收并将工程管理权成功移交给业主方。项目承担单位在这一阶段的主要职责是依据合同条款确定的工作范围及预期目标,并向业主提供专业的技术支持与服务保障。对于交钥匙项目的承包商而言,必须根据相关协议条款监督并确保整个试运行过程顺利进行。
项目试运行由中标方按照项目的整体进度以及合同签订的相关验收条款来实施的一项项目特定事宜。通常情况下持续一个月;另外一种情况可能长达三个月;具体情况需参考合同中的相关条款。而关于费用,则明确列在了相关的位置上。
6)验收阶段及费用构成
该网络安全等级保护建设项目涉及资金规模庞大、项目数量众多以及技术要求较高的方面,在该领域中被视为一项关键管理活动。其作用在于保障项目的安全运行和质量标准的达标,并确保整个项目的顺利推进。考虑到项目所处的不同阶段以及所处的复杂环境背景,在具体实施过程中需要根据实际情况采取不同的应对策略。
按照时间阶段划分:分为工程初检即为阶段过程核查以及最终收尾环节的末检工作。根据验收流程分为设备点检与最终的竣工检验构成了完整的质量把关体系。根据工程性质可分为隐蔽工程检查与公开 visible 工程核查两类。从性能角度来看,则可分为功能性检验与质量功能性检验两大类。
1. 项目验收测评阶段及费用
在正式验收之前必须经过相关检测程序通过才能开展下一阶段的工作。
即为电子政务系统工程或项目的建设方,在正式验收之前必须确保各项技术指标达到国家规定的标准。
设计、系统集成单位以及项目建设单位均需向具有法定资质的专业机构提交相应的技术审查申请。
任何未经技术鉴定的工程或项目均不得开展验收工作。
对于网络安全相关的测试,则应当由专业机构负责实施安全评估工作。
对于网络安全相关的测试未能达标的情况,则相应的技术方案不予批准部署,并将相关问题反馈至相关部门进行整改。
测评费用包括以下几项:
① 信息网络基础平台测评费。
② 信息应用系统测评费。
③ 信息资源系统测评费。
2. 项目验收及费用
该网络信息安全等级保护建设项目工程由建设单位负责组织专家具体负责组织实施竣工验收工作。项目管理方应具体设立工程验收小组或验收委员会,并委托监理机构或第三方质量监督机构对项目竣工验收实施过程进行监督。
验收委员会(检查组)主要由项目法人代表、相关业务主管部门负责人、工程管理机构以及占项目技术专家总数40%的专业技术人员组成,并选举正副组长(主任及副主任),通常情况下该组人数控制在3至7名。其中副组长位置必须由具有专业技术资格的人选担任。所有参与专家检验工作的费用将由项目单位承担。在队伍配置上建议充分考虑网络及软件等相关专业人员的需求,并配备到位。在实际操作中,请邀请相关部门负责人(包括涉及保密系统的相关审批部门)参与监督工作;必要时还需聘请第三方检测机构进行技术支持。
验收阶段费用主要为:专家咨询费。
7)运行维护阶段及费用构成
网络安全管理等级保护建设项目的运维成本是指为确保项目安全运行的同时维持其稳定性和高效性而支付的一系列费用。
1. 运维服务模式
全方面委托的运维服务:本单位的网络安全系统将被整合并委派给专业的第三方运维服务提供商。
单项外包运维服务是指通过将IT系统分为不同专业的设备及来自不同厂商的设备,并逐一将其外包至多个服务提供商来进行维护。
③ 定制运维服务:采用灵活的外包模式,在满足发包方需求的前提下提供性价比最优的运维服务选择。该服务方案可按时间付费或按次数付费,在整体外包或分块外包之间提供灵活选择。常见于运维周期内服务频次较低的任务类型,例如信息安全风险评估与应急响应等业务环节。
2. 运维服务方式
① 驻场服务:运维服务提供方经派遣的固定工作人员按合同约定时间段驻扎于发包方开展相关运维工作。
② 非驻场服务:运维服务提供方采用电话联系和网络远程支持等方式为发包方提供技术支持。
③ 其他服务形式:通过定期巡检和日常维护工作保障系统正常运行,并在突发情况时迅速响应实施紧急现场处理。
3. 运行维护阶段相关费用
运行维护阶段费用如下:
① 运维人员服务费。
② 安全软硬件维保费。
8)其他费用
其他费用包括建设单位管理费、工程监理费、预备费等,在此不再展开描述。
2、网络安全项目工程相关取费价格参考
1)咨询设计费用
1. 前期咨询费
按建设项目估算投资额,分档计算项目前期咨询费用,计算公式如下。
前期咨询费等于Consulting Assessment Project Fee Base乘以Industry Adjustment Coefficient乘以Complexity Adjustment Coefficient乘以Professional Adjustment Coefficient。
依据《国家计委关于印发建设项目前期工作咨询收费暂行规定的通知》(计价[1999]第1283号和粤价[2000]第8号)中的相关规定,《项目前期工程咨询服务收费暂行标准》中的具体数值可参考下表。
咨询评估项目费用基价表 单位:万元

网络信息安全等级保护项目工程行业的调整系数(包括网络安全等级保护建设项目的调整系数、复杂度系数及专业调整系数)均统一取值为1。
2. 工程设计费
遵循《工程勘察设计收费管理规定》(计价格〔2002〕 10号)这一规范,在综合考量网络安全等级保护建设项目的特点以及实际施工经验的基础上, 项目的设计费用则依照以下数学公式进行计算
工程设计费等于基准收费乘以专业修正因数、复杂程度修正因数以及附加修正因数之积。
其中规定基数标准下的费用水平为计价依据的基础标准水平。
经双方在约定范围内协商确定后签订的工程设计收费合同样具有法律效力。
工程设计收费基准价为完成基础服务费用,在实际操作中主要依据表11-2进行计算。当计费金额落在两个数值区间之间时,采用直线内插公式计算出具体的基准价。
程设计收费基准价表:

在本项目的专业建设中,默认的技术参数设置包括系统复杂度参数、额外配置项参数以及附加安全措施参数等三项指标均统一设定为1。
2)网络安全等级测评费用
1. 费用公式
F = A×B
费用(F)取自于收费基数(A)和调节因子(B),费用(F)取值四舍五入到千为单位。
2. 收费基数
根据《信息安全等级保护》要求,在充分展现渗透测试、风险评估以及定量分析等多种工作技术价值的基础上,在考虑系统分层结构时,在各级别系统之间实现广度与深度的有效衔接与逐步提升,在相应提高计费基准的前提下,则可制定出一套符合实际需求的信息安全等级测评指导性收费标准(四舍五入至万元)。
收费基数(A)=测评指标项数量×单项收费标准
等级测评机构负责组织异地实施活动的单位原则上应根据被测评信息系统(非跨区域)所在地来计算其费用。
收费基数如下表所示:

3. 调节因子
确定一个调节因子(B),其作用在于着重考虑影响测评工作量较大的几个方面。这些方面包括系统规模(B1)、多系统测评(B2)以及重复性测试(B3)等关键因素。
B=B1×B2×B3
该指标B₁则基于整个信息系统中所有实际存在的系统组件进行计算。具体而言,
调节因子的选择则主要取决于参与承载的业务应用以及处理的数据量相关的
服务器主机设备数量。值得注意的是,在计算B₁指标时,
那些承担安全运维管理职责的
server 设备(例如防病毒 server 和审计 server 等)
通常会被排除在外。
B1的取值,根据服务器主机台数按以下分段取值:
① 5 台以下:B1=0.8~0.9。
② 6~19 台:B1=0.9~1.0。
③ 20~49 台:B1=1.0~1.2。
④ 50~99 台:B1=1.2~1.5。
⑤ 100~199 台:B1=1.5~2.0。
⑥ 200台以上:B1≥2.0。
依据信息系统定级报告和备案表的数据统计结果,在投标报价前需明确主机服务器设备数量,并如招标文件的技术需求部分进行详细说明。
针对纯网络系统,B1的取值为:二级B1=0.8,三级B1=0.9,四级B1=1。
(2)多系统测评(B2),本调节因子能够用于在同一单位内的多个同级或异级信息系统同时进行多系统测评的情况。
B2的取值,根据同时测评的信息系统数量按以下分段取值。
① 2~5个系统同时测评的信息系统:B2≥0.9。
第二部分采用了6至19套系统的同步评估方法
经由同一家机构对同一信息系统未发生重大修改的情况进行重复测评(B3方法),其测评工作量有所下降而费用随之降低。
B3的取值:B3≥0.8。
重复测评时以同一测评机构首次测评费用为基准。
各机构基于测评系统的实际情况全面考量以上三个关键指标进行综合评估和计算调节因子取值。遵循以下原则确定调节因子取值:系统规模(B1)不得低于其对应的分段下限;多系统测评(B2)同样需满足这一下限要求;而重复测评(B3)的取值则必须不低于其各自分段的最低标准。
3)网络安全服务费用
网络安全服务费用参考如表:




十二、视频专网解决案例
1、项目概述
近年来,视频监控得到了广泛应用,在社会治安、交通出行、环境保护以及城市管理等领域都发挥着重要作用。据官方统计数据显示,在全国范围内已安装了超过300万台的视频监控摄像机设备,并且这一数字仍在持续增长中。作为提升社会治理效能的关键基础设施工程之一,在维护社会稳定和犯罪侦查破案方面扮演着不可或缺的角色。公安视频通信专用网不仅承担着社会治安维护和网络犯罪侦查两大核心业务任务,并且还是中国重要的关键信息基础设施之一。按照网络安全等级保护三级的标准要求进行系统防护建设已成为当务之急。然而由于公安通信网传输特性复杂性较高、前端设备部署环境条件特殊以及网络扩展建设面临紧迫性挑战等问题,在各地的实际建设与应用中尚未形成系统的规划方案和完善的防护体系。特别是在缺乏整体规划指导原则的情况下进行建设和运营导致诸多安全隐患问题日益凸显包括但不限于整体规划未完善、防护能力待提升以及抗风险能力不足等问题严重制约了项目的健康发展因此亟需加强网络安全体系的建设工作为此本节将详细阐述以某公安视频通信专用网安全项目为例介绍相应的解决方案
2、需求分析
1. 安全物理环境需求
安全物理环境指由信息机房、通信线路以及各类硬件设施共同构成整个网络的信息保障架构,在确保计算机信息系统基础设施的安全运行的同时形成完整的防护体系。这一保障体系是构建现代化网络安全防护体系的基础性支撑。
本项目应当遵循国家相关技术规范的要求进行规划与实施。部署相应的物理安全防护设施,涵盖设置电子门禁系统以及搭建电磁屏蔽设备等内容。除了上述提到的物理安全保障措施外,在此基础上还需制定相应的机房管理规定:涉及人员对基础机房访问行为的详细记录以及日常运营中的各项管理规定与操作规范。并依据《等级保护制度》等相关规定进行系统规划与完善工作。
2. 安全通用网络需求
(1)网络架构
基于业务需求,在进行×××公安视频专网的安全域划分时,请根据便于管理和控制的总原则分配地址资源。具体措施包括:确保在业务高峰期时系统有足够的处理能力和带宽来支撑所有任务;同时对关键节点的连接和设备配置实施冗余设计以提高整体网络架构的稳定性和高可用性。
对于所涉及的视频云业务平台应当实施独立的安全等级评估,并确保该类云平台不得承担与其安全防护级别不符的业务系统运行任务。同时需要整合各类云端安全防护能力,在架构上构建包括但不限于访问控制、边界防护、入侵检测在内的多层次安全防护体系。其中云端服务支持系统需具备自主制定和优化相应层次的安全策略的能力以确保整体系统的安全性与稳定性
(2)通信传输
为满足相关要求,在现有基础之上为视频专网内的业务应用需求,在现有基础上开发相应的密码技术和校验技术方案,并在此过程中针对现有视频专网中的业务应用需求,在现有基础上进行相应的加密算法适配工作。同时,在远程通信传输中需采取VPN等国密加密和校验算法相结合的技术措施以确保数据传输的安全性与可靠性。
(3)可信验证
该部分要求应采用具备网络可信连接防护功能的系统软件平台或相关信息技术产品,在设备接入网络过程中实施:首先对源和目标进行平台身份识别和鉴别的过程;其次确保执行程序以及其中所有执行环节所需的资源在接入过程中需要经过严格的可信验证。
3. 安全区域边界需求
(1)边界防护
目前视频专网环境中, � SA-网络 SA-SA-SA SA-SA SA-SA SA-SA SA-SA SA-SA SA-SA SA-SA SA-SA SA-SA SA-网络环境中的SA-Sa-Sa-Sa-Sa-Sa-Sa-Sa-Sa-Sa-Sa-Sa SaSaSaSaSaSaSaSaSaSas SaSas SaSas SaSas SaSas SaSas SaSas SaSas SaSas SaSas SaSas
(2)访问控制
为实现不同视频专网安全域间的访问权限管理需求,在现有网络架构下应当制定相应的技术规范与操作流程。目前而言,在公安视频专网的安全域划分中还存在诸多不规范现象:一方面各安全域之间的互连并未建立严格管控的访问权限配置;另一方面由于相关安全管理政策尚不够完善,在实际运行中导致非法接入、越界访问等异常情况的发生。因此有必要部署基于协议及内容的精细访问控制措施,并对现有相关管理政策进行优化完善
对于构建完善的企业级云业务平台体系,在实现统一的网络空间安全管控方面需制定完善的虚拟化访问权限管理方案,并针对各类具体的业务场景和功能特性设计差异化的安全策略。
(3)入侵防范
面对网络安全威胁形势的持续演变,在经历了从简单扫描和暴力破解到利用缓冲区溢出漏洞利用等传统手段的发展过程中(这里可以进一步补充具体的漏洞利用技术),如今网络安全威胁已扩展到了包括视频监控系统在内的更高层次的应用场景。与此同时,在早期仅针对网络层和传输层进行防护的技术手段已经难以应对日益复杂的威胁环境。如何有效发现并应对这些网络攻击对视频监控系统的影响至关重要。为此,在公安视频传输网中实施实时检测与分析机制至关重要;为此建议采用入侵检测系统和APT安全监测系统来进行实时防护以降低潜在的安全风险
(4)恶意代码和垃圾邮件防范
当前视频专网所面临的主要威胁是由各类恶意代码和木马程序构成的网络环境安全风险问题。尽管绝大多数终端设备以及服务器系统都配备了相应的杀毒软件,并采取了必要的防护措施;但为了进一步保障网络环境的安全性,则需要持续完善相关的防护体系。具体而言,在现有基础上还需要进一步加强防病毒 net gate 等相关防护设备的部署力度;同时定期更新与维护现有的病毒库资源,并通过建立相应的准入机制以实现对未安装防病毒软件终端的精准拦截
为有效应对恶意信息威胁,在网络中采取措施设立相应的恶意信息防范机制,通过识别,拦截以及阻止其传播来完成对恶意信息的管理
(5)安全审计
在公安视频监控系统中存在大量用户的网络接入行为可在不同时间段、地点进行这一特点。如果未能对这些用户的网络接入行为实施有效的安全监控,则一旦出现网络安全事件就很难迅速发现并精准定位问题根源。因此有必要提升公安视频传输网的安全审计水平,并详细记录用户的接入身份、操作行为以及活动过程中的关键信息以便于后续开展针对性的证据分析和问题排查工作
视频云等业务平台应当为 Cloud 服务提供商和 Cloud 服务用户在远程管理过程中进行特权命令及数据操作时提供相应的审计措施。通过部署 Cloud 堡固机和 Cloud 审计等技术手段能够实现这一目标。
(6)可信验证
该部分内容要求基于可信根及边界设备的系统引导程序、系统程序、关键配置参数和边界防护应用等实施可信验证,并在此处前文所述所有执行环节中实施动态可信验证。若检测到其不可信性受到破坏,则会触发报警机制,并将相关验证数据整理后提交至安全监控中心。其中一部分内容为可选项,在评估其对整体业务的影响之前需谨慎考量。
(7)边界接入平台
通过 video sharing 系统与 internet 以及 other specialized networks(这些是使用私有 IP 地址空间且不直接连接到 internet 的政府部门或企事业单位专用网络)实现数据互通功能后,在不同安全级别之间的网络实现了互联从而形成了 network boundary. 在这种情况下 通常情况下 网络边界连接往往未采取隔离措施 导致了公安 video transmission network 严重的安全隐患. 此外 仅依靠防火墙等传统安全防护手段难以全面保障该系统的安全性 因此 在将公安 video transmission network 与其他各类网络进行互联时必须实施相应的 boundary protection measures.
公安视频传输网网络边界示意图:

① 链路安全
为了保障公安视频传输网络系统的安全性,在该系统接入线路中布置必要的安全防护装置;全面实施网络流量监控与防护措施;具体包括但不限于防护 against 各类恶意软件(如木马病毒)、蠕虫程序、僵尸网络攻击、缓冲区溢出漏洞以及DDoS攻击等;同时采取技术手段进行扫描探测与节点劫持防护。
② 安全认证
为了实现视频接入设备的身份认证需求,在向公安视频传输网提供 video 信息服务的过程中对相关设备实施身份验证措施以确保只有获得授权的设备才能成功接入该网络系统
为了确保用户的访问权限进行有效控制和管理,在公安视频传输网内的视频接入用户中实施身份认证流程。
③ 访问控制
视频接入设备的通信连接通过视频安全接入系统完成。为确保网络安全,请指示相关设备不得进行以下两种操作:一是直接访问公安视频传输网;二是与公安视频传输网的数据进行交换。
④ 应用安全
基于预先定义的视频数据格式,系统会对实时传入的数据进行分析与过滤操作。当接收的数据不符合规范时,系统将识别并切断不符合规范的视频流,并发出报警信号。
对于互联网视频接入系统,在网络流量管理方面应严格区分视频数据流与控制信令流两种类型,并规范上行方向进行管理。具体而言,在视频数据流传输方面必须采取单向传输策略,在确保互联网至公安视频传输网的正常上行的同时禁止任何形式的反向流量在公安视频传输网内部流动;而对于控制信令流则可采用双向传输模式,在满足通信需求的同时需与视频数据流实现独立隔离以避免干扰。
为了解决网络环境下的视频资源共享问题,在实现数据双向传输机制的同时,确保网络环境的安全性,并避免非法内容传播和网络攻击事件的发生。
其他专用网络与公安视频传输网络之间进行数据交互,在经过严格的数据分析与过滤后,实现双向传送视频流量数据流。
⑤ 集中管控
为确保公安视频传输网边界接入链路在正常运作状态下保持安全稳定,
需对接入链路中的设备及其运行状况进行全面的监测、分析与评估,
及时掌握平台流量数据并回溯历史记录,
实现对整个边界接入平台的有效管理。
(8)接入控制(物联网扩展)
在视频专用网络中,前端摄像头被视为开展相关业务的关键资源,同时也被归类为物联网相关的资产.因此,等级保护措施除了要满足基本要求外,还需考虑物联网方面的扩展需求.
采用主动扫描技术、被动监听机制以及人工配置等方式,在前端接入区内部收集硬件设备的详细参数及其安全数据,并对这些信息进行分类汇总处理。随后建立起了完整的资产数据库,并构建准入认证控制系统。对于未经授权的硬件设备实施告警并予以阻断处理,有效防止未经授权的摄像头和其他非法终端接入公安视频传输网络。
(9)入侵防范(物联网扩展)
为视频专网前端摄像机构建相应的安全防护体系,在感知节点(摄像机)和网关节点上部署必要的检测功能,以实现公安视频专网中对攻击流量的识别与处理能力。具体而言,在非法访问、入侵攻击、木马病毒传播等方面提供全面的安全防护措施,并通过智能分析手段实现对网络异常行为的有效监控与响应机制。
4. 安全计算环境需求
(1)身份鉴别
当前,在大多数公安视频专用网中仍未能完善的身份识别与认证机制尚待健全,在众多计算机终端应用中普遍缺乏严格的权限设置,在访问控制方面也存在诸多漏洞与不足之处而导致潜在的安全风险较大因此建议建设CA(身份认证)系统以及4A(统一安全管理平台),通过口令与数字证书相结合等多种方式构建双重安全防护体系,并分别针对相关云服务平台及非云服务平台提供相应的安全鉴权能力支撑以确保系统的安全性
(2)访问控制
视频专网现有的权限控制与访问控制策略相对粗放,在基于CA和4A等系统平台的基础上,在不同用户群体间需配置相应的最小权限值。其中相关联的访问控制策略具有细粒度的对象定位功能(即以用户或进程为作用域),作用域则限定于文件和数据库级别。
(3)安全审计
视频专网内的网络安全手段相对单一,在整体视频网络计算环境中存在众多的应用设备、服务器和终端设备等关键资产,在业务运行过程中会产生大量数据信息的交互与访问过程。如果缺乏相应的安全管理措施,则会导致相关操作无法实现有效的记录管理、难以形成有效的安全事件处理机制以及缺乏事件回溯的能力。因此应当按照相关规范要求建立完整的网络安全管理体系,并着重推进以下几方面的建设:终端设备的安全性评估与保护、视频应用系统的安全性评估与防护以及数据库层面的安全保障工作。
(4)入侵防范
目前,在视频专网内部部署终端设备、服务器等硬件设施时会发现其配置存在不合理现象,在网络中还普遍存在着较多的安全漏洞,并且部分高危端口处于开启状态。建议采用最小化组件与应用清单作为指导原则,在执行主机加固操作时仅部署必要的组件和服务,并关闭不必要的系统服务项以及默认共享权限和高危端口连接。同时应定期执行网络资产安全扫描测试以及时发现潜在的安全隐患问题;并通过入侵检测系统(IPS)和高级威胁防护系统(APT)来识别潜在的安全威胁行为
在视频云等平台及其相关领域,相应部署一套覆盖全面的监控体系。该体系将持续监测各项运行状态,并及时触发预警机制;同时对发现的异常行为进行分类识别,并实施精准响应。
(5)镜像和快照防护(云扩展)
在视频云平台上部署的业务应用系统需要对其实现关联的安全加固措施和使用相应的系统镜像进行适配,并结合加密算法以实现敏感数据的安全保护。同时必须采取严格的权限管理措施来限制敏感数据的访问范围。
(6)恶意代码防范
通过配置主动免疫产品并同时采用终端防病毒系统来识别并分析潜在恶意代码样本,并最终阻止恶意代码传播。
(7)可信验证
通过采用基于可信根对的方法对设备的启动过程中的关键组件进行全面评估,并在各个运行阶段同时实施动态可信验证。当发现系统信任度下降时及时发出警报,并将验证数据作为参考依据提交给安全监控部门作为动态关联分析的基础信息(该部分内容可选且涉及较大业务风险,请谨慎评估)。
(8)数据完整性
在视频专用网络环境中产生了大量敏感视频和业务数据资源,在保障信息安全的前提下,在传输过程以及存储环节必须实施严格的安全防护措施以防止信息泄露与篡改问题。为此类场景下的相关业务应用系统必须配备相应的安全防护功能包括但不限于加密编码解密解码以及数据完整性验证等功能以确保网络传输过程中的信息不会被非法获取或篡改
(9)数据保密性
数据保密性的措施同数据完整性。
为了确保系统的安全性,在云业务平台中应当配备相应的数据管理权限,并与匹配必要的加密算法进行集成;同时提供完善的密钥管理方案以保障数据的安全性。
(10)数据备份恢复
针对视频专网内的大量视频流数据及辅助信息应建立完善的本地和异地保障网络以实现全生命周期的安全管理其中包括对服务器存储区域的数据进行定期同步维护对于重点业务系统还需配置热备冗余策略以确保在故障发生时能够快速切换至备用节点从而减少服务中断的风险
在视频云等云业务平台中为用户提供视频云等云业务平台中实现数据冗余存储,并通过复制存储多个副本以确保视频等关键数据在任意时刻都能快速恢复。
(11)剩余信息保护
通过将鉴别数据与敏感数据存储于硬盘上,并反复进行擦除操作来实现剩余信息的安全保护。然而这可能会导致数据硬盘提前报废鉴于可靠性与成本因素需谨慎处理相关内容
(12)个人信息保护
依据《个人信息保护法》等相关法律规定,在信息化时代背景下推进网络安全体系建设的过程中
3)技术方案
1. 整体拓扑规划
×××公安视频专网整体拓扑规划如图所示。
××公安视频专网整体拓扑规划:

2. 安全通信网络
(1)安全域划分
基于某市公安局视频专网系统建设的需求,在综合考虑当前网络状况、业务功能特点、面临的风险及重要性及相应的安全防护要求等因素的基础上,在遵循需求驱动型多层次防御体系的技术理念下完成对网络的安全域划分工作,并将该市公安信息网的安全域划分结果展示在图中。

将该公安视频专网划分为七个功能分区:核心交换区、系统应用区、前端接入区、安全管理区以及业务终端区,并与横向边界和纵向边界分开设置。采用防火墙等作为访问控制手段进行严格隔离管理。
(2)通信加密设计
公安视频专网通过安全边界式接入平台与互联网、其他专用网络以及信息网络实现数据交互功能,在实际应用中远程通信的需求相对较低。然而,在某些特殊情况下(如个别视频专网因业务运营需要),确实存在必须开展远程通信的情形。此时应当选用符合国家密码管理局商用密码技术标准要求的专业设备进行配置和部署。这些专用设备(即VPN设备)均基于国密SM2算法开展工作,并能够有效保障在运行过程中传递的数据既保持完整性又确保信息的安全性。其运行机制也满足了在运行前依据密码技术对参与方身份进行认证的需求,在日常管理方面则能够支持基于硬件级密码模块对关键业务流程实施加密运算及密钥管理功能。
(3)网络资源冗余设计
基于单一线路和设备的架构往往容易陷入单一故障模式而导致业务中断的风险,在保障提供关键业务服务的信息系统的前提下。确保访问路径上所有通信链路、网关设备以及交换设备都应配备可靠的冗余备份机制以最大限度地保障数据访问的可用性和业务运行的连续性。
本次设计工作对公安视频专网的骨干传输线路以及全部相关网络设备实施双机架构部署策略。该系统通过先进冗余技术保障整体网络可靠性,在硬件配置上实现了对潜在故障点的有效规避。
3. 安全区域边界
(1)访问控制
为了确保各安全区域的访问安全,在本方案中根据不同区域的具体需求配置了不同系列与性能等级的网御星云防火墙设备,并将其部署在各区之间以完成边界区间的安全访问管理。这些区域涵盖了系统业务应用区、安全管理区以及纵向和横向边界区间等主要部分。
位于两个相邻的安全域之间布置防火墙设备以执行边界安全访问控制功能。在主系统内部设有实时应用运行的边界区域在此区域内配置高性能网络过滤器以确保网络带宽稳定运行。所有区域均采用双备份架构设计以防止单一设备故障影响整体性能
实现效果如下:
· 网络安全的关键保障。
· 该系统的网络存取与访问活动受到监控与审计。
· 采取措施遏制信息泄露。
(2)网络安全审计
旨在对系统内用户网络访问行为(包括HTTP、Telnet、FTP、Mail等)及相关信息进行记录、分析及还原,并通过旁路部署网络安全审计设备来增强网络安全管理效能。该方案设计已达到符合网络安全等级保护制度的相关要求,并通过示意图进行了详细说明。
网络安全审计系统部署:

该系统能够详尽地记录流经监控出口的所有网络行为信息,在完成后可进行审计分析工作。其采用加密存储方式的机制确保只有授权人员具备读取日志的能力。该系统能够完整包含了使用者身份信息、通信分组数据以及访问时间等核心要素的同时还详细记录了源端口目标端口MAC地址等多个重要指标
(3)未知威胁检测
×××公安视频专网已部署了包括防火墙在内的多种安全防护设备,在已知威胁的检测与防护方面具有了一定的能力;然而,在应对未知恶意代码以及通过零日漏洞进行的攻击行为时,并未建立有效的防御机制;鉴于上述分析结果,拟于核心交换区设置一套基于APT技术的未知威胁检测系统以补充现有防御体系;具体技术方案将体现在附图中。
未知威胁检测系统部署:

实现效果如下:
· 未知威胁检测。
· 深度风险分析。
· 威胁态势感知。
· 输出详细报告。
(4)入侵检测系统
本项目计划在系统核心交换区内部署原有的入侵检测系统方案。该方案旨在实现对内外部各类攻击威胁的实时监控与记录,并通过先进的技术手段确保符合网络安全等级保护制度及公安行业相关安全标准的需求。具体实施效果请参考 accompanying diagrams.

实现效果如下:
· 对抗蠕虫病毒。
· 防范网络攻击事件。
· 防范拒绝服务攻击。
· 防范预探测攻击。
· 防范欺骗攻击。
· 防范内部攻击。
(5)异常流量分析
本次项目设计主要集中在系统核心交换区内的原有异常流量分析系统的应用与优化。该系统具备实时检测和分析功能,并能快速识别关键指标变化。通过这一机制,在线监控网络运行状态并及时采取应对措施。具体可见图中展示的情况。

实现效果如下:
· 流量采集。
· 非法入网IP监测。
· 业务行为可视化监视。
· 内网高风险IP感知。
· 绕行行为监测。
(6)边界接入平台设计
横向边界区域负责实现公安视频传输网络与公安信息网络、互联网以及各类专用网络之间的安全通信功能。通过搭建公安信息网边界接入平台、互联网边界交互平台和其他专用网络边界交互平台等基础设施,在确保公安视频传输网络与其他网络之间建立双向的安全通信通道的同时,还能够有效实现多维度资源的高效共享机制。
① 互联网边界接入平台
该类网络环境由多样的用户群体以及丰富的设备类型共同构成,在这种复杂背景下,连接至互联网的信息系统面临着包括但不限于黑客入侵、木马攻击、病毒扩散、信息篡改以及数据泄露等多种安全风险的威胁。为此,在互联网边界交互平台的安全防护方面提出了更高的技术标准要求;需要根据不同类型的网络攻击采取相应的技术应对措施以保障公安级视频传输系统的安全性。
公安视频传输网应与互联网之间实施网络隔离机制,并具备访问权限管理功能;系统需对异常流量进行实时监控,并能有效识别并防御夹杂的DDoS攻击;该系统通过建立网络攻击防护、入侵防御以及病毒防护等安全防护措施;定期对链路中的相关设备运行状况、网络流量特征以及用户行为模式进行审计和动态管控。
注:改写说明:
- 将"必须"改为"应"(语气更委婉)
- 调整了句子结构
- 使用了更详细的表述
- 保留了所有技术术语
- 增加了"定期"等时间限定词
- 扩展了描述性语句
- 保持了技术规范性语言
互联网边界交互平台部署方式如图所示:

② 其他专网边界接入平台
该技术接口位于公安视频传输系统与各类辅助系统之间,并非其他类型网络间的专用通道。其核心功能是实现公安视频监控系统的资源共享,并通过对接电子政务外网综合治理平台等关键系统实例来满足相关业务部门的实际需求。该系统架构包含两个主要功能模块:'资源交互链路'模块和'数据资源交互链路'模块。
其他专网边界交互平台部署方式如图所示:

③ 公安信息网边界接入平台(视频接入链路)
基于公安视频传输网络与公安信息网络的边界连接而设立的接入平台,在严格遵循公安部发布的《公安信息通信网边界接入平台安全规范(试行)—视频接入部分》(公信通〔2011〕5号)作为参考依据使用的基础上进行建设工作,并按照该规范的要求完成各项技术指标和功能实现任务。如图所示为该平台的技术架构示意图。
公安信息网边界接入平台—视频安全接入链路部署:

依照《指导原则》规定, 将网络架构划分为五个功能分区: 包括网络设备互联区域、业务功能扩展单元以及智能网管平台支撑层三个层次结构
在video access chain中, video data and control signaling converge at the application service area (SSA). Within the application service area (SSA) and the security perimeter area (SPA), video data and control signaling are separated and transmitted through the video access system. This ensures thatvideo data and control signaling are safely routed to the public information communication network (PCR). It is noteworthy thatvideo data operates in a single-directional mode, whereascontrol signaling employs a two-way transmission mechanism.
4. 安全计算环境
(1) Web应用防护系统
为确保×××视频专网Web应用的安全性,在系统应用区域内部署Web应用防护系统,并对所有进出Web服务器的HTTP流量进行实时监控、分析与过滤处理;通过该机制能够有效识别并阻止各类Web应用攻击行为,从而保障业务系统的正常运行;具体部署方案如图所示
Web应用防护系统部署:

实现效果如下:
网络攻击防护措施
DOS(分布式拒绝服务)攻击防御机制
无权限访问网络资源的行为控制
恶意软件防御系统
防止数据篡改行为发生
(2)业务审计系统
为达到网络安全等级保护制度及公安行业安全标准要求,并强化业务系统的日常监控管理能力,在不影响现有系统运行的前提下,拟在系统应用区设置旁路部署的业务审计系统配置方案。该方案将通过实时监控关键操作节点信息并进行数据分析评估,在保障原有业务稳定运行的同时实现数据采集、存储与应用能力的全面提升。
业务审计系统部署:

实现效果如下:
· 网络业务行为监控。
· 异常行为检测。
· 模糊识别与核查。
· 白名单/黑名单管理。
· 关联性网络行为分析。
(3)数据防泄露
旨在构建×××公安视频专网的数据安全防护体系, 通过实施全面的数据全生命周期安全防护策略, 经研究决定, 在系统应用区周边区域进行设备部署规划, 具体配置细节请参考 accompanying diagrams.
数据防泄露系统部署:

在公安视频监控系统中存放着大量重要业务信息,在线监控系统内可能存在大量关键信息资源,在遭受未经授权获取的情况下可能严重损害公共安全形象并可能侵犯公民个人信息安全
为保障数据安全,在系统应用区部署网络数据防泄露系统。随后会对敏感数据下载和使用情况进行实时监控。该系统不仅能够实现对数据泄露行为的快速响应和预警机制建设,并且借助集中管控分析平台进行异常行为识别与潜在威胁评估;同时全面掌握泄露事件发展态势
此外
(4)终端安全管理
为了在[公安视频专网]内有效实施[终端安全管理]方案。该系统将负责完成[终端]的[入网认证流程]以及[系统稳定性保障](包括但不限于:日常维护管理)、[运行环境优化]和[关键操作记录]。所有设备的安全性将得到充分保障,并符合[网络安全等级保护制度]及相关行业标准要求。该系统架构将通过网络示意图展示其核心组件配置及工作流程
终端安全管理系统部署:

实现效果如下:
· 桌面安全管理体系设计。
· 桌面安全审计方案制定。
· 漏洞扫描及补丁分发管理流程优化。
· 外设及网络接口配置管理规范。
· 安全接入策略制定与优化。
· 非法外网访问监控机制完善。
· 资产信息安全管理方案设计。
· 远程设备控制权限分配策略制定。
· 用户权限分配策略制定与优化流程。
· 网络流量审计及行为分析方案设计。
· 系统日志存储与分析结果汇总报告生成流程。
(5)终端防病毒系统
在业务终端区域内的个人计算机终端上安装防病毒客户端软件后,则可确保-terminal上的病毒传播得到有效防护,并且能够识别并清除恶意代码。
防病毒系统部署:

为确保网络系统的安全防护需求得到满足,在服务器端和各终端主机上配置相应版本的专业防病毒软件能够有效防止潜在的安全威胁事件发生。该措施不仅能够阻止恶意程序通过共享文件或数据的形式扩散到整个网络环境,并且还能实现全面的系统防护能力。此外,在安全管理平台上部署统一的安全监控节点能够建立一套完整的安全应对体系,在遇到病毒感染时能够迅速响应并采取隔离措施。同时,在安全管理平台中构建统一的安全响应机制能够确保所有感染设备能够及时获取最新版本的安全补丁,并对感染事件进行详细记录与追踪分析。
(6)终端视频防泄露系统
为满足视频专网内实际业务需求,在处理敏感视频及应用数据时必须实施安全防护措施。若未对业务终端的数据安全进行充分防护,则可能导致相关视频资料与数据信息泄露。为此本方案建议在业务终端区域部署终端视频安全防护系统,并重点对网格化布置的业务终端节点实施实时状态监测以确保通过网络传输过程以及系统应用过程中敏感视频和相关数据的安全性,请参见附图说明。
终端视频防泄露系统部署:

实现效果如下:
终端设备的安全准入管理。
终端设备的身份认证流程。
网络设备的安全监控机制。
视频内容的复制权限管理。
屏幕显示区域的水印技术应用。
关键位置的流数据进行特征标识。
异常事件的历史回溯分析过程。
不同类型的视频内容进行分类管控措施。
对端点运行的文件进行全生命周期扫描检查。
(7)云安全资源池
当前
云安全池的组成:

布设针对云业务系统的全方位防护措施,并由该系统涵盖虚拟化入侵检测、虚拟化防火墙以及虚拟化应用安全防护等技术能力。
云安全资源池总体架构:

基于交付的安全资源池可为云业务应用提供全面的安全防护。该资源池具备整合多种安全功能的能力,在此框架下实现预测性检测、防御措施的协同运作,并支持动态策略的优化配置。通过这种方式,企业可以获得灵活应对威胁的能力。其核心功能在于对租户流量实施全面检测与保护措施,并特别针对虚拟化环境下的南北向与东西向流量检测与防护需求,并实施微隔离保护以及流量可视化监控。
5. 安全管理中心
为优化提升该市的安全管理体系, 增强相关领域的安全技术支持能力, 遵循公安部相关规范和网络安全等级保护的相关要求, 拟在系统安全管理区域内建立安全管理中心, 并部署包括安全事件管理系统、态势感知平台以及运维审计支持系统在内的各项技术管理措施。通过该系统的建设与应用, 实现对全网的安全事件信息与风险信息进行统一采集、分析评估并展示反馈, 同时提供便捷高效的事件处置策略与运维管理工具支持。其中, 安保中心架构的具体组成配置如图12-19所示。
安全管理中心组成:

(1)安全管理平台
本次项目建设计划规划构建×××公安视频专网安全管理平台,并将该系统将在公安视频专网安全管理区内部进行部署,旨在提供包括网络整体安全资产管理、安全策略制定与优化管理、网络架构规划与优化管理、实时监控与告警服务以及审计日志分析与数据追溯管理一系列的综合管理功能。
该平台基于三层分布式架构运行,在硬件设计上主要包含设备层用于实时监控与数据存储、管理控制中心层负责数据整合与安全策略配置以及操作界面控制层提供人机交互功能。
实现效果如下:
· 资产管理。
· 网络拓扑管理。
· 安全策略管理。
· 安全监控。
· 安全审计。
· 权限管理。
· 系统管理。
(2)日志审计系统
依据公安部及网络安全等级保护制度中有关日志审计的相关规定要求,在×××视频专网安全管理区域周边布设一套集中式日志审计设施,并持续采集信息系统运行过程中产生的各类日志数据,包括Web服务器的操作系统和应用系统、数据库服务器以及部分网络设备和安全设备的信息。
日志审计系统采用旁路接入部署于安全管理区接入交换机旁。
实现效果如下:
· 采用集中式的方式进行日志的综合审计。
· 设备具备高性能的日志采集和存储功能。
· 对日志实施规范化处理,并依据相关标准进行分类。
· 基于策略的安全事件分析系统提供高效的安全响应。
· 系统提供直观的可视化展示功能以增强监控效果。
(3)运维审计系统(堡垒机)
为了确保网络安全等级保护制度及公安部相关技术标准的实现,在×××公安视频专网安全管理区内拟部署一套堡垒机系统。该堡垒机主要负责对运维人员日常操作流程进行安全管控与审计记录,并提供简便且高效的运维管理和技术支持措施。
实现效果如下:
· 单一认证机制。
· 权限验证。
· 权限控制。
· 行为追踪。
· 在线监管。
· 多次审核流程。
· 异常检测与拦截。
· 账号防护。
· 数据展示模块。
(4)态势感知平台
为达成全网安全要素信息的集中获取、海量安全数据的统一存储以及基于防护对象的全天候、全方位的安全态势感知分析与展示需求,在信息安全保障层面持续提升管理效能,在安全管理区域规划部署相应的安全态势感知系统平台进行配置。
实现效果如下:
· 势态信息的全面收集实现了有效获取。
· 大量安全态势信息的数据进行了高效存储与管理。
· 大数据系统化分析用于态势感知工作。
· 多维度可视化展示与呈现技术支撑了态势感知能力。
(5)漏洞扫描系统
拟在××公安视频专网上部署漏洞扫描系统。该漏洞扫描系统并非实时启动,在线下每隔一段时间连接到网络上执行一次任务:针对当前网络区域内的重点服务器、主要终端设备以及网络设备进行全面扫描;即可及时发现当前系统的各类安全漏洞;并据此采取相应的补救措施;从而保证系统的稳定运行一段时期内不受威胁影响
实现效果如下:
资产识别与管理。
全面的漏洞扫描。
Web应用漏洞排查。
潜在风险评估。
系统漏洞修复建议。
安全策略评估。
统一安全管理体系设计。
可视化呈现方案。
(6) PKI身份认证系统
基于特定视频专网的需求,在视频专网安全管理区打算部署一套新的身份认证系统。该系统将负责对网络区域内人员的身份进行动态验证,并采用电子数据加密技术以及电子证书相结合的方式进行双因子认证。
通过部署一种采用部署型的PKI身份认证系统方案,在保障数据安全的前提下实现了对数字证书全过程的有效管理,并成功构建了视频专用的身份认证体系。
该系统能够提供全面的安全服务内容具体包括:身份标识与验证(IDNAT)、认证(CA)、访问权限控制与策略配置(KPAS)、数据机密性保护( integrity)、数据完整性和不可篡改性(integrity and anti-forgery)。
所涉及的数字证书均支持国密算法标准,并且建立了一套完善的管理与配置机制。
该平台实现了基于数字证书的身份验证与权限授权功能。
(7) 4A统一安全管控平台
该方案旨在满足视频专网的安全运营与管理需求,并通过实施统一认证、集中授权以及综合审计等措施来增强对系统内账号的集中化管理能力。
拟在安全管理区域内部署一套基于4A技术的统一安全管控平台。
该平台将有效提升安全管理效率并确保业务系统的安全性与可靠性运行。
实现效果如下:
规范性地实施账号生命周期管理可有效减少账号漏洞带来的风险。
显著降低了核心信息资产的破坏与泄露。
便于实现原因追溯和责任明确。
确保了业务运行的风险得到有效控制,并能清晰了解系统的安全状况。
独立审计机制与三权分立原则得到了充分实施。
十三、云计算解决方案
1、项目概述
云计算被视为新一代信息技术产业的关键组成,在各方普遍看好其未来发展潜力的同时,在推广过程中仍面临诸多障碍。这些障碍包括用户信任度不足、运营能力欠缺以及产业链体系尚不完善等问题,在众多不利因素中云安全问题长期占据首要位置,导致云安全已成为制约云计算发展的主要障碍。
在云计算应用场景中,在现有的网络安全威胁范围内(包括但不限于网络病毒和漏洞侵入以及内部信息泄露等),尽管这些传统威胁依然存在但仍然需要部署防病毒软件进行防护实施入侵检测系统配置以及加强抵御分布式拒绝服务(DDoS)攻击能力以确保云服务的安全性。然而,在基于云的服务模式中这些安全威胁呈现出与传统模式不同的特点带来了新的安全挑战为此依照GB/T 22239-2019《信息安全技术 网络安全等级保护基本要求》提出了相应的解决方案以应对这些新兴的安全挑战
2、需求分析
云计算的安全需求主要源于云计算安全威胁和合规要求。其中的合规要求可通过查阅GB/T 22239-2019《信息安全技术 网络安全等级保护基本要求》获得详细信息。此外,在具体实施过程中需重点关注以下几点:
1. 数据泄露
云计算平台存储了大量数据,在这样的环境下,
云服务提供商往往成为多起攻击事件的目标。
当某个云平台遭受攻击或出现配置失误导致数据泄露时,
这种损失及其影响可能难以估测。
常见的三种威胁往往会引发云计算服务的数据泄露:
首先,
云计算软件存在配置不完善或内部漏洞;
其次,
网络安全事件可能导致敏感信息被盗取;
最后,
由于员工操作失误导致的数据疏漏也可能是原因之一。
2. 验证授权存在缺陷
某些黑客通过伪装成合法用户身份实施读取、修改及删除操作,在获取发布平台的管理权限后可能对相关方造成严重的负面影响。
这种由于验证授权机制存在缺陷而导致的数据未经授权访问,
可能对公司或最终用户造成严重的负面影响。
3. 界面和API安全
当前,在云服务以及应用程序中都部署了API接口。IT技术人员通过API对云服务实施配置、管理、协调与监控,并在此框架下开发额外功能。由此可见,在存在不安全的API时, 攻击者便可通过这些漏洞进行恶意行为. 在实践中出现过的API攻击模式主要包括越权访问事件, 注入式的威胁手段以及跨站请求伪造技术的应用.
4. 系统和应用技术漏洞
段落未发生变化
云服务提供商提供的基础资源归为共享设施范畴,在这种情况下各类安全漏洞可能会普遍存在于所有云资源中。这种现象不仅为攻击者提供了便捷的入侵渠道,并且大大降低了研究投入的成本。一旦某个业务遭受攻陷,在同一平台内的其他业务很可能同样面临相同的威胁。
5. 账户劫持
如果攻击者成功获取了远程管理云计算平台资源的账户登录信息,则可能较为轻易地非法获取或造成数据损坏。此外,在利用云平台提供的丰富资源时,攻击者还可以针对其他业务系统发起攻击。
6. 恶意内部人员
组织在安装各种安全防护设备的同时通常会忽视来自内部人员的恶意危害。其中一部分人可能既是 cloudserv 提供方又是 end-user。 cloudserv 提供方的员工由于与用户的直接关联较少,在某些情况下更容易对用户的 cloud 存储数据产生恶意行为;这些潜在威胁往往会导致广泛的破坏范围和更大的破坏力度,并且这种威胁可能会波及整个 cloud 环境。
7. APT攻击
APT通常具有隐秘性很强的特点,在实际应用中不易察觉。一旦APT侵入云平台系统后,在持续时间较长的一段时间内会持续不断窃取大量敏感数据,并以寄生虫般的姿态潜行于网络架构之中。
8. 永久的数据丢失
随着云计算技术的发展,在现实中这类事件已极为罕见。然而云端系统仍面临来自恶意攻击者的威胁,并且 clouds data centers are inherently unable to mitigate such risks.
9. 缺乏尽职调查
如果业务或数据未充分了解其所在云环境及其相关风险而选择部署到云服务中,则可能会导致商业、技术、法律及合规等多方面的潜在问题。为此,在决定是否将业务和数据迁移到云环境中或与云服务商建立合作关系之前,请务必对相关决策进行深入分析。
10. 云服务滥用
云服务可能被用作发起攻击的手段,在某些情况下会利用云计算资源来破解密钥,并借助云计算资源来发起分布式拒绝服务攻击(DDoS)。此外,还会发送大量垃圾邮件以及制作并发送钓鱼邮件,并存储并传播恶意软件或其他有害内容。这些不当行为可能导致系统出现不可预见的中断以及重要数据遭受潜在威胁。
11. 拒绝服务攻击
DDoS问题长期存在于网络环境里。云计算时代的到来导致了各项服务必须维持7×24小时的可用性。至此,DDoS问题已被列为云计算平台面临的重要安全挑战之一。
12. 共享技术危险
泄露技术的漏洞对云计算带来了重大威胁。当云服务商泄露基础设施、平台或应用程序中的漏洞位于任何层级时,都会影响所有云服务的客户.一个单独的安全缺陷或错误可能会导致整个供应商的所有云服务遭受攻击.
当一个服务组件出现问题时(如某个系统管理程序、一个共享的功能组件或应用程序遭受攻击),这可能导致整个云环境受到攻击和破坏。
13. 过度依赖
由于缺乏统一的标准和接口的支撑,在不同云计算平台之间实现云租户数据与应用系统的有效迁移存在障碍。此外,出于自身利益考量,大多数情况下云服务方通常不愿意为云租户的数据和应用系统提供可移植能力。这种对特定云服务方的过度依赖可能造成以下后果:一方面可能会因受特定第三方的影响而导致应用程序随第三方的变化出现相应问题;另一方面也可能因受限于特定第三方提供的迁移服务而导致将资源迁移到其他更适合的服务提供商时遇到阻碍或产生较高的迁移成本。
14. 数据残留
许多云租户的数据被存储于云计算平台的存储空间中。若这些存储空间回收后剩余的信息未被彻底清除,则在后续分配给其他云租户使用时容易导致数据泄露。
当一个云租户退订该云计算服务时(或:当该云端用户退订服务时),由于云端服务提供者并未彻底删除相关数据以及其备份文件等关键资料而残留下来的信息可能会暴露出去,
这对系统的安全性构成潜在风险。
3)技术方案
1. 总体安全体系框架设计
云计算安全框架设计请看6.1.2节。
2. 安全物理环境设计
云计算基础设施部署在中国境内,必须保证所有用于业务运行的服务器机房也位于中国境内,并具备完整的物理访问权限管理、防止盗窃及损坏、防止雷击、防火、防水与防潮措施,同时需实施温湿度控制以及可靠的电力供应可靠性保障功能。
3. 安全网络通信
(1)网络架构
该网络架构设计需综合考量完整性、高可用性和保密性的核心要求,并根据相关标准对网络设施进行配置设置以确保其能够满足业务运营需求及网络流量峰值管理要求。在实际规划过程中应当基于一系列标准对各类业务进行分析归类后采用同级系统统一划分策略以及功能相近性划分准则等方法实现资源合理分配与优化配置同时应当注意遵循同级系统统一划分策略以及威胁评估一致性标准等基本规范以确保各类关键资产得到充分保护确保网络安全水平达到预期目标
云服务商应当确保云平台处理流量时将业务流与计算流分隔开来,并实时识别并追踪各类流量特征。针对资源池设置优化策略进行物理隔离和逻辑隔离处理的同时开放服务接口以供第三方安全设备接入。通过这种方式可全面保障各云租户网络间互不干扰不同安全区域之间相互隔离以及虚拟机间的通信受限从而实现全方位的安全防护功能。
云服务提供商与云租户均具备描绘与实时运行状态相匹配的虚拟化网络架构图的能力,并不仅能够实时更新相关的虚拟化网络资源及其架构参数设置;而且能够持续关注并集中管理其对应的网络架构布局。
(2)通信传输
① 通信网络数据传输完整性
该通信网络的数据完整性校验机制主要基于密码技术体系构建。在云计算平台架构中,各组成部分与云边界之外网络等不可控网络进行通信时,必须采用VPN等手段实现数据传输过程中的完整性保护功能。在云接入边界处部署VPN综合网关装置,该设备集成了IPSec VPN和SSL VPN两种通信方式,通过内置的身份认证功能模块涵盖简单CA(具备密钥生成与证书颁发能力)、第三方认证机构认可、多因素认证方案以及在线证书验证服务等多种功能,从而为各类云接入用户提供全面的数据完整性保护方案及相应的身份验证服务。
在不同云计算平台之间的虚拟机间通信中可依据需求采用密码技术以确保传输过程的数据完整度。在云计算平台内部的通信网络中实现相互间的数据传输则可采用校验码方法以保证信息的一致性。对于物理网络或虚拟网络中的路由控制以及云管理平台内的资源调度等相关信息实施完整性验证若检测到传输过程出现完整性损坏则可通过重传等方式实现故障恢复及数据补救。
② 通信网络数据保密性保护
基于密码等技术手段构建保密性保护机制,在确保云计算平台通信网络数据传输过程中的保密性。当云计算平台各组成部分采用不可控网络进行通信时,建议采用VPN等技术手段确保数据传输过程中的保密性。其中VPN作为综合安全网关集成IPSec VPN与SSL VPN两大核心功能模块,并具备防火墙和身份认证功能,在与第三方认证设备兼容度高且性能卓越的基础上支持最新国密协议及算法应用以保障数据传输的安全可靠性。
在不同云计算平台之间的虚拟机间进行通信时,则可采用密码技术来确保数据传输的安全性。
在通过外部通信网络进行云资源管理时,则需采用安全技术手段(如VPN、HTTPS)来管理云资源。
③ 通信网络的可用性保护
云计算平台应当采取软硬件冗余机制、扩容等必要技术手段,并通过这些措施保证云计算平台通信网络的稳定运行,并保障数据的安全性和完整性。
可采取备用技术手段确保主要物理网络设备和虚拟网络设备具备保障在业务高峰期间处理能力的能力。
在多个运营商网络出口连接的情况下,在实际负载下当网络使用中的总带宽消耗达到或超过预先设定上限时,在线自动选择一条畅通的传输线路。部署具备带宽管理功能的智能接入系统(IPS)设备后,在关键服务器节点上设置独立分配的专用带宽通道以提供可靠的网络保障。
部署具备异常流量检测与清洗功能的IPS设备,并通过结合云计算平台自身的智能流量调度机制(采用服务链技术构建流定义)的能力,向用户及虚拟化云账户提供实时的安全流量清洗服务。该系统能够有效识别并处理来自网络层攻击、传输层DDoS攻击以及应用层面的应用内异常行为等多维度的安全威胁。
按照运营需求科学规划通信网络中核心层、汇聚层等其他关键层交换设备的能力设置。在虚拟化环境下依据各虚拟机的算力与数量设定优化配置对应的虚拟交换设备资源,并确保物理交换设备能够满足所有连接节点上虚端口的服务算力需求。
根据各类别的重要性进行网络带宽的分配,在网络拥塞时优先保障重要业务的可用性。
④ 虚拟网络的安全隔离保护
云计算平台中的多租户通信网络的安全隔离需通过多层次安全防护机制来保障其安全性不被多用户威胁造成破坏,并需满足以下详细要求
内部通信网络可基于VXLAN协议对用户数据包进行隧道封装处理,从而实现了内部通信网络的内外网严格分隔,确保每个虚拟机只能接收本机生成的广播报文,无法接收来自其他虚拟机的非广播报文。
当虚拟机接入到虚拟网络时,在数据链路层上应用安全隔离机制来阻止虚拟机发起的异常协议访问,并确保其发送的数据包源地址为真实地址。
通过安全沙箱机制,限制虚拟机非法访问内部通信网络(基础网络)。
应能够检测云用户通过虚拟机访问宿主机资源,并进行告警。
⑤ 通信网络可信接入保护
必须确保虚拟机与物理机接入网络的数据真实可靠,并采取措施防止遭受地址欺骗。具体要求如下:
在虚拟网络设备上制定安全规则以确保虚拟机接入虚拟网络时所发送的数据包的源地址必须是真实来源的地址。
内部通信网络(虚拟网络)与外部网络在进行远程通信时,可借助密码技术进行远程接入权限的授权
该基础通信网可采用IP、MAC地址与端口绑定技术来控制非授权用户接入至物理终端设备。
通过访问控制技术,限制外部通信网络直接访问内部通信网络(基础网络)。
内部通信网络(虚拟网络)应具备开放接口通道,以便于连接到可信的第三方安全产品
需要认证的各项设备、资源应预先由授权的管理者或相关人员配置获取其所需的公钥及相关必要的身份认证信息。
⑥ 网络设备防护
为了实现对所有网络设备的访问管理(包括但不限于用户、访问协议以及认证机制等),网络安全系统将采取一系列防护措施以确保其安全性。在基础架构层级与资源服务层级之间建立完整的安全边界管理机制后,在基础架构层级与资源服务层级之间建立完整的安全边界管理机制后,在基础架构层级与资源服务层级之间建立完整的安全边界管理机制后,在基础架构层级与资源服务层级之间建立完整的安全边界管理机制后,在基础架构层级与资源服务层级之间建立完整的安全边界管理机制后
具体要求包括以下内容:
为了限制各类网络及安全相关的边界设备上的管理员地址访问范围,并通过部署云运维安全网关实现对这些区域设备上管理员权限分配和操作行为的实时监控与审计
· 建议采用SSH等安全协议用于登录至区域边界设备。
· 需对访问区域边界设备的用户身份实施认证流程。
· 必须同时对访问区域边界设备的用户身份实施双重验证措施,并确保各类验证方式达到一致要求。
· 区域边界安全设备应具备敏感用户的隔离功能。
· 需制定安全可靠的接入认证机制以确保用户对虚拟资源访问的安全性。
(3)边界防护
“区域边界”包括但不限于本节设计的4种区域边界类型。
① 区域边界结构安全
该方案涵盖以下类别:基于云环境的服务分界线及其相互作用关系、不同云环境下关联的租户间服务分界线、同一家客户的多级业务系统之间形成的分界线以及内部服务对外提供服务时形成的分界线。该方案的主要采取措施包括部署访问控制机制以保障区域内各组成部分的安全性。
各区域网络边界安全主要涉及以下措施:包括但不限于边界防火墙防御机制、多因素权限管理措施、入侵检测系统、入侵防御系统等技术手段,并结合WAF技术实现威胁拦截功能,在保障网络安全的前提下提供高效的防护服务。具体防护策略可根据实际需求动态调整和优化配置,并采取基于需求的动态管理方式确保资源的有效利用。
云计算环境内部与外部区域边界
云计算环境内部与外部区域边界如图所示:

云计算平台内部不同租户之间的区域边界:

基于VXLAN或VLAN的逻辑隔离方案,并结合硬件虚拟化技术实现云计算平台内部不同租户之间的区域边界隔离。防火墙的接入方式可选串行连接或旁路资源池连接,在本方案中采用了串行连接(如图所示)。
同一租户不同等级业务系统之间的区域边界:

该方案要求同一租户内不同等级业务系统的区域边界必须具备安全性,并且这些区域之间的边界必须依赖于多租户的信息安全能力(见图12-22)。基于纯虚拟化或安全资源池的配置下,在使用SDN或NFV技术时能够实现对这些区域边界的动态管理与优化编排(见图12-22)。通过这种方式能够构建出一系列的服务链条(见图12-22),从而为每个租户提供灵活、可扩展且持续稳定的网络安全服务能力(见图12-22)。
租户内部与外部区域边界:

在公有云环境中,在确保各租户私有业务领域边界与公共区域的有效连接的同时, 也需建立面向不同租户的信息安全防护机制. 这些防护功能可通过基于纯虚拟化的安全服务方案或构建独立的安全资源池来实现.
② 边界防护
边界防护主要基于多种安全技术手段,在具体实施中主要包括以下几项:访问权限管理、数据传输防护机制以及内外部网络连接受限策略等核心内容。在区域边界防护方面,则可采用规则访问控制策略、限制性用户接口策略等多种方式,并通过内容相关性和上下文相关性分析进一步优化网络访问权限配置机制。
当无线接入方式存在时,在线网络应当被配置为对无线网络进行管控,并使该类无线网络能够通过受控安全边界防护装置连接到内部或外部网络。
(4)访问控制
访问权限管理是一种重要保障措施。该机制决定了用户与系统在与其它系统及资源进行通信与交互时的行为方式。它能够有效防止未经授权的访问行为,并为系统的运行提供安全保障。当身份验证成功完成时,该机制会根据授权程度设定相应的访问权限等级。
各类网络安全产品需具备在应对高强度负载方面的能力,并确保信息安全系统在各种情况下均能正常运行。
(5)入侵防御
入侵防御设备采用了串行部署的方式;监控网络或通信基础设施;利用DFI和DPI等技术对2~7层的信息进行深度分析;阻止恶意流量访问其攻击目标。
(6)恶意代码防范
在适当规划好的Web服务区域边界上实施恶意代码防护措施,在线部署相应的防护设备并配置相关防护功能。例如常见的攻击手段包括但不限于挂马技术、SQL注入攻击以及针对Web应用的应用层DDoS防御措施等具备Web应用防护能力的技术手段。
该系统需具备在云平台中对租户的重要业务系统、操作系统运行过程中涉及的关键程序或文件进行完整性检测的能力,并能在检测到破坏后及时采取恢复措施。必须在关键网络节点实施垃圾邮件的实时检测与防护,并定期更新和完善相关的防护机制。其中IPS(入侵检测系统)、WAF(防火墙代理)、AV(杀毒软件)以及APT(高级威胁过程)等安全设备均具备上述功能。
(7)安全审计
安全审计涵盖的内容主要分为两部分:首先是云平台内自身的硬件设施维护与运行状态监测;其次是网络设备日常维护操作执行情况以及系统的正常运转状态;此外还包括针对租户使用的操作系统、关键业务相关的应用系统以及数据库服务器及其配置参数管理情况等多方面的运维工作;同时对这些资产还实施了异常事件处理记录分析等配套措施。
建议部署专业第三方安全审计系统以完成需求部署 该系统需具备对主流虚拟化及云计算平台的支持能力 并基于云服务方提供的安全审计数据汇集接口进行集中采集与分析其运行日志与事件信息
该方案将通过完善 Cloud Security Management Center 的功能设计与组织架构配置实现系统的安全防护能力提升。对于识别到的异常操作行为(AOB),系统将自动触发警报信息发送至 Cloud Security Dashboard,并同步记录事件详细信息至 Cloud Audit Logs数据库中。该方案包含以下几个主要方面的具体内容设计:首先,在基础架构组件层面设置必要的安全监控节点;其次,在资源层面虚拟化平台及其网络设备上部署相应的安全防护模块;最后,在应用层面构建多维度的安全防护策略框架。
通信网络中的网络设备和安全设备能够通过Syslog协议实现对虚拟化形态下的硬件设施作业状态数据、数据流量特征以及操作行为模式等关键信息的统一收集至云安全管理中心。
通信网络中的网络设备、安全设备以及虚拟化架构下的设备对违规行为进行响应,在云安全管理中心集中且及时地发出报警信息。
安全通信网络安全审计范围涵盖以下内容:与云计算平台进行通信的外部链路主要包括互联网、广域网及局域网等主要来源;同时还包括企业内使用的基础设施架构内硬件设施以及专用的安全设备;此外还需对基于虚拟化架构下的管理控制单元进行配置。
审计记录应当记载:事件发生的日期与时间、事件的性质类型、事件是否最终得到确认以及与该审计相关的其他相关信息。
安全通信网络审计内容应涵盖其系统运行状态、数据流量、用户交互行为及系统管理操作等信息。
(8)集中管控
网络设备管理方面的要求较为严格:网络安全设备、网络设备以及服务器类设备均需配备独立的部署管理区域;针对云服务提供商/云租户所属的设施,则实施监控、审计及维护性审计工作;此外还需要对特殊安全事件进行识别、预警及响应分析过程。
4. 安全计算环境
(1)身份鉴别
身份识别技术是在网络系统建立实体连接或进行数据传输时对双方实体的身份信息进行核实的过程和机制。其主要目的是防止非法用户通过伪造身份或欺诈手段冒充合法用户的行为。该过程能够有效保障双方的身份信息可靠性和准确性。作为防护网络设备、主机系统、数据库系统以及各类业务应用系统的首要安全屏障,身份识别技术通常采用双重验证机制来提升安全性
在云环境下进行身份鉴别时,需要综合考虑相关租户操作系统及其承载的重要业务系统、 cloud platform's internal management and identity verification of network devices within the cloud platform等关键因素。
首先,在租户操作系统及其承载的重要业务系统中,应当采取至少两种组合的鉴别技术来实现对用户的身份识别;与此同时,在该网络策略控制器与网络设备(或其代理)之间必须建立双向的身份验证机制。为了满足这一需求,在部署过程中可选用运维堡垒机来进行配置,并确保其支持主流的虚拟化平台配置包括但不限于VMWare、KVM和Hyper-V等技术方案。
在 cloud 平台的自我管理层面上,在实现用户权限管理时需采用分隔策略:即分别对网络管理员及系统管理员建立独立账号并配置对应权限等级;同时为了确保远程监控终端与 cloud 平台边缘设备之间的安全通信质量,在二者之间应当搭建双向的身份认证通道。这些要求将由该 cloud 平台内部的认证与权限控制模块来完成。
通过部署PKI/CA系统、安全堡垒机、4A平台系统等实现。
(2)访问控制
访问控制是一种安全机制,在确保信息系统的安全性方面发挥着重要作用。这种机制通过规范用户与系统之间的通信行为,在身份验证流程完成后动态地设定相应的权限等级。要实现有效的访问控制,则必须建立在可靠的身份鉴别体系之上;每个用户或对象都需要经过严格的鉴别程序才能获得相应的权限配置权;这样才可以依据用户的特定需求来分配相应的访问权限,并确保只有经过授权的主体方能够对资源实施合法的操作行为。
为了保障系统的安全性,在实施访问控制时必须采取严格的安全措施;通过合理设置关键资源的访问权限范围以及完善相关的安全管理制度;从而最大限度地防止未经授权的人员进入敏感区域以及减少误操作造成的潜在风险。
基于统一账号管理系统进行的访问权限控制中包含以下功能:采用自然人身份作为基础权限凭证进行出入系统;系统负责整合维护所有自然人及资源账户及相关属性信息;支持主副号联动配置及对应关系维护;同时完成数据双向同步更新;同时处理账户生命周期全周期事务;此外还负责账户属性设置与优化;另外包含 accounts 分组策略划分;最后统一配置密码策略设置。
在关键的信息系统与网络防护区域中,在线实施多维度的安全防护措施是必要的。必须对通过网络边界的所有数据流量实施实时监控,并部署相应的流量监控设备组。为了实现全面的安全感知功能,采用DFI技术作为核心的安全感知手段,并与DPI(数据包内核)技术相结合实现全方位的安全分析。
应当特别注意的是,在云服务用户获得授权的情况下(仅限于),云服务商或第三方则具备对云服务用户数据进行管理的权利。
通过部署PKI/PMI、VPN、堡垒机、4A平台、DFI等系统实现。
各类网络安全产品应具备能够应对高负载场景下的处理能力,并确保信息安全的可用性
(3)安全审计
在安全计算环境中防护工作方面,在线用户的行为数据采集及分析系统作为核心管理单元,在数据处理层面主要完成对各类用户的日常操作行为数据进行采集与分析,并通过智能识别机制实现关键业务运行状态的实时监控;同时,在网络层面对于重要性较高的关键信息系统的运行状态进行持续监控,并建立相应的日志存储备份机制以保证系统的稳定性和可靠性。此外,在数据处理层面还应包含详细的事件信息记录功能以确保信息的安全性与完整性;此外,在实际应用过程中应当注重完善相关的日志管理和数据分析功能以实现对系统运行状态的有效监控和及时响应能力的提升;此外,在实际应用过程中应当注重完善相关的日志管理和数据分析功能以实现对系统运行状态的有效监控和及时响应能力的提升;此外,在实际应用过程中应当注重完善相关的日志管理和数据分析功能以实现对系统运行状态的有效监控和及时响应能力的提升;此外,在实际应用过程中应当注重完善相关的日志管理和数据分析功能以实现对系统运行状态的有效监控和及时响应能力的提升;此外,在实际应用过程中应当注重完善相关的日志管理和数据分析功能以实现对系统运行状态的有效监控和及时响应能力的提升;此外,在实际应用过程中应当注重完善相关的日志管理和数据分析功能以实现对系统运行状态的有效监控和及时响应能力的提升;此外,在实际应用过程中应当注重完善相关的日志管理和数据分析功能以实现对系统运行状态的有效监控和及时响应能力的提升;此外,在实际应用过程中应当注重完善相关的日志管理和数据分析功能以实现对系统运行状态的有效监控和及时响应能力的提升;此外,在实际应用过程中应当注重完善相关的日志管理和数据分析功能以实现对系统运行状态的有效监控和及时响应能力的提升;
在云环境下进行安全审计工作时会涵盖多个方面首先是评估云平台自身的功能模块及其运行状态其次是对网络设备的日常维护与更新执行情况以及系统的正常运行状态进行详细审核此外还需要对租户的操作系统的日常维护与更新维护情况重要业务系统的日常维护与关键功能保持情况数据库系统的日常维护与数据完整性保护情况进行严格审查确保各类资源的安全性和可用性
本需求应当由专业第三方的安全审计系统来完成。这种系统需要具备支持业界主流虚拟化和云计算平台的能力,并且为了在云服务方提供数据接口,在满足前提条件下能够集中采集与分析云平台自身的日志、事件信息。
审计记录的时间必须由系统内部统一配置的时钟生成(例如,在网络环境中部署NTP服务器),这一做法旨在确保审计分析的准确性。必须特别关注的是,在云计算环境下,云服务提供商对其所管理的云服务用户的系统及其数据进行操作的能力可被这些用户进行监控。
通过部署网络审计、系统审计、数据库审计等设备实现。
(4)入侵防范
该系统主要负责监测并识别针对内部计算环境的恶意活动,并采取主动措施进行阻断与防护。其核心功能包括对传统威胁如网络蠕虫、间谍软件、木马软件以及高级威胁如数据库攻击、暴力破解、SQL注入、XSS漏洞、缓冲区溢出等行为进行深入分析与防护;同时也能监控异常行为模式以及时发现潜在的安全风险,并通过主动防御机制减少可能的攻击影响
(5)恶意代码防范
恶意软件是指造成信息安全非法目的的程序或代码。它通常藏匿于受害计算机系统中随时准备发起攻击或窃取信息,并可能任意占用大量资源导致业务运行受限。这些行为主要包括:攻击关键系统节点以干扰正常运行;窃取敏感数据如文件、配置信息及个人隐私;以及随意占据过多计算资源从而影响整体系统的稳定性和效率。为了有效防护这些威胁性行为,《网络安全法》明确规定了相关企业应当采取的技术措施,并提供了相应的防护标准作为参考依据。
在云环境下实施恶意代码防范工作时应能够确保在云平台上对各租户的关键业务系统及其操作系统运行中的重要程序或文件进行完整性检查并在发现异常情况时启动恢复机制。通过白名单与黑名单等方法可以在网络入口端以及系统内的主机和移动计算设备上部署恶意代码防护措施并通过定期扫描整个信息系统的状态来识别潜在威胁。同时实现对恶意代码的集中管理和有效的防护目标以提升整体的安全性。
该需求可由网络防护系统、防火墙及APT等专用设备完成使用,并需具备在VMWare、KVM及Hyper-V等广泛应用于行业的虚拟化平台上的兼容性。
(6)资源控制
必须确保多台虚拟化实例在同一个物理资源池内运行时避免争用系统资源的同时规定每个用户或进程占用系统资源的最大数量。这一目标由云平台中的虚拟化实例资源配置机制来实现。
第二点要求是负责对关键节点的虚拟化实例所使用的CPU、内存、I/O等资源进行监控,并将其需求交由云安全管理平台来处理。
第三步:对虚拟机网络接口带宽进行配置,并实施性能监控措施;该需求将基于流量监测设备完成网络性能优化方案的设计与部署
第四点要求对虚拟资源的拓扑结构进行管理,并涵盖其部署过程、虚实对应关系以及主要拓扑结构实时监控与持续优化任务。这些目标将由云平台中的资源配置与监控系统负责执行
第五点要求负责监控以下几种异常情况并发出警告:一是宿主机上的虚拟机会进行未经授权的操作;二是同一虚拟化环境内部出现的功能隔离失效现象;三是未被授权情况下创建新的虚拟机或者启动已存在的虚拟机会发生的情况。这些监控任务应当由云平台的权限管理机制与网络访问监控及审计功能协同工作以确保系统的安全性与合规性
第六点要求为重要业务系统提供经过安全加固的操作系统镜像,并需通过专业的系统漏洞扫描检测与安全加固服务相结合的方式予以实现。
第七项还需要依据承载业务系统的安全保护等级设置资源池,并使不同等级的资源池相互隔离。
同时应采用部署主机监控系统以实现对资源的有效控制,并对物理机与虚拟机的关键指标进行持续监测。
(7)身份鉴别
为了起到确保应用与数据安全的重要保障作用,在线系统被部署为完成针对用户的账户识别与验证任务。该系统负责完成用户的账户识别与验证操作,并将鉴权信息定期更新至数据库中;同时具备相应的应急机制,并采取相应的防护措施;确保在多轮鉴权尝试发生时能够及时响应并采取保护性行动;包括双因素认证功能、提供相应的登录失败处理方案等各项安全措施。
(8)访问控制
作为一种安全机制,访问控制影响用户与系统之间的通信方式。它确保目标计算机或网络不受未经授权的访问威胁,并在完成身份验证后设定相应的权限等级。
服务终端及服务器设备中的操作系统、数据库系统以及中间件等系统软件的配置与管理应当遵循分级设置的原则,在实现账号标识的同时满足必要的安全管控要求。具体而言,在登录系统的每个账号都需要独立分配安全权限并设定可访问的资源范围;对于冗余用户账户应予以清理并调整默认账户的安全密码设置;建立对主体与资源的安全标记识别机制以确保敏感信息不被未经授权的主体获取;实施敏感信息的安全访问管控措施并制定主客体之间的安全访问策略框架;同时设定用户最低限度的安全操作权限以保障系统的正常运行。
(9)安全审计
该安全审计工作涵盖了云平台内部系统的日常维护与运营优化,并对网络设备实施了运维操作跟踪与管理;同时负责租户操作系统及其关键业务系统的日常维护工作,并对重要数据存储区域实施全生命周期管理;此外还包括对数据库系统的日常维护与性能监控等内容。
该需求应由专业的第三方安全审计系统来完成。该系统需具备支持主流的虚拟化与云计算平台的能力,并基于云服务方提供的安全审计数据收集接口,在线下分析并整合云平台自身的日志记录与事件信息。
建议建立相应的内部监督架构,并配置必要的监控工具以实现系统运行中的持续性审查工作。为此,请确保启用相关安全监控模块并确保其覆盖所有人员的信息活动。对于关键操作流程及异常事件的情况,请实施实时追踪机制以获取准确的数据流转信息;同时,请注意对于重要数据的变化情况也需要特别关注并采取严格的数据存档与加密策略以确保所有监控日志的安全性
(10)软件容错
应用系统必须具备软件容错功能以保证数据的有效性。该系统需对人机接口及通信接口输入内容实施有效性验证,并在系统故障时采取必要保护与恢复措施以防止因系统故障导致数据丢失的情况。
(11)资源控制
实施有效的资源控制措施是保障应用与数据安全的重要手段之一。系统需建立必要的限制机制来限定通信双方或并发连接数量以及最大会话连接数量,并采取相应措施加以管理, 从而确保业务正常运行、数据传输的安全以及资源的有效利用。
(12)数据的完整性和保密性
数据的完整性和安全性对于保障业务系统正常运行具有至关重要的作用;在保护业务信息的同时也需要确保用户的敏感信息不被泄露;为此建议采取相应的安全防护措施以实现系统的安全可控。
多被采用的校验码技术和加解密技术可确保重要数据在数据传输与存储过程中完整性不受影响;这些技术发挥着关键作用,在保障重要数据在传输与存储过程中的机密性和安全性方面起着不可或缺的作用。
(13)数据的备份和恢复
数据的存储和重建是保障系统运行过程中数据完整性的重要功能,在应用数据面临意外删除或损坏的情况下,确保数据重建能力成为系统运行的关键保障。
该系统需支持本地关键数据的存储与还原机制、远程实时复制及高可用性数据处理系统的热备份功能以保障关键数据的安全性。这些机制包括本地重要数据的关键点存储与快速还原能力异地实时的数据同步机制以及基于热冗余技术的数据保护策略以实现对核心业务的支持在发生故障时能够及时有效地进行关键数据的还原过程从而确保业务环境不受关键数据缺失的影响
(14)剩余信息和个人信息保护
剩余信息及个人数据的安全保护是构建数据安全体系的关键环节之一。为了确保系统的安全性,在释放或重新分配涉及鉴别信息的数据存储空间时必须做到彻底清空;同样地,在处理包含敏感数据的存储区域时也应当遵循这一原则。在个人信息管理方面,则应当仅收集和存储必要的人工智能应用所需的数据,并采取相应措施防止未经授权的信息获取与处理行为发生。
4)软硬件配置建议
据云计算网络安全三级等级保护方案提出软硬件配置建议供参考。
安全产品和服务:






