网络安全等级保护测评详解
本次等级测评的主要内容包括以下几方面:
等级测评概述
- 通过受委托方提供的初步等级对象综合情况作为基础信息开展相关工作。
- 等级测评按项目进行分组后由负责人员进行工作流程及任务分配。
- 测评机构和被测系统之间的沟通与洽谈需贯穿整个等级测评过程。
测评准备活动- 任务启动:组织工作启动会议并介绍相关方人员身份及职责。
- 信息收集与分析:根据项目计划书、系统调查表格等信息识别被测定级对象的技术状态。
- 工具测试方法确定:选择适合的技术手段进行漏洞扫描测试、渗透性测试等,并制定具体操作步骤。
- 指导书开发:根据标准制定指导书用于现场测验指导人员开展工作。
方案编制活动- 制定《等级保护评估方案》,明确技术层面的控制目标(A类、S类及G类)。
- 根据被测定级对象的安全级别确定基本安全要求及特殊安全要求。
- 确定单项测定期限、实施内容及操作步骤等具体内容。
- 编制《测评指导书》用于现场测验指导人员开展工作。
现场测评活动- 使用工具测试方法对被测定级对象进行全面测试。
- 采取访谈、核查和测试三种方式获取证据源记录。
- 现场完成后确认所有证据源记录并归还相关文档资料。
报告编制活动- 根据单项测定期限内获取的所有证据源记录进行汇总分析。
- 对单项评价结果进行判定并形成单元评价结果判定表。
- 综合各层面得分形成整体评价结论并完成系统安全保障评估分析表。
- 分析存在的安全问题及其可能影响范围及严重程度并提出改进建议完成最终报告文档输出。
1、等级测评概述
该公司的内部评级工作流程及具体任务均建立在由受托单位对其定级对象进行首次等级评估的基础之上。对于经自查或经受托单位已完成过两次及以上等级评估的企业,其相应的评级机构及其评级人员将依据实际情况相应地优化部分工作职责(参考《评级操作指南》)。对于计划开展评级的企业而言,必须严格遵循《评级操作指南》所提出的各项评级工作要求,确保相关工作得以顺利开展。
等级测评流程包含四个基础性评价环节:包括准备阶段、方案制定阶段、实地考察阶段以及总结反馈阶段。其中,在整个等级评估过程中都需要加强各参与方之间的沟通交流与合作洽谈工作。每个评价环节均需完成相应的具体工作安排。
具体如下表所示:

1)等级测评风险
1. 影响系统正常运行的风险
在实际测评过程中,要求技术人员必须对设备硬件设施和系统进行全面的质量检测与功能验证工作。其中一些测试项目需通过上机操作并查阅相关信息资料来完成。这些检测活动可能会对系统运行的稳定性造成一定的影响,并且可能存在操作失误的风险。采用多种测试手段如漏洞扫描、性能评估以及渗透性攻击分析等方法可能会导致网络和系统负载的暂时增加。此外,在进行渗透性攻击模拟时还可能会影响服务器和服务系统的正常运行状态例如可能出现服务重启、服务中断以及未能完全清除的代码插件等问题。
2. 敏感信息泄露风险
测评员工可能会有意或无意地透露被测系统的运行状态信息。例如涉及的网络架构、IP地址配置情况以及相关的业务流程运行状态等关键信息。
3. 木马植入风险
在完成渗透测试后,在使用过程中留下了可能危害的因素(如已部署的攻击工具和潜在恶意软件),这些因素可能导致被测系统出现漏洞。
2)等级测评风险规避
在等级测评过程中可以通过采取以下措施规避风险。
1. 签署委托测评协议
在测评工作启动前的阶段中,在线评测机构与参评单位需依据委托协议的形式明确规定测评工作的目标、范围、人员配置、实施计划以及操作流程等相关细节,并明确双方的责任与义务等事项;从而确保双方就基本问题达成一致意见。
2. 签署保密协议
根据法律规定, 测评相关的第三方必须签订合乎法律规范的秘密协议, 以此来约束其当前及未来的行为. 该秘密契约明确了有关各方在秘密方面的权利与义务. 在本测评价定过程中获得的数据及其成果归属被测单位所有, 测评单位不得随意引用或公开上述成果, 如不遵守本协议约定的相关义务, 则相关部门可依法追责.
3. 现场测评工作风险规避
在开展现场测评之前, 测评机构负责与相关单位签订一份《现场测评授权书》, 并要求相关方对系统及其数据进行全面备份. 同时, 测评机构需制定详细的应急方案. 在进行验证测试和工具测试时, 应尽量避开业务高峰期, 选择系统资源空闲的状态进行操作; 或者设置与生产环境一致的模拟/仿真环境, 并在此环境下开展漏洞扫描等测试工作. 上机验证测试环节中, 测评人员将根据实际需求提出需要验证的内容, 系统运营及使用单位的技术人员将完成实际操作. 整个评估过程须由系统运营及使用单位的负责人全程监督
4. 测评现场还原
在完成测评工作后, 测评人员应当将所有获得的特权品项予以归还, 并对查阅的相关资料文档进行妥善处理, 在确保测试环境达到初始状态的基础上完成整个流程
2、测评准备活动
1)测评准备活动工作流程
测评准备活动的主要目标是成功推进测评项目的实施,并为其制定科学合理的方案奠定良好基础。具体而言,该活动主要包含工作启动环节,以及信息的收集与分析阶段,最后则是工具与表格准备作为三大核心环节。
测评准备活动工作流程:

2)测评准备活动主要任务
1. 工作启动
在启动工作流程时, 由测评机构负责组建等级测评项目组, 收集与委托单位及定级对象相关的基本信息. 基于基础资料信息, 人员配置以及整体工作计划展开, 为其全面实施奠定基础.
输入:委托测评协议书。
任务描述如下:
(1)基于双方签订的委托评测协议书及系统规模要求,本机构将组建评测项目团队,并就人员配备及工作安排进行周密部署。
(2)经评估机构安排下,请评估单位提供基础信息,并将收集所得数据用于待测对象的基本分析工作。
输出/产品:项目计划书。
2. 信息收集和分析
测评机构通过收集被测定对象的历史记录和现有资料,并运用系统调查表格的形式来掌握整个系统的构成、保障措施以及各责任单位的相关信息。这些数据的整理分析结果将为其制定相应的测评方案、实施现场测评以及进行安全评估活动提供可靠依据。
输入:项目计划书、系统调查表格、被测定级对象相关资料。任务描述如下。
测评机构对等级测评所需的相关数据信息进行统计和汇总。
具体包括以下内容:
- 测评委托单位的组织架构安排
- 技术体系运行参数
- 系统运行状态记录
- 建设规划方案
- 测试阶段产生的技术文档
云计算平台、物联网、移动互联网以及工业控制系统的技术规范和测试要求将在《测评过程指南》一书中详细说明。
测评机构负责收集并提交系统调查表格至测评委托单位,并对被测定级对象的相关人员进行指导以确保其认真完成调查表填写工作。
(2)测评机构收集了完整填写的调查表格,并对这些表格进行了系统性地分析以掌握被测定级对象的情况。以上信息可作为参考依据。
在收集到的信息进行分析的过程中,则可采用以下方法。
① 通过系统分析方法对整体网络结构及系统的组成部分展开评估。具体涉及网络架构、对外接口以及定级对象的数量、级别等方面。
② 运用分解与综合的方法来考察定级对象的边界及其构成组件。涵盖物理边界、逻辑架构以及各类资源的具体情况。
通过对比分析和类比法对定级对象之间的相互关联关系实施对比与类比研究,在系统架构设计思路下涵盖以下内容:包括但不限于系统架构设计思路、业务处理流程设计、涉及的信息类型划分、数据处理流程规范以及服务实体描述等维度的具体实施路径。
(3)如果在调查表格信息填写过程中出现内容不一致、缺漏或明显错误的情况,则建议测评机构及时与填表人进行核实,并根据实际情况决定是否需要对相关情况进行进一步确认;对于涉及关键数据的核验工作,则应当安排专业人员对现场情况进行详细核实以确保数据的真实性和完整性。
输出/产品:填好的调查表格、各种与被测定级对象相关的技术资料。
3. 工具和表单准备
测评项目组成员在进行现场测评之前,需熟悉目标对象并校准测评工具,并制作相关表格等.
详细填写了数据记录表,并收集了不同类别待评估对象的技术资料。请具体说明您希望实现的目标和预期成果。
(1)测试人员需要配置本次测试所需的各类测试工具。
(2)在模拟被测定级架构环境下搭建相应的网络与主机设备的测试环境,并编写相应的指导书。
(3)完成风险告知书、文档交接单等表格的制作与打印工作。
输出/产品:选用的测评工具清单、打印的各类表单。
3)测评准备活动输出文档
测评准备活动输出文档及其内容:

4)测评活动中双方职责
测评机构职责如下:
(1)设立等级测评工作团队。
(2)需由测评委托单位提供其必要材料。
(3)制作被测定级对象基本情况调查表格,并经审核后提交给相关部门。
(4)向对方详细说明安全测评的具体实施流程及采用的方法。
(5)提醒对方注意潜在风险并提出相应的应对措施。
(6)掌握被测单位信息化建设的整体情况及其相关状况。
(7)全面评估系统的安全性状态。
测评委托单位职责如下:
(1)向测评机构汇报本单位整体信息化发展成就。
(2)协助测评机构收集相关技术资料。
(3)优化信息收集流程并协调相关部门配合。
(4)确保调查表填写的准确性。
(5)根据业务运行高峰期等具体情况实施科学评估,并提出合理建议以优化测评时间安排。
(6)制定应急预案。
3、方案编制活动
1)测评对象确定
基于系统调研数据,在全面分析整个被测定级对象的业务流程和数据流运行状态的基础上,并考察其范围、特点以及各设备和组件的功能特性后,在此基础上进行信息整合处理以明确识别本次评估的目标单位
已完成的调查问卷以及与被测定对象相关的技术文档已收集齐全。任务说明如下:
(1)对被测定级对象的整体结构进行分析并加以阐述。通过调用调查表格获取相关信息后,在此基础上明确被测定级对象的整体架构并加以详细说明。
(2)确定被测定级对象的边界范围及相关的设备配置。在调查表格填好的前提下,明确界定该对象的边界范围,并标识出相关设备配置信息。
(3)根据业务类型及重要性将定级对象划分为若干区域,并对每个区域内的业务应用、流程运行情况以及相互间的连接关系进行详细说明。
(4)按照区域划分对系统中的设备进行全面部署说明,在具体实施中详细描述各区域内设备的部署位置及相关技术参数设置情况。
(5)结合被测定级对象的安全级别及重要程度进行综合评估确定测评重点对象,并在《测评过程指南》中规定的技术评估标准下制定相应的技术指标体系。最终将与该系统相关的人员信息及管理文档作为核心考察依据。
在描述测评对象时,应按照类别分别进行描述.这些类别包括机房设施,业务应用软件,主机操作系统,数据库管理系统,网络互联设备,安全设备以及访谈人员和安全管理文档等.
输出/产品:测评方案的测评对象部分。
2)方案编制活动主要任务
1. 测评指标确定
依据目标对象的分类结果制定本次测评的基本测评指标;基于测评委托单位和目标对象业务需求制定本次测评的特殊测评指标。
输入:填好的调查表格、GB17859、GB/T 22239、行业规范、业务需求文档。
任务描述如下:
基于被测定级对象的定级结果进行分析,在此基础之上综合考虑业务信息安全保护等级和系统服务安全保护等级两个维度的信息。通过这一分析过程获得系统服务保证类(A类)、业务信息安全类(S类)以及通用安全保护类(G类)的基本安全要求组合情况。
(2)基于被测定对象的A类、S类及G类基本安全要求的组合情况,在GB/T 22239标准和相关行业规范中选取对应等级的安全要求作为基准测评指标。
(3)在分析被测定级对象的具体情况后,筛选出不适用的测评指标。
(4)依据由测评委托单位与被测定级对象共同评估的需求。
(5)详细阐述选定的基本以及特殊的测评指标内容,并探讨导致这些评价标准无法应用的具体原因。
输出/产品:测评方案的测评指标部分。
2. 测评内容确定
确定现场测评的具体实施内容,即单项测评内容。
填写完整的系统调查表格,在该测评方案下进行对象分析,并详细设置评价指标设置
任务描述如下:
遵循《计量学通用术语》(GB/T 22239)的要求,在收集整理获得的相关评价指标基础上与待测体相结合,并通过建立评价指标与待测体间的对应关系,在结合待测体的具体特性的情况下进一步阐述各待测体采用的具体检测手段。从而形成一套可操作的具体检测方案。该检测方案为此构成了构建检测指导书的重要基础。
输出/产品:测评方案的测评实施部分。
3. 工具测试方法确定
在等级测评阶段应当运用测试工具开展评估活动。这些常用的工具有包括但不限于漏洞扫描器用于检测潜在安全漏洞,在线渗透测试工具集用于模拟攻击场景下的系统响应能力以及基于协议的分析仪用于研究通信机制等特性。其中针对物联网系统和移动互联网平台的补充性评估内容可在《测评过程指南》中找到详细说明。
输入:测评方案的测评实施部分、GB/T 22239、选用的测评工具清单。
任务描述如下:
(1)在系统实时性需求的基础上设定工具测试环境中位置,在系统运行效率方面具有重要影响的作用
(2)明确需要进行测试的对象。
(3)决定测试路径,并选择合适的测试工具;这些工具采用外部到内部的连接方式,在被测定级对象边界外直接连接外部网络端口,在被测定级对象内部分别与测评对象所处不同区域网络及同一网络区域内实现本地节点间的互联。
(4)根据测试路径,确定测试工具的接入点。
在被测定级对象边界外部连接时,在此处安装漏洞扫描器以评估该设备的安全漏洞情况;随后配置协议分析仪捕获应用程序的网络流量数据包并评估其安全加密技术和完整性保护措施;最后部署渗透测试工具包以便利用已知的安全漏洞尝试跨过系统边界侵入目标设备进行深入探测和验证。
当系统内部与测评对象处于不同网格区域时,在此处布置了一个核心交换设备,并将其连接至被测对象所在的外部网格内。随后,在此核心交换设备上安装了一台专门的探测仪来进行连续监测,并实时监控其周围环境的变化趋势。
在与测评对象处于同一网络区域的系统内部建立连接时,在该点配置扫描器以实现对各受测设备的安全漏洞评估。通常将测试设备连接至与受测设备位于同一网络区域内对应的交换设备上,并在此处配置扫描器以实现对各受测设备的安全漏洞评估。通过该处的扫描结果往往能检测出最多的潜在安全问题。通常情况下,在该处进行扫描所得出的问题数量最多。这表明这些设备当前未配备任何网络安全防护机制。
通过分析网络拓扑结构, 展述测试工具在接入点位置的具体应用, 包括功能需求满足情况、工作流程路径以及服务运行环境等具体信息。
输出/产品:测评方案的工具测试方法及内容部分。
4. 测评指导书开发
测评指南是详细说明测评人员如何开展测评活动的文件,并要求尽可能详实、全面。
输入:测评方案的单项测评实施部分、工具测试内容及方法部分。
任务描述如下:
(1)明确单一被评价对象的具体位置信息及其用途范围,并明确其管理职责。
(2)根据GB/T 28448标准规定中的单项测评要求来规划和组织实施相应的测试工作。测试工作应涵盖以下四个主要部分:一是具体的评价内容;二是详细说明测试的具体环节;三是制定合理的预期目标和效果。
测不准试项目即指按照GB/T 22239规范对被测对象在特定场景下的要求,在GB/T 28448标准中所对应的单项评价指标。测不准试手段则指采用访谈法、核查法和测试法这三种方式,并详细说明于《测不准试流程指引》一书中。具体实施时可细化为文件审查、实地考察以及设备配置方面的核查工作,并不排除一个测不准试项目可能对应多种测不准试手段的情况。测不准试程序则指现场评估过程中应当遵循的具体指令或步骤;其中涉及使用测试工具时,则需特别说明其相应的测试路径及连接点等信息内容。预期结果则是按照既定的操作程序,在正常情况下应当达到的目标成果及其相应的佐证材料。
(3)单项测评主要采用表格形式来制定并阐述测试项目、测试方法以及操作流程等相关内容。整体而言,则是以文字方式进行说明,并通过测试案例来进行组织安排。
(4)根据测评指导书,形成测评结果记录表格。
输出/产品:测评指导书、测评结果记录表格。
5. 测评方案编制
测评为基础被视为基础重要组成部分,在等级制管理中扮演关键角色。为了确保工作的有效推进,
制定完善的评分体系至关重要。评分体系应包含但不限于以下几个方面:首先是对项目的全面概述,
明确具体的实施目标和预期效果;其次是对参与方的具体对象进行详细描述;
最后则是通过科学的方法对各项指标进行系统评估,并在此基础上制定切实可行的评分细则和操作流程,
以确保整个过程的规范性和公正性。
由委托方提供的《评测协议书》中所列文件,已完成数据统计的调查表,相关技术文档材料,采用的评估工具清单,依据GB/T 22239标准或行业规范中的相应等级标准要求,按照制定的方案对评价对象进行综合评价指标设置、单项指标实施细节以及测试方法与结果记录等内容
任务描述如下:
(1)根据委托测评协议书以及已填好的调研表格内容信息,请收集项目来源、涉及的测评委托单位整体信息化建设进程情况以及被测定级对象与其所属单位间系统间的互联连接状况等相关数据信息。
(2)请按照等级保护实施过程中相关等级测评活动的要求,请将该次测评活动所需依据的标准完整列出。
(3)请参考委托方提供的《委托测评协议书》及相关被测对象的基本资料,请预测本次现场型测评工作量的大致规模,并结合参与评测的对象数量、测试设备接入点数量以及具体的测试内容等因素进行详细测算其所需的工作量。
(4)按照项目组成员的职责分配来制定工作进度安排。
(5)基于过往的实践经验和待测对象的数量规模来制定详细的测试规划方案;明确各岗位的具体职责划分,并合理规划每日工作流程。
(6)综合整理上述成果及相关活动中产生的其他相关资料后汇编成完整的测试方案文档。
(7)首先是对初步测试方案进行评审;经修改完善后的最终版本确定为提交文件;由 evaluator机构将最终版测试方案送至委托方进行确认。
(8)根据测评方案制定风险规避实施方案。
输出/产品:经过评审和确认的测评方案文本、风险规避实施方案文本。
3)方案编制活动输出文档
案编制活动输出文档及其内容:

4)方案编制活动中双方职责
测评机构职责如下:
(1)详细分析被测定级对象的整体结构、边界、网络区域和设备部署情况等。
(2) 首先识别被评估层级对象存在的安全缺陷。
(3) 系统性地评估确定包括测评目标、各项指标以及相关测试手段。
(4) 制定详细版的测评方案文档,并对其内容进行内部审核。
(5) 规划应对风险的具体措施。
测评委托单位职责如下:
(1)收集、整理必要的信息和资料以支持测评机构完成测评方案制定工作。
(2)审核并确认所提交的测评方案文本内容符合相关要求。
(3)审核并审核通过该机构提交的风险规避实施方案。
(4)若确定无法在生产环境中进行测评工作,则部署配置与生产环境各项安全配置相同的备份环境、备用运行环境或测试用例备用场所,并确保这些备用场所的安全配置与正常运行中的生产环境中的一致性。
4、现场测评活动
1)现场测评活动工作流程
经与测评委托单位充分沟通与协调,为确保后续工作的顺利推进奠定了良好基础.按照《测评方案》的要求,全面实施现场测评为,确保各项评估指标能够得到准确的数据支撑.同时,要求相关人员必须严格按照制定的具体步骤操作,切实保证数据的真实性.在实际操作过程中,必须做好过程记录,确保在开展相关报告编制时能获得充足且必要的依据材料.
该活动由以下三项具体任务组成:一是准备阶段的工作;二是实施过程中的具体工作;三是数据记录环节以及确保结果的有效性并整理归档。
现场测评活动工作流程:

2)现场测评活动主要任务
1. 现场测评准备
现场测评准备是保证测评机构能够顺利实施测评的前提。
通过评审流程严格把关的方案文件、具体实施规划、告知材料以及现场评估安排
任务描述如下:
(1)由具有资质的第三方机构代表签署风险告知书,并全面掌握潜在的安全隐患情况,在充分评估可能影响范围的基础上制定相应的应急响应措施与数据备份策略。
(2)协助完成现场测试权限申请流程及相应的身份认证授权操作。
(3)组织召开首次会议汇报工作计划与实施步骤,并就测试指标设定、评估标准等内容展开深入讨论以明确具体执行标准。
(4)核对所需资源信息包括但不限于设备、人员配置等关键要素,并就各项基础条件进行充分核查确保后续工作的顺利开展。
2. 现场测评和结果记录
本任务主要由测评人员根据测评指导书实施测评,并将所有在测评过程中获取的证据源有条不紊地进行详细记录。
输入:现场测评工作计划、现场测评授权书、测评指导书、测评结果记录表格。
任务描述如下:
(1)经核对的关键数据已实现备份。
(2)满足开展工作的所有必要条件后……
(3)在实际工作中,测评人员应遵循测评指导书的规定,并在现场按照要求开展相应的活动,以收集相关证据与信息.常见的测方法有访谈、核查及测试等三种类型.具体参见《测评过程指南》.
在完成测评后, 相关工作人员及时核验了该次测试是否存在不良影响, 并检查系统是否处于正常运行状态
输出/产品:各类测评结果记录。
3. 结果确认和资料归还
本任务主要是核查测评过程中获取的证据源记录,并审核该过程中的借阅文档。同时, 本任务还包括归还所有借阅的文档。
输入:各类测评结果记录、工具测试完成后的电子输出记录。
任务描述如下:
(1)在完成现场测评后,相关人员应首先汇总现场测评记录,并对遗漏的部分以及需要复查的内容采取补充测评措施。
(2)组织召开现场结束会议时,双方需就评估过程中获取的所有证据源记录进行核验沟通。
(3)归还所有借阅文件后,并由相关方签署并提交《文件借用确认书》作为最终证明。
输出/产品:经过测评委托单位确认的测评证据和证据源记录。
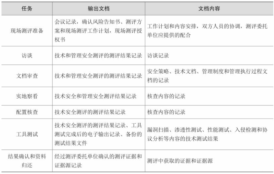
3)现场测评活动输出文档
现场测评活动输出文档及其内容:

现场测评活动中双方职责。
测评机构职责如下:
(1)在开展测评工作之前,测评人员会确保被测定的对象具备完成工作的前提条件,并且其运行状态处于正常状况。
(2)通过采用访谈法、文档审查法、配置核查法、工具测试法以及实地考察法来执行现场测评工作,并成功收集相关证据。
测评委托单位职责明确如下:采用公有云平台部署的测评委托单位职责涵盖《测评过程指南》的相关内容。
(1)在开始测评之前,对系统和数据进行备份,并熟悉测评工作的基本流程。
(2)由其机构协助完成现场评测授权申请。
(3)安排相应的评测支持人员参与,并负责完成相应的评测任务。
(4)指导人员应完成对风险告知书的签字确认流程。
(5)指导人员应确保配合人员能够完整地回答测评人员的所有问题,并通过实际操作来验证某些需要进一步验证的内容。
(6)指导人员应积极协助指导人员开展工具测试,并提出有效建议以减少测试对系统运行的影响。
(7)配合人员在业务领域内协助测评人员完成相关问题的问询、数据验证及测试工作。
(8)配合人员对测试材料及其来源进行核验。
(9)配合人员核查测试完成后设备运行状态正常。
5、报告编制活动
1)报告编制活动工作流程
在完成现场测评工作后, 测评机构应对收集到的现场测评结果(或称为测后证据)进行系统分析, 最终得出综合评价结论, 并整理并形成综合评价报告。
在完成单项测评的初步判断后, 测评团队随后还需执行单元测试结果判定、全面测试以及系统安全性评估. 在全面测试完成后, 有的单项测试结果可能会发生相应的变化, 因此需要对相关项目重新进行修正, 最后对安全问题展开风险评估, 得出等级评价结论. 报告编写涉及的主要任务包括: 单项测试结果判定、单元测试结果判定、全面测试完成度统计, 系统安全性评估完成情况记录, 安全隐患风险等级评定, 等级评价结论确定以及最终报告文本生成七个主要环节.
告编制活动工作流程:

2)报告编制活动主要任务
1. 单项测评结果判定
本研究主要聚焦于单一测评指标,在深入理解评价主体的前提下
输入:经过测评委托单位确认的测评证据和证据源记录、测评指导书。
任务描述如下:
(1)对于每一个评估项目,在被考察对象层次上是否存在对抗其威胁的因素?如果不存在,则应将其标记为非适用项目。
(2)对单一评估项目的证据进行考察,并与其预期目标进行对比,以确定其单项评价结果及符合程度评分。
(3)若所有考察到的内容均与预期目标完全吻合,则判定该评估项目的单项评价结果为符合;若存在明显差异,则判定其为不符合;若部分相符,则判定其为部分符合。
输出/产品:测评报告的等级测评结果记录部分。
2. 单元测评结果判定
本次任务的主要目的是汇总各单项测评数据。通过按不同测评对象分项统计各单项测评数据,最终用于评估单元整体水平。
输入:测评报告的等级测评结果记录部分。
任务描述如下:
(1)从不同层次进行汇总统计,记录各测评对象对应的关键指标在单项测试中的表现情况。具体包括统计了各项具体数量以及达标项目数量等信息。
(2)对各个控制点下的全部测试项目进行评估分析,并得出相应的测试结论。这些结论将依据制定的判定标准进行系统梳理和总结。
所有适用测评项都涵盖了该控制点,则其单项测评结果均达到标准;进而使得该控制点的单元测评为合格状态。
② 即该控制点应属于不合格状态。
③ 即该控制点应标记为"不合格"状态。
④ 经评估后发现各项指标部分达标,则该控制点应处于"部分合格"状态。
输出/产品:测评报告的单元测评小结部分。
3. 整体测评
基于单项测评结果中存在不符合项以及部分达到符合标准的内容,在相互关联的安全控制点之间以及不同层面进行分析后明确具体的评价结论。
输入:测评报告的等级测评结果记录部分和单项测评结果。
任务描述如下:
针对测评对象分为'部分符合'与'不符合'标准的单一测评指标,在分析其与其他相关指标之间是否存在关联性时,请具体探讨与其相关的其他评价指标是否具备这种联系性。这些联系的表现形式将直接影响到它们各自所发挥的作用效果:即某些联系可能能够起到怎样的辅助效果或减弱其保护能力的作用。此外,请考察这些联系所产生作用的具体方向及其综合影响如何。最后,请结合以上分析结果来评估整体评价体系,并参考GB/T 28448中的相关内容进行理论支撑。
(2)就其适用范围而言,在评估对象处于"部分符合"或"不符合"标准的情形下考察单一评价指标时,请评估者从其关联性角度出发对其他相关评价指标是否存在相互联系及其性质,并进一步探讨这种联系可能带来的影响:即这些联系可能有助于缓解单一指标不足或降低保护强度,并由此影响相关指标;此外还须关注的是该指标值的变化是否会导致相关指标发生变化。
在综合考量整体测评分析的基础上,相应地优化单项测评的结果评分标准,并结合问题严重程度的具体数值进行调整
输出/产品:测评报告的整体测评部分。
4. 系统安全保障评估
综合运用单项指标评价与总体风险评估的数据基础... 经过数据处理后计算相应安全控制点的修正得分以及各层级的基准分值,并通过分析各项指标的得失情况全面评估被评估对象的安全保障水平。
输入:测评报告的等级测评结果记录部分和整体测评部分。
任务描述如下:
根据整体测评结果进行分析后,在修正后的基础上分别计算每个被修正对象的单项测评得分以及与预期的符合程度得分。
(2)基于各评估对象在单项指标上的得分数值,建立并实施相应的安全控制方案。
(3)通过技术手段对相关数据进行整合分析,在此基础上制定相应的风险等级划分标准。
(4)综合考量各评估维度的量化结果,在此基础上构建完整的风险评价体系,并据此对被评估的对象进行全面评估。
输出:测评报告的系统安全保障评估部分。
5. 安全问题风险分析
测评人员按照《等级保护制度》等规范性文件的要求,在风险评估机制下对网络安全等级测评结果进行分析,并识别潜在的安全隐患及其可能对目标设备造成的危害。
输入:填好的调查表格、测评报告的单项测评结果、整体测评部分。
任务描述如下:
基于整体评估后产生的单项评估结果中某些符合项或不符合项所引发的安全问题,在综合考虑相关评估对象以及潜在威胁的基础上探讨这些潜在风险可能对分级对象、组织、社会以及国家所造成的安全隐患
基于各因素包括业务的影响程度、系统组件的重要性以及安全性强度等多方面考量, 综合分析可能导致的最大潜在损失结果
基于最大安全危害程度的判定标准下对定级对象的风险等级进行评估分析后得出的结果分为三个等级:高、中或低。
输出:测评报告的安全问题风险分析部分。
6. 等级测评结论形成
基于系统安全保障评估和安全问题风险评估的结果基础上,在分析GB/T 22239标准要求的情况下,识别系统保护现状与其之间的差异,并得出相应的等级评价结果。
输入:测评报告的系统安全保障评估部分、安全问题风险评估部分。
基于单项测评结果和风险评估结果测算定级对象的综合得分,并以完成等级测评任务为目标
等级测评结论分为以下3种情况:
在定级过程中未识别出任何安全问题,在等级测评结果中所有测评项的单项测评结果中的符合项和不符合项的统计结果显示均为零,综合评分为满分。
(2) 基本符合:该等级物体存在潜在的安全隐患,在部分评估指标既达到又未达到标准的情况下,并未出现全部指标均为不符合的情况;即使存在安全隐患也不会引发高级别安全威胁,并维持在基准线以上的综合评价得分。
(3) 不符合规定:在评估过程中发现该对象存在安全隐患,在相关指标的统计数据显示非零值出现的情况下(即有部分指标显示达标、也有部分指标未达标),这种现象表明该对象不仅存在安全隐患,并且可能面临更高级别的安全威胁;此外该对象的整体评分未能达到设定的安全等级标准
输出/产品:测评报告的等级测评结论部分。
7. 测评报告编制
依据相关工作安排,对各阶段分析任务进行系统性梳理与整合,最终形成完整的等级测评报告。该报告的格式要求需遵循官方提供的信息系统安全等级测评报告模板(2015年版),作为参考可查阅《测评过程指南》中的相关内容。
输入:测评方案、《信息系统安全等级测评报告模版(2015年版)》、测评结果分析内容。
任务描述如下:
(1)测评人员汇总前几项任务的结果与产物,并依据《信息系统安全等级测评报告模版(2015年版)》相应条款编制测评报告相关内容。每个被测定对象需单独生成一份测评报告。
(2)针对被测定对象存在的安全隐患,在系统安全管理的基础上提出相应的优化建议,并在报告中制定问题处置方案。
(3)完成测评报告编制后,在依据合同文件、委托单位提供的相关材料、实测记录以及辅助信息的基础上完成评审工作。
(4)经项目负责人核实后由其签署确认,并将最终成果提交给委托单位。
输出/产品:经过评审和确认的被测定级对象等级测评报告。
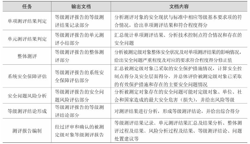
3)报告编制活动输出文档
报告编制活动输出文档及其内容如下所示:

4)报告编制活动中双方职责
测评机构职责如下:
(1)深入分析并判定单项与整体的评估结果。
(2)系统性地评估潜在风险状况。
(3)根据测试数据确定等评评定结论。
(4)制定等评评定报告,在此基础上详细列出潜在隐患及缺陷,并提出相应的优化建议。
(5)审核等评评定文件,并将其审核通过的等评评定资料按照指定范围进行分发。
(6)过程文件(含电子文件)需存档归档,请确保删除所有生成的电子文件资料。
测评委托单位职责如下:
(1) 签收测评报告。
(2) 向分管公安机关备案测评报告。
