并网光伏发电系统(simulink仿真)
目录
1 概述
2 并网光伏系统
2.1 光伏组件
2.2 DC-DC 升压转换器
3 模型讲解
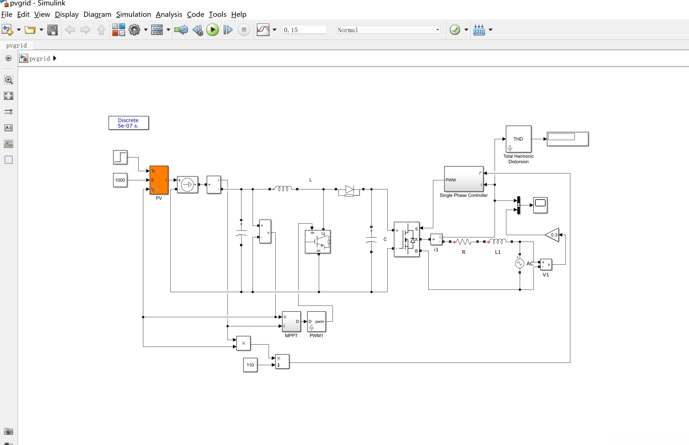
3.1 模型
3.2 结果
4 Matlab&Simulink搭建
1 概述
随着人口数量的增长、城市化进程的加快以及工业化程度的提升,能源需求也在持续攀升。可再生能源是传统能源的重要替代品。由于传统能源资源有限且存在枯竭风险,在这种背景下出现了可再生能源这一重要概念。这些清洁能源——太阳能、风能和水能——日益受到现代社会的青睐。然而尽管这些清洁能源的优势在于它们完全不产生污染物,并且取水量丰富,在这种情况下仍然面临一些挑战。例如虽然太阳辐射能量丰富且具有可持续性……然而尽管太阳辐射资源唾手可得……但是光伏电池组的成本依然高昂。因此初始投资成本很高……光伏系统的电网连接需要一个有效的转换器来完成低直流电压向交流电的有效转换工作
必须满足公用电网及光伏发电系统的双重技术标准。旨在保障光伏发电者的人身安全以及配电网的稳定运行。从而最大限度地利用发电所得的能量。有必要构建一个接口平台来实现光伏发电与配电网络之间的信息共享与协同运作。为了使该平台能够正常运行并评估其性能表现,在不同条件下需对其进行仿真测试。本文对这一领域的发展作出了一定贡献;进一步而言,“研究人员和项目必须实施并网光伏系统和智能电网而做。“因此,“主要目标是为三相光伏并网开发一个电力电子接口,在所有日照水平下从光伏阵列中提取最大功率,并实施逆变器将直流输出电压转换为与公用电网以及家用电器兼容的电压。”
2 并网光伏系统
在光伏转换系统中主要包含以下几个主要组成部分:太阳能电池组件、转换装置、公用电网以及直流与交流负荷等设备,并配备逆变装置以实现能量储存与管理。这种配置方式被定义为一种不依赖备用电池的并网电源配置方案。相比之下,在采用备用电池的情况下虽然能够提高系统的可靠度但它会带来更为复杂的电路设计和更高的建设成本。
2.1 光伏组件
太阳能电池板作为光伏装置的核心能源提供者,在光照下照射到半导体材料时即可实现能量转化功能

图 1 光伏等效电路
2.2 DC-DC 升压转换器
升压转换器的位置将提升整个光伏系统的性能,并通过其独特的定位实现对系统中不同部分的有效控制。遵循相关规范的要求,在这种设计下,太阳能电池板能够高效地输出电力至并网逆变器以满足能源需求。作为电力传输的主要媒介,在这一过程中需要完成从太阳能电池板接收能量并通过精确调节输送到并网逆变器的任务。具体而言, 这一过程由四个关键组件协同工作:电感器用于存储能量, 电子开关负责功率流动的切换, 二极管起到rectifier作用以确保输出信号的一致性, 而输出电容器则用于储存多余的能量以便备用使用。此外, 升压转换器的具体连接配置也已详细标注于附图中(2):

当开关关闭时间为tl时,电感L中的电流增大;若开关打开时间为t2,则储存在电感L中的能量经由二极管D转换至另一边电路。在此过程中,开关的占空比a定义为其开启时间与开关周期长度之比;因此输出电压高于输入电压(如公式所示)。
......
3 模型讲解
3.1 模型

3.2 结果
图3描绘了在太阳辐照度达到临界值O时电网与太阳能系统电压波形的变化情况。 根据图3所示,在太阳辐照度为零的情况下,太阳能系统未产生电压。

图3 太阳能辐照度=0时电网和太阳能的波形
该电路板上不仅展示了太阳能和电网电压的波形特征还体现了系统的动态响应特性。在电网停电的情况下 离线负载将由断开状态切换至与太阳能系统直接连接的状态 由相应的控制模块打开电源开关S3 并关闭电源开关S2 从而实现了能量存储功能

图 4 辐照度 =1000 a 时的电网和光伏波形
基于太阳能辐照度为1000W/m²、电网电压为240V的条件下对系统进行仿真研究。逆变器输出电压波形具有高次谐波特征,并如图(5)所示,在仿真结果中可观察到滤波器的有效性能。

