肿瘤研究新热点——非因空间多组学技术在肿瘤微生物空间分析中的研究策略
越来越多的证据证明,瘤内微生物群(Intratumoral Microbiota)广泛存在于不同类型的肿瘤中。同时,肿瘤内微生物群的组分、空间分布以及与肿瘤微环境(tumor microenvironment, TME)中宿主细胞的相互作用,在肿瘤的发生发展中起着复杂的相互调控作用。随着原位空间组学技术的快速发展,关于瘤内微生物群的研究也上升到了一个全新的层面[1-3],尤其是在TME中菌群的空间分布及其对宿主细胞异质性的影响 已然成为当下研究的热点之一。



但由于肿瘤内微生物载量相对较低且肿瘤内微生物的空间分布和局部作用信息易丢失等问题,使得研究者对肿瘤微环境中微生物群和宿主细胞同时进行原位检测和分子特征描述成为重大挑战。
免疫荧光技术在微生物成像中发挥着重要作用,其灵敏度可以实现原位捕获低检测阈值的微生物分布与表达。而作为目前主流的空间组学分析技术,Digital Spatial Profiler (DSP)数字空间多组学分析技术可实现肿瘤微环境中特定细胞多达上百种蛋白和上万种RNA定量,实现空间转录组和空间蛋白组的联合分析;同时,DSP数字空间多组学技术可以将传统的免疫荧光技术与数字可视化编码技术相结合,从而实现肿瘤微环境中微生物群和宿主细胞共定位,并对宿主细胞或菌群进行分子表达特征研究。在此,我们总结了DSP数字空间多组学分析技术在肿瘤微生物空间分析中的研究策略,为广大科研工作者提供参考依据。
01
研究策略

研究策略一:
利用免疫荧光技术(RNAscope)进行形态学染色以确定微生物(细菌、真菌、病毒)分布,根据微生物分布确定感兴趣区域(ROI),利用DSP-WTA技术,获得数据后分析微生物造成肿瘤微环境结构改变及免疫应答的变化。
研究策略二:
基于DSP空间多组学技术探针捕获的检测原理,不需要依赖Poly-A,研究者可针对所检测微生物或感兴趣基因设计探针来同时解析TMEs中微生物和宿主细胞的转录组表达数据和空间信息。
02
案例分享
案例一:
DSP空间多组学技术与RNAscope技术联合用于新冠患者多器官空间组织图谱描绘

题目 :COVID-19 tissue atlases reveal SARS-CoV-2 pathology and cellular targets[4]
发表期刊: Nature
影响因子: 69.504
发表时间: 2021.04
研究思路:


研究结论:
利用新冠感染死亡患者的多种类型样本,首先通过单细胞测序技术进行肺部细胞构成的全面分析;然后根据单细胞测序分析的结果,利用病人配对的FFPE样本结合RNA Scope技术对新冠病毒进行原位杂交显色、同时通过荧光抗体显色描绘组织微环境,并结合DSP空间全转录组技术(WTA策略)进行了基于荧光形态学的感兴趣区域(ROI)选择,并对病毒侵染区域的PanCK阳性(上皮组织)与PanCK阴性(免疫基质细胞)区域的不同细胞构成、差异表达基因等信息进行深入全面的分析。
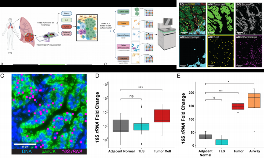
案例二:
DSP空间多组学技术解析肺癌组织微环境中细菌负荷与宿主细胞的关联

题目: Spatial meta-transcriptomics reveal associations of intratumor bacteria burden with lung cancer cells showing a distinct oncogenic signature[5]
发表期刊: Journal for ImmunoTherapy of Cancer
影响因子: 12.469
发表时间: 2022.07
研究思路:



16srRNA-CMV-fungal spike-in
下载链接:https://jitc.bmj.com/content/10/7/e004698.long#supplementary-materials的supplement 2
研究结论:
研究揭示了肺癌中局部肿瘤内微生物群的空间分布,及其与促进肿瘤生长信号的相关性,并提出减少肺癌患者的局部细菌负荷可能有潜在的治疗价值。研究者同样运用DSP空间多组学技术作为研究手段(experimental approach),同时捕获微生物(16srRNA-CMV-fungal spike-in panel)和宿主转录组信息(Cancer Transcriptome Atlas panel);为未来研究肿瘤内微生物组在肺癌和其他癌症类型中的作用奠定了基础。
03
实战案例展示
非因生物空间微生物组研究实战案例展示(RNAScope空间定位微生物表达)
实战1:
Virus 1侵染组织微环境中T淋巴细胞群
形态学染色方案: Syto13 、CD4 、Virus 1 (RNA Scope探针)
检测Panel: Cancer Transcriptome Atlas (CTA)
组织类型: 人 某组织

实战2:
Virus 2 侵染组织微环境中B淋巴细胞
形态学染色方案:
连续切片1,Syto13、Virus 2 (RNA Scope探针)
连续切片2,Syto13、CD4、CD68、CD19
检测Panel: 保密
组织类型: 人 某组织

04
整体解决方案
截至目前,国内绝大部分利用DSP空间组学技术发表的文章,都倾注了非因生物团队的心血,更有非因生物作为第一和通讯单位主导发表的3篇。在这些研究中,我们不仅在国内开创性地运用了空间组学技术(空间组学技术评估Biotechnology Journal, DSP空间组学技术应用Frontier in Bioengineering and Biotechnology),也形成了非因生物空间多组学整体解决方案(包括亚洲首家DSP(Digital Spatial Profiler)数字空间多组学技术平台;国内首家Cell DIVE单细胞空间蛋白组学技术平台,国内首家10X Xenium原位分析系统,10X Visium空间转录组平台等)。

参考文献:
[1].Yang L, Li A, Wang Y, et al. Intratumoral microbiota: roles in cancer initiation, development and therapeutic efficacy[J]. Signal Transduction and Targeted Therapy, 2023, 8(1): 35.
[2].Narunsky-Haziza L, Sepich-Poore G D, Livyatan I, et al. Pan-cancer analyses reveal cancer-type-specific fungal ecologies and bacteriome interactions[J]. Cell, 2022, 185(20): 3789-3806. e17.
[3]Niño J L G, Wu H, LaCourse K D, et al. Effect of the intratumoral microbiota on spatial and cellular heterogeneity in cancer[J]. Nature, 2022: 1-8.
[4].Delorey T M, Ziegler C G K, Heimberg G, et al. COVID-19 tissue atlases reveal SARS-CoV-2 pathology and cellular targets[J]. Nature, 2021, 595(7865): 107-113.
[5].Wong-Rolle A, Dong Q, Zhu Y, et al. Spatial meta-transcriptomics reveal associations of intratumor bacteria burden with lung cancer cells showing a distinct oncogenic signature[J]. Journal for Immunotherapy of Cancer, 2022, 10(7).
