空间转录组 | 华大Stereo-seq在肿瘤研究中的应用
癌症仍然是全球面临的重大健康挑战,随着测序技术的发展使我们能够更好地了解肿瘤中潜在的遗传和分子机制。其中单细胞测序一直作为解析其细胞异质性的关键技术而存在。但是单细胞测序缺乏相应的空间背景信息,且如果想要解析肿瘤免疫微环境,空间背景信息必不可少。在此背景下,空间转录组测序技术应运而生,能够将细胞转录组信息与组织内的空间坐标整合在一起,深入了解不同细胞类型之间的相互作用以及整体组织结构,成为阐明癌细胞异质性和组织内空间分布的理想方法。
Stereo-seq时空组学技术作为一种基于 DNA 纳米球 (DNB) 模式阵列的全基因组技术与其他空间转录组技术相比,实现了500nm的分辨率,成为全球首个同时实现“纳米级分辨率”和“厘米级全景视场”的技术,且实现了基因与影像同时分析。到目前为止,Stereo-seq在癌症研究领域已发表多篇文章,今天我们就一起来看一下吧。
0****1.Stereo-seq助力展现肝细胞癌“癌-胚”细胞类群的空间共定位关系

期 刊: Nature Cancer
影响因子:22.7
发表时间:2024年1月2日
发表单位:上海市免疫学研究所、澳大利亚科廷大学、新加坡国家癌症中心、华大生命科学研究院等
肿瘤生态系统的癌-胚重编程诱导肿瘤微环境中的胎儿发育特征,导致免疫抑制特征。在该研究中,作者首先对来自6项HCC研究的83名供体的251761个细胞进行细胞聚类分析,构建完整的肝癌微环境图谱,并鉴定出POSTN+细胞外基质癌相关成纤维细胞(EM CAFs)是一个突出的癌-胚相互作用枢纽,促进肿瘤进展。考虑到癌-胚细胞之间的相互作用,作者推断这些癌-胚细胞共定位以建立癌-胚巢。为了证明这种假设,作者通过Stereo-seq在空间图上绘制了癌-胚特异性标记基因簇 ,观察到FOLR2、PLVAP和POSTN 基因在空间邻域内的串扰和共定位。进一步的分析表明,癌-胚重编程与上皮-间充质转化(EMT)、肿瘤细胞增殖和Treg细胞的招募之间存在联系,最终导致早期复发和对免疫治疗的反应。总之,该研究确定了POSTN+ CAFs是HCC癌-胚的一部分,并强调了其对EMT、复发和免疫治疗反应的潜在影响,为使用癌-胚特征进行治疗分层铺平了道路。

图1.癌-胚细胞特异性标记基因簇的空间图谱
**02.**空间转录组和单核RNA测序揭示宫颈癌的免疫微环境

期 刊: Advanced science
影响因子:17.521
发表时间:2022年8月19日
发表单位:华中科技大学医学院附属同济医院、深圳华大生命科学研究院、重庆西南医院等
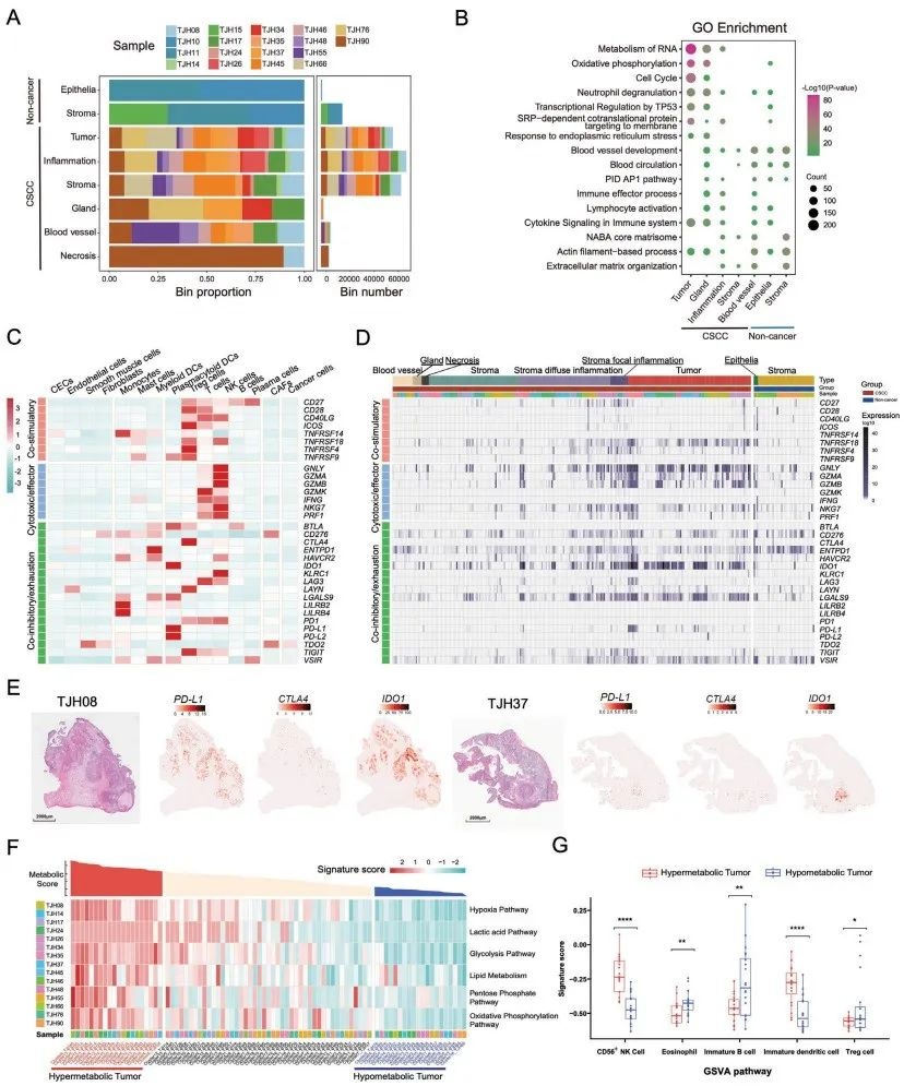
宫颈癌(CSCC))是影响全球妇女健康的第四大常见癌症,而且晚期宫颈癌的治疗目前仍然没有有效的方法,了解CSCC的免疫景观,特别是肿瘤微环境(TME)中的免疫抑制状态,可能有助于更好的改善晚期宫颈癌的治疗策略。这项研究中,作者收集了20名女性的宫颈病变组织,通过SnRNA-seq揭示了CSCC的组织结构和免疫细胞组成,然后利用Stereo-seq观察了宫颈癌组织中的原位基因表达谱,使用基因表达模式对组织簇进行注释,相比于正常区域,发现肿瘤区域有更高的转录和翻译活性、细胞增殖、氧化磷酸化和免疫反应。SnRNA-seq和空间转录组联合分析发现了一组致瘤性癌症相关的肌成纤维细胞(myCAFs),myCAFs可能通过抑制淋巴细胞的浸润和肿瘤细胞外基质的重塑来支持肿瘤的生长和转移,并且myCAFs的存在与CSCC较差的临床状态相关,免疫组化和多重免疫荧光染色验证myCAFs的空间分布和潜在功能。这些发现增强了对CSCC免疫微环境的认识,并为晚期CSCC的治疗提供了思路。

图2.宫颈癌组织的空间转录组学特征
**03.**Stereo-seq FFPE样本分析,助力绘制肿瘤空间多组学图谱

期 刊: Cancers
影响因子:5.200
发表时间:2022年2月20日
发表单位:德克萨斯大学安德森癌症中心等
这篇文章介绍了一项创新的研究,通过3D靶向和非靶向的多组学分析,对肿瘤免疫微环境(TIME)进行分子、代谢和亚细胞级别的映射。首先作者使用卵巢癌和非典型子宫内膜增生患者的福尔马林固定石蜡包埋(FFPE)肿瘤组织样本,通过对这些样本进行连续切片和多组学分析,包括非靶向质谱成像(MSI)、Stereo-seq(空间转录组学)和靶向seqIF(免疫组化蛋白质组学),成功构建了3D空间转录组图谱,并进一步通过分析空间转录组和MSI数据,发现了基质以及肿瘤-基质界面区域相关的新标记物,然后利用相邻技术的优势构建了一个全面的肿瘤微环境图谱,为识别新的治疗靶点和预测生物标志物提供了可能,并且加深了对肿瘤微环境空间结构的理解。

图3.肿瘤微环境的空间转录组图谱
**04 .**Stereo-seq揭示人肝癌侵袭区促进肝细胞-肿瘤细胞的串扰、局部免疫抑制和肿瘤进展

期 刊: Cell Research
影响因子:28.1
发表时间:2023年6月19日
发表单位:复旦大学附属中山医院、深圳华大生命科学研究院等
作者利用Stereo-seq和scRNA-seq,通过分析肝癌肿瘤组织(T)、肿瘤边缘区域(M)、肿瘤旁组织(P)和正常或转移淋巴结(LN),获得了肝癌中肿瘤生态系统和细胞-细胞相互作用的全面景观 。将Stereo-seq和scRNA-seq整合后,构建肿瘤边界扫描和数字化模型,在肝癌患者中发现了一个500µm宽的区域,称为“侵袭区”,在该区域检测到有强烈的免疫抑制、代谢重编程和严重受损的肝细胞。研究还发现了一个位于靠近肿瘤旁侧边界的血清淀粉样蛋白A1和A2(统称为SAAs)表达增加的受损肝细胞亚群。此外,肝细胞在侵袭区过表达和分泌SAAs可导致巨噬细胞的募集和M2极化,进一步促进局部免疫抑制,可能导致肿瘤进展。小鼠肝肿瘤原位模型进行的体内实验证实,敲除肝细胞中编码SAAs的基因减少了肿瘤边界周围巨噬细胞的积累,并延缓了肿瘤的生长。这为阐明肿瘤侵袭机制提供了有意义的生物学见解,有助于开发肝癌和其他实体瘤的新治疗策略。

图4.人类原发性肝癌四个组织区域的空间转录组图谱
综上,空间转录组学技术在癌症研究中正变得越来越重要,它能够在保持细胞空间位置的同时,提供基因表达的高分辨率信息,不仅有助于揭示肿瘤内部的异质性,还能揭示肿瘤与其微环境之间的相互作用 。此外空间转录组学技术与单细胞测序技术的结合,为癌症的精准诊断和治疗提供了新的可能性,通过联合分析,可以更好地理解肿瘤的异质性和微环境中的细胞间相互作用,这对于开发新的治疗策略和生物标志物具有重要意义。如您有空间转录组技术需求的,欢迎联系我们~
关于我们
武汉爱基百客生物科技有限公司(简称爱基百客),位于武汉高农生物园,是一家专业提供表观组学科研服务、单细胞与空间组学测序分析和高通量测序分析的新型生物科技服务企业。公司先后引入ChIP、WGBS、ATAC-seq、DNBSEQ-T7、10x Genomics、SeekOne® DD、DNBelabC-TaiM4和Stereo-seq等实验平台,不断提升公司的科研服务能力。
运营至今合作的科研客户超2000家,涵盖国内知名科研院所、高校以及相关生物企业,科研成果曾多次在 Science、Cancer Cell、Nature Communications、J HEMATOL ONCOL、Plant Cell 等国际高水平学术期刊发表,受到了客户广泛好评,是国内成长最迅速的高通量测序科研服务企业之一。
