外置USB供电与内置锂电池供电自动切换电路

很多内置有锂电池的便携电子设备,比如手机,通常采用这样的供电方式:
1、未插入外部USB电源时,系统采用内置电池供电。
2、当接通外部USB电源时,设备会转为外置USB电源供电,并完成对内置电池的充电过程。
下图所示的电路结构就是承担上述功能的关键部分,并源自一款电子书阅读器(Kindle同类产品)的设计方案。

此款电路已投入量产状态并稳定运行中;此款实物样机如图所示;其中重点标注了若干关键元器件:

本文旨在探讨"外置USB供电与内置锂电池供电的自动切换电路"的设计与实现

隐藏后变成这样:

这一瞬间电路变得极为简单,并且实现了电源切换功能。竟然只需三个元件:二极管、MOS管和电阻。
一、电路说明
将上述的「外部USB供电与内置电池供电自动切换电路模块」重新组织结构,并优化布局。

功能逻辑如下:
- 当插入 USB 供电设备时, 外置 VBUS 模块将对 VOUT 提供电力。
- 在拔出 USB 供电设备后, 系统将转而采用内置电池作为 VOUT 的能量来源。
- 当再次插入 USB 供电设备时, 外置 VBUS 模块将再次对 VOUT 提供电力。
二、原理分析
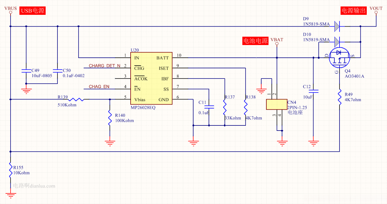
假设VBUS的电压为5V,VBAT的电压为3.7V,下面开始分析。
1、当插着USB电源时:
VBUS通过肖特基二极管D9到达VOUT。

肖特基二极管的导通压降约为0.3V,USB电压VBUS = 5V,所以:
VOUT = 5V - 0.3V = 4.7V
由于VBAT为3.7V,MOS管Q4的s极为4.7V,g极为5V,由此可知:
Vgs = 5V - 4.7V = 0.3V > 0
所以MOS管处于不导通状态,同时其体二极管也是反向截止。
由于电阻R155的存在,会浪费一些功耗,流过R155的电流为:
5V / 10Kohm = 0.5mA
2、当拔掉USB电源时:
VBUS的电压将从5V逐步下降。
VBUS的电压必须迅速下降以避免影响MOS管Q4的工作效率。
如图所示,在VBUS以缓慢的方式降至4.9伏特时(即达到约4.9V),电池电压VBAT通过MOS管Q4体二极管降压后降至约3伏特(即3V),从而使得其对应的Vgs(即MOS管导电门电压)值为:
4.9V - 3V = 1.9V > 0
MOS管仍然不导通,VOUT的供电没有完全切换为VBAT。

假设VBUS已经下降为1V,如下图。
则Vgs = 1V - 3V = -2V,MOS管已经逐渐打开。

最终状态中,VBUS将降至0伏特;MOS管全部开启;VOUT将切换至基于VBAT的供电模式;其输出电压达到3.7伏特。

VBUS滤波电容会导致其电压下降缓慢;若观察到VBUS电压下降速度放缓,则应适当降低R124(注:可能是笔误应为R124或另有编号);这将导致当插入USB电源时流经该电阻(如R124)的电流增大;从而增加不必要的功耗;因此必须确保该电阻(如R124)的阻值处于合适范围;具体数值需根据实际调试结果来确定。
当重新插入USB电源时:

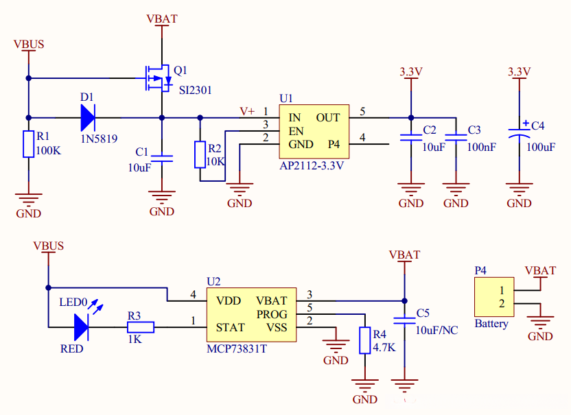
三、性能提升
在断开USB电源时是否存在一种可能性即MOS管Q4未能及时打开从而导致VBAT端子的电压未能立即恢复?这种情况确实存在可能发生。
MOS管Q4未能迅速启动, VBAT供电无法及时续上, 将导致VOUT电压急剧下降, 可能导致VOUT的负载电路出现异常状态. 当电路的负载较重时, 将产生较大的拉取电流. 特别是在电源切换过程中, 容易引发VOUT电压急剧下降的问题.
怎么办呢?
通过优化VBUS滤波电容和电阻R155的参数设置来提高MOS管导通速度。具体措施包括:降低C_{\text{FB}}的值,并减少电阻R155的阻值。这些调整将有效缩短VBUS快速掉电的时间间隔。
2、在VOUT增加滤波电容,但是效果不怎么明显。
3、这是重点!可以给MOS管并联一个肖特基二极管D1,如下图所示:

肖特基二极管D1的正向导电压降约为0.3伏,并较之于MOS晶体管体二极管具有更低值。当MOS晶体管处于完全导通状态之前时,在此期间VBAT经由肖特基二极管D1供电至VOUT电源端口,在此过程中可有效抑制VOUT电压过度下降现象的发生。此方法具有较高的实用性,并已获得相关技术方案的权利保护。事实上,在电子工程领域中许多看似简单的电路设计也都获得了实用新型专利认证。尽管这些基本电路组件长期以来已被广泛应用于工程实践中。
四、应用案例
除了上述电子书阅读器外,其他许多产品也采用了这一切换电路。例如在MicroPython领域备受瞩目的01Studio公司所推出的多款开发板均采用了这一切换电路。例如型号为pyWiFi-ESP32的一款开发板为例,在电源部分其电路图如下所示:

其中,电源切换相关的电路在这里:

标注对应的实物图:

本文转自-------8号线攻城狮
