供电电路切换与锂电池充电电路设计
市面上普遍采用的充电管理芯片基于电池在充放电过程中的特性进行设计。根据不同类型的能源存储介质分类,现有市场上的储能设备主要分为镍氢电池与锂电池两种类型,其中锂电池凭借无记忆效应的优势,广泛应用于移动设备与便携式电子设备中。基于锂电池在充放电过程中的特性,其充放电过程可分为两个主要阶段:第一阶段为涓流模式下(当电池处于过渡放电状态时),在此状态下,由于锂电池内部介质会发生物理变化导致容量下降及其它性能变化,因此必须缓慢持续地向其提供微弱电流以维持内部介质状态;第二阶段则是在外部电源将锂离子注入正极的过程中完成(当电池已恢复至正常工作状态时)。在这一过程中,外部电源可施加较大的电流以加速充放电速度,具体数值通常由芯片设计人员依据产品规格书确定。
3、在锂电池的电容量已充至85%以上时(约值),必须切换至慢充模式以便持续补充能量。此时电池组内的电压将稳步提升直至达到4.2伏特的状态。
通常情况下,锂电池均配备一个BAT引脚用于输出。此引脚连接至锂电池两端,并且作为其电压检测端子使用。通过检测此电压端子的状态信息,锂电池管理芯片能够实时评估电池运行状态和健康水平。在便携式电子设备电路设计实践中,请确保所有涉及电池的部分均遵循这一规范以保障系统稳定运行:为了确保电池在充电过程中不影响设备正常使用,请考虑采用以下所述电路方案作为标准配置:

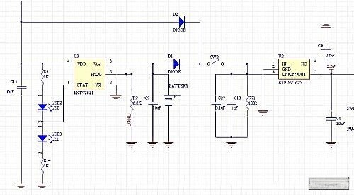
图一 A210电源供电图
外部电压5V经D2传递至开关SW2,并由充电管理集成电路MCP73831送至锂电池。经计算可知SW2左侧点位电位值为4.3伏特。无论锂电池处于充满状态还是部分充满状态其电位均低于SW2左侧点位电位值因而二极管D1处于关断状态。充电管理集成电路负责实现锂电池的充放电过程
假如省略二极管D2与D1,并将后级LDO RT9193直接连接至BAT引脚输出端,则可能引发以下问题:可能出现接入5V外电源却无法使锂电池充满,并且相关指示灯未能正确显示的状态。此时后级负载LDO电路无法获得稳定足够的输入电压。发生这种情况时,通过将充电管理IC的电压输入端直接短路连接到BAT引脚即可恢复正常运行。
当电源初次连接至充电管理IC时 ,其内部电路需监测BAT的运行状态 。随后,在向主电池供电的过程中 ,若将LDO模块的输入端口与BAT以及主电池正极所处的电路分支相连 ,可能会导致BAT引脚的工作状态受到影响 ,从而触发涓流充电模式 。为了纠正这一现象 ,可以通过将BAT引脚与充放电管理IC的电压输入端进行直接短接 ,使 BAT 引脚被强制提升至规定电压水平 。这种操作可使充放电管理 IC 判定主电池已切换至恒流充放电状态 ,从而输出较大的持续电流 以驱动后级负载模块 LDO 等电路
------------------------------------------------------------------------------------------------------
为了提高电源利用率,在涉及电池切换设计时应优先选用压降较小的二极管。例如锗二极管、肖特基二极管以及MOSFET开关管等电子元件均为不错的选择。然而目前而言肖特基二极管仍然是最理想的选择其正向压降通常在300mV至500mV之间但在某些特定电路设计中即便如此仍无法满足需求这就凸显了采用功率MOSFET开关替代传统二极管的重要性这些器件在低电压系统中展现出显著的优势其导通电阻仅几十毫欧即可忽略不计从而有效降低了能量损耗并实现了更高效率的能量转换方案
判断一个系统是否有必要采用MOSFET进行电源切换时,请考虑以下因素:二极管导通压降、MOSFET导通压降以及电池电压之间的对比关系,并将此比值视为效率损失。例如,在切换Li+电池(标称值为3.6V)时使用肖特基二极管(正向压降为350mV),会导致约9.7%的能量损耗;而如果用于两节AA电池(标称值为2.7V),则能量损耗将增加至13%。在成本较低的设计方案中这些损耗是可以被接受的。然而当采用了高效DC-DC转换器时,则需权衡其成本投入与升级二极管以获得更高效率之间的关系
选择使用肖特基二极管和MOSFET元件时,请需考量相关电池组件的充放电性能。锂电池充放电性能如图所示。

通过观察图表可以看出,在电池处于室温状态下充放电至容量的90%时(C_{80}),此时电压维持在约3.5伏特附近。在此情况下(C_{80}),选用性能更为优异的LDO芯片后,则可使输出电压将稳定维持于约3.3伏特水平。
基于对LDO RT9193的实际测试结果表明,在负载电阻值设定为50Ω且负载电流为60mA时
| 输入电压 | 输出电压 |
|---|---|
| 2.8V | 2.65V |
| 3.4v | 3.0V |
| 4.0V | 3.3V |
可见,即便锂电池仅剩余电量的90%,LDO输出端仍可稳定提供3.3V电源供应。通过图一中A210供电电路分析可知,引入硅二极管D1后,LDO输入电压等于电源电压减去整流二极管压降值,即35\text{---}7\text{ V}=28\text{ V}.因此,只要所使用的微控制器模块能够适应工作在约24~26伏特范围内的程序设计,硅二极管即可在此电路配置中正常运用。
然而,在电路性能分析中采用哪种二极管类型被认为是最佳选择。锗二极管和肖特基二极管都是理想的选择。
具体采用了何种电路设计方案,在确定该电路设计时,还需综合考虑产品其他相关电路的工作电压范围、特性以及成本等因素。
