Nat Med | 癌症肿瘤、免疫和微生物组综合图谱
今天向同学们介绍了这篇实验文章《An integrated tumor, immune and microbiome atlas of colon cancer》,它发表在《自然医学》期刊上,并且其影响因子高达82.9分。

结果解读:
AC-ICAM 概述
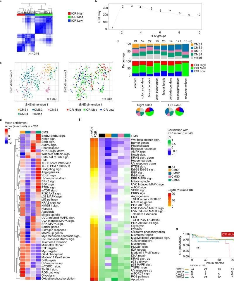
新鲜冷冻保存的肿瘤样本及配对的健康结肠组织(肿瘤-正常对照对)来源于未经系统性治疗但具有结直肠癌组织学特征的患者群体,在跨平台基因组分析平台上进行了深入研究。在经过多平台质量控制(基于Aancillary WES及RNA-seq双源检测)并严格筛选纳入标准后,在348例患者中筛选出其完整的基因组数据作为后续分析依据(如图1a及扩展数据图1a、b所示),相关方法提供了进一步的技术补充说明。研究显示中位随访时间为4.6年,并由该团队命名为Sidra-LUMC AC-ICAM:免疫-癌症-微生物相互作用的图谱与指南


ICR超越了传统的分子分类方法
一种模块化的免疫基因签名能够识别出癌症免疫监视机制中的连续性特征,并被命名为免疫排斥恒定(ICR)。随后作者对其进行了优化并精简处理,最终构建了一个包含20个固定基因的面板,在多种癌症类型中均显示出显著的预后价值(例如:黑色素瘤、膀胱癌、乳腺癌、神经母细胞瘤以及软组织肉瘤等)。此外ICR还与多种癌症类型对免疫治疗反应的相关性密切相关包括乳腺癌黑色素瘤以及非小细胞肺癌等。该体系所包含的核心基因模块能够反映T1细胞信号通路激活CXCR3/CCR5趋化因子配体表达细胞毒性特性以及反激活机制相关的免疫调节网络(图1b)。
作为第一个目标,作者对AC-ICAM队列上的ICR签名进行了验证。这个目标在数据生成之前就预先定义好了(前瞻性验证回顾性收集的样本;方法提供了详细信息)。基于ICR基因的共识聚类方法(扩展数据图2a、b)将队列分为三个聚类/免疫亚型:ICR高(热瘤)、ICR中和ICR低(冷瘤)(图1b)。使用103个先前定义的免疫特征(方法)进行系统转录组分析,将这些特征共聚成七个不同的模块(M1-M7)(扩展数据图3),其中ICR属于M2(淋巴细胞浸润特征),与其他免疫特征一起,包括肿瘤炎症特征。然后,作者根据共识分子亚型(CMS)对免疫状态进行了表征,CMS是结直肠癌的一个明确定义的转录组分类,包括CMS1/免疫型、CMS2/经典型、CMS3/代谢型和CMS4/间质型。总体而言,整个表达数据的t分布随机邻域嵌入(t-SNE)图表将CMS1-CMS3样本分开,但CMS4表现出高度的异质性(扩展数据图2c,左图)。在CMS亚型中,ICR变化很大(扩展数据图2c,右图)。虽然大多数CMS1样本的ICR值较高,表明免疫活化,但CMS4样本分布在三个ICR免疫亚型之间。根据解剖位置,右侧结肠富集CMS2,而左侧结肠贫乏CMS1(扩展数据图2d)(扩展数据图2d)明显可见。ICR评分(20个ICR基因的平均值)和白细胞亚群富集评分显示,从右侧结肠到左侧结肠只有轻微的降低,ICR高在盲肠与直肠乙状结肠肿瘤中更为普遍。癌细胞相关通路的富集评分在CMS亚型之间明显不同(扩展数据图2e)。ICR得分与所有CMS亚型中的某些癌细胞通路呈负相关(例如,WNT-β连环蛋白和NOTCH信号通路),而与免疫抑制和基质相关的通路(例如,转化生长因子(TGF)-β、上皮间质转化和血管内皮生长因子信号通路)仅在CMS4肿瘤中观察到正相关(扩展数据图2f)。


ICR捕获富含肿瘤、克隆扩增的T细胞
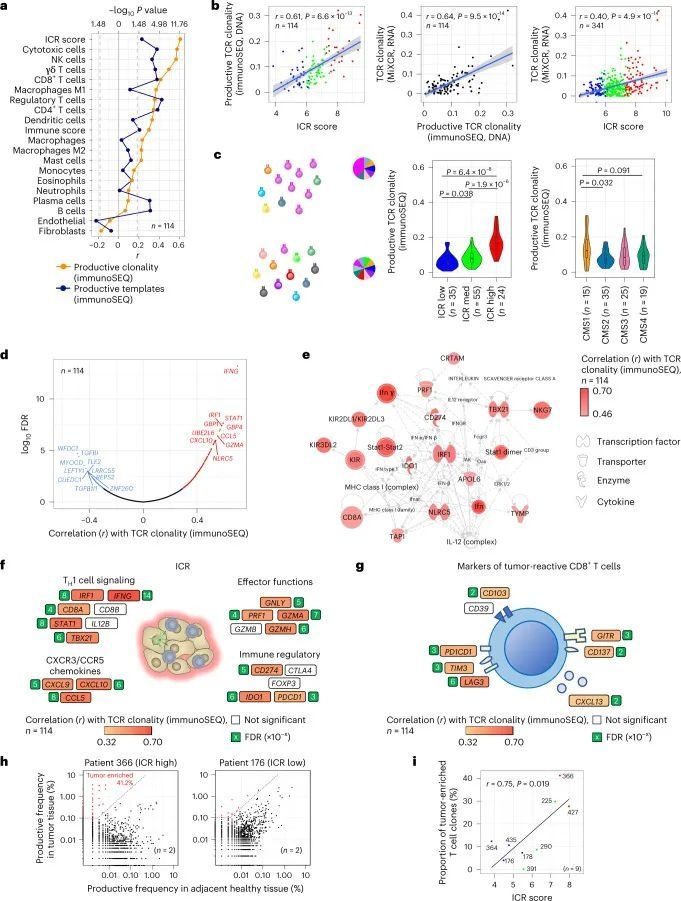
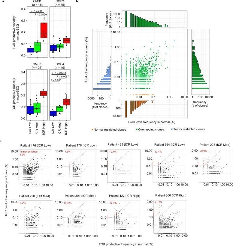
据报道,在浸润肿瘤组织中的T细胞中仅有少部分(不足10%)具有针对肿瘤抗原的特异性的特征。由此可推断,在大多数情况下,在肿瘤内部活动的其他T细胞则被归类为旁观者T细胞。随后研究者们致力于探究为何基于免疫监控评分(ICR)这一指标能够展现出如此显著的预测价值
所有样本(共114份肿瘤结肠组织样本及9份健康结肠组织样本)均通过immunoSEQ技术对TRB基因进行了专门设计的深度测序实验以确保有足够的DNA数据用于后续分析


与免疫反应较弱相关的体细胞改变
研究人员希望展开对281个肿瘤标本及其配套健康组织的基因测序分析(扩展数据图5a, b),以识别那些与癌症治疗效果相关的关键性免疫反应。这些体细胞的变化包括突变和染色体异常等情况。

在体细胞突变领域中

基因免疫编辑优化了ICR的预后价值
然后,研究者进一步整合了ICR与TMB数据。通常而言,在高突变样本中,约四成ICR高表型样本表现出较低的TMB水平(图4a),而这种差异对于处于ICR内外部别组的患者的总生存率(OS)均无显著影响(图4b及扩展数据图6a和6b)。这些发现与我们先前基于免疫评分分析的结果一致。


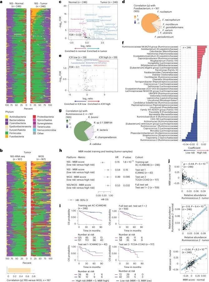
健康和结肠癌组织中的微生物组成
研究者从246例患者中匹配肿瘤与健康结肠组织共采集了DNA,并对其中的16S rRNA基因进行了测序(如图5a所示;该研究由AC-ICAM246队列负责)。所得数据集被用于开展微生物组地标分析工作。研究者选取了一部分样本进行全基因组测序(WGS技术),其平均中位覆盖率达到了76%,并以此作为技术验证手段(共测试了167例样本;如图5b所示)。在完成地标分析后为了进一步验证结果的研究者又获得了来自42例未配对正常细胞肿瘤标本的16S rRNA基因测序数据

在AC-ICAM246和TCGA-COAD数据集中应用相同丰度筛选器后发现,在TCGA-COAD中识别的所有属都被AC-ICAM捕获;此外,在这两个系列中几乎呈现出完全一致的共同相关模式,并且还有其他几个属被发现。
从物种丰富度的角度出发,在Kingdom层次上进行分析表明,在肿瘤组织中Fusobacteria的数量显著上升(见图5a),这一结果与健康样本相比表现出高度一致(图5b)。转至属层次分析发现,在预期范围内Fusobacterium的变化最为显著(见图5c和扩展数据图7a),其中以F. nucleatum为主导物种(见图5d)。此外,在肿瘤和健康样本中还发现了几个高度富集的其他物种(假阳性率校正后P<0.05且相对丰度超过2倍)(见图5c)。值得注意的是,在个体样本内α多样性并未显示出肿瘤与健康之间的主要差异(扩展数据图7b),但ICR高肿瘤组较ICR低肿瘤组微弱降低的微生物多样性值得关注(扩展数据图7b)。Selenomonas及其亚种Selenomonas 3在ICR高肿瘤组中表现出最明显的增加趋势(见图5e和扩展数据图7c)。从生存分析结果来看,在使用肿瘤数据而非健康结肠数据时以及以 Overall Survival为终点指标时能够获得最多的统计学意义关联(扩展数据图7d)。

研究证实了基于Fusobacterium及F. nucleatum的数量变化与晚期疾病特征(如BRAF突变、MSI-H状态及PFS生存预测因子)之间的显著关联(见扩展数据图图8)。这一发现与其先前的研究结果高度一致。值得注意的是,在这种关系中,并未观察到与T细胞负相关的现象;相反地,Fusobacterium及其亚种F. nucleatum的数量不仅与细胞毒性T细胞和NK细胞呈现出正相关性,并且伴随髓系标志物和信号(如CD68、TREM1及IL-8)水平的显著升高。这种正相关性的缺失可能归因于多种机制:一方面可能是由于F. nucleatum通过结合并激活抑制性受体TIGIT及CEACAM1(参考文献45),另一方面也可能与其通过IL-8介导的髓系活化作用有关(参考文献47)。

一个预测生存的微生物组特征(MBR分数 )
为了探究微生物组与临床结果之间的相关性, 作者希望通过16S rRNA基因测序的属水平数据分析, 作为其在里程碑式微生物组分析(AC-ICAM246, n=246, test set)中的一项重要组成部分, 来识别与生存预测相关的微生物组特征. 在AC-ICAM246实验中, 作者构建了一个基于多变量弹性网络OS Cox回归模型的方法, 筛选出41个具有显著统计意义的特征单元(分类单元), 这些特征单元与其对应的死亡风险相关. 作者将这些筛选出的分类单元列表及其相关系数命名为MBR分类器(图5f). 在此基础上, 通过应用MBR分类器给每个样本打分(记为MBR得分). 尽管这些分类单元在解剖位置上的丰度存在差异, 但观察到MBR得分在肿瘤区域及健康样本中均表现出稳定性特征.
基于SparCC相关系数的研究揭示了五类亚型特征(扩展数据图9a)。在ICR高样本与ICR低样本或肿瘤与健康结肠样本之间检测到富集的类群均表现出高共丰度(主要集中在C3),而健康结肠或ICR低样本中的类群也呈现高共丰度(主要集中在C1;如扩展数据图9b所示)。通过MBR分类器区分低风险与高风险类别时发现它们分布在不同的亚型中(如图9b)。仅依据网络分析所确定的各类亚型对应的累积丰度估计显示观察到的存活差异较小(如扩展数据图9c)。唯一呈现出FDR <0.1显著关联的因素是C5与生存期OS相关的高丰度(HR=1.6, P=0.017, FDR=0.085)。C5由三个类群组成其中包含一个MBR高风险属但不含MBR低风险属。这些结果一致表明微生物组多样性对临床结果具有重要影响而MBR分类器能够有效捕捉这种多样性特征。此外研究还发现α多样性较高的样本具有更长的生存期且其FDR < 0.05适用于所有α多样性的估计(如扩展数据图9d)。

基于Ruminococcus 2在MBR分类器中的显著贡献,研究者致力于鉴定实际存在的Ruminococcus物种。在测序数据中发现,在WGS分析中发现该属的主要成员是Ruminococcus bromii(如图5g及扩展数据图10a所示),且其与研究对象具有最强的相关性。通过PCR检测到该物种的存在,并观察到其与测序数据分析具有高度一致性(例如,在91%的一致性水平下结合扩展数据图10b及c)。

MBR评分的验证
基于作者建立的训练队列中,在ICAM246和相应的训练集中,在具有MBR值小于零的情况下即为"low MBR"个体时与死亡风险呈显著降低关系(85%)。通过两个独立构建并验证的新建模方法分别针对ICAM42以及TCGA-COAD独立样本群开展研究,并对两组样本群进行整合分析以探讨"low MBR"指标与OS延长的相关性。最终结果表明,在测试样本群中的表现比在训练样本群中的略差一些这是机器学习模型的一个常见特征然而通过交叉验证得到的最佳"low MBR"指标的一致性指数却表明所构建的方法具有良好的外推能力并能很好地适用于新的未知样本群。
在肿瘤内部仅检测到Ruminococcus 2(基于16S测序技术)或R. bromii的存在(基于PCR或WGS方法),显示出一种类似但较不明显的降低死亡风险的趋势(如图10e所示)。此外,在肿瘤组织与健康结肠组织中观察到的Ruminococcus 2与MBR评分之间存在显著相关性,并显示出相似的特征(如图5j所示)。
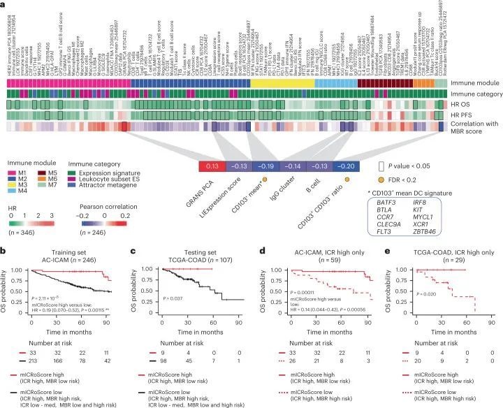
微生物组与临床结果之间的联系揭示出微生物组与肿瘤内部发生的生物过程之间的相互作用。当免疫特征值与MBR得分相关时,在最强的相关性被观察到捕获CD103 + 树突状细胞(DCs)的独特抗原处理和呈递能力,并且这些树突状细胞能够高效地将抗原传递给CD8 + T细胞群(其中CD103 + 标记的树突状细胞具有较高的平均特异性值(P = 0.003),而其相对于CD103 - 标记的比例也呈现显著差异(P = 0.001)),如图6a所示[49]。进一步分析显示,在具有正MBR系数(对应更高的死亡风险)的分类群中,在免疫特征方面表现出正相关性;而在具有负MBR系数(对应较低死亡风险)的分类群中,则表现出相反的趋势;如扩展数据图10f所示

总结
总之,在深入研究癌症生物学方面,AC-ICAM发挥了关键作用,并可为制定临床级诊断方案、识别生物标志物以及发现个性化治疗方案提供重要支持。作者希望全球医学界与科学家共同努力开发这一资源,并以显著提升这类疾病患者生存期为目标。
