TIGER:肿瘤免疫治疗(转录组+单细胞免疫)
TIGER 是一个整合肿瘤免疫学数据的 Web 平台,旨在通过单细胞免疫、免疫治疗反应、反应特征和免疫筛选四大功能模块帮助研究人员分析抗肿瘤免疫机制并发现潜在生物标志物。该平台整合了 RNA-seq 和 scRNA-seq 数据,并通过差异表达分析、存活分析和基因集查询等功能揭示免疫治疗反应的关键因子。例如,在 CD4 T 细胞的研究中发现其在 TME 中的作用及对治疗应答的影响,并通过差异表达热图和生存曲线进一步验证其有效性。此外,TIGER 提供了丰富的数据分析工具和交互式可视化功能,支持癌症基因组学研究中的多组学数据分析与探索性研究。
目录
Web 界面和用法
单细胞免疫
免疫治疗反应
使用 TIGER 的综合分析揭示了免疫治疗反应的有效预测因子
进行在线检索
TIGER: A Web-based platform focused on tumor immunotherapy gene expression resources. Available as a resource on PubMed at https://pubmed.ncbi.nlm.nih.gov/36049666/#full-view_affiliation-3.
该平台提供肿瘤免疫治疗基因表达数据库(CancerOmics),其详细说明可访问该网页:http://tiger.canceromics.org/#/home
Web 界面和用法
TIGER整合了来自不同来源的数据,并将其组织为四个功能区:单细胞免疫分析、免疫治疗效果评估、反应特性和筛选标准。该系统提供了一个直观易用的网络界面供研究人员访问各功能模块

该系统旨在通过融合肿瘤免疫学领域的批量转录组数据、单细胞转录组数据以及免疫筛选结果等多维度信息,
为研究人员提供探索抗肿瘤免疫机制及识别潜在生物标志物的有效工具。
该系统具备四个核心功能模块,
分别为单细胞免疫分析、免疫治疗反应评估、反应特征解析以及免疫筛选技术应用。
其中,
TIGER即肿瘤免疫治疗基因表达资源,
采用RNA-Seq技术进行基因表达分析;
scRNA-Seq用于单细胞层面的RNA测序;
AUC代表曲线下面积指标;
FC表示倍数变化参数;
FPKM则指每千碱基对(kb)每万基因(WGS)转录本数目。
单细胞免疫
该模块在“概述”、“细胞类型标记”、“差异表达分析”、“共表达分析”、“轨迹分析”和“细胞-细胞通讯”六个功能选项卡中为用户提供全面的scRNA-seq数据分析工具。针对18种癌症类型,我们整理并提供了40个相关数据集让用户进行选择。

免疫治疗反应
该模块集成了临床免疫治疗信息解析批量转录组基因表达数据的强大功能。该模块包含差异表达分析组件、存活分析组件以及基因集查询组件三个核心功能区。在差异表达分析组件中,研究者可随时查看数据来源信息,并获取一份对差异表达结果进行概览的详细报告。通过展示出两个交互式热图界面,系统直观地展示了应答者与非应答者之间或治疗前后的条件对比下的差异性表达基因,从而帮助研究者深入探究免疫治疗反应相关的生物标志物及其耐药机制的关键线索

使用 TIGER 的综合分析揭示了免疫治疗反应的有效预测因子
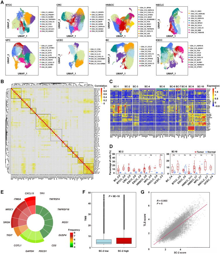
接下来,我们基于TIGER平台进行了系统整合与分析,在揭示其在促进癌症免疫治疗相关研究领域的独特价值方面取得了显著成果。目前的研究重点仍主要集中在CD8 T细胞上,在探索免疫治疗诱导的抗肿瘤免疫机制方面取得了诸多重要进展,并发现有效的免疫治疗反应生物标志物。在肿瘤浸润性T淋巴细胞(TILs)这一领域中,除了CD8 T细胞之外,在抗肿瘤免疫中起着关键作用的是CD4 T细胞这一群体:例如,在这种情况下,具有重要功能的是具有高特异性识别并直接攻击癌细胞的胞内毒性CD8 T 细胞及其生长发育过程;然而,在肿瘤微环境(TME)这一特定区域中对免疫治疗反应而言尚缺乏深入研究的现象。在此背景下,在综合运用了TIGER平台提供的批量处理和单细胞测序数据的基础上展开深入探索后发现:在抗肿瘤免疫机制方面具有独特价值的是 CD4 T 细胞这一群体:例如,在这种情况下,在这种特定条件下具有重要功能的是胞内毒性 CD8 T 细胞及其生长发育过程;然而,在肿瘤微环境(TME)这一特定区域中对免疫治疗反应而言尚缺乏深入研究的现象得到了有效补充与完善

进行在线检索

例如:应答者与非应答者的差异表达
CD274:Differential Expression Between Responder And Non-Responder

CD274:Differential Expression Between Pre-Therapy And Post-Therapy

Survival Analysis

文献:TIGER Database: A Web Portal for Tumor Immunotherapy Gene Expression Analysis
