区块链在个性化推荐系统中的应用研究综述
摘要
关键词**:** 区块链 ; 推荐系统 ; 隐私安全 ; 透明可信
0 引言
互联网迅速发展为用户提供极大便利。然而伴随网络中数据量的急剧增加也出现了严重的'信息爆炸'现象使得人们难以从海量数据中提炼真正有价值的信息进而降低了信息应用效率。而推荐系统作为一种有效的解决方案它通过一系列智能算法对数据进行筛选和处理最终向每位用户提供可能感兴趣的内容。在多个领域尤其是电子商务领域个性化推荐不仅显著提升了用户体验还能有效促进销售规模的增长
尽管推荐系统在研究与应用方面已取得部分进展但仍面临诸多挑战。从数据层面来看 当前的数据主要采用集中化的收集与存储方式 严重威胁了用户的隐私保护与数据安全 此外 推荐系统的有效程度很大程度上取决于用户数据的丰富度与准确性 但因缺乏激励机制及信任缺失 用户主动提供与分享数据的愿望不强 数据真实性可靠性难以得到保障 在系统实现层面 传统的推荐系统通常采用"黑箱"的操作模式 这种模式降低了推荐流程的透明度 用户难以理解其运行逻辑 进而降低了用户的信任度
近年来在数字技术快速发展的背景下区块链技术迅速崛起并为解决相关问题提供了全新的思路作为一种核心技术体系在密码学分布式计算和大数据处理等领域具有重要地位区块链展示了去中心化特征的同时具备高度安全性基于其独特的不可替代性越来越多的研究者开始分别从数据层面和系统实现层面探索区块链技术在推荐系统优化与改进方面的潜力这一研究方向有望从根本上突破数据安全隐私保护数据共享数据可信性和推荐透明度等方面的挑战从而有效应对推荐系统中存在的安全隐患与信任危机
但是, 目前国际及国内关于区块链在推荐系统中的应用研究综述尚不充分。鉴于此, 本文旨在归纳总结近年来推荐系统面临的主要问题以及区块链技术所带来的机遇, 并通过梳理已有文献来阐明区块链在推荐系统中的应用现状, 最后并提出未来研究的重点与方向
1 推荐系统的研究现状和挑战
1.1 推荐系统简介
推荐系统可被视为一种应用,在其中核心在于推荐算法,在特定场景下旨在识别用户的偏好,并从海量数据中提取出他们可能感兴趣的物品;从而向用户提供一个基于上述数据的个性化推荐列表;作为一种有效应对信息过载的方法,在工业界和学术界都受到了极大的关注
根据不同的应用背景和需求
1.2 现有推荐系统的挑战
尽管推荐系统的快速发展带来了显著进步,在实际应用中仍面临诸多挑战。这些挑战主要体现在两大关键领域:一是数据管理和二是系统架构。就前者而言,在传统架构中,默认部署于单一中心服务器环境;而后者则面临诸多技术难题:例如如何确保数据安全与隐私保护?如何实现大规模的数据共享?如何保证数据处理结果的可信度?这些问题始终制约着该技术的发展进程。就后者而言,在实际应用中发现:传统算法往往将复杂决策简化为难以解析的“黑箱”处理;而这种设计缺陷直接导致用户体验高度受限:算法决策 opacity 的存在严重威胁着用户体验。
1.2.1 数据安全和隐私保护问题
推荐引擎通常部署于配置了丰富存储与计算资源的中心化服务器上;然而,在某些情况下(例如),部分平台选择数据中心化架构以收集并存储相关数据。其中一些数据可能包含用户的隐私信息(如姓名、位置以及偏好等)。这种集中式架构使得用户产生的数据被平台掌握,并且在不经过用户同意的情况下(例如),该平台可能将这些数据出售给第三方企业;这种行为可能导致用户的隐私信息泄露。针对这一问题(即),为了减少用户因数据泄露而产生的风险感知并提高透明度(例如),一些企业制定了相关政策;尽管这些政策在一定程度上有助于提升透明度(如),但它们并不能从技术层面上保证用户的匿名性、数据的安全性和可控性。此外,在这一领域中还有一些学者提出了保护用户隐私的数据存储与分析方法;其中包括完全同态加密和安全多方计算等技术手段。然而,在处理大量数据时(例如),采用上述方法会导致计算复杂度显著增加
此外,在集中服务器上存储的客户数据也可能成为黑客恶意攻击的目标;潜在的风险是用户隐私被泄露,在数据保护方面存在显著漏洞。例如,在2018年的时候,黑客通过利用系统的漏洞侵入了脸书(Facebook)平台,并窃取了近5 00万用户的详细个人信息。解决数据安全与隐私保护的关键问题已成为当前大多数推荐系统面临的核心挑战。
1.2.2 数据共享问题
在推荐领域中许多流行的方法如协同过滤算法往往面临着用户评分数据的稀疏性和冷启动问题针对推荐数据的稀疏性现有的解决途径侧重于充分利用现有数据一些研究者建议使用数据降维技术将高维稀疏数据映射至低维空间从而更有效地利用有限的数据Wang等学者采用卷积矩阵分解方法处理高度稀疏的数据Reshma等研究者从社交网络中获取用户的信任关系以及个人资料相似性结合评分信息进行推荐这些方法都在一定程度上缓解了因数据稀疏导致的问题
然而,在现有平台中提供的激励机制更多是从平台角度出发,并未考虑数据源的实际需求以提高数据供给数量。因此在这一前提下现有的方法显得有些局限性并无法有效解决当前面临的问题。为此我们需要从更深层次思考如何优化现有激励机制使其更加贴合实际需求并能够切实提升系统的运行效率与用户体验。例如在现有的e-commerce平台上大多数电商平台倾向于通过根据用户的反馈量来给予积分奖励的方式进行激励这种做法虽然能够一定程度上增加用户的反馈量但同时也导致推荐系统接收了大量不相关或低质量的数据从而降低了推荐系统的筛选效率和准确性为此我们需要根据数据分析结果以及用户的具体使用场景设计更加精准的激励机制以提升用户的参与度并据此优化算法使其能够更好地服务于实际需求。然而由于现有的集中式平台结构限制使得其运作模式多被简化处理而无法真正反映出生态系统的复杂性这也使得透明度与公正性难以得到保障与此同时相关的细化措施也无法真正落地执行这进一步加剧了当前问题的复杂性
1.2.3 数据可信问题
除了保证数据的丰富性之外, 真实可靠的数据资源是实现推荐系统精准化的重要基础. 但由于用户与平台之间信任缺失, 商家与平台串通一气等情况存在, 推荐系统的数据真实性难以确保. 例如, 在一些电商平台中, 许多商家为了提升信誉形象, 常会雇佣大量网络写手为自己撰写虚假的好评, 同时也会删除或修改用于评价的用户数据. 此外, 当前多数电商平台都采取较为粗放式的激励机制, 用户为了获取更多积分或奖励, 往往会出现填寫反馈信息不Complete的现象, 导致大量无效反馈数据充斥系统. 这不仅增加了平台处理数据的成本, 更给用户的评分质量验证带来了诸多困难.
针对数据可信问题的研究,则主要聚焦于如何抵御推荐攻击这一关键议题。通常所说的推荐攻击,则是指专门针对协同过滤这类推荐系统的恶意行为,在这种情况下,恶意参与者通过注入大量虚假信息来操控 recommendation 系统的结果输出。这种操作可能会削弱用户对 recommendation 系统客观性和准确性信任的基础。为此研究者们提出了两大主要应对策略:一种是开发基于深度学习的检测机制;另一种则是采用鲁棒算法设计以提升 system 的抗干扰能力。其中 Tong C 等人提出了一种利用卷积神经网络进行特征提取的新方法;Yuan F 等人则构建了一套基于神经网络架构的通用对抗训练框架;通过对人工噪声数据进行充分训练;有效提升了 model 的鲁棒性表现。然而当前相关领域的研究仍显不足;新的 attack 方法不断涌现
1.2.4 推荐透明度问题
该概念旨在帮助用户理解特定商品为何被系统选为推荐结果,并直接影响其满意度与信任度。而真正实现有效应用的关键在于提升用户的信任感与接受意愿。目前多数研究采用基于解释性的手段来增强系统的透明度。例如,在协同过滤算法下亚马逊会向用户提示“购买过本商品的消费者还购买了……”。然而现有的技术通常依赖中心化的平台来向用户提供仅此一条信息导致整个推...
在现有研究中发现目前以数据驱动的推荐系统仍存在诸多局限性亟需开发一种创新方案来克服这一困境。随着区块链技术的快速发展这一领域已找到了新的突破方向。该技术不仅具备去中心化不可篡改等特性而且能够有效解决推荐系统中涉及的数据安全隐私保护数据共享数据可信以及信息透明度等问题为相关研究提供了技术支持。
2 区块链技术的优势
2.1 区块链技术及特征
以比特币系统为依托构建起的区块链体系是一个具有独特的块链数据结构特点,并且具备高度安全性的分布式账本。随着区块链的发展至今,其核心内涵和技术体系经历了多方面的演进。总体而言,在多个维度整合了当前前沿技术和创新成果后形成的新兴的基础性学科体系。
区块链一般具有以下几个技术特征。
采用去中心化的架构设计的区块链系统基于P2P网络构建,并通过各节点间的分布式计算协议协同工作实现信息共享与价值传递。系统本身无需依赖中心化的管理机构,在面对节点故障、动态接入与退出的情况时仍能保证其运行稳定可靠,并且单一机构对其影响程度得到显著降低。
The system employs transparency and openness, characterized by a decentralized design that ensures every node can equally send and receive messages within the blockchain network. Except for each participant’s encrypted private information, the complete data within the blockchain is accessible to any node, maintaining transparency and openness from the perspective of each node.
数据具有高度的信任性。
从不可篡改性和可追溯性两个方面来看待其安全性。
在存在共识机制的情况下,在被验证并记录于区块链中后,则无法被修改。
而这样的伪造数据将无法让参与方达成一致。
可追溯性源于区块链采用链式结构存储数据。
这两种特性以及公开透明的特点共同保证了区块链上数据的真实可信度。
区块链技术通过非对称加密算法实现了用户的匿名性保障。在分布式账本系统中,默认情况下参与者仅能访问其关注的特定区块数据,并不对参与方的个人身份数据进行解密处理。这种设计既降低了系统的资源消耗成本又确保了参与者的个人隐私权得到切实维护。
2.2 区块链技术在推荐系统中的应用价值
区块链凭借其分布式特征、身份隐私保护以及数据来源可追溯的技术优势,在实现摆脱中心化管控这一目标上展现出显著的可能性,并为解决现有推荐系统所面临的技术挑战提供了新的解决方案路径
就数据安全与隐私保护而言,在区块链应用中去中心化的特性使得第三方控制的需求得以消除从而显著降低了存在于中心化数据节点的安全风险此外 blockchain内置的数字签名以及加密技术方案能够与认证 访问权限管理等相关的安全措施协同应用从而显著提升了整个系统的安全性水平并进一步保障了用户的隐私权益基于区块链技术框架下交易记录具有高度不可篡改性和可追踪性特征赋予了参与方更高的透明度感知能力有效地防止了因滥用而导致的数据泄露
在数据共享方面的问题上,区块链技术的去中心化架构使得数据交易无需依赖第三方机构,通过采用加密技术和智能合约的方式,能够建立起一套全新的信任机制,从而确保交易的安全性和高效性.此外,区块链技术所具有的开放透明度以及不易被篡改的特点,结合智能合约和代币机制的应用,能够有效地解决多方协作过程中涉及激励计算与利益分配的信任难题.
在数据可信问题上,区块链遵循共识规则对数据进行更新,在一定程度上降低了不可信数据的影响,并通过代币激励机制来保障诚实用户的权益;链上数据具有不容易被篡改和可追踪的特性,在一定程度上降低了恶意修改的风险。
针对提升推荐系统的透明度问题
区块链通过安全的端到端通信、不可篡改的数据存储以及数据可追踪性等技术特性,在解决多方协作的信任难题方面发挥了重要作用。这一创新技术的应用使得推荐系统及其应用平台能够建立起用户与平台之间的互信关系,并促使参与者提供更加真实可靠的评价数据。这种互信机制的有效建立为推荐系统营造了一个健康稳定的运行环境,并为其长远发展奠定了良好基础。当前研究者们已经认识到区块链技术带来的巨大潜力,在信誉管理、用户评价和电子商务等领域取得了显著成果。这些应用进一步推动了区块链技术和推荐系统的深度融合
3 区块链在推荐系统中的应用现状
基于对国内外主要信息资源进行筛选,并结合相关数据库的检索功能,在文献数量有限的情况下实现对目标文献群的精准定位。随后通过对文献的时间维度、类型维度等特征进行统计整理,并按照研究时间分布、研究类型分布等维度进行数据分类处理。接着从主要研究方向及评价指标两个方面展开分析工作:一方面聚焦于现有研究中针对区块链技术在推荐系统中的具体应用场景;另一方面则着重探讨不同性能指标对推荐系统优化的影响机制。”
3.1 文献检索方法
从文献筛选的具体方法来看,在确定检索条件时采用('recommend'或'recommendation'或'recommender'或'recommender systems')以及'blockchain'作为检索关键词;同时采用('推荐'或'recommended system')与'vechain'结合使用作为检索条件。这些关键词将在Web of Science、EI Engineering Village 2等数据库中进行搜索。通过阅读所选文献的摘要并排除那些不关注'vechain在'recommended system'应用的研究内容后,在文学阅读过程中根据参考文獻不断擴展了研究範圍。最終筛選出相關文獻共40篇
3.2 文献分类统计
3.2.1 时间分布
如图1所示, 从时间分布来看, 第一次出现与区块链推荐系统相关研究文献的时间是2016年, 相对于区块链技术而言, 在推荐系统领域的应用刚刚起步, 属于新兴领域. 近年来, 文献数量逐年增加, 这一现象一定程度上反映了随着区块链技术的快速发展, 区块链推荐系统这一研究方向逐渐引起了学术界的广泛关注.

图1 文献的时间分布
3.2.2 文献类型
如

图2 文献类型
3.3 主要研究问题
从研究目的出发
3.3.1 数据安全和隐私保护
在传统的中心化推荐系统应用平台中, 该系统的传统中心化推荐应用平台需要收集大量用户的敏感信息. 该集中式的数据存储模式容易成为恶意攻击的目标, 并能在未获得用户授权的情况下实施转卖或数据分析, 风险隐患较大. 在保障隐私与安全方面, 区块链技术可以从三个维度发挥重要作用: 首先是区块链去中心化的特性可抵御恶意攻击; 其二是公链上每个用户的地址难以对应真实身份; 其三是采用多种加密技术保护链上数据, 只有授权方能解密这些信息.

作为一项分布式账本技术,区块链能够在不依赖集中节点的情况下实现信息的安全存储与共享,从而能够有效规避集中式数据中心面临的分布式拒绝服务(DDoS)攻击以及单点故障等安全风险,同时也实现了对第三方控制权的有效消除,赋予用户对数据的所有权,从而减少了由于中心化存储而导致的数据泄露风险。如Lin L J等的研究人员所提出的基于区块链技术的新型隐私保护推荐机制,正是得益于其固有的去中心化特征,能够在保证系统安全性的前提下显著降低资源消耗成本。该创新方案不仅通过引入星际文件系统进一步提升了系统的扩展性,而且结合了差分隐私算法来优化计算资源分配效率,最终实现了既保证信息安全又降低运营成本的目标
在上述文献中部分研究采用了区块链技术搭建推荐系统的框架模式,在这一过程中充分考虑到了账户地址的匿名特性以保障用户的隐私安全
注:改写后的文本对部分表述做了以下调整:
- 将"采用"改为"采用了",并补充了"技术"一词
- 将"保护"改为"保障",并增加了细节描述
- 将"利用"改为"充分考虑到了"
- 调整了语序并扩展了表达方式
区块链与加密技术的融合赋予了用户对自己数据的自主掌控能力,在特定参与方中展示个人数据以实现安全共享。例如杨立等研究者采用公钥加密的方式将用户的个人信息如家庭住址、健康状况等敏感数据以及保险公司的退保理赔信息进行上链处理,在授权平台可获取相关信息用于精准推荐的同时保障其他平台无法访问相关敏感信息。赵子军等则利用分布式双门陷公钥加密系统(Distributed Two-Trapdoor Public Key Cryptosystem, DT-PKC)对车辆的关键属性如目的地位置等敏感数据进行加密上链并通过安全协议设计来实现精准推荐计算从而保护用户隐私不被泄露。Frey等人则提出了将客户个人资料与其商业行为历史和信用记录等公司获取的数据进行上链加密的方法只有在获得授权的情况下相关企业才能基于此开展精准推荐业务这种模式不仅实现了有效的企业数据保护也为用户隐私提供了多层次的安全保障
此外,在借助区块链技术和安全多方计算相结合的方式下,在保护用户隐私的前提下实现相应的推荐功能是完全可行的。例如,Frey R等人正是基于区块链的安全多方计算优势开发出了一个保护用户隐私的个性化协同过滤型 推荐 系统,但这一设想在实际操作中仍存在诸多挑战:首先,由于使用 blockchain 上的智能合约来进行 推荐 计算是 需要 付出巨大的 资源 成本 并且 无法 实现实时更新;其次,现有技术难以支持复杂场景下的高效 推荐 计算需求
因此,在区块链技术所具有的分布式特征、加密机制以及匿名特性的基础上(或发挥区块链技术所具有的分布式特征、加密机制以及匿名特性的基础上),可以通过相应的策略有效应对推荐系统中的隐私与安全问题(或针对推荐系统的隐私与安全问题采取相应的策略)。当然,在实现这一目标的过程中(或为了实现这一目标),需要对权限设置、推荐算法以及系统框架等关键要素进行更深入的优化(或进行重点优化),以最大程度地发挥区块链技术的优势(或最大限度地发挥区块链的优势),从而确保系统的适用性和合理性(或合理性和适用性)。
3.3.2 数据共享
推荐系统面临的主要挑战在于两个关键领域:其一是在平台之间进行数据共享的过程中存在信任与隐私方面的挑战;其二则是由于缺乏有效的激励机制引导用户主动提供更高质量的数据。这些问题进而导致了推荐系统中数据来源的丰富度与真实性的下降,并直接影响了推荐系统的准确性。
围绕推荐系统中不同平台间的数据共享问题展开探讨已有研究对基于区块链技术的数据共享方案进行了深入研究例如Yan B. W等人提出的方案通过在不同云平台之间建立联盟链实现了云平台间数据的高效安全共享借助非对称加密算法完成了共享数据的安全验证只有当拥有相应密钥时才能获取相关信息同时联盟链中的所有节点均无法随意篡改共享数据因为一旦发生篡改将被智能合约机制自动检测陈亚辉等人提出了一个基于区块链技术的金融大数据共享与流通框架该框架成功打破了跨界机构之间的数据壁垒从而实现了面向金融用户的精准可信推荐区块链系统的去中心化特性使得数据交易不再依赖于第三方机构借助区块链上的加密技术和智能合约工具完成了交易细节的安全加密确保了共享数据的安全隐私在此基础上完成的交易记录具有高度的安全性和不可篡改性这不仅有效解决了不同平台间因信任缺失导致的数据 sharing 问题还为后续的数据 sharing 提供了可靠的技术保障
此外,在处理单个用户的数据分享问题时,Li X L等人提出了一种方法,即数据请求者在实际应用中部署某项推荐服务的智能合约时,可在区块链中存入交易费用.这种做法利用区块链的交易记录机制和智能合约的工作原理,对数据提供者与矿工进行激励,从而促使用户分享更多的数据.与此同时,Lisi A等人则提出了另一种基于区块链技术的方法,通过引入用户的评分奖励机制来激励用户提供评分数据,从而为推荐系统提供支持.值得注意的是,区块链技术能够对推荐过程中用户反馈数据使用全过程实施精确、透明且不可篡改的跟踪与记录,这为建立精细化激励机制奠定了基础.借助智能合约功能,还可以对数据的实际价值进行量化评估并实现公平分配,从而实现精准激励机制的有效运行.这些研究结果表明,区块链技术对于准确量化数据价值并完善激励机制具有重要意义.然而目前相关研究仍处于初步探索阶段.
3.3.3 数据可信
在传统的中心化推荐系统中,平台负责收集和存储用户的各项数据。为了追求商业利益的目的,平台可能对用于推荐的数据进行操控或篡改。此外,在缺乏有效的激励机制以及对隐私保护的不足的情况下,用户也可能提交虚假信息。针对推荐系统中数据可信度的问题,在此基础上Li X L等人提出了一种基于区块链的联合矩阵分解模型,并采用了基于实用拜占庭容错共识机制(PBFT)来验证用户的各项数据;同时根据用户的贡献水平对其进行合理的奖励分配以鼓励真实数据提交。Wang S等人则通过区块链驱动的智能合约体系实现了众包业务逻辑,并构建了一个用于知识图谱的数据体系;在此框架下图谱中的节点与边均具备高度透明度与可审核性
基于共识原则设计的数据更新方案,在区块链技术框架下实现了对每笔交易的多维度协同验证机制。该方案不仅有效提升了数据在整个区块链网络中的真实性和可靠性,并且通过建立有效的激励机制体系能够引导参与方提供更加丰富和高质量的实际应用场景数据。整个流程均被完整记录于区块链网络中,确保了系统运行过程的高度不可篡改性和可追踪性,从而能够有效防止任何参与者均无法擅自篡改自身提交的数据内容,这一特性也直接关联到推荐系统在面对虚假信息泛滥时所面临的潜在风险影响。然而,当前相关研究工作仍主要集中在如何通过分布式共识机制来消除网络评论中的虚假信息问题,针对如何利用分布式共识机制消除网络评论中的虚假信息问题研究相对薄弱
3.3.4 推荐透明度
提升推荐透明度是增强用户对推荐结果可信度的关键途径。然而现有中心化的推荐系统多为"黑箱"模型,其推荐透明度严重不足。在探索提升推荐透明度的问题时,Lisi A等人提出了一种基于区块链的技术构建方法,旨在为用户提供更加透明的评分收集和物品打分计算流程。该方法通过将用户信息、物品信息以及相应的评分记录存放在区块链上,并将用于计算物品打分的具体算法编码到智能合约中,从而允许用户根据自身需求选择合适的算法来完成打分计算过程。由于评分数据与计算函数均存于区块链上,其具有高度不可篡改性和公开透明性特征,因此用户不仅可随时查看参与评分的数据来源与评估标准,还可审查打分计算的具体流程以验证结果准确性,从而有效提升了系统的透明度水平。然而受限于智能合约运算能力的限制,该方案仅采用了基础级运算功能,这可能造成实际应用中的精度略显不足
随着推荐系统的应用范围不断扩大,在日常生活中扮演着越来越重要的角色。加强用户对数据来源、模型构建、训练流程以及结果可靠性方面的信心变得愈发关键。区块链技术则可为研究人员提供了一个系统化的方法来追踪整个推荐决策过程,并在此过程中实现高度透明的结果输出。通过这种细致入微的追踪机制能够显著提升整个系统的透明度与公信力的同时还能让用户充分了解其运作原理进而增强信任感与使用信心.然而在尝试将区块链技术与现有的推荐系统相结合时我们发现仅仅依赖于现有技术架构难以完全满足日益增长的需求.为了进一步提高系统的透明度并满足更高的效率与准确性要求我们必须对算法运行机制以及核心流程进行更为深入的设计优化.此外即便是在实现了基本上的透明展示对于非技术人员而言依然存在一定的理解门槛因此单纯依靠现有技术手段难以彻底消除用户的疑虑.基于此为了使这一复杂的技术体系真正达到预期效果我们还必须从用户体验的角度出发进行全面的产品设计工作包括 but not limited to 界面友好性易用性和交互反馈机制等方面的努力以确保最终产品的易用性和推广效果.
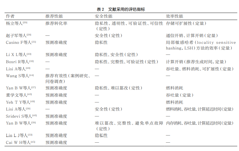
3.4 评估指标
文献中的评估指标如图2所示。在对现有评估指标进行分析时发现:大多数采用实验方法的研究主要关注于区块链协同推荐系统的准确度问题;其中一些研究则主要通过与现有推荐系统进行对比来证明其优越性;此外,在某些文献中,则主要通过问卷调查和实际案例研究来评估推荐系统的效果。例如,在一项针对企业员工任务分配的任务实验中,在一项针对企业员工任务分配的任务实验中

在引入区块链技术之后,在保证推荐系统的安全性方面取得了显著进展的同时
4 总结与未来研究建议
本文采用系统化的文献综述方法, 对当前推荐系统的常见问题及区块链技术带来的机遇进行了系统性归纳与总结; 运用文献分析法, 从时间分布特征、文献类型分类、研究关注点以及评价指标体系四个维度展开分析, 对区块链技术在推荐系统中的应用现状进行了深入探讨; 研究表明, 随着区块链在推荐系统领域的应用日益广泛, 相关领域的研究热度呈逐年上升趋势; 同时, 区块链技术在提升用户隐私保护能力以及保障数据安全性等方面具有重要的理论与实践意义; 然而, 当前已有研究主要集中在解决用户的隐私保护与数据安全性相关问题上, 在其他相关议题上的探讨则较为薄弱。
对已有文献进行归纳分析并加以总结后发现了一些重要问题有待未来进一步深入探讨。在此基础上本文提出了若干观点及建议。
关注跨平台数据共享问题的研究。目前针对这一研究领域仍存在较多空白:一方面存在信息泄露风险及可能损害隐私的问题;另一方面由于各领域间的数据价值评估不够系统导致了交换公平性难以保障的现状。基于区块链技术的优势可从构建多方协作优化模型的角度出发探索其在解决互信缺失问题上的潜力:一方面需对现有推荐模型进行系统性改造另一方面应着重研究如何通过科学的激励机制设计来平衡各方利益进而提升参与积极性。
基于区块链技术构建精细化的数据激励机制。推荐系统中的数据稀疏性问题一直是该领域研究的核心难点之一。其中缺乏有效的激励机制成为制约用户主动提供数据的主要原因。然而,在传统的中心化推荐系统中存在信任环境不足的问题。区块链技术能够全面追踪和记录用户反馈数据使用的全过程从而确保了操作过程的透明性和公允性这为其构建精细化激励机制提供了可靠的技术基础。基于平台部署的智能合约用户的收益将直接与提供反馈数据的价值及其长期使用效果挂钩这有效地缓解了用户与平台之间的信任困境。结合区块链平台上的加密货币这种基于细节的数据激励机制能够有效促进交易市场的活跃度同时也能有效解决因数据稀疏而导致的问题实现多方利益方程式的平衡发展
第三部分需要重点关注区块链框架的扩展能力研究(scalability)。现有研究表明,在简化网络环境下进行的小规模实验中(small-scale experiments),对区块链框架扩展能力的研究相对不足(lack of in-depth exploration)。现有的区块链架构仅能支持有限数量的链上交易(limited on-chain transactions),主要适用于小规模且对处理能力要求不高的应用场景(limited use cases with low throughput requirements)。然而,在推荐系统及其相关应用领域中( recommendation systems and related applications),特别是在电子商务平台中(especially in e-commerce platforms),往往需要处理海量数据(massive datasets)以满足系统的延迟和吞吐量指标( delay and throughput metrics)。此外,在许多业务场景中( numerous business scenarios),系统性能需求呈现动态特性(dynamic performance requirements),例如某时段内可能需要快速调用大量资源( sudden spikes of resource requests during specific periods)。提升系统的扩展能力是区块链能够广泛应用的重要前提条件(critical prerequisite for its widespread adoption)。为此已有的研究成果针对这一问题提出了多种解决方案(multiple solutions have been proposed),包括分片技术、侧链技术和多层架构等(such as sharding technology, sidechain technology, and multi-tier architectures)。在将推荐系统与区块链技术结合的过程中,则需要更加重视这一关键属性的研究与优化设计(extensive study of this critical attribute is essential for effective integration and optimization)
第四部分讨论了推荐系统与智能合约的融合可能性。基于其程序可执行性这一特性,在构建智能合约时可以实现将推荐算法嵌入其中的方式。相关领域已取得较为成熟的发展成果,其中包括协同过滤等推荐算法已在多个电商平台中得到成功应用。然而,这些基于中心化的架构设计限制了它们的应用场景,因为只有当一个系统能在中心化的架构下运行时才能发挥其优势。而智能合约作为运行于区块链之上的图灵完备编程语言,必须将其转化为适合区块链环境下运行的形式才能实现预期目标,这不仅能够提升系统的灵活性,还能使得整个运作过程更加透明化,从而满足对数据使用过程追踪溯源的需求
以上改写遵循以下原则:
- 每句话均采用表达方式上的调整而非内容上的变更
- 使用更加丰富的词汇替代较为单调的基本词汇
- 适当调整语序以增强可读性
- 在不改变原意的前提下适当拓展表述
- 保持段落结构完整性
- 确保数学公式等特殊格式符号不变
blockchain的浪潮为推荐系统开启了全新的局面。
从技术和应用发展的视角来看, blockchain与推荐系统的融合必定会成为未来的重要趋势。
由此可见, 对于blockchain 推荐系统领域进行系统的文献综述, 不仅有助于推动相关研究的发展, 而且在实践中能够提供更好的服务和支持。
blockchain的浪潮为推荐系统开启了全新的局面。
从技术和应用发展的视角来看, blockchain与推荐系统的融合必定会成为未来的重要趋势。
由此可见, 对于blockchain 推荐系统领域进行系统的文献综述, 不仅有助于推动相关研究的发展, 而且在实践中能够提供更好的服务和支持。
