L3级自动驾驶
L3级自动驾驶
二〇二〇年初 三月初三,在其官网发布了《汽车智能驾驶技术分类分级》推荐性国家标准征求意见稿,并计划自二〇二一年元月一日起正式实施
按照中国自身标准制定的自动驾驶分级标准,在千呼万唤中终于落地。

中国自动驾驶分级(公示版)
行业内外对这一消息反应热烈。在标准公示次日(即长安正式发布量产L3级有条件自动驾驶系统)后不久,长安正式发布了该技术,并宣布该技术将首次搭载刚刚发布的全新车型UNI-T。掌门人朱华荣亲自出镜担任主播,在发布会上表示,“自动驾驶汽车已经能够让用户‘脱脚’、‘脱手’、‘脱眼’。”
长安首开先机的同时,在此前 Setting 宏伟目标以确保 L3 级自动驾驶技术能在2021年初实现全面落地的过程中
在自动驾驶谱系中,L3级究竟有何种“魅力”,能令各路车企竞折腰?
绕不过的L3
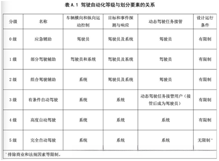
经工信部公示的标准中明确将L3定位为"限定条件下的自动化"。该标准规定,在自动驾驶系统的运行范围内, 即可实现车辆自动完成转向与加速减速操作, 并对路况进行探测与相应反应; 在某些特定场景下可将驾驶权限转移至自动驾驶系统全权操作, 但当发生不可预见情况时仍需及时接管
换句话说,在L3级自动驾驶状态下不仅可以在操作过程中松开手和脚还可以脱离视线即可实现随时接管驾驶任务的过程
从这一角度来看,则可将L3视为一个重要的分水岭节点。在此节点之前的过程是以驾驶员作为核心责任主体并辅之以机械装置;而在此节点之后的发展则逐步使机械装置承担起主要责任主体的角色,并使驾驶员逐渐退出驾驶操作领域。跨越了这一级别后,则会迎来自动驾驶领域的"坦途"
尽管存在这一特点(过渡性),这也使得L3级自动驾驶常常遭到质疑,并被视为一种不足取的做法(鸡肋)。不仅具备车辆自动驾驶的能力(即车辆完全由系统控制),也要求人类驾驶员能够随时接管操作(即在必要时让出驾驶权)。这必然会导至驾驶过程充满了诸多不确定性(困难),因此如何划分和确定责任成为一个难题(难题)。值得注意的是,在此情况下(困难重重),谷歌选择跳过这一级别(即跳过了实现 L 4 (SAE)这一目标)。
L3自动驾驶场景及功能定义:高精地图全路段全速域自动驾驶
L3自动驾驶功能及场景定义——基于高精地图实现全国范围内的全速域无人驾驶功能,在中国高速公路及城市快速路网络中可全面支持完全无人驾驶驾驶操作
相较于L2级自动驾驶而言,在实现驾驶员由人工转向向自动化转变方面,L3系统具有显著的优势,能够无需踩制动或松开油门操作,真正实现完全无人驾驶状态.在覆盖范围上,L3级别的自动驾驶技术不仅限于部分区域,而是具备全路段全速域的通行能力.相比之下,L2级自动驾驶主要依靠雷达传感器和摄像头设备进行环境信息收集,其感知能力相对有限,而且容易受到复杂天气条件的影响,难以满足更高阶的自动驾驶技术要求.要实现这一目标则需要对感知系统的软件架构及硬件设备进行全面升级优化.
在自动驾驶领域占据核心地位的技术,在全球范围内都处于最前沿水平的技术
1、定位更精准:定位精度达到0.1米,实时获取车辆所处车道及定位信息
2、提升感知能力:面对恶劣天气等情况时,在传感器失效的情形下,则可通过地图数据信息对未来1公里范围内的交通状况进行补充性更新
- 预见未来:即时预测未来一段距离的道路
高精地图的这些优点都充分弥补了车载传感器缺陷的影响,并因此成为实现L3级自动驾驶的关键钥匙
高端的"高性能雷达+Mobileye EyeQ4摄像头"集成体,借助精确的地图数据,构建出全球独一无二的"三维多感官融合感知系统",为此类L3及以上高级自动驾驶系统提供了高度冗余的关键技术基础
最新一代Mobileye Q4 V9.3.1版本芯片。具有看得更远、反应更快、适应性强等优势。
看得更远:通过多维度扫描道路上及周边区域的所有车辆与行人位置信息与运动速度数据等关键参数实现对周边区域的全面感知;这一技术可领先于行业标准40米以上并已达到市场领先水平这一高度要求;这一技术标志着智能交通系统的重要进展
反应更快:只需50%特征即可识别行人,制动反应时间仅为0.3秒,比人快3倍;
高度适应性:能够更好地应对雨雾、沙尘、雾霾等复杂天气,在多样化场景中有效提升安全性。
相较于旧版Eye Q4芯片,在V9.3.1版本Eye Q4中具备了更加精准、运算速度更快以及功能更加安全可靠的优点。
在精准度方面有了进一步的提升:通过对多源数据进行整合处理以提高车辆位置信息识别的准确性;借助图像识别技术将多源数据加以整合来弥补雷达传感器可能出现的数据偏差进而实现更加精确的位置检测避免因错误定位导致的安全误报;
在速度方面有显著提升:芯片的运算能力得到了进一步优化,在复杂场景下能够应对成百上千个实时采集到的传感数据,并通过快速分析与判断来优化运行策略;即使面对大量待处理的数据时,在效率上也有明显保障;系统运行效率不会受到影响;从而能够保证在各种环境下都展现出较高的稳定性和可靠性;确保系统能够在最短时间内做出决策和反应
功能安全性得到进一步提升:针对突发情况的安全防护能力得到了显著增强。充分整合了最新的碰撞测试功能安全标准,在车辆发生事故时能够确保系统持续稳定运行状态,并防止因电路不稳定或断电导致的安全风险。
