单相交流电子负载(2022年电赛A 题)
本设计实现了一种单相交流电子负载,其核心内容包括以下几方面:首先,设计了一个包含前级负载模拟单元和后级能量回馈单元的主电路结构,其中前级采用PWM整流电路模拟负载特性,后级采用单相逆变器进行能量回馈。其次,系统通过TMS320F28335控制器实现对输入电流的功率因数调节,能够模拟电阻性、电感性和电容性负载,并通过直流侧电压的控制实现能量回馈的稳定。理论分析表明,通过调节逆变器的调制比和直流侧电压,可以平衡输入功率和输出功率,维持直流侧电压的稳定性。此外,电路设计包括PWM模块、采样电路和辅助电源设计,软件部分通过PWM触发和PI调节实现电流和电压的精确控制。
一、任务
搭建如图1所示的单相交流电子负载系统,其中,用于模拟负载特性的模块能够实现对...的模拟。
电阻性、电感性、电容性负载,能量回馈单元能将尽可能多的能量以 50Hz 交流
电回馈。

图 1 单相交流电子负载原理图
二、要求
( 1 )模拟电阻性负载,电子负载输入为 U 1 =30V , I 1 =2A 。( 15 分)
( 2 )模拟电感性负载,电子负载输入为 U 1 =30V , I 1 =2A ,输入侧功率因数 cos φ 1
能根据数字设定在 0.50 ~ 1.00 范围内自动调整。( 25 分)
( 3 )模拟电容性负载,电子负载输入为 U 1 =30V , I 1 =2A ,输入侧功率因数 cos φ 1
能根据数字设定在 0.50 ~ 1.00 范围内自动调整。( 25 分)
( 4 )模拟电阻性负载,电子负载输入为 U 1 =30V , I 1 =2A ,测电子负载的输入功
率 P 1 和回馈功率 P 2 , Δ P = P 1 - P 2 ,要求 Δ P 越小越好。( 25 分)
( 5 )其他。( 10 分)
( 6 )设计报告。( 20 分)

三、说明
( 1 )为简化题目、方便测试,电子负载回馈的能量由电阻性负载消耗。
( 2 )图 1 中的交流电源为 50Hz 正弦波交流电,其形式不限,但应做好隔离等
措施,确保电气安全。
( 3 )为方便测试要求( 4 ),交流电子负载仅由图 1 中的交流电源供电。
( 4 )题中所有交流参数均为有效值。
( 5 )电子负载的输入功率 P 1 = U 1 I 1 cos φ 1 、输出功率 P 2 = U 2 I 2 cos φ 2 ,其中 cos φ 1
为电子负载输入侧的功率因数, cos φ 2 为电子负载回馈侧的功率因数。
( 6 )电路制作时应考虑测试方便,合理设置测试点。
四、设计方案
1)简介
为满足单相交流电子负载的设计需求,本研究提出了一种基于单相整流器与逆变器级联的主电路拓扑结构,并以TMS320F28335芯片为核心控制器。该方案采用PWM整流器作为负载特性模拟单元,同时配置单相逆变器作为能量反馈模块。系统设计的核心在于通过锁相环实现输入电压相位的精准跟踪,并通过调节锁相环相角和采用PI控制算法优化电流环路,从而实现输入电流与电压相位差的精确控制,以满足不同负载特性的需求。通过仿真验证、硬件设计、软件调试以及系统联调等多方面验证,最终验证了所设计的单相交流电子负载电路及其控制方案的有效性。测试结果显示,该系统在满足题目要求的同时,能够准确模拟多种负载特性。
2)系统框架设计

图2 系统总体框图
系统主要采用单相PWM整流电路与单相逆变电路作为主电路拓扑结构,主控芯片选用TMS320F28335。系统框架结构示意图如图2所示。交流输入电压为30V,输入电流为2A,其中PWM整流器负责负载特性模拟,逆变器承担能量反馈功能。
3)理论分析与计算
当给定功率因数时,为了维持输入电流幅值和相位的恒定关系,整流单元必然持续提供直流侧的恒定功率P1。直流侧的能量流动关系表明,P3等于P1减去P2,其中P1代表整流单元向直流侧提供的功率,P2代表逆变单元消耗的功率,而P3则代表电容储存的能量功率。
当供给功率大于消耗功率时,P1>P2;P3的值大于零;直流侧电容呈现出充电趋势,同时直流侧电压Udc上升。
当供给功率小于消耗功率时,P1<P2;P3小于0;直流侧电容呈现放电趋势,直流侧电压Udc 降低;
若 P1=P2(达到供给与消耗的动态平衡),且 P3=0,则直流侧电容系统处于充放电平衡状态,直流侧电压Udc 保持恒定。
在稳态条件下,应调节P2以确保P1等于P2,从而维持直流侧电压的稳定。在动态过程中,同样需要调整P2以控制直流侧电压Udc的变化趋势。
逆变单元调制度 m 值越大(最大可达 1),等效直流电阻 Req 随 m 值增大而减小;当 m 值越低(最低为 0),等效直流电阻 Req 随 m 值减小而增大。等效直流电阻 R 的调节范围为[2R,+∞)。当输入电压的交流有效值为 30V 时,其峰值电压为 42.4V。直流侧电压设定值可取 50V,更为保险的情况下可选 60V。当直流侧电压设定为 50V 时,逆变单元的最大功率承受值需至少达到 60W,由此计算得出最大等效直流电阻 Req,max 约为 41.7Ω,最大直流侧电阻 Rmax 约为 20.8Ω。当直流侧电压设定为 60V 时,逆变单元的最大功率承受值需至少达到 60W,此时电路与程序设计要求下,最大等效直流电阻 Req,max 约为 60Ω,最大直流侧电阻 Rmax 约为 30Ω。本设计建议直流侧电压取 50V。
4)电路与程序设计
A. 主电路设计

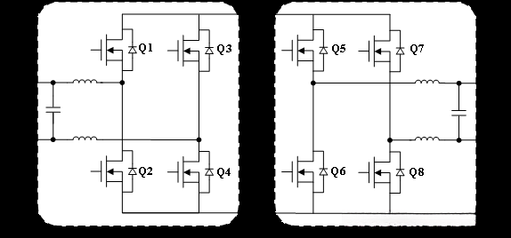
图3 主回路结构示意图
单相能馈型交流电子负载主要由前级的负载模拟侧和后级的能量回馈侧两个部分构成。在负载模拟侧,通过适当的控制手段调节输出电流,使其能够跟随根据要求的负载计算出的参考电流,从而实现模拟真实负载的功能。直流量电容的作用是确保前级负载模拟单元输出的直流电压稳定,并为后级的能量回馈单元提供稳定的输入。
B. 模块电路设计
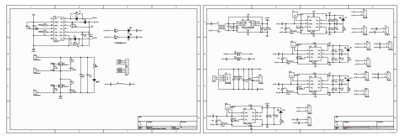
b. 半桥模块电路设计及辅助电源设计

图4 半桥模块电路设计及辅助电源原理图
c. 采样电路设计
具体实施了交流电流采样设计,并采用了霍尔电流传感器 CSM050LA作为该环节的采样元件;针对交流电压采样设计,采用了霍尔电压传感器 TBV5/25A作为采样元件;直流电压采样设计同样采用了霍尔电压传感器 TBV5/25A作为采样元件。
5)软件程序设计
软件程序通过PWM触发采样方式获取交流输入电压和电流的瞬时值。单相交流电压经软件锁相环实现相位控制。通过移相和电流环中的PI调节改变SPWM的占空比,以稳定输入电流的幅值和相位,从而实现功率因数的调节。后级电路通过PI调节实现直流侧电压的稳定。
