无人机安全通信协议研究综述
摘 要
内容目录:
1 无人机通信安全威胁
1.1 信息窃取
1.2 信息篡改
1.3 拒绝服务
1.4 信息注入
2 无人机通信的安全要求
3 通信安全协议
3.1 对称密钥密码学安全协议
3.2 轻量级密码安全协议
4 安全通信相关新技术
4.1 量子密码安全技术
4.2 后量子密码技术
4.3 区块链技术
5 结 语
如图1所示, 无人机系统由一系列基础模块构成, 其中一个是无人机本体, 另一个是地面控制站. 在无人机内部, 基础系统主要由内部连接机制与操作系统组成, 其中内部连接机制负责将机上不同的模块连接在一起. 机上搭载的任务主要包括传感器系统、武器系统(若具备)等. 其中, 传感器主要由压力传感器、姿态传感器以及加速度计组成, 它们对于确保无人机能够以安全稳定的速率飞行起到了关键作用. 此外, 无人机还配备了雷达设备、照相机以及全球定位系统(GPS)等其他类型的传感器设备. GPS设备能够接收导航信号, 实现对无人机自主飞行的支持功能, 并实时传输位置信息至地面控制中心. 同时, 为了实现与其他设备的通信联系, 无人机必须与外部进行通信连接. 这种通信既包括与地面站的无线数据传输, 也包括与其他无人机之间的实时信息共享. 各组成部分间的相互作用关系如图1所示

图 1 无人机系统各模块之间的关系
无人机常见于受限环境中,在无线通信手段下执行既定任务指示,并通过无线电通信手段实现远程操作。其传输的信息面临泄露与篡改的风险;基于密码机制的安全防护措施被认为是当前最普遍采用的方式
本文详细探讨了无人机在通信领域面临的潜在安全威胁,并重点阐述了基于密码的防护机制的发展现状。涉及对称加密和非对称加密技术在无人机安全通信中的应用情况。深入探讨各种轻型无人机使用的安全通信协议所采用的技术架构。比较不同协议的安全性能与计算开销特征。指出了当前这些协议仍存在的不足之处或潜在漏洞。
1
无人机通信安全威胁
因为无人机无人操作驾驶这一特点限制其自主性,在执行任务指令及飞行状态的数据上传过程中均需依赖于外部无线通信系统的支持。相较于具有封闭特性的有线通信而言, 开放式的特性使其具备了较高的抗干扰能力, 常见的攻击手段主要包括以下几种情况, 如图 2 所示

图 2 无人机面临的主要威胁
信息泄露:由于存在加密漏洞、加密技术的强度不足以及安全机制存在缺陷等因素,在线传输过程中容易遭受敌方利用空中的数据进行分析从而导致机密信息被泄露以及个人隐私受到侵害。
(2)信息篡改:对无人机或地面站通信信息进行修改,从而破坏完整性。
(3)DoS攻击(Disk Operation System):通过依赖关键设施破坏正常的运行状态(利用重要的设备如网关),降低了无线网络的可用性。
敌手依赖身份验证方案中存在的漏洞来模拟合法实体并植入虚假信息或非法命令序列,从而削弱其真实性和完整性.
1.1 信息窃取
伊拉克激进分子利用商业软件成功阻止了美国'捕食者'无人机实时传输的视频信号,并以此获取了逃离或监视美国军事行动所需的情报。在执行任务的索马里、阿富汗及巴基斯坦等地均获取了不同级别的视频信号。
1.2 信息篡改
研究者在文献 [3] 中指出 DJ 无人机(幻影 3)存在安全隐患。麻省理工学院的研究团队借助网络攻击工具对无人机的主系统(包括摄像头、飞行控制系统以及整体无人机本身)的数据流量进行了精确捕捉,并对这些数据流量进行了深入分析。随后他们成功识别出各关键组件,并发现该款无人机因密码管理相对薄弱导致设备运行异常
1.3 拒绝服务
MavLink 是一种高效且低功耗的消息传输协议,在地面站与其他包括机载无人机在内的各种无人机之间实现通信。多种无人机及其自动驾驶系统均采用此协议进行操作。然而由于 MavLink 协议本身不具备加密通信功能及相应的认证授权机制程序,在这种情况下就会导致这些系统容易遭受多种攻击手段。当地面站采用未经过认证的信道以及非加密方式进行数据交换时,在这种情况下攻击者只需配备适当发射器即可完成对相关设备的远程操控并实施攻击行为
文献 [4] 构建了基于无人机的安全实验平台,系统深入研究了MavLink协议的抗性.通过实时监控无人机与地面站之间的通信,在持续观察后,采集并分析地面站向无人机发出的消息请求,随后分析数据包并模仿自己的消息请求,持续投放大量模仿正常任务的数据包至该系统,最终导致该系统的运行陷入瘫痪状态.然而 ground station team still firmly believes that only their unit can control such a type of flying device.
1.4 信息注入
文献 [5] 详细介绍了通过 MavLink 利用其漏洞对无人机发起攻击的各种案例,并且在该研究中还建立了实验平台。本团队开发了一款软件用于实时监测无人机的状态信息,并且在该过程中能够判断何时应当发起攻击于正在飞行的无人飞机。最后通过实验实现了分组注入攻击的技术。实验结果表明,在接收到恶意分组后,正在执行任务的无人驾驶航空器立即停止并悬停。
该文献提出了一种通过MavLink协议存在的漏洞实现对无人机进行劫持的方法。在使用遥测模块时必须提供NetID才能建立与无人驾驶航空器的连接关系。采用此策略后一旦掌握对方设备使用的NetID便能轻松实施对无人机的控制攻击行为。具体而言文献[7]的研究者采用了具有相同NetID的天线持续发送恶意MavLink数据包以达到控制无人机的目的
2
无人机通信的安全要求
基于无人机威胁评估的结果,在考虑至无人机自身资源受限的必要条件下,在制定无人机安全通信协议时,则需使其具备轻质化、实时响应和高安全性的基本特征。
无人机通信的安全性主要采用密码机制保障,主要包括以下安全性要求。
为了保证无人机与地面站(GCS)之间的数据传输安全性,在通信环节需实施双方认证流程
为确保协议实现完全前向保密性,在实施强密钥交换时应当采用一种确保会话密钥不可逆还原的方法。
保密性:各无人机及其与地面站之间的通信所传递的数据内容不应泄露给未经授权的第三方。
(4)完整性:确保信息在传输过程中保持不被篡改,不被破坏和丢失。
不容置疑地,在这样的情况下,安全要求中的一个核心点是确保参与者在不了解他人的情况下不拒绝承认或推卸责任。
极致的前向保密:该属性确保即使敌方获取了主密钥,旧会话密钥的安全性也不会受到影响。
(7)完美地实现向后保密:该特性保证,在对手已公开主密钥的情况下,未来的会话密钥不会受到影响。
3
通信安全协议
3.1 对称密钥密码学安全协议
3.1.1 对称密钥加密
在无人机网络安全通信领域中,在保证网络通信的安全性、保密性和可用性方面
为适应无人驾驶航空器网络的需求,在确保网络安全的前提下,设计的安全通信加解密算法需满足轻量性、实时性和安全性要求。此外,在应对无线信道衰落方面,该算法需具备较强的抗数据丢失能力以保证通信质量。具体而言:若加密解密耗时过长,则系统将无法维持实时性并可能降低性能;而若所设计的通信方案不能容忍数据分组的丢失,则将导致加密文本解析受到影响进而影响信息完整性。
以AES和SM4为代表的对称加密算法种类丰富。 AES这一算法支持四种不同的运行模式,在多个应用场景中得到了广泛应用。相比之下,在中国无线局域网领域推荐采用的分组密码方案主要是SM4。特别针对低功耗芯片设计。该加密方案规定了特定的分组长度与密钥要求,并且其处理单元均采用128位运算(注:这里的"运算"替代了原文中的"工作模式")。由此可见,在实际应用中仅需开发加密模块即可完成其全部功能操作。其优点在于设计架构简单明了且具备良好的安全性以及高效的性能特点,并成功满足了当前轻量级安全通信系统的基本需求标准。综合比较下来,则表明SM4在适用性方面更具优势,并特别适合于无线网络环境下的设备部署需求
Google 先后启动 ChaCha20-Poly1305 算法应用战略,在其 Android 移动平台生态系统中取得显著进展,并已将此技术作为核心组件进行大规模部署。该加密算法以其高效的计算效率(参考文献[9])而闻名,在 ARM 处理器平台上展现出独特优势(尤其是在 ARM v8 之前),其性能表现尤为突出(在此前版本中效果尤为显著)。然而,在高速移动无线通信环境中面对间歇性数据传输挑战时——由于移动信道条件的恶劣性——可能导致大量数据丢失现象频发(特别是在部分场景下还会出现分组损失的情况),从而对该加密方案的实际可靠性造成严重影响。目前来看,在无人驾驶航空器网络等特定场景下仍存在无法有效解决的分组丢失问题
3.1.2 对称密钥消息身份验证
哈希运算能够防止消息被篡改但无法确定数据的 origin 双方事先通过秘密渠道约定并存储了一个密钥 K 每当发送一条消息时 发送方会同时传递该条消息对应的校验码(MAC) 这个校验码并非单纯的消息散列值 而是将待签名的消息与共享的秘密密钥 K 进行结合生成的结果 接收端会对每个收到的校验码(MAC)进行验证 通过成功验证每个消息与其相应的 MAC 码组合(即消息-MAC 对) 双方能够确保证明信息未被篡改的同时也确认了信息的 origin
为了降低通信开销而采用轻量化的技术方案, MAC字段将被设计为较长,从而带来额外的通信开销.其中分割后的校验码字段可以通过携带部分校验码字的信息来实现,并可以在常规的数据包中嵌入或者作为附带信息发送到信道上.这种机制不仅能够提供数据完整性保护还能有效减少不必要的通信开销,从而有效降低整体系统的通信负担程度.
3.1.3 密钥管理
就对称密钥管理而言,在实际应用中,通信双方采用相同的密钥来进行数据加密与解密的过程。其主要特点包括:其特征之一是密钥长度较短;此外还表现在这些操作所带来的计算开销、通信开销及存储开销都相对较小;同时还有其他诸如操作效率高等方面的优势。
该对称密钥方案存在明显的局限性。对于任何拥有密钥的一方而言都能够发送一条信息并且该信息将通过相应的验证机制加以确认此外在当前系统架构下默认情况下所有节点都已共享其主秘钥匙至集中管理机构如果此集中管理机构遭受恶意攻击则可能导致整个系统安全体系出现重大漏洞
该方案旨在适应低性能平台以实现无人机的应用。研究 [13] 开发了一种仅依赖消息认证码与对称加密机制以实现最低通信与计算开销的技术方案。在无人机出厂前即被预先配置了特定认证密钥K以及唯一标识符。通过协商机制确定会话级别的共享秘密。当无人机与地面站之间的归属关系发生变化时,则需要相应地更新共享认证密钥。然而该方案并未提供前向安全性保障,并未能有效抵御重放攻击。
3.1.4 非对称密钥密码学安全协议
非对称密钥方案借助于基于公私钥基础设施(Public Key Infrastructure)的分发机制来分配公私钥配对;每个用户都拥有一个与自身身份通过证书颁发机构认证绑定的公私钥配对。鉴于通信开销的因素,在无人机与地面站之间以及不同传感器或设备之间采用了非对称协议来进行加密通信;同时也用于保障不同传感器或设备间传递的数据具有完整性。
在非对称密钥加密技术和对称密 keys 加密技术之间尽管在计算效率和长度效率上略显不足 其显著的优势在于Alice无法使用自己的私 keys 来伪造Bob基于非 symmetric 密 keys 加油的技术或进行签名 因此 在 private key泄露的情况下 则只需撤销相应的密 keys 配套。
在文献 [14] 中, 为了确定飞机接收的数据来源是真实地面站而非窃听者, 提出了基于非对称密钥算法的数据认证协议, 该协议被采用为 ADS-B 系统的安全认证方案 (ADS-B 即自动相关监视广播技术, 已在全球范围内推广, 成为美国下一代航空运输系统的核心机制). 该方案采用了带椭圆曲线加密 (Ellipse Curve Cryptography, ECC) 的 X.509 证书. 使用椭圆曲线加密后, 所产生的签名长度较短且计算效率更高, 明显缩短了身份验证所需的时间.
文献 [15] 中提出的方案在接收数据时执行签名验证流程。当飞机接收来自地面站或窃听者的数据时,则会执行验证流程以确认数据的真实性和有效性。具体流程如下:发送端利用 SHA-1算法计算出 160 位哈希值,并应用 ECDSA 签名该哈希;随后将此加密后的散列值传输给另一个节点;接收端则利用私钥解密接收到的哈希值,并计算原始消息的哈希值;最后比较两个哈希值是否一致。如果一致,则认为接收到的消息已得到有效验证且未被未经授权者篡改;然而,在实际应用场景中发现该协议未采取针对业务数据的加密措施,在某些特殊情况下可能导致公开飞机相关敏感信息后出现隐私保护与军事保密方面的挑战与压力。
通过采用非对称安全协议能够有效提升 ADS-B 的安全性。然而,在现有设计中还存在若干关键缺陷。研究者们在文献 [14] 中提出了一个值得探讨的问题:采用非对称加密技术是否能有效提升 ADS-B 协议的安全性?通过对 ADS-B 密码体系进行深入分析后发现,使用椭圆曲线数字签名算法结合非对称加密技术能够显著提高其安全性。
3.2 轻量级密码安全协议
无人机网络通常体积较小且载重有限,在数据处理能力方面也受到严格限制,并受到存储容量、数据传输能力和能源供应水平等方面的制约。为了支持多个复杂的应用程序同时长时间运行, 优化电路设计以最大限度地延长系统运行时间是一项具有挑战性的技术任务。因此, 需要开发轻量化的通信协议以确保网络的安全性和高效性
安全通信协议的设计主要包含数据加密、密钥认证协商以及密钥管理等多个关键环节。相比之下, 数据加密环节相对而言更为简单, 因此, 安全解决方案的整体性能很大程度上取决于如何有效地执行密钥分发与管理的具体操作流程。
鉴于无人机节点的技术限制,在设计无人机网络安全机制时,早期的研究大多集中在采用对称密钥密码体制的基础上进行研究工作。在密钥分发方案中,在部署节点之前,通常会将不同的密钥信息分发给各个无人机节点,在这种情况下任意两个节点可以通过彼此的身份信息来建立通信连接。然而需要注意的是,在该网络体系下其扩展能力较弱。因此基于对称密钥密码体制构建的密钥分配方案尚显不够完善。为了确保通信的安全性,在所有传感器节点之间的数据传输过程中必须严格执行加密处理,并进行身份认证流程。
在非对称密码学中采用一对密钥对消息实施加密与解密操作,在诞生后的时间里始终被视为保障基础安全需求的理想方案之一。过去因为无人机设备及传感器节点处理能力受限以及能源消耗受限等因素的影响,在无线传感器网络领域并未开展针对公钥密码体制的研究工作;但随着相关硬件技术和密码算法的进步完善,在相对轻量化应用场景下该技术已展现出可行性并获得广泛应用
3.2.1 椭圆曲线密码
RSA 和椭圆曲线密码体制通常被广泛应用于非对称密码体制中。与 RSA 相比,在安全性与效率方面表现出色的椭圆曲线公钥密码学(ECC)已逐渐成为现代公钥体系的重要组成部分。椭圆曲线加密技术的独特优势在于它可以在保证与 RSA 相同的安全级别和功能特性的同时显著缩短密钥长度,从而有效降低计算开销和通信成本。实践案例表明,在 210 位 ECC 密钥下可达到与 2048 位 RSA 密钥相当的安全强度。在资源受限的嵌入式系统中运行 ECC 加密算法是完全可行的;然而,在选择签名算法时需要权衡其较高的密钥生成成本这一重要因素。过长的密钥不仅会导致计算资源和带宽消耗增加,并且还会占用大量存储空间;因此,在实际应用中必须严格控制密钥长度以确保系统的高效运行。Ward 等人研究表明,在仅配备 8 位 CPU 的设备上仍可顺利运行 ECC 管理机制;基于此可以看出,在同样保障安全性的前提下 ECC 基础方案相较于 RSA 方案具有更高的性能水平
椭圆曲线数字签名算法(Elliptic Curve Digital Signature Algorithm, ECDSA)起源于椭圆曲线密码学(ECC)以及数字签名算法(Digital Signature Algorithm, DSA),现已被美国国家标准与技术研究院(National Institute of Standards and Technology, NIST)规范为联邦信息处理标准(Federal Information Processing Standard, FIPS)186-3b版本。由于ECDSA产生的签名长度为其密钥长度的两倍,在与RSA对比中发现虽然密钥规模较大但其显著的优势在于更适合应用于对资源有限的数据认证场景中。
3.2.2 无人机轻量级认证密钥交换协议
近年来,针对无人机的轻量级认证协议种类繁多。这些协议主要基于以下三个方面:首先,在算法和协议设计上注重轻量化以适应小型设备的需求;其次,在算法效率方面提出较高要求以减少通信时延;最后,在安全标准和要求方面有严格规定以保障系统可靠性。
文献 [2] 提出了基于椭圆曲线算法的无人机网络身份认证方案,并实现了无人机节点间的高效双向认证功能。为了实现高效的双向身份认证目标,在该方案中采用会话密钥一致性检验方法来解决密钥计算错误或分组丢失导致协商密钥不一致的问题。这一改进措施显著提升了无人机通信的安全性水平。通过实际运行测试,在无人机网络的实际应用中验证了该方案的有效性和安全性表现良好。然而,在该文献所构建的攻击模型中并未考虑重放攻击的影响因素这一关键问题存在不足之处:文献中对基于 RSA 和 ECC 的密钥生成、签名及验签算法性能进行了较为全面的性能评估,并对基于 DH(Diffie-Hellman) 和 ECDH(椭圆曲线 Diffie-Hellman)算法的密钥交换过程进行了详细分析与评估;从工程实践的角度出发:所提出的方案不仅具有较高的安全性:而且在实现效率方面也具有显著的优势:具体对比数据可参阅相关文献
根据无人机的不同类型(即大型、中型和小型无人机三种类型),由于各类型无人机所具有的计算能力存在差异,在协议设计上需要采取具有针对性的方式进行配置)。在文献 [13] 中分别提出了基于椭圆曲线密码算法(ECC)与哈希杂交消息认证码(HMAC)相结合的设计方案DroneSec以及基于对称加密算法(AES)的消息认证与密钥协商方案DroneSec_lite。其中,在确保前向安全的前提下降低了一定程度上的计算负担以适应高性能运算环境;而DroneSec_lite方案则仅采用对称加密算法从而使得整个过程所需的运算资源极少从而更适合于低性能运算场景。该方案特别适用于有中心化的架构支持的情况;此外, Droney Sec系列协议并未考虑重放攻击这一潜在威胁
针对特定于无人机的应用场景, 文献 [20] 分别针对有控制站支持和无控制站支持的无人机网络提出了相应的方案。对于有控制站支持的无人机网络(Authentication Scheme for UAV Network Supported by Ground Station, ASUSG), 本研究采用了椭圆曲线密码体制进行设计, 将计算能力充足的节点作为密钥生成中心, 实现实时分发无人机公钥, 并辅助完成无人机的身份认证, 从而建立安全的通信链路。对于无控制站支持的无人机网络(Authentication Scheme for UAV Network without Ground Station, ASWGS), 本研究利用门限密钥技术实现节点间的身份认证与密钥协商过程。具体而言, 该方案仅依赖于网络内节点之间的协作机制, 在分布式环境下自动生成节点私钥, 并通过存储的公钥份额完成对无人机的身份认证任务。然而, 所提出方案需应对身份假冒、消息重放以及中间人攻击等多种典型的安全威胁。值得注意的是, 该协议要求在每架无人机起飞前通过安全信道传输其私钥及相关参数配置信息, 这一过程操作较为复杂且不利于大规模部署场景下的应用使用。相比之下, 所提出的无控制站支持方案虽然相比基于门限密钥匙管理方案具有较低的计算开销水平, 但在多节点同时更新密钥的过程中仍面临一定的复杂性挑战
鉴于在特定无人机应用场景下所发出的指令属于责任方,在这种情况下即可追究相应责任。因此可将指令不可否认性作为必要条件考虑进去。针对不同应用场景需求的相关研究者分别提出了适用于无人机间的安全通信协议以及适用于无人机与地面站之间的安全通信协议。这些协议均采用了椭圆曲线Diffie-Hellman(ECDH)与椭圆曲线数字签名算法(ECDSA)为基础的技术架构来进行身份认证及密钥协商过程。该方案引入了公钥认证机制,并通过ECDSA签名与HMAC加密校验双重验证流程来提升安全性;同时该方法还结合了前向安全性保护措施以防止拒绝服务攻击的发生;然而由于采用了大量数字签名运算以及公钥交换验证环节导致整体计算开销及通信开销相对较大
MavLink 是一种极简且高效的通信协议,在无人机与地面站之间实现其消息传输功能,并与其机载无人机组件之间的通信建立紧密联系。包括但不限于 Ardupilot 和 PX4 等开源飞控系统均支持该协议的应用场景。鉴于 MavLink 协议在安全机制方面的不足导致存在潜在的安全漏洞威胁及潜在隐患问题,研究 [24] 提出了基于其改进方案以解决相关问题。具体而言,该方案通过 DH 算法进行密钥协商以确定共享密钥,并采用 AES 算法对 MavLink 消息包进行加密传输从而完成身份认证过程。若在规定时间内未能接收到预期的公钥或未能成功解密 MavLink 消息包则系统将主动终止连接并更新公钥后重新发起连接请求这一措施在一定程度上增强了 MavLink 的安全性然而,DH 算法则主要用于有线网络中的密钥交换算法其在无线信道中的应用带来了较大的资源消耗问题另外,AES 算法虽然适用于数据加密但其在面对易丢失的无线信道时适用性仍需进一步验证
4
安全通信相关新技术
4.1 量子密码安全技术
传统密码技术因其广泛的实用性而成为现代信息安全的重要手段。随着量子计算技术的发展趋势日益明显,在未来的某一天可能对现有的传统密码体制构成巨大威胁。尤其是Grover提出的量子搜索算法使得对称类密码算法的安全性出现了严重挑战:其破解效率得到了显著提升:传统方式需用时长达千年。(而采用Grover算法后仅需4分钟)与此同时Shor算法的出现使因式分解这一问题得以在计算机上高效解决从而对基于传统公钥加密的技术构成了直接威胁开发能够抵御未来量子计算威胁的新一代密码体系成为当务之急。
在量子通信领域中, 传统密码系统面临着技术瓶颈. 而基于光子的新型加密技术——量子密码系统的出现, 则为解决这一难题提供了新思路. 研究现状表明, 在量子密钥分发协议领域, 国际领先的国家已经取得了显著进展. 这种混合应用模式已成为现代信息安全的重要保障. 而在传输速率和覆盖范围方面仍存在较大提升空间. 但就其实现难度而言, 目前仍无法满足大规模实际应用的需求. 尽管如此, 由于其强大的安全性优势, 相关研究人员仍然致力于探索其理论框架与技术路线的新突破.
另外,在量子化环境下具备安全性的后量子密码(Post-Quantum Cryptography, PQC)迅速崛起。近年来,在算法与协议的标准化进程中已引起全球关注
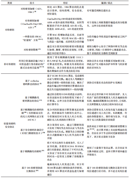
表 1 无人机安全通信协议比较

4.2 后量子密码技术
公钥密码学从诞生到现在已经发展成为网络安全信任的基础。然而量子计算的快速发展对这一信任基础构成了前所未有的威胁。
传统公开密钥算法的安全性基于两大数学难题:大整数分解和离散对数问题。而量子计算算法在这一领域具有显著的优势,在解决这类复杂问题方面展现出独特能力。这使得现有的公开密钥算法体系面临着来自后量子时代的重大挑战。因此,在这一背景下,后量子密码正逐渐受到广泛关注,并被视为未来可能取代现有公钥密码体系的关键技术之一。当前围绕构建后量子密码标准主要采用了以下几种技术路线:哈希函数、基于多元多项式的方法、格理论以及编码-based方法等多种技术路线并行发展。这些方法的核心特征在于它们依赖于不具备快速求解其底层数学问题的有效算法,并且在攻击手段上也缺乏针对其特点的高效解决方案。因此,在未来有可能逐步取代现有公钥加密体系
相关领域的研究工作正在全球范围内积极开展。由美国NIST领导的PQC标准化工作目前处于领先地位,并预计将在2024年完成公钥算法的标准化工作。为了确保到2035年实现安全过渡,在今年8月期间,美国NIST下属国家网络安全卓越中心启动了PQC迁移工程计划。这一举措旨在探讨如何实施PQC迁移方案。对于中国而言,在这一领域积极关注并参与研究将有助于提升整体发展话语权
4.3 区块链技术
作为一种新兴的数据处理体系,区块链技术以其独特的特性而备受关注:它具备去中心化特征,并通过消除信任依赖保障数据安全与提供可追溯性。同时对系统中的单一故障点及其他潜在风险加以防范。这种技术的发展前景推动了该技术在无人机网络及物联网领域中的应用研究
无人机是一种计算资源消耗低且重量轻的飞行器系统。然而,在无人机领域实现战略通信与共识算法时通常需要高昂的计算资源。研究者们正致力于开发能够以更快的速度运行且能源效率更高的无人机处理器。对于数量较少的无人机群体来说,区块链平台能够满足需求;而对于大规模机群,则会遇到挑战。随着对高效协调需求日益增长的趋势
就目前而言, 研究者正致力于将这些技术进行融合或结合. 仍然存在一段漫长的道路需要探索. 仍面临诸多亟待解决的问题.
就目前而言, 研究者正致力于将这些技术进行融合或结合. 仍然存在一段漫长的道路需要探索. 仍面临诸多亟待解决的问题.
5
结 语
本文重点探讨了现有无人机安全协议存在的问题。
首先,通过分析无人机系统的组成与功能特点,明确了无线通信链路在无人机控制与信息交互中的关键作用。
基于实际案例分析,得出了无人机通信面临的主要威胁及其成因。
其次,深入阐述了非对称密码体制与对称密码体制在现代无人机安全通信系统中的应用发展现状,特别聚焦于轻量级密码安全通信协议的设计与优化,全面比较各协议在安全性与计算开销方面的性能特征,并指出了当前技术体系仍存在的主要缺陷。
再次,鉴于量子计算技术的快速发展正在对传统密码体制的安全性构成严峻挑战,简要评述了量子密码与后量子密码技术的研究现状与发展趋势。
最后,从技术特点出发,简要分析了区块链技术的发展现状及其面临的实际问题。
整体而言,新兴技术正逐渐成为研究热点领域,但其完善与发展仍需较长的时间周期。
