Artificial intelligence based anomaly detection of energy consumption in buildings
本文是关于《Artificial intelligence based anomaly detection of energy consumption in buildings: A review, current trends and new perspectives》的转写。
基于人工智能的建筑能耗异常检测:综述、当前趋势和新观点
-
摘要
- 引言
- 异常检测方法的概述
- 2.1 概述
-
2.1.1 非监督式异常识别(U)
- 2.1.2 监督式异常识别(S)
- 2.1.3 集成式异常检测(E)
- 2.1.4 特征提取方法(F)
- 2.1.5 混合学习策略(H)
- 2.1.6 其他相关技术
-
2.2 异常检测水平
-
2.3 应用
-
2.4 计算平台
-
2.5 使用AI的异常检测示例
-
-
3. 关键分析与讨论
-
3.1 深入探讨
- 3.2 基于人工智能的异常检测技术的关联性分析
- 3.3 面临的挑战及其局限性
- 3.4 市场驱动因素及其障碍
-
4. 当前趋势和新观点
-
- 4.1 当前趋势
-
- 4.1.1 考虑其他数据源
- 4.1.2 非侵入性异常检测
- 4.1.3 标记的数据集集合
- 4.1.4 衡量绩效的统一指标
-
4.2 新观点
-
4.2.1 基于可解释性的深度异常检测方法
-
4.2.2 边缘端的深度异常检测
-
4.2.3 深度增强学习框架
-
4.2.4 多模态异常数据的可视化呈现
-
4.2.5 可复现实验结果的研究平台
-
4.2.6 隐私保护机制的机器学习方法
-
4.2.7 基于可解释性的RS方法在新冠肺炎大流行中的应用
- 5. 结论
摘要
在住宅建筑中,安装的分表和智能传感器每天都会产生大量数据。当这些数据被恰当地利用时,它们能够帮助终端用户、能源生产商和公用事业公司识别异常用电量并深入分析其原因。通过这种异常检测技术,可以有效防止一个小问题逐渐演变为严重问题。此外,这一技术有助于做出更明智的决策,从而减少能源浪费,促进可持续和节能行为。在本文中,我们对基于人工智能的建筑能耗异常检测框架进行了深入回顾。具体而言,我们进行了全面的调查,其中引入了一种综合分类方法,根据所采用的不同模块和参数对现有算法进行分类。这些分类包括:(i)精确定义异常功耗,(ii)注释数据集的缺乏,(iii)现有解决方案性能评估缺乏统一指标,(iv)缺乏再现性平台,(v)隐私保护问题。接下来,我们深入探讨了当前研究趋势,以扩展异常检测技术的应用范围和有效性,并得出了值得关注的未来研究方向。本文旨在为了解当前基于人工智能的能耗异常检测技术进展提供了全面的参考。
1. 引言
气候变化对全球人口构成重大威胁的挑战。全球约80%的能源来源于化石燃料。除了开发绿色能源,减少整体能源消耗水平至关重要。实现这一目标的关键途径在于减少终端用户的能耗行为。因此,消费者可以通过改变生活习惯、优化能源使用模式来减少能源浪费,从而促进可持续的绿色能源生态系统。这种可能性是完全可行的,尤其是在推荐系统与异常检测模块协同工作时。因此,应开发个性化且基于上下文的建议,并将它们传达给最终用户,以帮助他们采取更可持续的能源使用行为。世界各国政府已认识到能源效率的重要性,以及终端用户在降低整体能源支出方面发挥的关键作用。
首先,我们对现有的建筑能耗异常检测方案进行了详细阐述。具体而言,我们根据用于识别异常的机器学习模型的性质、特征提取、检测级别、计算平台、应用场景和隐私保护等多维度进行分类,将其划分为若干类别。此外,我们还深入探讨了确定异常检测系统技术特性的各种系统架构和相关模块。目前,关于能源消耗异常检测的知识不仅来源于传统的学术研究(如期刊文章和会议论文),同时也涵盖了工业生产实践、专利技术以及行业白皮书等多方面内容。在本框架的第一部分中,我们重点从上述来源中提炼出具有参考价值的信息,以便读者全面了解能耗异常检测的技术挑战。具体而言,我们对每个类别在不同场景下的优势与局限性进行了深入分析,并对其适用性进行了全面讨论。
其次,我们对所呈现的最新技术进行了批判性分析和深入探讨。除了市场存在的障碍外,我们还重点考察了与异常检测系统的开发和实施相关的当前面临的技术挑战和实施难点。
第三,我们分析了当前的发展趋势,并对异常检测方案的丰富化提出了新的研究方向和应用前景。我们考虑了引入额外的数据来源(如用户行为模式、环境参数等),结合其他先进技术(如非侵入式负载监测技术NILM),系统性地构建了注释型数据集,并采用了统一的评估指标体系,以期为建筑能耗管理提供更全面的支持。
最后,我们提出了未来研究应着重关注的四个关键方向:(i)改进异常检测算法的实际性能,(ii)优化异常检测方案的开发效率,以促进节能生态系统建设,(iii)提升异常检测系统的实际部署能力,使其更易于在复杂场景中应用,以及(iv)加强用户隐私保护措施,确保数据安全。
本文的其余部分组织如下。第2节介绍了建筑能耗中最先进的异常检测技术,其中针对各个领域进行了详尽的分类。此外,还指出了这些技术的局限性和缺点。接下来,第3节将基于上述概述进行批判性分析和讨论,其中描述了实施过程中遇到的困难、限制以及市场障碍。接下来,第4节分为两部分,其中第4.1节阐述了异常检测方法的新应用和功能方面的开放研究挑战。尽管如此,第4.2节为未来异常检测系统的开发提供了有见地的观点和新兴概念。最后,第5节总结了相关研究发现。
2. 异常检测方法的回顾
2.1 回顾
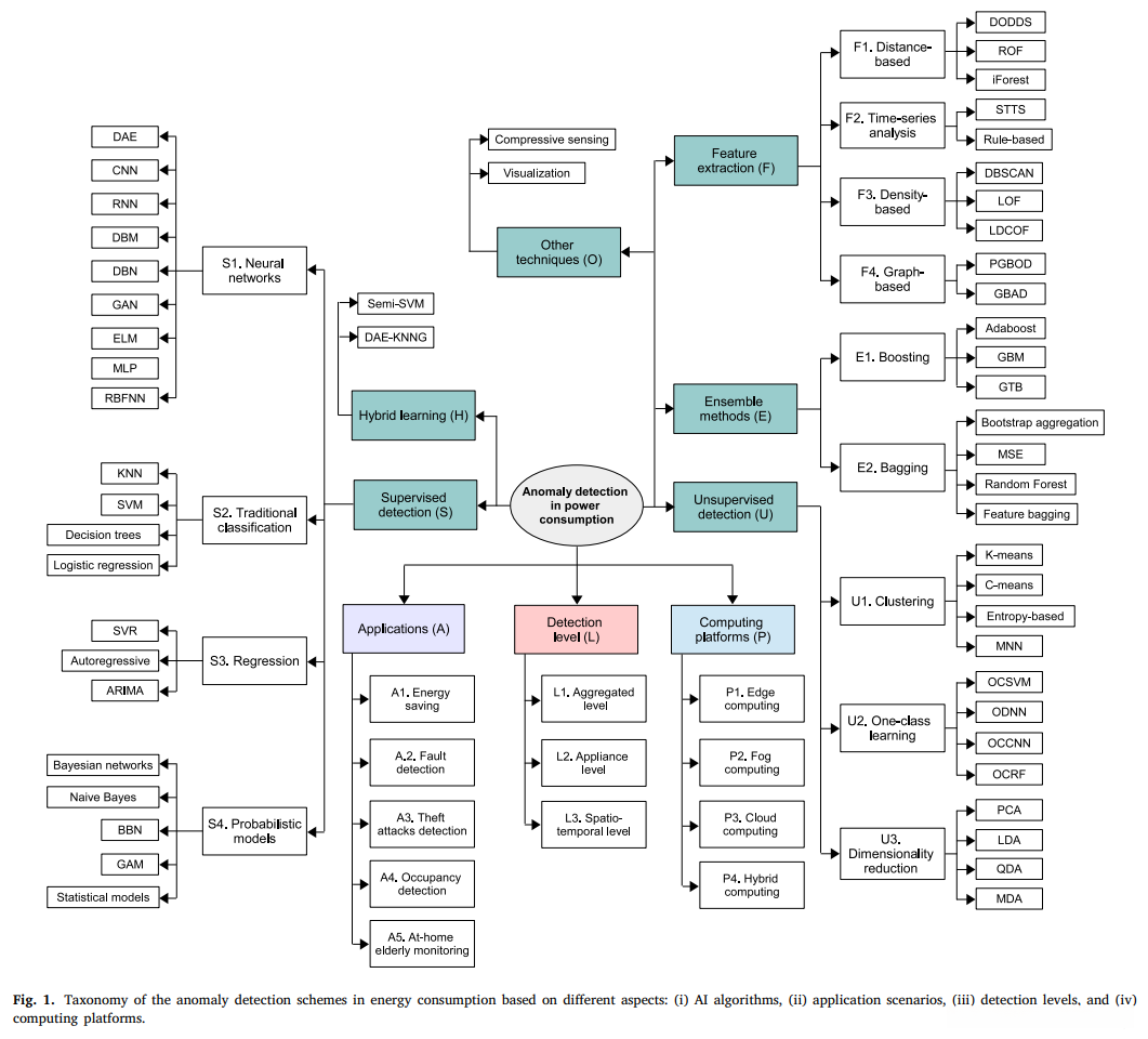
本节阐述了针对异常检测的现有AI算法性质的现有方法。图1展示了建筑能耗异常检测技术的提出与分类的多维度说明。

2.1.1 非监督检测(U)
它旨在检测以前未知的罕见消耗观察或模式,而不使用这些观察的任何先验知识。通常,这种检测假定总体消耗数据的异常模式数量很小,即小于20%。由于异常表示消耗者在训练阶段未知的异常值,因此在大多数情况下,除了定义该空间中的特定测量值以将消耗观察分类为异常或正常之外,检测异常消耗还简化为正常消耗行为的建模。无监督技术主要基于聚类、单类学习和降维算法。
U1.聚类 :这是一种机器学习方案,用于将用电量数据划分为不同的聚类,从而有助于在未标记的数据集中(即使有许多维度)将其划分为正常或异常。这种异常检测策略以其简单性在不同的研究课题中引起了很多兴趣,例如网络中的入侵检测、物联网、传感器网络、视频监控中的可疑行为检测、银行系统中的异常交易检测和在线社交网络中的可疑帐户检测。此外,聚类具有从消耗的时间序列中学习和检测异常的能力,而无需明确描述。
为了区分实际异常和季节变化引起的真实变化,[31]中的作者提出了一种两步聚类算法。在第一步中,只考虑每个用户的能耗及其过去的变化,定期评估每个用户的异常分数,而在第二步中,通过考虑附近的能耗数据,调整该分数。在[32]中,引入了“集体异常”的概念,而不是指异常的事件,以描述事件的项目集,根据其外观模式,这些项目集可能是异常的。为此,在智能仪表数据流中应用了频繁项集挖掘和分类聚类以及聚类轮廓阈值方法。在[33]中,通过叠加k-means模型,将聚类和分类技术与并行计算能力相结合,采用了一个集成的可扩展框架,用于在高度一致的簇中分离异常事件和正常事件。再往前看,论文[34]中的作者选择了时间序列来研究时域中的异常检测,随后将异常分为与振幅和形状相关的异常。引入了一个统一的框架来检测这两种类型的异常,方法是使用模糊C均值聚类算法来揭示子序列中可用的正常结构,以及实施一个重建准则来衡量每个子序列与不同聚类中心的不同性。在[35]中,电力数据通过互k近邻(MNN)和k-means聚类算法进行处理,以减少测量样本的数量,然后分析消耗模式,以检测异常行为和恶意客户。最后,基于熵的异常检测方法代表了另一个聚类类别,在这一类别中,人们花费了一些精力来彻底理解使用基于熵的分析的检测力,例如[36,37]。
U2.单类分类 :也称为单类学习(OCL)依赖于将初始功耗模式视为两组的一部分,即正(正常)和负(异常),然后尝试设计分类算法,而负组可能缺失、采样不足或不清楚。因此,OCL是一个具有挑战性的分类问题,比传统分类问题更难解决,传统分类问题试图使用属于所有组的训练消耗数据来区分两个或多个类别的数据。
文献中提出了不同的方案来检测基于OCL的异常消耗足迹。在[40]中,引入了一类支持向量机(OCSVM)来识别包含所有功率观测值的最小超球面。在[41]中,提出了一种基于核的一类神经网络(OCNN)来检测异常功耗。它融合了深度神经网络(DNN)的能力,用OCL推导出功率信号的渐进丰富表示,围绕正常功耗模式构建了一个紧密的包络。在[42,43]中,提出了两种不同的单类卷积神经网络(OCCNN)方法。他们有着相同的想法,即使用潜在空间中的零中心高斯噪声作为伪负类,并基于交叉熵损失训练模型,以学习所考虑类的精确表示以及决策边界。此外,还提出了一类随机森林(OCRF),用于在缺少标记数据时识别异常消耗,它基于分类器集成随机化基础。
U3.降维 :在不同的机器学习应用中,降维可以作为一种低计算成本的分类方法,因为它可以去除不相关的功率模式和冗余。研究了多种技术来将功率数据分类为正常或异常,例如主成分分析(PCA)、线性判别分析(LDA)、二次判别分析(QDA)和多重判别分析(MDA)。
尽管PCA的提出主要是为了降低原始数据的维数,同时尽可能地保持数据之间的关系,但它也被用作分类器。例如,在被视为两类分类问题的异常检测问题中,PCA分类器估计正常类和异常类的主成分。接下来,针对正常类或异常类,根据这些主成分跨越的子空间内的能量模式投影设计分类器。此外,PCA也可以应用于多类异常检测的情况,正如[19]中描述的基于微矩的异常检测方法。因此,正常能源使用类别被划分为三个新类别,而非正常能源消耗类别被划分成两个新类别。总体而言,异常检测问题已成为5个不同类别的分类问题。总之,PCA适用于不同类别的能量观测分布在不同空间和方向的情况。
在[53]中,基于Karhunen–Loeve变换的PCA用于检测异常功耗。它依赖于估计每个消耗类别的主成分,然后通过将功率模式投影到与两个主要类别(即正常和异常)相关的主成分所分布的子集上,创建分类器。在[54]中,LDA通过区分不同的子类别来对功耗模式进行分类,并设计一个模型来根据相应的类别自动标记功耗模式。这是通过使用判别权重来分离LDA统计学习生成的超平面来实现的。在[55,56]中,部署了作为LDA变体的QDA,以实现与正常和异常信号群相关的功耗模式的非线性分离。最后,MDA主要用于根据初始功耗数据的线性组合构建判别轴(函数)。每个轴的设计都是为了最大化正常和异常类别之间的差异,同时考虑到它们不相关。
2.1.2 监督检测(S)
监督式能耗异常检测任务需要基于标注数据集训练机器学习分类器进行二分类或多类任务,其中对正常和异常功耗进行了明确标注。然而,有监督方法在学术框架下已证明具有高精度的识别能力,但与无监督方法相比,由于缺乏功耗注释数据集的支持,其在实际应用场景中的应用仍存在一定的局限性。图2展示了监督异常检测的主要步骤。

S1.神经网络 :指使用深度学习或传统人工神经网络(ANN)检测正常和异常消耗模式。目前,深度异常学习(DAD)已用于各种研究课题,例如检测欺诈性医疗交易、识别视频流中的异常和检测信用卡欺诈。然而,基于DAD的解决方案的性能在某些情况下可能不是最优的,这是由于功耗数据集的不平衡特性(即功耗模式在正常和异常类别上的分布不均匀)。
在[60,61]中,自编码器和长短时记忆(LSTM)神经网络被合并,以识别不平衡和时间相关功耗数据集中的异常。类似地,在[62]中,作者使用变分循环自编码器检测时间序列功率足迹中的异常。接下来,Yuan et Jia使用堆叠稀疏自编码器从使用物联网收集的大规模功耗数据集和基于物联网的计量网络中提取高级表示。接下来,他们在分类阶段利用softmax捕获消耗异常,然后使用web应用程序向最终用户发送通知和警报。类似地,在[64]中,自编码器和微力矩分析用于检测异常能量使用。
另一方面,卷积神经网络(CNN)在不同的研究应用中证明了其有效性,与人工神经网络(ANN)算法相比,它在检测时间序列数据中的异常方面具有优越的性能。在[66]中,作者选择将CNN和随机森林相结合,以跟踪由于能源盗窃攻击而导致的能源消耗异常,从而帮助能源供应商解决与不正常能源使用和低效电力检查相关的问题。同样,Zheng等人提出了一种基于CNN的解决方案,该解决方案主要有助于使用功耗信号的2D表示识别能源盗窃的非周期性和正常能源消耗的周期性。使用同样的想法,CNN在[68]中通过在2D空间中表示时间序列时间/频率能量消耗信号,然后使用卷积学习异常特征来开发。接着向前看,在[69]中,多尺度卷积递归编码器–解码器(MSCRED)用于分析多变量时间序列观测值并检测异常。在[70]中,将受限波尔兹曼机器(RBM)与深度信念网络(DBN)合并,以构建基于DNN的异常检测框架。明确地说,维度缩减任务在前两个RBM层执行,然后被送入包括分类器的微调层,以从正常数据中分离异常。
此外,为了寻找创新的深度学习解决方案来处理异常检测数据集的不平衡特性,使用了生成对抗网络(GAN)。它可以建模不同类型的复杂高维数据,包括图像、时间序列和网络安全。不幸的是,它在检测建筑物异常耗电量方面的应用仍然非常有限。
循环神经网络(RNN)在分析时间序列数据方面非常胜任,能够表现时间动态行为。它被用于预测能源使用期间出现的异常情况,并将其与季节性、天气和假日相关性产生的偏差区分开来。例如,在[78]中,设计了一个基于RNN的异常检测系统,它可以从功耗模式中去除季节性和趋势,从而更好地捕获实际异常。在[79]中,作者重点阐述了一种异常检测方案,该方案能够应对由于家庭结构变化(例如,一个家庭转向另一个家庭住宅)而导致的概念漂移。为此,开发了一个基于LSTM的RNN模型,以利用终端用户最近/过去的消耗数据分析和预测其消耗行为。在[80]中,使用基于RNN和K-means的混合学习模型识别异常天数说明可疑消耗率。类似地,在[81]中,引入了使用RNN和分位数回归的混合模型来预测和检测异常功耗。
另一方面,为了向读者提供更多关于在能源消耗中使用深度学习进行异常检测的详细信息,图3显示了(EM)项目中提出的监督异常检测方案的流程图,该方案是使用DNN模型执行的。在此框架中,使用子仪表和智能传感器收集各种设备和占用模式的功耗数据。接下来,使用微观矩范式对收集的数据进行标记,其中消耗足迹被划分为五个消耗类别。接下来,在测试阶段使用新记录的未标记数据对DNN模型进行测试之前,使用标记数据集设计和训练DNN模型。
另一方面,使用ANN进行能耗异常检测主要是因为它能够从过去的消耗数据中学习和概括,以识别正常和异常行为。此外,当记录的数据由于各种原因而产生噪音时,ANN可以帮助解决异常检测问题,例如数据传输过程中或连接到智能电网的电器产生的噪音。在[84]中,通过采用基于多阶段ANN的解决方案来处理功耗异常的识别。后者包含一个离散小波变换以获得所需的特征,对这些特征应用方差分维(VFD)运算,利用VFD输出执行训练的ANN方案,最后是基于阈值的异常功耗模式检测。[85]中的工作提出了一个住宅框架,包括一个双混合一步进负荷预测器和一个基于规则引擎的能耗异常检测器。为了在线性和非线性回归中获得较高的异常检测精度,预测器融合了ANN和自回归积分滑动平均(ARIMA)模型的优点。
此外,通过使用多层感知器(MLP)和[86]中的分类技术跟踪消耗异常。类似地,在[87]中,为了预测不平衡数据中的恶意行为,基于MLP的解决方案在两个不同的数据集上进行了有效测试,以执行基于流的控制,保护最终用户的隐私。在同一方向上,为了保持可靠运行,[88]中讨论了工业建筑能耗的连续细粒度监测。明确地说,基于MLP的异常检测方案的目标是通过检测医药包装系统中的传感器数据异常。此外,[89]通过将人工免疫网络(AIN)和余弦径向基函数神经网络(RBFNN)相结合,研究了可应用于能量窃取跟踪的入侵检测,其中首先支持前者的多粒度版本,以揭示候选隐藏神经元,然后,后者基于梯度下降学习过程进行训练。此外,还介绍了基于极端学习机(ELM)的不同功耗异常检测框架。具体来说,ELM建立在单层前馈神经网络(SLFN)的基础上,用于对正常和异常类别进行分类。

S2.回归 :指识别两个或多个功率变量类之间的关系,以产生一个模型参数集合,预测异常功率观测值的生成。在这种情况下,可以根据收集到的其他异常足迹预测异常功耗模式的产生。文献中引入了各种回归模型来识别建筑能耗的异常情况,包括线性回归、支持向量回归(SVR)、自回归模型、回归树和回归拟合。[94]中的作者建议采用基于线性回归的方法来确定各个场所的异常周期,并从前提数据中清除它们,以便对能源消耗模式进行精确评估。在同一方向上,[95]通过分析智能电表的时间数据流,设计了一个发现异常能耗模式的模型。具体来说,为了进行预测并绘制数据的非线性,保留了带有径向基函数的支持向量回归,并相应地评估实际能耗和预期能耗之间的差异。
由于存储了大量智能电表数据,利用这些信息进行异常检测使大数据问题成为人们关注的焦点,特别是在缺乏足够有效的实时异常检测系统来处理这一海量数据的情况下。为了纠正这种情况并促进能源相关决策,[96,97]中的研究描述了一种可扩展的体系结构,它将基于自回归预测的检测方法与新的lambda方案相结合,以迭代升级模型并进行实时异常检测。[98]中的工作旨在通过提出一种新的方案来减少异常功耗,该方案能够识别大量数据中的异常功耗。它遵循一个两阶段的处理过程,即预测和异常检测,其中,借助混合神经网络ARIMA日常消耗模型,在前一步中首先预测日常实时消耗,而采用两西格玛规则通过评估实际消耗和预测消耗之间的不匹配来定位异常。[65]中的框架解决了大规模数据流中的异常识别问题,这是部署传感器中的典型情况。在这个范围内,统计(即ARIMA)和基于CNN的方法都以残差的方式进行了整合,因此,融合可以弥补每种方法的不足并巩固其优势。在[88]中,由于观测数据上没有发现周期性模式,因此采用了数据驱动的方法。通过在预测阶段比较三种不同的回归变量(即回归树、随机森林和MLP),作者强调了回归树和随机森林在训练时间效率和模型可复制性方面的优势。
S3.概率模型 :是最重要的机器学习工具之一,它们已被确立为一种有效的习惯用法,用于描述使用随机生成变量的能耗异常检测的现实世界问题,例如用概率关系表示的构建模型。时间序列模式的异常轮廓使用贝叶斯最大似然模型识别干净数据和噪声数据,而贝叶斯网络模型用于检测[102,103]中的异常分类和基于混合的功耗数据。在[104,105]中,使用统计算法通过基于标准偏差的极值识别来识别异常,而在[104]中,作者使用统计模型和聚类方案来检测功耗异常。在[106,107]中,提出了朴素贝叶斯算法来检测窃电攻击产生的异常。类似地,在[108]中,Janakiram等人部署了一个信念贝叶斯网络,以捕获数据之间的条件依赖性,然后识别异常。在[109]中,引入了基于广义加性模型的统计预测方法,以及时检测异常的能耗行为。
S4.传统分类 :表示依赖于检测新功耗样本所属功耗类别(子总体)的模型,参考具有正常和异常功耗标签的消耗足迹训练集合。K近邻(KNN)、支持向量机(SVM)、决策树(decision tree)和逻辑回归(logistic regression)是著名的传统分类算法,它们在基于能量的应用或其他研究课题的最新技术中得到了广泛应用。
在[53,104]中,提出了基于KNN的启发式算法来检测异常功耗,而在[86]中,作者研究了KNN相对于其他机器学习分类器的性能,以识别异常功耗观察值。在[110,111]中,SVM被部署用于检测由于能源盗窃攻击而导致的异常情况。同样,在[112]中,提出了一种用于检测异常消耗数据和可疑客户的遗传SVM模型,其中遗传算法与SVM相结合。在[113]中,Zhang等人融合了SVM和粒子群优化技术,用于检测高级计量基础设施中的异常功耗。另一方面,在[114]中,引入了基于决策树的解决方案,以了解欺诈能源使用引发的能源消耗异常。类似地,在[115]中,开发了一个改进的决策树模型,以使用异常和正常类的密度检测异常消耗数据。向前推进,在[88]中,提出了一个决策树回归器,用于使用传感器数据检测异常功耗,而在[86]中,使用逻辑回归检测异常。
2.1.3 集成方法(E)
正如在各种框架[19,116]中所证明的那样,由于耗电数据的复杂性以及影响小时、日、周、月或年用电量的其他因素,没有任何异常检测方案能够通过低维子空间完美地识别所有异常。因此,使用集成学习可以解决一些相关问题,其中初始功率观测集被分割为多个子集,并且在这些子集上同时应用各种模型以得出潜在的异常。接下来,总结异常识别分数,或者选择最合适的分数来生成最终分数。
E1.增强 :这是一组元算法,主要用于减少无监督学习的偏差和方差,其中弱分类器(学习者)转换为强分类器。通常,它们是以顺序形式构造的。弱分类器指的是与真实分类略微相关的情况。文献中提出了不同的增强方案来检测异常,其中包括bootstrap、gradient boosting machine(GBM)和gradient tree boosting(GTB)。
在[118]中,Zhang等人使用自举策略进行无标记学习过程,以检测多特征数据中能量数据的异常。在[119]中,引入了基于GBM的异常检测来模拟商业建筑的用电情况。同样,在[120]中,部署了网格搜索以捕获基于GBM的异常检测的最佳参数配置。在[121]中,作者通过使用基于GBM的方案识别电力消耗异常,预测了能源欺诈。在[122]中,研究了基于GTB的异常检测以及使用电力消耗定价数据的其他数据挖掘技术。
E2.打包 :也称为引导聚合,它是一组元算法,用于提高几个弱分类器的准确性和稳定性。打包与聚合的不同之处在于,弱学习器的结构是平行的。此外,不同的检测方案可以应用于每个子系综,然后将其结果聚合起来,如[124]所示。随机森林、引导聚集及其变体是用于异常检测的著名的基于打包的集成学习方法。例如,在[125]中,Araya等人提出了一种基于自举聚合的异常检测方案,这有助于进行集成学习以识别能耗异常。在[126]中,引入了具有分裂选择准则的隔离林(SCiForest)算法,以检查最终用户的用电量是否异常或正常。在[66]中,使用随机森林方案检测能源网络中发生的非技术损失(NTL)。这主要是通过检测异常功耗和学习不同时段(即小时和天)的功耗差异来实现的。
在[127]中,部署了一个随机森林分类器来检测异常,同时考虑与准确度和误报率相关的性能度量。在[128]中,提出了一种多视图叠加集成(MSE)技术,用于学习在工业环境中使用不同物联网传感器收集的能耗异常。在[116]中,介绍了一种基于特征打包的异常检测方案。它依赖于根据从主高维特征集中提取的不同特征子集合训练多个分类器,从而将分类器的结果组合成一个独特的决策。在[129]中,在从初始特征随机派生出各种特征子集合后,识别出异常,并在将其融合为最终输出之前估计每个子集合的性能。
2.1.4 特征提取(F)
本部分主要讨论了特征提取方案如何通过以下方式帮助提高异常检测方法的性能:(i)在新空间(例如高维空间)中表示功耗观测值;(ii)利用适当的措施和功能(例如距离、密度)来区分正常消耗和非正常消耗;以及(iii)使用新的表示结构(例如,基于图的表示)表示消耗流程图。
F1.基于距离 :是指根据每个模式与其相邻样本的距离来判断每个模式,从而检测异常消耗模式。显然,正常消耗观测通常具有密集的邻域,而异常消耗足迹远离其邻域点(即显示稀疏结构)。已经提出了各种框架来解决基于距离的能耗异常检测问题,其中通常采用无监督学习方法,而对记录的能耗数据没有任何分布假设。在这方面,在[131]中,通过分析每个功率观测值的最近邻的理论特性,提出了一种基于距离的异常检测。明确地说,然后参照一个称为要测量的距离的全局量来检测异常模式。同样在[132]中,使用基于欧氏距离和模糊分类方法的多特征融合检测智能电网中的功率异常。在[133]中,作者使用余弦相似性方法估计功耗观测值之间的相似距离,并检测可疑模式。接下来,他们根据阈值对产生的余弦距离数据进行排序,以识别异常消耗行为。
此外,在[134]中,提出了各种方法来解决数据流中基于距离的离群点检测(DODDS)问题,并在检测异常时比较了它们的性能,而不对功耗观测值进行任何分布假设。类似地,在[135]中,霍等人开发了一种基于距离的异常检测方法,其中部署了时空权衡策略以降低计算成本。而在[136]中,提出了一种基于分辨率的离群因子(ROF)方法来检测大规模数据集中的异常。它主要侧重于分析局部和全局特征的距离,以有效地检测异常数据。在[137]中,使用孤立森林(iForest)模型执行能耗异常检测过程。后者由Liu等人提出,作为ROF和局部异常因子(LOF)算法的竞争方法。
F2.时间序列分析 :由于电力消耗数据被视为时间序列足迹,因此许多研究关注于制定异常检测问题是合乎逻辑的,例如基于标准信号分析寻找异常观测值。具体来说,这种异常检测依赖于检测意外的峰值、电平偏移、下降和不规则的信号形式。例如,在[139]中,提出了使用局部估计散点图平滑(LOESS)进行季节趋势分解以检测异常消耗点,其中引入了基于LOESS的季节趋势分解方案。它有助于将电力消耗时间序列样本分为三个分量,即季节、趋势和残差。
另一方面,值得注意的是,与此类相关的大多数异常检测方案都基于短期时间序列(STTS)分析。因此,在[141]中对功耗时间序列模式进行了日志分析,以检测早期预警系统中的实时异常。类似地,[142],提出了一种使用典型相关的基于特征提取的异常检测方案。它可以帮助检测不同类型建筑的异常情况,例如家庭、工作空间和工业区。在[143]中,使用时间序列分析识别智能电表数据中出现的异常,其中库克距离在阈值过程中展开,以确定观测值是正常还是异常。同样,在[144]中,提出了一种分层特征提取方法,以捕获由于窃电导致的时间序列消耗数据中的能耗异常。在[145]中,为了确定异常消耗行为,作者分析了不同的STTS特征,这些特征可以提供与典型行为偏差的宝贵细节。
另一方面,其他技术使用基于规则的算法来分析时间序列数据并检测异常功耗。例如,在[148]中,Yen等人引入了一种基于规则的方法来分析相电压,然后使用规则集合来确定哪些是异常模式。在同一方向上,在[149]中,基于规则的算法与线性规划方法相结合,以检测异常电力消耗,从而确定潜在的能源盗窃攻击和/或故障电表的位置。在[150,151]中,使用基于规则的算法检测异常功耗,该算法基于机器学习方法和节能专家的知识进行阐述。然后引入一组节能参数来跟踪异常情况。而在[152]中,基于规则的算法与改进的最近邻聚类方法相结合,以识别潜在的异常功耗行为。在[19]中,提出了一种基于微力矩的算法来检测两种功耗异常,这两种异常是由(i)过度功耗和(ii)终端用户在室外时的功耗引起的。后者浪费大量的能源用于一套设备,如空调、供暖系统、风扇、电灯和台式机/笔记本电脑。
F3.基于密度 :是指调查每个耗电模式及其邻域的密度的异常检测方法。向前看,如果功率观测值的密度低于相邻观测值,则认为功率观测值异常。在这方面提出了各种技术;其中,LOF试图通过周围空间的密度获得外围观测结果;基于聚类的局部异常因子(CBLOF),依赖于使用其功耗簇的大小以及每个功率观测值与其最近簇之间的密度来检测异常;基于局部密度聚类的异常值因子(LDCOF),代表了CBLOF的改进版本,其中在分配异常分数时应用了局部密度概念。在这种情况下,在[157]中,引入了基于密度的带噪声应用空间聚类(DBSCAN)方法,以检测风电场环境中的异常功耗。总的来说,基于密度的异常检测在其他领域得到了广泛研究,例如活动监测、机器故障检测、金融和银行系统等,由于存在其他类型的异常,它们在检测异常能源使用方面的应用并不十分成功。具体而言,基于密度的方案只能基于分析能耗水平来识别能耗异常值,而不可能检测到其他异常情况,例如,终端用户不在时,某些设备(如电视、空调、灯、风扇等)的能耗。
F4.基于图 :在应用基于图的方法检测功耗异常之前,应将功耗数据转换为基于图的结构。由于没有通用标准来建模此类数据,研究人员使用各种方案来设计此类表示。例如,[161,162]中的作者将房屋、发电机、电网、房间和电器视为节点;边缘代表特定房间和设备操作之间的现有连接。接下来,检测导致图拓扑结构变化的异常,而基于图的异常被定义为对标准模式的不可预见的偏差。
已经提出了不同的基于图的异常检测(GBAD)算法,其中结构数据的异常观察在表示实体、动作和关系的信息中识别。在[164]中,作者提出了一种基于图的方法来发现序列数据中的上下文异常。显然,图中的节点被聚集到不同的类别中,其中每个类只包含相似的节点。接下来,通过检查相邻观测值是否属于同一类别来检测异常。类似地,在[165]中,引入了一种基于并行图的异常值检测(PGBOD)技术来识别功率异常,其中数据在提取异常模式之前进行并行处理。
2.1.5 混合学习(H)
标记的功耗比异常模式相对而言更容易识别,因此,混合或半监督异常检测方法已在多个研究框架中得到了广泛应用。该方法通过利用可获得的带标记的正常运行轨迹(具有标签的正常事件)以及与异常类别相关的知识,能够从正常类别中识别出异常行为。在深度自编码器(DAE)的体系结构中,该模型仅专注于学习正常的功耗模式(无异常干扰)。因此,通过利用足够数量的来自正常类别的功耗观察数据,自编码器能够为异常模式的正常状态生成具有较低重建误差的特征表示。在文献[168]中,提出了一种基于半监督支持向量机(Semi-SVM)的异常检测方案,该方案仅需要少量带标记的功耗模式即可训练学习模型。当检测到可疑的功耗模式时,该系统能够生成警报,这与终端用户的常规能源消耗模式存在显著差异。此外,在文献[169]中,深度自编码器(DAE)与集合k近邻图(KNNG)相结合,开发了一种半监督异常检测系统,该系统仅使用带标签的正常事件来进行模型训练。
2.1.6 其他技术
除了上述章节中介绍的内容,还有其他类型的异常检测技术,它们基于完全不同的策略运行,包括可视化和压缩感知技术。可视化技术通过将用户的行为足迹与视觉空间进行映射,为理解用户的消费行为提供有效的工具。这种技术不仅依赖于视觉专家的感知技能,还能够帮助最终用户识别和分析数据中的消费模式。此外,通过可视化用户的行为足迹,可以有效检测异常的消费行为、故障设备和可疑的消费特征,这些特征往往与能源盗窃攻击有关。因此,这种技术不仅有助于终端用户和能源管理人员解决问题,还能有效减少能源浪费。
可视化技术方面,[170]中提出了一种基于时间序列可视化方案的异常检测框架,该框架能够分析和理解用户的能耗行为。此外,该框架还能够可视化生成的异常评分,从而引导最终用户或分析人员关注重要的异常时间段。在[171]中,研究者则采用了交互式可视化方法,这种技术特别适用于分析和可视化从流数据源收集的时空行为足迹。该方法强调在线监测和交互性,是针对现实世界异常检测系统设计的两个关键特性。在[172]中,作者设计了一个基于预警应用的交互式仪表盘,该仪表盘能够自动分析行为足迹,并基于智能传感器和设备记录的数据,为终端用户提供实时的异常消费可视化。此外,在[173]中,研究者开发了一种图形可视化工具,该工具旨在支持基于规则的方法来检测和诊断消费异常。
2.2 异常检测水平
在制定有效解决方案的过程中,异常功耗检测级别扮演着关键角色,因为它决定了我们能够分辨出哪些异常属于正常波动,哪些属于显著异常。基于这一发现,我们可以为最终用户提供更有针对性的建议,帮助他们采取节能措施。
2.3 应用
建筑能耗异常检测的应用不再局限于能源效率,而是在各种新的应用环境中进行。明确地说,它们可以用于检测(i)异常消耗行为,(ii)故障家电,(iii)占用信息,(iv)非技术性损失,以及(v)居家老人监测。此外,同一建筑物内的同一异常检测系统可用于多种应用,而无需安装其他系统(例如,检测占用或非技术损失)。因此,这可以有效地降低硬件实施成本,降低已安装系统的复杂性。
A1.检测最终用户的异常行为 :这是异常检测的主要应用,因为最终目标是减少能源浪费,促进可持续和能效行为。在这种情况下,检测终端用户的异常消耗行为可以更好、更准确地评估用电量,这可以转化为为他们提供有用的个性化建议。
A2.故障电器检测 :在室内环境中使用各种电器,使人们的生活更加方便。然而,这些电器可能会以不同的方式出现故障或效率低下,从而导致若干问题,例如导致大量能源浪费和引发电气火灾的事件。为此,检测故障设备并向最终用户提供定制的更换建议,对于降低运营成本和促进建筑节能具有重要意义。
A3.占用检测 :检测建筑物或其某一部分是否被最终用户占用,对于完成一组楼宇自动化任务至关重要。尽管检测室内占用率的实际工具通常需要安装专门的传感器,包括被动红外传感器(PIR)、磁铁驱动的簧片开关或摄像头,但其安装成本非常高,可能会增加维护的人工费用。因此,克服高成本陷阱的一个解决方案是探索安装在全球大多数房屋中用于检测居住模式的电气子表的适用性。例如,[190]中的作者调查了设备特定和聚合负载使用足迹,以检测居民的占用率。
A4.非技术损失检测 :主要是指(i)检测无意中的子表故障和试图绕过子表的窃电攻击;(ii)制动和/或停车副仪表;(iii)识别故障分表记录;以及(iv)捕获具有非法连接的设备。能源消耗的非技术损失对全球大多数经济体产生了负面影响。例如,在欧洲,由于非技术性损失,每年可能损失10%以上的生产能源,而由于盗窃能源袭击,每年损失数十亿美元。为此,检测非技术损失和窃电已被引入信息技术相关挑战,这需要基于人工智能、数据挖掘和预测的新方法。此外,据报道,将行为消耗异常、欺诈和非故意消耗偏差分开是当前的研究趋势,以便向终端用户和能源供应商提供准确的反馈。
A5.居家老年人监测 :现代社会在居家环境中监测老年人方面面临重大问题。这个问题可能会产生相当大的社会和经济影响。然而,克服这一问题的一个解决方案是:(i)实时监控老年人的家电消耗;(ii)识别由于某些关键情况(如跌倒)可能发生的异常消耗行为;以及(iii)预测某些设备的错误操作,这可能导致危险情况(例如洪水或气体泄漏)。
2.4 计算平台
如前所述,大多数异常检测方法都依赖于机器学习技术。然而,尽管这些方法有助于推动异常检测技术的发展,但它们也带来了与计算资源、数据处理速度和可扩展性相关的重大挑战。在这一背景下,阐述和探讨能够有效实施异常检测系统的可用解决方案对于深入理解当前的挑战具有重要意义。
- P1.边缘计算平台:是指分布式计算模型,允许将计算资源和信息存储能力放在靠近终端用户应用程序的地方,在那里可以直接使用,例如在能耗应用程序中,这可以在智能传感器平台或智能插拔设备上完成,如(EM)中的情况。具体而言,目前正在开发一种智能插头,用于集成不同的传感器来收集消耗和上下文数据,以及微控制器来预处理数据,将主要消耗信号分离为设备特定的足迹,并检测异常行为。这有助于提高输出、加速数据处理和节省带宽。
- P2.雾计算平台:代表分散的计算基础设施,数据预处理、计算、存储和分析在数据采集设备和云之间的层中进行。在这种情况下,异常检测解决方案的计算能力在数据记录设备和云端附近进行,云端产生和处理数据。
- P3.云计算平台:关注使用远程服务器确保计算和存储资源的情况,在这种情况下,部署异常检测解决方案的最终用户需要通过互联网链接将其连接起来,以便能够执行异常检测算法。换言之,用于实现这些算法的平台成为运行异常检测应用程序和可视化服务器所持数据的接入点。云架构以其灵活性来描述,这使得提供商能够根据最终用户的需求不断调整存储能力和计算能力。
- P4.混合计算平台:指由不同层(包括云、雾和边缘)保证计算能力的情况,如[204]所述。在这种情况下,基于异常检测解决方案的计算要求和现有计算资源,当算法需要低计算成本时,可以在边缘和/或雾上执行算法,否则,当需要高计算成本时可以在云中执行算法。
表1对比了上述几种建筑能耗异常检测框架。通过将这些框架与多个参数进行对比,例如应用场景、分类标准、实现技术手段、学习过程的处理方式、所需资源(包括实现异常检测算法的计算平台)以及隐私保护措施,还可以考察它们之间的异同。这种对比有助于深入理解各框架的特点,并清晰地分析现有解决方案之间的差异。

2.5 使用AI的异常检测示例
为了阐述文献中关于能源消耗异常的考量方式以及利用人工智能进行异常检测的方法,本节介绍了三种不同的异常检测场景。这些场景包括:(i)基于人工智能的预测方法,(ii)利用能量微矩和占用数据的人工智能分类技术,以及(iii)基于能量数据的一类分类方法。值得注意的是,随着人工智能技术的不断进步,利用其他类型的数据(如占用模式和环境条件)来检测更复杂类型的异常也变得可行。

场景二.使用AI和微矩分析进行异常检测 :
在(EM)框架中,通过微矩分析对能耗足迹和使用模式进行分析,以识别异常能耗行为。随后,部署DNN模型,实现每个消耗观测值的自动分类,将其划分为正常或异常类别。具体而言,能源消耗样本被划分为五类,其中前三个类别分别定义为“第0类:良好的使用”、“第一类:打开设备”和“第二二类:关闭一个设备”,这些类别代表正常的设备使用状态。剩下的两类被定义为“第三类:过度消耗”和“第四类:外出消耗”,它们代表不正常的使用行为。图5展示了电视情况下DRED数据集中采集的时间序列能量轨迹示例,以及通过DNN模型和微矩分析识别的相应正常和异常能量模式。由于在异常检测过程中综合考虑了设备占用数据,因此能够识别出新的消耗异常,这种异常对应于电视设备在终端用户缺席的情况下开启(对于空调、加热器、风扇等其他特定设备,也可以采取类似的异常检测策略)。仅依赖分析能量指纹的传统异常检测方法,无法实现上述功能。

场景三.使用一类分类的异常检测 :
另一个重要的异常检测解决方案是基于传统的一类分类的另一种重要异常检测方案,它已在多个领域得到广泛应用。图6展示了对DRED数据集应用的能耗异常检测示例,该方法采用了一类自动编码器。显然,该方案通过分析新表示空间中能量消耗水平,将能量观测分为两大类,其中功率和时间已标准化。

3. 关键分析与讨论
3.1 讨论
建筑能耗异常检测对于构建强大的能源管理系统、识别能源盗窃攻击、预防效率低下和疏忽具有重要意义。然而,在大多数情况下,难以区分消耗异常与因季节变化和个人环境变化(如节假日、家庭聚会、新环境的意外变化等)导致的正常用电偏差。此外,现有异常检测方法的局限性之一与其局限性直接相关:不同的未识别的上下文数据,包括季节变化,可能会影响最终用户的用电量。当使用现有的基于时间序列的异常检测方法时,这些数据会以异常的方式影响最终用户用电量。此外,一组重要的调查结果总结如下:
- 基于人工智能的解决方案主要侧重于开发实时或近实时(例如,每小时采样率或更低),尽管它们也可以提供长时间(例如,天、周、月和年)的洞察力分析。这是由于人工智能分析大数据的能力,特别是在考虑高频采样率的情况下,同时也得益于物联网设备、智能仪表和智能传感器,它们极大地帮助收集准确的数据。另一方面,这代表了基于人工智能的实际异常检测技术与二十年或三十年前使用的技术之间的主要区别,在这些技术中,无法实时或接近实时地处理数据。此外,几乎所有综述的框架都侧重于分析千瓦时或瓦时的电力消耗数据。这取决于异常检测是在聚合级别(使用千瓦时)还是设备级别(使用瓦时)进行的。
- 大多数现有的能量消耗异常检测方法仅试图标记出明显高于或低于通常消耗足迹的电量样本,其他应用中也是如此,例如银行卡欺诈检测、网络入侵检测和心电图异常检测。不幸的是,这不是检测异常功耗的正确情况,因为能耗异常的定义可能会有很大不同,还有其他类型的异常,并且它们的检测需要其他信息来源,例如占用模式和设备操作数据。
- 通过使用人工智能,可以开发实时或接近实时的能耗异常检测系统,该系统可以及时识别异常使用情况,并通过发送警告和通知向最终用户发出警报。因此,可以部署推荐系统,通过向终端用户提供个性化和上下文相关的建议,帮助他们更好地决策,减少能源浪费。例如,EM项目结合了异常检测和推荐系统,以帮助终端用户使用实时或近实时策略减少能源浪费。
- 根据最近的工作,使用聚合水平消耗数据并不是检测能耗异常的最佳方法,因为它们是一般性的,无法提供关于每个异常原因的精确信息。因此,使用子仪表或NILM系统生成的设备级数据更合适,因为这有助于检测每个设备的异常。
- 在某些情况下,给定功耗行为的整体可能被视为异常,而不仅仅是一些特定的观察结果,这使得难以检测准确的异常部分。因此,这需要将当前消耗足迹与过去和理想消耗周期进行比较,而不仅仅是使用离群值检测算法,它可以检测样本级别的异常。
- 就现有方法的有效性而言,尽管无监督异常检测很容易实施,因为它不需要标记数据集来学习异常,但它存在严重缺陷,因为它只能检测一种异常,这与过度消耗有关。集成方法和基于特征提取的技术也是如此。相比之下,监督方法不像无监督方法那样受欢迎,因为它们需要使用标记数据集来了解异常情况。然而,使用与此类别相关的方法可以检测其他类型的异常。这是因为人类专家可以利用从不同来源收集的训练数据,如消耗足迹、占用模式、室内条件和设备操作参数,对其进行先验定义。
- 就计算资源而言,大多数基于深度学习的异常检测框架需要高性能计算能力来执行学习过程。因此,他们中的大多数使用云计算来集成和管理大型数据集。而对于传统的基于机器学习的异常检测,边缘和雾计算已经成功地应用于各种框架和应用中。
- 隐私保护:开发异常检测系统以促进建筑节能,在社会各阶层都至关重要。这可以通过使用本地和时间细粒度的功耗指纹、占用模式和环境条件记录来执行,以识别异常和不必要的功耗。不幸的是,使用这种细粒度记录能够根据最终用户的能源使用足迹披露其存在的信息。在这种情况下,我们注意到,在大多数异常检测框架中,隐私保护都被忽略或未被报告,只有极少数人试图触及这个问题。
3.2 基于人工智能的异常检测技术的相关性
基于人工智能的异常检测的相关性和鲁棒性不仅取决于检测异常能源使用的准确性,还取决于可以检测到的消耗异常的类型和数量。值得注意的是,大多数无监督异常检测技术(即聚类、一类分类和降维)只能检测到一种类型的能源使用异常,这与过度能源消耗相对应。这是因为它们基于识别罕见的消耗观察值或离群值,这与大多数消耗足迹有很大不同,从而引起怀疑。此外,它们只分析能源消耗数据,而没有考虑影响能源使用的其他相关因素,如占用率、环境条件和用户偏好。另一方面,监督异常检测具有更多优势,因为它们可以通过考虑终端用户的存在/不存在、环境条件、室外天气数据和用户对能源使用的偏好的影响来检测不同类型的能源消耗异常。通过使用基于规则的算法来定义异常消耗和标记多模式数据集,这是可能的。在这种情况下,基于深度学习模型的深度异常检测技术在检测异常使用的准确性以及处理和分析多模态数据的能力方面表现出良好的性能,如[19]所述。表2总结了相关的基于人工智能的异常检测技术,包括其优缺点。

3.3 挑战与局限
该系统的异常检测模块在能源消耗方面面临系统性挑战和特定领域限制。这些系统性挑战和特定领域限制限制了开发高效解决方案的进程,导致实施成本显著增加,并影响了其在实际应用中的广泛应用。主要体现在以下几个方面:
在异常检测方案的开发和验证过程中存在严重缺陷,主要体现在缺乏标记数据集的支持。为正常和异常消耗提供标签的数据集在获取和标注上存在巨大挑战。大多数监督学习算法在获取的标注数据量有限的情况下进行验证,这些数据无法被视为具有代表性的综合数据集。此外,能源研究领域的机构也无法获取这些数据。具体而言,缺少对异常消耗事件及其类型存储库的系统性设计,且现有存储库的构建工作普遍面临高成本和高难度的问题。因此,为不同类型的建筑创建反映真实消耗行为的多维度数据集,将有助于提升能源研究机构在不同应用场景下检测异常消耗的性能。
在监督学习算法中,数据集的不平衡性是一个普遍存在的问题。这种不平衡性源于异常类数据在整个数据集中所占的比例通常较低。然而,在现实世界中,异常数据的分布往往极其稀少,与正常数据共同构成了一个高度不平衡的数据集合。这种不平衡性会导致异常检测算法的性能显著下降。因此,为了解决这一问题,需要引入一些预处理技术,主要包括:(i)通过过采样少数类或欠采样多数类来调整类别分布;(ii)生成合成的异常数据以补充数据集的稀疏性。此外,在某些特殊场景下,异常类可能被定义为次要类,例如在观察到高能量浪费行为时,这种情况同样适用于异常检测算法的性能优化。
异常检测的传统定义将异常观测视为异常值或偏差,但这一定义在某些情况下无法完全适用于能源消耗异常的检测。例如,终端用户在室外活动时长时间开启设备(如空调、风扇、电视等)的行为,或者空调/供暖系统开启时保持门窗开启导致的高耗电量等,这些情况都可能被误判为异常。因此,为了有效检测能耗异常,不仅需要对能耗数据进行分析,还需要整合其他信息源,包括设备使用模式、环境条件、室外天气数据以及设备运行参数等。
3.4 市场驱动因素与障碍
本文回顾的框架显示,能源领域的大规模服务和应用中,异常检测作为一种极具前景的策略具有重要价值。然而,总体而言,建筑能源监测市场所蕴含的全球机遇高达数十亿美元。这一市场呈现出强劲的增长态势,其中异常检测技术正逐渐成为其核心关注领域。在建筑节能系统中,数据的利用至关重要,但随着子仪表和智能传感器的广泛应用,产生的数据量急剧增加,这不仅带来了信息处理的挑战,还可能导致关键信息的丢失或误判。通过实际参与提供异常检测和能源监测解决方案的活跃能源公司和公用事业公司,可以明显看出,这一技术在提升能源效率方面发挥着关键作用。表3系统性地总结了各公司开发的商业能源异常检测和能源管理解决方案,这些解决方案主要针对不同类型建筑进行设计。具体而言,该表详细列出了每个解决方案的名称、所采用的能源监测和异常检测频率(实时或近实时)以及对应的国家和地区化目标建筑环境。
尽管上述解决方案已初步具备应用潜力,但在大规模部署异常检测技术之前,仍面临诸多技术挑战。首先,任何异常检测方案都必须能够证明其在所需应用场景下具备高度的可扩展性、实时性以及数据隐私保护能力。实现这些目标的关键在于分布式一致性算法的研究工作,但若未进行权衡取舍,就难以同时满足所有预期特性。其次,现有的电力基础设施安装异常检测系统虽然在某些方面具有优势,但其实施成本过高。大多数解决方案都依赖于最新的机器学习方法,这些方法需要消耗大量高性能计算资源(如基于云平台的计算),这会显著延缓其商业化进程。此外,目前在大多数能耗异常检测解决方案中,对因系统开发疏忽或遭受网络攻击而导致的安全威胁缺乏有效的防护机制,这一问题亟待解决。

4. 当前趋势和新观点
在系统性地审查了异常检测框架、深入探讨了其局限性并详细描述了关键发现之后,最重要的任务是阐述这一领域的发展趋势并提出具有针对性的新观点。该研究有助于该社区了解当前的挑战和未来的机会,从而改进建筑物能耗的异常检测技术。图7总结了该框架中确定的当前趋势和新观点。

4.1 当前趋势
能源消耗中的异常检测面临着多种挑战,这些挑战主要体现在特定领域。例如,正常消耗与异常消耗之间没有明确的统一定义,且存在模糊的边界,使得正常行为与异常行为之间的区分变得困难。此外,缺乏有效的基准数据集和统一的评价标准,使得对异常检测算法的性能评估存在障碍。进一步地,其他数据源可能导致异常检测触发不寻常的情况,例如终端用户的存在与否,以及在开启特定设备时是否伴随开窗或开门行为。本节将探讨当前趋势,应据此趋势来增强节能应用的异常检测技术。
4.1.1 考虑其他数据源
在传统能耗异常检测方案中,通常仅依赖主电路或单个设备的功耗数据进行异常检测,未充分考虑可能影响能耗的其他因素。然而,为了实现精确的异常检测,应整合所有影响功耗的数据,并分析能耗模式。以下,可按照以下步骤构建异常检测算法:
D1. 设备参数:每个设备都具有特定的参数设置,这些参数对其正常运行至关重要,例如最小待机消耗、最大待机消耗和最大运行时间。这些参数对于界定设备的正常和异常功耗至关重要。
D2. 占用模式:终端用户的有无会对能源使用产生显著影响,并导致一些异常的消耗行为,这些异常的能源消耗与过度使用电器无关。例如,当终端用户不在时打开空调、电视、风扇或桌面应被视为异常消耗行为。为此,记录入住率数据有助于识别非常规的异常消耗行为。
D3. 环境条件:能源消耗可能会受到室内环境的显著影响,例如温度、湿度和亮度,因为一些设备的运行主要取决于这些因素(例如空调、供暖系统、风扇、灯具等)。因此,收集此类数据有助于捕捉异常能耗。
4.1.2 非侵入性异常检测
从NILM作为逐项计费子分类的潜在价值出发,该技术因其在检测设备特定异常方面的显著优势而广受欢迎。具体而言,通过NILM无需为每个设备安装单独的子表,从而显著降低了异常检测解决方案的成本。同时,基于NILM的异常检测方法开发了一种新型的非侵入式异常检测系统。在[20,233]这一研究中,作者试图探讨通过NILM检测到的设备特定消耗指纹是否可以直接用于识别异常消耗行为,以及这在多大程度上会影响识别的准确性。尽管NILM在识别异常消耗方面的性能较之于使用子分级反馈的方案略显逊色,但其性能仍有提升空间,以便更可靠地识别错误行为。在此基础上,未来研究应继续沿着这一方向推进,开发具有足够保真度的非侵入性异常检测方案,而无需额外安装分表。
4.1.3 标记的数据集集合
如前所述,缺乏注释数据集阻碍了电力异常检测解决方案的进步。为此,应更加积极地收集和标注不同建筑环境(家庭、工作场所、公共建筑和工业建筑)的电力消耗数据集,并进一步实现公开共享。这有助于研究人员加快测试和验证过程。在这种情况下,[19]中的作者发布了两个新的异常检测数据集。前者称为卡塔尔大学数据集(QUD),收集于一个能源实验室,提供四类家电的消耗量以及三个月的入住模式。后者称为功耗模拟数据集(PCSiD),生成六个设备的消耗指纹和两年的占用数据。这两个数据集都提供了功耗足迹及其相关标签,其中总体数据被分为五个消耗类。其中三类代表正常消耗类别,分别称为“良好消耗”、“打开设备”和“关闭设备”,而其余两类则指异常消耗类别,定义为“过度消耗”和“外出消耗”。图8恢复了微力矩等级的假设和标记流程,这一流程应用于QUD和PCSiD。

4.1.4 衡量绩效的统一指标
除了先前的介绍之外,值得注意的是,目前缺乏统一的评估标准和系统方案来量化异常检测算法的性能表现。相比之下,不同异常检测方法之间的系统比较应当建立在统一的度量集合基础之上,并在相同的实验条件下进行,例如基于相同采样率采集的器具指纹特征进行评估。
4.2 新观点
近期,政府机构、终端用户、公用事业公司以及能源供应商对异常检测技术表现出浓厚兴趣。他们认识到其可持续性,且有助于实现能源效率目标。本节将概述能耗异常检测的新视角,探讨其在可持续发展中的应用。
4.2.1 可解释的深度异常检测
在当前框架中,基于深度学习的异常检测解决方案受到了越来越多的关注。然而,尽管深度学习模型在性能上表现出色,但在实际应用中仍存在一些局限性。特别地,在能耗异常检测方案中,对检测到的异常进行合理解释至关重要。为此,我们致力于开发基于深度学习的异常检测技术,以帮助终端用户和专家将调查重点集中在具有重要意义的异常事件上,并从而增强他们对所采用解决方案的信任度。
一个重要的研究方向可能是通过开发新一代可解释的单类深度学习模型来实现不同类型的能耗异常检测。这类模型将有助于:(1)学习将正常消耗观察集中在特征空间中的映射关系;(2)将异常模式推离正常区域;(3)为检测到的异常提供清晰的解释说明,即一种人机易懂的诊断说明,以揭示异常发生的根本原因。这些改进将使得相关领域专家能够根据诊断结果生成量身定制的优化建议,从而有效减少能源浪费。同时,能源供应商通过采用可解释的推荐系统(RS),可以更高效地识别和处理非技术性能源损失。
4.2.2 边缘深度异常检测
深度学习为实现强大的异常检测解决方案提供了极具前景的方案,然而,过去许多年里,人们一直认为深度学习仅限于高端计算平台,认为所有训练和推理过程必须在云或边缘设备上进行。这一观点在当时是合理的,因为计算资源的分配趋势正是如此。然而,随着学术界和工业界的最新研究成果,这一状况已彻底改变。因此,替代方案开始考虑采用集成机器学习加速器的新型微控制器。这种设备将为边缘设备带来机器学习能力,尤其是深度学习。值得注意的是,深度学习不仅能够执行机器学习算法,而且在执行这些算法的同时,其耗电量非常低,能够满足实时数据分析的需求。此外,这些设备还能够通过连接到云来进行数据处理。总体而言,集成在微控制器中的嵌入式机器学习加速器为具备感知能力的传感器(如温度、湿度和亮度传感器)提供了强大的计算支持。这些传感器通过收集数据来辅助各种物联网应用。另一方面,边缘通常被视为物联网网络中最远的节点,通常位于高级网关或边缘服务器的位置。此外,它还终止于终端用户附近的分表/传感器处。因此,将更多的分析能力移至终端用户附近变得合理,因为微控制器的部署非常便利。显然,这种设计使得可以在小型和资源受限的低功耗设备上进行推理,并最终完成训练,而无需依赖大型计算平台(如台式机、工作站)或云服务。值得注意的是,要实现深度学习模型,需要对其硬件资源进行优化,以适应此类设备的计算、存储和带宽限制,同时保持基本功能和准确性。图9展示了嵌入在微控制器智能插头中的异常检测解决方案的实例,该插头已作为(EM)项目的一部分进行开发。

4.2.3 深度增强学习
强化学习技术是人工智能领域极具前景的一个重要研究方向,近期受到了广泛关注。在开发相关算法之前,深入理解人类决策机制是该领域研究的核心内容。代理系统通过实验错误和奖励反馈机制,能够识别并学习处理异常行为,其反馈形式主要基于代理对环境的观察和奖励信号的接收。为应对更复杂的异常检测需求,深度强化学习(DRL)应运而生,它整合了深度学习和强化学习的优势,能够更高效地处理高维数据和复杂环境。近年来,DRL技术被成功应用于多个实际领域,包括智能视频监控异常检测、交通管理优化、通信系统异常识别、物联网能效预测等。研究表明,DRL技术在能耗异常检测方面展现出显著的潜力,因为该任务本质上属于典型的决策过程。在这一框架下,代理系统通过持续与环境交互,并根据检测到的异常情况获得奖励信号,逐步学习并优化其行为模式。这个过程在本质上与人类通过经验学习的方式不谋而合。
4.2.4 多模态异常可视化
如前所述,掌握异常和正常功耗行为的解释能力至关重要,因为异常检测问题中的基本内在挑战主要体现在(i)异常和正常能耗观察之间的界限不明显,以及(ii)注释功耗数据集用于训练和验证开发的解决方案的复杂性。为此,人类专家的知识和经验被高度重视,以判断消耗情景。因此,对用电量模式和结果分析进行主观、全面且交互式的可视化有助于支持解释并促进最佳决策。在这种情况下,最近人们非常关注利用创新的可视化工具和分析方法来检测其他研究领域中的异常数据,例如社交媒体上的谣言传播和用户行为。

4.2.5 可复现研究平台
尽管在开发用于能源消耗的异常检测方法方面取得了进展,但主要受以下三个方面的影响,从而导致对异常检测算法的公平和实验性比较变得困难:(1)大多数框架通常是在一个独特的数据集上进行评估,这使得评估一般性异常检测技术的普遍有效性变得困难,(2)缺乏在相同条件下比较现有解决方案的框架,因为现有的开源异常检测数据集不足,(3)在所考虑的场景中,最先进的技术采用了不同的标准化评估标准,这增加了比较的复杂性。为了克服这一挑战,迫切需要发布一个开源异常检测工具包,其中包括具有挑战性的能耗数据集和现有的异常检测算法。这不仅将促进未来异常检测比赛的开展,还将为该领域提供一个可重复、公平的评估框架。
4.2.6 隐私保护机器学习
基于保护最终用户隐私的严格法律和道德标准,受限于获取用于训练和验证算法的开放存取异常检测数据集的缺失,机器学习技术在能源消耗异常检测领域的广泛应用受到了制约。在利用功耗数据集时,既要保护最终用户隐私,又要推动科学研究,亟需开发一种新方法以实现联邦、安全和隐私并重的机器学习。为此,可以采取的方法包括:去除敏感信息(去标识化)并以人工生成的输入替代易受攻击的数据,同时允许基于查找表的重新分配(化名)。此外,通过联邦机器学习技术,在多分散的边缘设备和服务器上进行算法训练,这些设备和服务器将保持本地功耗模式的私密性而不进行数据共享,这在异常能耗检测方面具有显著的潜力。
4.2.7 可解释的RS与新冠肺炎大流行
在新冠肺炎疫情期间,行动受限导致建筑物功耗发生了显著变化。远程工作和电子学习的普及促使活动和能源使用转移至家庭。为有效应对能源异常,智能解决方案的开发是必要的。利用遥感技术在支持人类决策方面的作用越来越受到关注。这些系统必须提供解释,以增强用户信任和接受度。为此,开发可根据用户偏好、习惯和环境定制的可解释且具说服力的能源建议机制,将有效减少能源浪费,促进节能。这些解释可以验证每项能效法案的合理性。基于事实的解释的说服力可通过强调生态影响和经济节约效益来提升。图11展示了(EM)框架中提出的可解释能源RS的一般流程图。值得注意的是,可解释的RS非常适合应对意外能源消耗情况,如新冠肺炎疫情期间,因为它不仅可向用户提供更多细节(利用环境数据)以提高接受度,还能实时生成建议。

5. 结论
本文对建筑能耗异常检测方法进行了全面且技术详实的综述。研究者提出了一种分类体系,该体系根据多维度特征对检测方法进行系统分类,例如可采用人工智能模型、特定应用场景、检测等级和计算平台等维度作为分类依据。总体而言,异常检测策略通过优化资源利用效率和降低能源成本,显著提升了节能系统、能源供应商、终端用户和政府机构的价值。具体而言,这些方法能够提供关于异常消耗行为、异常设备运行状态、非技术性损失以及网络攻击等关键信息,其中最为关键的是,这些系统为能源管理提供了智能化和系统化的解决方案。在能源监测市场中,它们发挥着越来越重要的作用。
我们已明确指出,目前能源消耗异常检测解决方案仍处于初步探索阶段。要实现广泛应用和成熟,需要克服一系列关键挑战,包括缺乏高质量标注数据集、缺乏可复制的基准平台以及缺乏统一的性能评估标准。此外,能源消耗还受到诸多外部因素的影响,例如建筑物入住率(终端用户是否存在)、环境条件、室外温度以及用户偏好等。因此,研究者建议应重点关注这些因素,以开发更具泛化性和可靠性能力的高级异常检测模型,这些模型能够识别更为复杂的异常能源使用模式。展望未来,应在能扩展、能分散、低能耗、易部署以及保护隐私等方面持续开展研究工作,以提升异常检测系统的整体效能。
未来研究方向仍处于探索阶段,这将有助于在能扩展、能分散、低能耗、易部署以及保护隐私等方面开发适用于电力异常检测的系统。我们坚信,通过开展更多研究贡献、项目合作以及与行业合作伙伴的紧密合作,可以充分挖掘异常检测技术的潜力,证明其商业可行性,并推动其在住宅建筑领域的广泛应用。
