面向工业物联网的5G机器学习研究综述
源自:信息与控制
作者:柴浩轩 金曦 许驰 夏长清
摘
要
随着计算机技术在工业物联网领域的广泛应用,工业数据传输对高实时性、高可靠性、高带宽以及海量连接等特点的需求日益迫切。现有的网络架构在面对日益增长的数据传输需求时显得捉襟见肘。5G网络凭借其卓越的性能特征,在工业物联网领域正受到广泛关注和深入研究。本文旨在对5G技术在工业网络中的应用及其机器学习方法进行系统性综述。文章首先系统性地探讨了大规模天线技术、终端直连技术、移动边缘计算以及异构超密集组网等核心技术的发展现状。其次深入阐述了人工智能技术和其中重要的子领域——机器学习技术的基本原理和发展动态,并对其应用前景进行了深入探讨。同时详细分析了将机器学习技术引入5G网络以解决实际问题的方法,并对其进行了总结与展望。最后对未来5G通信技术的发展趋势进行了深入探讨。
关键词
工业物联网 / 5G / 人工智能 / 机器学习
引言
物联网(Internet of Things, IoT)是一种通过有线与无线网络实现物与物之间互联的技术[1]。其核心技术体现在大规模部署从数十亿到数万亿数量不等的智能设备上这些设备能够感知并解读物理世界中的各项数据随后通过实时采集并处理周围环境数据再进一步作用于物理世界从而实现了对物理世界的有机整合这一技术体系的应用使得自动驾驶智慧城市以及智慧医疗等多个新兴产业得以蓬勃发展而工业物联网(industrial Internet of Things, IIoT)作为物联网的重要组成部分其涵盖范围不仅限于制造环节还延伸至管理决策及产品全生命周期等环节从这个意义上讲IIoT与"中国制造2025"及工业4.0战略有着高度契合点因此可以说IIoT的发展方向对于推动我国制造体系向现代化智能化方向迈进具有决定性意义目前IIoT已在石油天然气电网以及汽车制造等多个领域得到广泛应用

图 1 物联网、信息物理系统、工业物联网以及工业4.0的关系[1]
基于IIoT内部功能划分, 可归纳为IIoT的分层架构, 如图2所示, 包括物理层. 通信层和应用层面三部分[2]. 物理层面则由传感器及其相关设备组成, 这些设备主要通过前述不同类型的通信网络实现控制.

图 2 IIOT三层架构[2]
通信层作为工业物联网的核心环节,在整个体系架构中发挥着承上启下的关键作用。当系统的延时较高时,在远程控制、生产调度等多个应用场景下将难以实现许多技术功能。例如,在远程控制场景中,低时延的数据传输是确保操作成功的关键所在。不同工业生产模式对于网络实时性和数据传输延迟的需求存在显著差异。在常见的控制过程中(如物料输送和过程自动化等连接要素的应用),对时延的要求较为宽松;而那些不需要人工干预的高速生产场景则对实时性要求更为严格(如表1所示)。此外,在信息监控场景中通常要求传输延迟达到100毫秒及以上(设备状态及环境数据并不直接影响到生产系统的运作),而对于安全生产相关的系统而言,则要求数据传输延迟必须在10毫秒以内(过高的延迟可能导致严重的安全事故)。

表 1 不同工业场景对时延的需求
为了满足工业数据传输对网络安全的需求, 传统的通信层架构必须具备高实时性、高可靠性和异构组网能力, 并能有效处理海量实时数据流. 为了实现这一目标, 在通信层设计中, 应特别关注以下几点: 首先, 通信链路应可作为核心骨干网的技术架构选择, 具备极低延迟水平和几乎无故障的数据传输能力; 其次, 组网方式应更加灵活, 能够适应大规模复杂场景下的动态需求. 这些技术特征不仅有助于提升工业物联网的整体性能, 还能显著增强其在复杂环境下的稳定运行能力.
5G通信技术和机器学习的融合被视为满足上述特性的主要路线之一。
当前,在实时性、可靠性、高并发、高带宽以及广覆盖等关键指标上,
5G的表现均优于其他无线网络,
将其与表现出极高的优化效果的机器学习方法相结合,
能够显著提高工业系统中数据的传输效率。
鉴于此,
本文聚焦于工业物联网领域,
对其中涉及的5G关键技术及机器学习方法进行了综述。
从工业物联网所需的数据传输特性出发,
本研究介绍了5G的核心技术和机器学习方法,
并列举了多种基于二者融合解决的具体工业物联网传输问题;
最后对未来相关技术的研究方向进行了探讨。
1. 5G关键技术
5G相较于4G,在传输速率上实现了质的飞跃,在网络覆盖密度方面也达到了空前的高度,在通信延迟方面则取得了显著的进步。这些显著的技术优势得益于5G采用了多项关键技术和创新方法。本文将重点介绍若干对系统性能具有决定性影响的关键技术。
1.1 大规模天线技术
大规模多输入多输出(Massive MIMO)射电阵列技术借助基站端部署成百上千个射电单元,在接收端形成成千上万组独立的空间流,并采用智能波束forming算法进行信号处理

图 3 MIMO原理图
随着4G技术的广泛应用,在众多移动通信标准中如今已经普遍采用了MIMO技术

图 4 大规模MIMO示例图
1.2 高频传输技术
随着无线通信技术的进步, 数据流量呈现出快速增长的趋势, 各类用户业务及应用需求的激增也对移动通信系统提出了更高要求。目前, 低频段资源供应日益紧张, 这是因为5G技术对频率资源的需求更为广泛, 导致现有无线通信频谱资源愈发稀缺。相比之下, 6 GHz以上高频段虽然拥有比6 GHz以下频段更为丰富多样的频谱资源, 并且在传播方向性、安全性以及抗干扰等方面表现突出, 但也面临着传播损耗较大以及波长较短等局限性。如何克服高频段传输中的瓶颈问题, 并将这些资源有效应用于无线通信领域以缓解当前频谱短缺问题, 则成为当前研究的重点。
1.3 终端直连技术
D2D通信(即设备对设备通信或移动设备间的本地通信)是指两个移动用户间无需经过基站点或核心网支持而直接实现信息交换的一种技术[4-5]。其最常见的应用场景如图5所示,在这种架构下为了缓解核心网压力一旦建立D2D链路数据传输与信息交互将局限于邻近设备范围以避免网络中心节点的介入这一特点相较于传统蜂窝网络模式有着显著区别即后者要求所有移动终端间的数据传输必须通过基站点进行中继连接而前者的实现则完全打破了这一限制从而扩展了频谱利用效率。值得注意的是传统的蜂窝网络架构更适合于低数据速率服务场景如语音通话短信等但在当今高速度大带宽的时代移动终端已转向高数据速率服务(如视频分享游戏下载等)。基于此D2D技术不仅能够显著提升网络频谱效率更能有效缓解因基站故障无线覆盖受限等问题而导致的通信质量下降的问题。然而在5G系统引入D2D技术也将面临一系列新的挑战:第一如何制定统一有效的切换策略以判断何时采用哪种接入方式;第二如何解决小区间内可能出现的干扰源并采取相应的防护措施;第三现有中继方案由于信号同步冲突等问题难以直接移植至D2D场景因此需要重新设计新的中继方案及相关的选择机制等成为亟待解决的技术难题

图 5 D2D通信的典型用例
1.4 异构超密集组网技术
5G正朝着更加多元化、综合性和智能化的方向稳步发展。如图6所示,在第五代移动通信系统(5G)的技术架构中,超密集网络(ultra-dense network, UDN)技术不仅能够全面提升系统的频谱效率、网络容量以及覆盖范围,并且还能够有效扩展无线接入能力。与此同时,在这一框架下构建的新型移动宽带接入架构——即异构网络(heterogeneous network, HetNet)——通过协调部署现有的3G/4G无线基础设施,在扩大无线网络覆盖范围的同时显著提升了系统的吞吐量和通信质量。这种异构超密集组网技术不仅可以有效拓展无线服务的覆盖面,并且在提升系统性能方面也发挥了关键作用

图 6 UDN示意图
1.5 网络切片
其应用场景千变万化程度较高,并且各个场景对指标的要求差异显著。鉴于此,传统的统一格式网络已无法满足各业务类型的需求。5G系统采用端到端的网络切片技术(NS),将其分割为多个相互独立的逻辑切片以实现特定业务或场景的最佳用户体验。其本质上是一种虚拟专用网络,在共享物理网的基础上提供特定功能的技术。其两个关键指标分别是虚拟网间的共享性和隔离性[6]。如图7所示,在采用该技术后,一个单一5G核心网经承载层传输链路处理后会被划分为多个独立的逻辑切片:即mMTC(大规模机器类型通信)切片、URLLC(超可靠低时延通信)切片及eMMB(增强型移动宽带)切片等。每个这样的逻辑网根据具体需求可依据具体需求配置相应的功能模块,并为终端用户提供多样化的服务选择的同时实现基础架构资源的有效共享。该方案具有两大显著优势:一是能够为终端用户提供多样化的服务选择;二是实现了基础架构资源的有效共享

图 7 5G网络切片划分示意图
第7篇文献提出了基于网络切片的新一代网络架构设计(见图8)。研究者在此传统架构之上增加了两个核心组件:切片管理模块与切片功能选择系统。其中,在该切片管理模块中包含三个关键子部分:商务参数输入界面、实例编排模块以及运行状态监控系统。商务设计阶段的主要任务是配置和设定必要的参数信息;实例编排模块负责将虚拟化的网络切片具体化为实际存在的资源;运行状态监控系统则对整个系统的各个组成部分进行实时监测与性能优化。同样地,在5G技术环境下实现多网共享面临诸多技术挑战包括但不限于隔离机制建设、动态编排能力提升、安全防护体系完善以及系统性能优化等四个维度。

图 8 网络切片架构图
1.6 移动边缘计算
移动边缘计算(moving edge computing, MEC)与软件定义网络(software-defined networking, SDN)、网络功能虚拟化(network function virtualization, NFV)共同被称为5G发展的三大核心支柱[8]。随着工业物联网技术的快速发展,在线产生的数据量呈现出指数级的增长趋势这给云计算带来了新的挑战.MEC凭借其低延迟、低流量以及高安全性等特点,在满足多样化需求方面发挥了重要作用[9]该技术通过将IT服务环境与云计算能力转移至靠近终端用户的移动网络边缘从而实现了较少延迟、优化网络运行及提升服务交付的目的.MEC显著提升了5G网络的灵活性从某种程度上说边缘计算构成了5G体系的本质框架这一点在工业领域尤为重要文[10]通过对12种具有代表性的垂直行业进行了深入分析得出了5G MEC的应用模式并探讨了其对最终网络性能的影响.通过将服务器设置于终端用户附近MEC能够有效满足对超低延迟通信等敏感型服务的需求"5G+MEC"应用场景将在工业制造全过程中得到广泛应用涉及生产过程控制机器协作等多个环节基于5G与MEC融合的应用可显著降低企业运营成本提升生产效率优化资源配置进而推动产品高端化装备高端化及生产智能化水平为企业级工业物联网发展提供坚实的支撑
2. 机器学习概述
人工智能的研究可追溯至20世纪50年代初期,在伴随着计算机技术和信息技术的进步过程中逐渐发展成熟。从早期的符号智能到如今的数据驱动计算智能与机器学习[11]等领域的快速发展。电子计算机的诞生则为人工智能研究提供了坚实的物质基础。值得注意的是,在1956年夏天于达特摩斯大学的一次研讨会上,“人工智能之父”约翰·麦卡锡及其他著名学者共同提出了正式采用“人工智能”这一术语,并宣布了该学科的确立[7]。自此以后,在经历了如火如荼的发展阶段后直至20世纪60年代末期,“机器学习方法论取得了显著进展”。然而随后的时间里,“机器学习研究几乎陷入停滞状态”。不过经过一段时间的应用程序集成与技术演进,“机器学习技术成功解决了诸多涉及数学理论与计算难题”。如今,“机器学习已成为大数据、互联网、云计算等领域的重要支撑技术之一”。
如图9所示展示了机器学习与其多种先进技术之间的关联关系。在人工智能领域占据着重要地位的机器学习被视为一个关键组成部分,在这一框架下被用来训练计算机实现自主学习功能[12]。具体而言,在这种技术体系下提取输入数据中的有用信息以便构建能够代表特定任务特征的数学模型(函数),这一特点使得它区别于传统的程序化编程方式(如图10所示)。

图 9 机器学习与多种先进技术的关系

图 10 传统编程与机器学习的区别
机器学习主要包含以下三种学派:监督学习(supervised learning, SL)、无监督学习(unsupervised learning, UL)以及强化学习(reinforcement learning, RL)。
监督学习旨在利用标注数据进行训练以建立输入与输出之间的映射关系。图11展示了监督学习的原理图。若输出数据为实数或连续值,则此类问题是回归问题;反之则属于分类问题。经过对历史数据集的训练后,模型将掌握某种规律性模式,并可用于预测未来事件.因此,在分析历史数据以预测未来事件方面,监督学习具有广泛的应用.在监督学习过程中,默认情况下每个样本都需要与其相应的标签一起作为输入提供给模型.

图 11 监督学习原理图
无监督学习旨在利用未标记输入样本中的信息来推断相应的类别标签,并通过从这些样本中提取特征来识别隐藏模式[13]。在无监督学习中常见的典型算法包括聚类技术和降维方法等。其中典型的算法包括K均值聚类、自组织映射(SOM)以及自编码器等技术。在实际应用中发现 labeled data 的获取往往非常困难,并且标注 unlabeled data 需要耗费大量资源与精力;因此,在 unlabeled data 上实现有效的 supervised learning 并不太现实;半监督学习正是针对这种情况而产生的有效解决方案;该方法仅需少量 labeled data 和大量 unlabeled data 即可建立有效的模型;如图 12所示为半监督学习原理图;在该框架下主要包括以下三个核心假设:一是聚类假设;二是流形假设;三是局部与全局一致性假设[14]。

图 12 半监督学习原理图[12]
强化学习作为一种重要的机器学习技术,在特定环境下专注于寻找最优的行为序列,并最终能够累积获得最大化的总奖励。如图 13所示, 其核心理念在于通过Agent与环境之间的互动来实现最佳策略的确定,其中正激励(正 rewards)与负激励( negative rewards)统称为激励信号;具体而言,在执行正确动作时系统会给予积极的激励信号,而在出现错误行为时则会发送负面激励信号.

图 13 强化学习原理图
3. 5G机器学习方法
在5G工业网络系统中常见存在多种关键性挑战包括智能基站决策以及资源调度等问题。借助机器学习技术的应用5G设备能够根据收集的学习数据动态调整传输策略从而避免依赖于传统固定的运行模式这种改进不仅提升了传输效率同时增强了系统的可靠性进而将通信延迟降低至较低水平并为其提供了更优的设计方案选择
本文列举了不同种类机器学习方法解决的5G问题,如图 14所示。

图 14 机器学习方法分类及解决的问题
3.1 监督学习在5G中的应用
监督学习的典型应用如表 2所示,具体内容如下。

表 2 监督学习算法及其解决的问题
3.1.1 线性回归
如图 15所示, 线性回归是一种基本的分类方法, 其本质是建立一个从输入空间X到输出空间Y的最优线性函数. 而逻辑回归则是一种广义线性回归模型. 这两种算法均可用于解决常见的二分类问题, 并将分类结果表示为概率形式. 例如某样本属于A类的概率为70%, 属于B类的概率为30%, 则将其归类为A类.

图 15 线性回归
在5G无线网络体系中,电磁波作为无线电频谱的重要组成部分可被用来捕获能量。为了保证能量传输的有效性,在文献[15]的研究框架下应用线性回归算法构建了一个能量预测模型。研究发现,在该方案下采用线性回归算法进行预测的准确率达到85%以上,并展现出良好的性能。
3.1.2 支持向量机
该技术(支持向量机)作为二分类方法,在特征空间中寻找间隔最大的分离超平面从而实现对数据的高效分类。该方法主要采用将分割问题转化为凸二次规划问题的方式进行求解,并将其转换至更高维的空间,在此空间中实现线性可分的数据处理。

图 16 支持向量机
在5G信号传输路径损耗的问题中
3.1.3 神经网络
如图所示, 人工神经网络(artificial neural network, ANN)是一种基于生物大脑具备认知决策能力的结构, 这种信息处理机制通过输入节点与输出节点间的大量连接模拟了生物大脑的工作原理. 在此基础之上, 深度人工神经网络(intelligent deep neural network, IDNN)通过增加隐藏层的数量实现了对复杂模式的学习与识别功能, 又可被称作多层感知机.

图 17 神经网络
神经网络算法被广泛应用至5G无线通信系统的部署中,在5G无线通信系统中主要依据信道状态信息(CSI)来进行决策过程;然而传统的CSI获取方式不仅会导致大量信道资源被耗费而且所得出的 CSI估计位置往往会存在较大偏差;文献[19]提出了一种基于神经网络框架下的监督式学习算法;这种算法整合了传统标准方法和针对单元格选择问题的独特处理机制;最后通过构建基于几何模型(GSCM)的方法对该算法进行了性能评估;实验结果表明该算法能够达到73%的高度准确率远高于传统K近邻分类器;在大规模MIMO系统中的信道反馈问题上 文献[20]提出了一种新的监督式深度学习编解码器方案 以提升接收端信号质量并恢复 CSI值;该方案通过巧妙地将注意力机制与残差网络架构相结合从而实现了显著提升了系统的运行效率
在5G系统中存在多种通过优化手段来最小化或最大化特定目标函数的问题;其中大部分问题都是非线性的。因此,在解决这类非线性问题方面的人工神经网络是一种有效的解决方案。例如,在通信领域中使用非正交多址(NOMA)技术和正交多址(OMA)方法时;就吞吐量而言;NOMA表现出更高的效率;更适合5G系统应用。然而;现有的NOMA技术仅限于将用户严格划分为若干组别;并未充分考虑集群用户的信道特性及其多样性;导致吞吐量较低。文[21]针对不同数量的用户群体;提出了基于人工神经网络的自适应自组织 NOMA 系统;该系统采用人工神经网络对 Noma 用户的信道增益及发射功率所形成的训练数据进行学习训练;并通过不断调整超参数值来优化模型参数;最终生成一个能够自主决策划分用户组别的模型结构;同时最大化系统的吞吐量。仿真结果表明;该模型不仅显著降低了系统的计算复杂度;而且能够达到高达98% 的高吞吐量水平
5G网络需应对工业物联网中日臻复杂的各类服务,在性能要求及适用通信技术方面也存在显著差异性。作为解决5G复杂管理挑战的关键技术,在未来定制化网络架构中具有重要地位。研究文献[22]设计了一种深度学习模型用于判断在特定信道条件下能否支持新接入的切片请求。该模型考虑到数据传输的时间顺序,并开发了一种短时加长记忆神经元结构用于实时跟踪信道状态变化。实验证明新方法较传统方案误报率降低约75%。
3.1.4 决策树算法
决策树(decision tree, DT)是一种广泛应用多种特征构建分类系统的机器学习方法。如图所示,在图中呈现为树形结构,并且具有易于理解和高度可解释性的特点。同时具备变量选择机制以及缺失值填充功能,并且适用于解决分类与回归问题。随着5G技术的快速发展带来的安全挑战日益突出。研究团队提出了结合入侵检测与决策树的新方案,并声称该方案能够有效提升网络安全水平。仿真结果显示,在该安全系统中采用基于决策树的方法进行分类时能达到99.3%以上的准确率,并且这种方案能够很好地应用于基于IPv6的安全保障工作。

图 18 决策树算法
3.1.5 其他监督学习算法的应用
文[24]研究团队通过集成机器学习技术到软件定义网络(SDN)中,并构建了基于集成学习机制的预处理系统。现有分类器在训练集上的性能仍有提升空间,因此研究团队设计了一种多策略融合优化方案,将各分类器进行整合并持续改进其性能特征。该系统整合了多种分类技术的优势,形成了一个两阶段的工作流模式:SDN入口网络流量经过预处理系统初步识别,随后根据具体业务类型进一步优化选择流量策略集。实验表明,该集成分类方法不仅达到了较高的识别准确率,而且显著提升了单个业务类型下的分类精确度。文[25]则提出了一个适用于支持SDN的新架构:混合光网络中的回路传输主干采用XG-PON技术,前传部分则采用了多个LTE无线接入方案.最后,研究团队将这一创新机制应用于真实场景下的网络运行状态监测与评估,最终结果显示该方法能有效根据动态流量参数自动确定最优部署位置,并在减少信号抖动与降低传输延迟方面取得了显著效果.
在5G技术的关键功能中占据重要地位的是超可靠低延迟通信(Ultra-Reliable and Low-Latency Communication, URLLC)这一技术,在现有蜂窝网络无法满足可靠性与实时性方面尚显不足的情况下文[27]研究团队基于监督学习方法开发了一种创新算法来优化URLLC相关的链路延迟问题具体而言该方法在解码流程启动前主动获取发送端的E-HARQ反馈信息从而使得发射机能够更快地响应信号并最小化信号往返时间(RTT)。经过仿真测试结果显示该方案较传统方法提升了反馈速度并在预测精度方面实现了12%的增长
网络切分技术借助多线程处理显著降低了运算开销的同时提升了服务保障水平。然而,在确保成功几率的同时精确分配请求至合适的服务区域仍面临诸多挑战。为此,文[28]创新性地提出了一种基于监督学习算法的动态优化方案,该方案通过智能调度机制将请求分配至最优区域,并在预测分析的基础上实现了资源的最佳配置,从而显著提升了整体运行效率
监督学习广泛应用于数据标签易于获取的领域,并主要用于解决预测问题。基于充足的计算资源条件下,在保证足够训练精度的前提下,
该种算法能够实现较高的预测精度。
不仅具有适用性强的特点,
而且也具备良好的可解释性和较强的迁移能力等显著优势。
然而,在面对质量不佳或数量不足的数据集时,
其算法效果可能受到显著影响。
此外,
该方法容易导致模型出现过拟合或欠拟合的现象,
并且对异常值较为敏感,
这对于涉及CSI决策等复杂场景的问题来说并不十分友好。
最后需要注意的是,
这类算法通常需要耗时较长进行训练工作,
因此并不适用于实时性的应用场景
3.2 无监督学习在5G中的应用
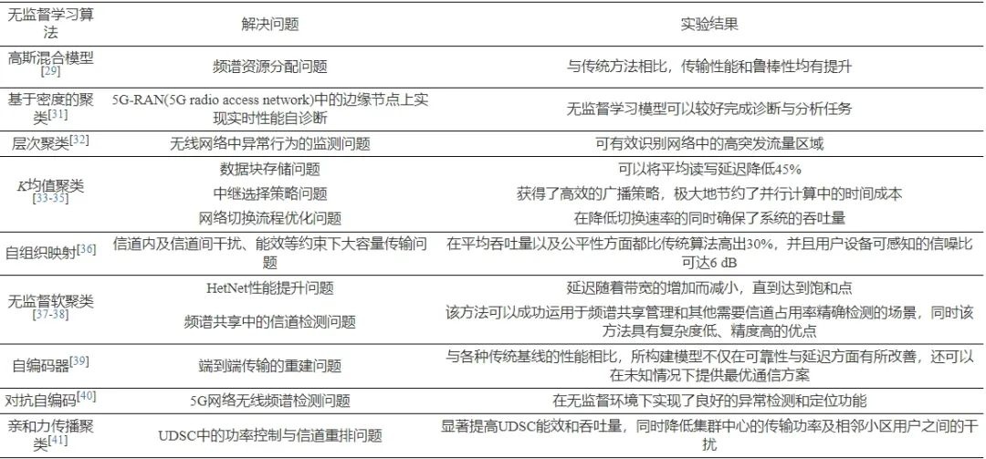
无监督学习的典型应用如表 3所示,具体内容如下。

表 3 无监督学习算法及其解决的问题
3.2.1 高斯混合模型
Gaussian mixture model (GMM) 是若干个一元正态分布函数的加权和,在实际应用中常用于涵盖不同类型的分布数据群体。该模型中的每个单峰概率分布在该模型中被视为一个组件,并且组件的数量通常固定设置以避免过拟合风险。
在5G无线技术日益普及的过程中, 频谱资源已经愈发稀缺. 然而, 传统静态频谱分配策略未能充分挖掘其潜力, 致使大量频率资源被闲置. 文献[29]通过利用K均值聚类与高斯混合模型(GMM)提出了一种协同感知算法, 相较于仅依赖传统能量向量的方法, 该算法能够更好地捕捉复杂场景中的信号特征. 实验结果表明, 该方法相较于传统基于能量向量的无监督学习算法[30], 显现出更高的鲁棒性和适用性
3.2.2 基于密度的聚类
图19展示了基于密度聚类实现的二分类结果。其中一种基于数据密度构建的聚类算法即为基于密度的聚类方法,在与传统聚类方式相比这一算法的独特之处在于DBSCAN(density-based spatial clustering of applications with noise)通过将具有最大分布密度的数据点集划分为同一类别来实现这一目标的同时它还可以在包含噪声的数据中进行有效的分类工作因此这一算法特别适用于处理含有噪声的数据集

图 19 基于密度的聚类
研究[31]提出了一种基于密度的空间聚类算法DBSCAN与一种改进的一维K均值聚类算法,在5G无线接入网(RAN)边缘节点(如无线接入网智能控制器RIC)上实现了实时性能自诊断功能。其中一种应用是通过异常检测技术对故障原因进行分析;另一种则是利用一维K均值聚类方法对两个关键性能指标之间的关联性进行深入剖析。实验结果表明,在实现诊断与分析任务方面所提出的两种无监督学习模型表现出良好的效果
3.2.3 层次聚类
hierarchical clustering是一种基于计算不同类别间数据点相似性的方法,旨在构建一个层级递进式的嵌套分类树结构.该树中,底层节点代表原始数据样本,顶层节点则代表最高级别的类别中心.创建该分类树涉及两种主要策略:一种是自底向上的逐步合并;另一种是自顶向下的逐步分割.图20详细展示了凝结型层次聚类算法AGNES与分裂型层次聚合方法在包含5个对象的数据集上的操作流程.

图 20 数据对象{a,b,c,d,e} 的凝聚和分裂层次聚类
5G无线网络是一种高度自动化运营的方式,在运行过程中需要持续监控其运行状态。文[32]采用了K均值聚类与层次聚类这两种无监督聚类方法来检测无线网络中的异常行为。该算法基于呼叫详细记录(CDR)涵盖了时空信息,并分析不同时间和位置用户的活动模式,在流量需求极度高的情况下识别为异常用户。该系统能够实时追踪工业物联网中的5G用户提供状态信息,并通过实时追踪用户的移动模式与流量特征来构建智能资源分配模型;从而实现资源的有效配置和优化利用。
3.2.4 K均值聚类
图 21呈现了K均值聚类(K-means clustering)在三分类任务中的应用结果。在数据挖掘领域中,K均值聚类(K-means clustering)是最常用的一种聚类算法。该方法要求分析者需设定所需的类别数量,并依据每个数据点与其所属类别中心之间的距离进行分类。属于硬聚类方法。然而,K均值算法的应用范围较为受限。由于该方法要求预先确定所需类别数量且仅适合处理连续型变量的数据

图 21 K均值聚类
在5G网络环境下实现低延迟数据访问是一项具有挑战性的关键任务。通过科学地规划数据块的放置位置可以有效降低分布式存储系统间的数据传输延迟。其中影响数据放置效率的关键因素包括网络性能参数以及用户行为模式等多方面因素。研究文献[33]则提出了一个基于K均值聚类算法的数据存储优化方案,并通过实验验证该方法能够将平均读写延迟降低45%左右。在此基础上进一步探索机器学习技术的应用潜力也为提升系统性能提供了新思路:具体而言文[34]将K均值聚类方法成功应用于中继节点选择策略中从而构建了一个高效的广播机制这显著降低了并行计算过程中所需的时间成本。此外研究文献[35]则提出了一种两层级联框架用于优化动态网络切换流程:该框架首先在异构化的用户移动行为模型中引入K均值聚类算法对不同的移动模式进行了动态分类然后在每个独立分类集群内采用异步学习机制实现了切换速率与系统吞吐量的最佳平衡点
3.2.5 自组织映射
自组织映射(self-organizing map, SOM)是一种基于无监督学习的方法,在输入空间中通过生成训练样本将其划分为低维表示的人工神经网络系统。如图22所示,在该网络架构中包含两个神经元层级:输入层与竞争层。其中输入层的神经元数量取决于输入空间特征维度的数量;而竞争层的神经元数目则由用户进行参数设置。与其他人工神经网络体系不同的是,在SOM中采用了能够维持输入控制拓扑结构特性的一种邻近度函数来进行数据处理操作。其核心机理在于:输出层中的每个神经元都参与竞争以获得对输入信号的有效响应权值;最终只有一个特定位置上的神经元能够成功捕获并输出响应信号;而胜出的该特定位置上的激活状态会影响邻近区域内的激活行为,并通过逐步更新其相关联连接权重系数来实现对整体系统行为模式的有效调控

图 22 自组织映射
移动网络基础设施的优化布局已广泛应用于提升系统容量和优化用户体验。然而,在同信道和信道间干扰以及能效等挑战下,如何高效利用大容量面临诸多难题。文献[36]提出了一种基于无监督自组织映射(SOM)算法优化异构网络结构的新方案。该算法综合考虑了行人及车辆设备特征,并结合移动模式分析,在现有技术基础上提出了创新性解决方案。同时考虑了小区间内的同信道干扰问题,在高负载区域部署了微小区节点以缓解覆盖问题。仿真实验结果表明,在平均吞吐量方面较传统方案提升了30%以上,并且通过动态调整提升了各子系统的公平性表现;此外用户设备端可感知到显著提升的信噪比可达6 dB。
3.2.6 无监督软聚类
Unsupervised soft clustering is a modeling framework within deep learning. Its primary distinction from hard clustering methods like K-means lies in its ability to cluster data into a predetermined number of categories, yet it does not provide clear insights into what each cluster specifically represents.
关键节点(fog nodes)是云到物连续体系统中专门用于控制终端设备并为其提供服务的重要组成部分。通过将HetNet中的低功率节点升级为光纤陀螺(Fiber Optic Gyro, FOG)节点能够显著提升该网络的整体性能。雾(fog)节点不仅能够减轻低功率端设备间的干擾影响,并且凭借其强大的存储能力可向终端设备提供相应的服务支持。研究[37]探讨了在HetNet架构中嵌入光纤陀螺网络的可能性,并通过改进无监督学习软聚类算法来确定哪些低功耗端设备应被配置为fog端点以达到降低系统延迟的目的。实验表明,在带宽逐渐增大的情况下系统的延迟值也随之减小直至达到一个稳定点之后则无法再进一步降低延迟值。类似地研究[38]提出了一种新型频谱分析方法旨在解决频谱共享环境下信道检测的问题。该方法采用迭代多阶段多分辨率扫描策略并结合可配置滑动离散傅里叶变换(Configurable Sliding Discrete Fourier Transform, CSDF)技术最终借助无监督学习软聚类算法实现了对低功耗端设备进行精准定位的能力。通过对LTE制式与5G信道中的RAN进行仿真实验表明该方法能够在实际应用中成功应用于频谱共享管理以及需要精确计算信道占用率的应用场景同时其具有计算复杂度较低且检测精度较高的显著优势
3.2.7 自动编码器
如图所示,在图23中展示了一个自动编码器(autoencoders, AE),这是一种无监督机器学习算法;它是一种特别的神经网络;通过将输入特征压缩到另一个空间表示中,并根据这个表示重构输出;该算法通过反向传播使得网络输出值与输入值相同;而对抗自编码(adversarial autoencoders, AAE)是一种一般方法;它能够将自动编码器转换为生成模型;自编码器则被用于数据去噪及可视化降维等方向

图 23 简单的自动编码器模型
文[39]将通信视为一个端到端重建优化任务,并通过自动编码器在无需任何先验知识的情况下联合学习发射机与接收机的实现及其信号编码。与现有传统基准相比,在提升可靠性和降低延迟的同时,在未知条件下也能实现最优通信方案。文[40]则将自监督自编码器(AAE)引入5G网络无线频谱检测任务中,并提出了一种基于AAE的异常检测方案。该方案综合考虑了传统监测方案以及现有基于原始同相和正交相位数据预测建模的方法不足的问题,在无监督环境下通过功率谱密度数据对无线频谱进行异常监测并实现了良好的异常检测与定位效果。
3.2.8 亲和力传播聚类
亲密度传播聚类(affinity propagation clustering)是一种基于数据间节点间传递关系建立模型的方式。该算法依据每个数据间相似程度及关联关系来识别其所属类别群组。具体而言,该方法将每个样本视为网络中的一个节点,样本间的相似程度则被视为连接节点间的边.通过不断迭代运算,系统能够自动识别出各样本所属的核心代表元素,即所谓的'核心',并估算出样本对各类核心归属的概率.这种方法的优点在于无需预先指定所需的目标数目,且能在一定程度上处理噪声与异常样本.但其缺点在于必须计算整体上的关联关系矩阵,因而当处理大规模的数据集时计算效率相对较低
部署超密集小区(UDSC)可显著提升系统承载能力和覆盖范围。研究文献[41]构建了一个基于数据驱动的资源管理机制(DDRM),旨在通过该机制实现UDSC中的功率控制与信道调度。该机制还开发出一种称为亲和传播功率控制(APPC)的无监督学习算法,在显著提高UDSC能效与吞吐量的基础上实现了对用户集群进行分类识别簇中心节点的同时减少簇中心节点间的传输功率,并有效降低了相邻小区用户间的干扰。
3.2.9 其他无监督学习算法的应用
研究文献[44]提出了一种基于生成性深度神经网络(GDNN)构建新一代认知网络及系统的关键模块。该方法能够从数据中提取更为丰富的语义上下文表征能力,并且可以通过整合多种类型的不同机器学习算法来实现特定任务的目标。此外还可以整合软件定义网络(SDN)以及网络功能虚拟化(NFV)框架以实现复杂通信系统运行过程中的灵活控制与智能化管理。不仅可以在通信领域优化相关基础设施布局而且在认知科学研究领域具有创新应用价值
毫米波段中的阻塞漏洞往往会导致覆盖漏洞问题(Chs)的出现,并最终引发无线电链路故障。文献[45]采用了流行的数据驱动流形学习方法,在无监督的学习框架下识别Chs,并解决了传统基于测试-投诉-警报组合检测模式存在的耗时长、成本高昂且可靠性较低的问题。其核心理念在于维持所收集的未标记信道样本中固有的局部连通性结构,并保证所采集样本中Chs的可检测性。随后利用数据驱动无监督学习算法统一流形近似与投影46技术进行CHs检测。通过无监督学习的方法实现CHs的检测,在此基础上生成低维嵌入表示。无监督学习依靠其可以自动从数据中发现隐藏模式与结构的优势,在性能诊断、信道检测及资源分配等问题中发挥重要作用;此外它还能处理大量未标记数据并实现工业5G现场数据特征挖掘与分析工作从而解决相关技术难题然而由于缺乏明确的目标函数定义训练过程可能不够稳定而且通常需要投入更多计算资源与时间来完成模型训练工作此外这种技术也无法直接评估模型性能水平难以确定模型质量因此对于大多数应用场景而言这种技术的效果可能弱于有监督学习方法
3.3 强化学习在5G中的应用
强化学习的典型应用如表 4所示,具体内容如下。

表 4 强化学习算法及其解决的问题
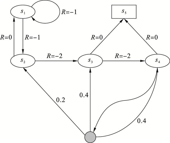
3.3.1 马尔可夫决策算法
该算法结合了马尔可夫过程与确定性动态规划两种方法,在一个决策周期内持续观察具有马尔可夫性质的动态系统并依次作出决策[59]。图 24展示了 MDP 的具体示例及其核心要素:状态空间、行动集合以及相应的奖励机制和转移概率。简单来说,在不同的状态下智能体执行特定的动作可以获得相应的奖励信号并依据价值函数评估各状态下动作的价值大小最终通过策略迭代或价值迭代方法求解最优策略选择。而 SMDPs 作为一种对随机控制问题建模的有效工具则是对 MDP 的一种扩展其特点是每个状态都有固定的停留时间并且停留时间遵循通用连续分布。

图 24 马尔可夫决策过程示例图
5G无线网络通常在不确定性和随机性交织的环境下运行,在这种环境下可以通过马尔可夫决策过程(MDP)对系统行为进行建模以实现优化预期性能目标。文[47]提出了一种适用于用户网络运行状态的通用随机模型,在缺乏关于环境先验知识和噪声观测状态的情况下能够有效描述系统行为。该模型通过将状态按照马尔可夫过程演进的方式构建,并能够全面刻画主要用户的网络协议以及各用户之间的复杂交互关系相较于现有方法具有更高的效率提升。文[48]将5G多接入无线接入网络中的垂直切换问题建模为马尔可夫决策过程,并通过数值迭代算法求解各连接节点的最大期望回报值当执行网络切换操作时还考虑了信令开销所产生的处理负载影响并得出了稳定确定性策略由于采用了离散时间模型因此进一步将其推广至连续时间模型将会带来更多的理论研究价值此外还可以引入强化学习算法来构建更为精确的真实模型文[49]在此框架下提出了一个适用于共享异构小区间的最优联合无线电资源管理方案并考虑了小区内移动基站的空间分布特性实验结果表明所提出的算法在提升小区吞吐量的同时显著降低了系统的阻塞概率相较于现有方法具有更好的整体性能
3.3.2 Q学习算法
该Q学习算法属于强化学习范畴,在任何给定环境中旨在从当前状态及所有可能行为中获得最大累积奖励(Q值)的表格结构中进行训练。通过反复更新这个Q矩阵,在每个环境中推导出一套适用于特定环境的理想行为策略。
基于文[50]的研究,在确保蜂窝用户服务质量的前提下,文中提出了一种新的方法来提升D2D用户的速率表现。该方法通过引入一种改进型Q学习算法,在满足一定延迟约束条件下实现了资源分配效率的最大化优化目标。仿真实验结果表明,在保证公平性的同时显著提升了系统的传输效率和稳定性指标。文中还对另一种协作式D2D卸载方案进行了深入研究,在满足统计延迟限制的情况下进一步优化了系统性能指标。通过对比实验发现,在相同的网络环境下文中提出的解决方案在吞吐量方面优于现有的一些典型方法,并且具有较低的计算复杂度要求。
在5G自组织网络(SON)框架内,在确保无拥塞状态下实现最短路径确定的同时实现系统吞吐量的目标达到方面,在文献[52]中提出了一种基于Q学习算法的用户定制化最优容量最短路径路由方案。该方案利用机器学习技术辅助网络运营商识别最优容量下的最短路径并优化资源分配配置。实验结果表明,在工业物联网领域内应用该方案能够有效识别具有最佳容量限制的最优路径
3.3.3 多臂老虎机算法
多臂老虎机(multi-armed bandit)算法属于强化学习范畴,并常被归类于k-armed bandit方案中。其机制与经典的老虎机装置相仿,在具有多个操作按钮的情况下(即拥有多个操作选项),玩家触发后会给予相应的回报。最初玩家并不清楚每根操作按钮对应的回报程度(即每根按钮可能带来的收益),但通过反复尝试后会将注意力集中于回报最高的那根按钮(即最高价值的操作选项)。该算法遵循贪心策略,在每次决策时依据之前的实验结果估算各个选项的价值,并选择当前看来最优的操作按钮(即arm)。然而,在此过程中同时具备一定的探索概率(即随机选取一个选项进行测试),以便持续更新各选项的价值评估结果(即信息反馈)。
由于该算法基于贪心策略运行,在5G网络环境中常见于解决一些最优化问题。值得注意的是,在 HetNet 网络架构中为用户提供可满足吞吐量的带宽并非易事;尽管如此,在 HetNet 中不同基站覆盖范围存在差异这一事实却导致了用户设备切换性能不稳定的问题。为此研究者[53]提出了一种改进型方案具体而言是以最大化系统性能为目标将强化学习技术和小区间协调机制相结合从而有效提升了用户设备切换与吞吐量性能的相关指标实验数据显示该方法较传统算法在吞吐量方面提升明显并且展现出更好的公平性表现上其平均吞吐量较前者提升了80%而切换失败率则降至原来的三分之一有鉴于此研究者[54]在此基础上提出了循环多臂老虎机算法并将其应用于资源共享管理方案中的干扰管理机制通过这种新方案每个单元能够自主选择最适合自己的频带部分进而实现更加高效的资源分配操作成本也因此得到了显著降低最后研究者[56]将多臂老虎机模型引入在线用户接入方案以应对频繁出现的网络切换所带来的额外性能损失通过对模型深入分析并结合操作杆淘汰机制提出了另一种改进型算法
3.3.4 参与者-评价者算法
见图25所示,在参与者-评价者(Actor-Critic)算法中(Algorithm),其中Actor与Critic皆为神经网络模型(Neural network models),各自承担不同的功能(Functions)。其中Actor用于估算采取相应行动的概率(Probability of taking corresponding actions),而Critic则用于评估该状态的价值(Value of the state)。作为强化学习方法的一种融合策略型(Policy-based)与值函数型(Value-based)的学习框架(Framework),该算法能够在处理高维状态空间与动作空间方面展现出强大的能力(Capability),并且能够在训练过程中实现稳定且高效的收敛性(Convergence)。在这一机制下,在每一个状态下都有一个策略函数被学习出来:该函数定义了从当前状态出发采取各个可能行动所对应的概率分布;同时也有一个价值函数被学习出来:该函数能够对每一个特定的状态进行评估,并基于此对相应的策略进行反馈性优化(Optimization)。具体而言,在每一个时间步长t,在当前状态下都有一个策略π(a|s)被参数化表示出来:它定义了从当前状态s出发选择动作a发生的概率分布;而价值函数V(s)则是用来估计在状态s下累积奖励值的期望值。

图 25 参与者-评价者算法
文[56]基于无监督强化学习框架构建了能效优化的用户调度与资源分配规则
3.3.5 深度强化学习
深度强化学习(deep reinforcement learning, DeepRL)旨在运用深度神经网络的强大特征提取能力对状态、动作以及价值等函数进行建模,并以此提升强化学习方法的学习模型性能。图 26 展示了该算法的基本流程。研究者文[57]开发出一种深度强化学习方法,在系统演化过程中通过学习来处理MEC场景中的数据迁移问题。实证研究表明,在将该算法应用于实际场景时展现出良好的性能表现。蜂窝式网络的主要通信流量类型是机型通信(Massive MTC),当大规模的机型通信设备试图接入网络时会导致严重的网络过载现象。传统如先到先服务等调度算法在面对多资源环境时往往难以彻底解决问题的原因在于其无法有效平衡资源分配效率的问题。研究者文[58]针对M2M通信中的资源管理挑战性问题开发出一种新的解决方案——将具有多个需求资源的任务打包转化为深度强化学习问题,并通过优化设计的深度神经网络架构来实现高效的学习与决策过程。与传统的强化学习算法相比这种方法显著提升了收敛速度从而更加适用于复杂的M2M通信场景并通过优化提升了数据流动性和调度效率

图 26 深度强化学习
3.3.6 其他强化学习算法的应用
将上述提及的各种算法进行结合所形成的算法同样能够有效地解决5G网络系统中的技术难题。例如,在文献[60]中提出了一种利用强化学习在5G蜂窝网络中进行切换优化的新方法。该研究方案采用集中式强化学习代理来管理基站之间的切换过程,并将其视为一个多臂老虎机问题。通过Q学习方法对该机制进行了求解,并通过在不同传播和部署环境下对该方案进行了性能评估。最后将实验结果与现有用于解决此类问题的方案进行了对比(包括基于接入波束RSRP(参考信号接收功率)的3GPP切換算法以及基于CMAB(上下文多臂老虎机)的设计方案)。实验数据显示本方案相较于现有方案展现出显著优势,在实际传输环境中实现了平均约0.3 dB至0.7 dB的链路波束性能增益。
在基于5G固定物理网络的隔离逻辑或虚拟网络架构中
多接入边缘计算为用户提供网络接入服务、数据存储服务、通信服务以及任务卸载等基础服务,并以此实现对复杂数据计算任务的快速稳定响应[62]。文[63]设计了一种基于5G技术的车辆感知型多接入边缘计算网络(VAMECN),并就系统总成本最小化这一联合优化目标展开研究,在此基础上提出了一种基于深度强化学习方法的联合计算卸载与任务迁移优化方案(JCOTM)。该方案综合考虑了多个运算任务的并发性特征、系统算力资源分布情况以及信道带宽限制等因素的影响,在非正交多址访问技术的支持下实现了通信性能的有效保障,并成功降低了运算体时延表现指标的同时也减少了设备能耗水平。通过实验验证可知,在保证系统性能最优的前提下 JCOTM 方案显著提升了运算体时延表现指标的同时也显著提升了设备能效表现指标。
强化学习方法具有较广的应用领域,并且具备自主学习能力以及处理复杂场景的能力,并且适应性强等优势特点,在5G异构网络切换等D2D相关问题中得到了广泛应用。然而,在实际应用中该方法对计算资源与时间的需求较高,并且模型稳定性较差,在保证结果一致性或相近性方面存在一定困难;因此其学习过程较为漫长;此外该方法所具有的较低可解释性使得模型的知识与决策过程难以被人类理解
3.4 半监督学习在5G中的应用
在现实生活中,在获取无标注数据相对比有标注数据更加便捷的情况下,并非没有其挑战所在。因为标注无标注数据则需要投入大量时间和人力。因此,在半监督学习中使用少量带标签样本和大量未标注样本能显著提升模型性能。这种算法的优势在于它通过充分利用未标记的数据资源,在提升模型泛化能力和性能方面展现出显著优势。与有监督学习相比,在实现相同的学习效果时,并不需要依赖于大量的标记样本;此外还能有效缓解类别不平衡问题。
内容分发网络(content delivery network, CDN)既是重要的互联网基础设施又是5G的关键技术之一,在实际应用中已被广泛应用。
然而,在采用未标注数据的过程中可能会导致更多的噪声干扰,并进而影响模型性能表现。此外还需注意的是,在这种情况下还可能存在被标注与未标注样本间的差异性问题,可能导致模型泛化能力受限。但具体是否采用仍需根据实际情况进行权衡。
4. 未来研究展望
4.1 海量连接问题
随着科技发展日新月异,在工业物联网时代万物互联已成为必然趋势
4.2 高效能问题
4G向5G技术的转型过程中不可避免地会遇到能效提升的挑战。首先,在5G基础设施建设方面面临较高的投资成本。据相关数据统计显示,每座5G基站的建设成本约为20万元人民币,约为4G基站成本的4倍。此外,在能源消耗方面也面临着显著的压力:据运营商统计数据显示,在相同条件下(最大功耗),5G基站的能量消耗是4G基站的3至4倍。尽管基础设施建设投入不断攀升且运营成本上升的趋势明显存在;但与此同时5G技术带来的用户流量增长效应同样令人瞩目——流量规模预计可望较4G时期增长数千倍之多;然而令人欣慰的是运营商收入的增长速度仍显疲软:尽管运营投入持续攀升但其所带来的收入增长却较为缓慢这与技术投入与收益增长之间形成了一定程度上的背离这种状况亟需通过提升能效水平来加以弥补一方面机器学习算法能够更加精准地预测用户行为模式有助于推动5G网络规划更加科学化;另一方面基于机器学习的方法能够在频谱环境波动较大的情况下实现关键问题的有效求解从而为工业系统设计提供更高效率更低能耗的技术支撑方案
4.3 场景融合问题
5G技术需覆盖多种应用场景且业务类型繁杂;各类应用场景的需求各有差异;这些差异会导致在具体的技术设计方案中出现诸多矛盾;例如,在同时满足大规模设备稳定联接与高速移动需求的情况下;对于新型复杂应用场景的系统机理尚不明确;使得建立相应的系统模型极为困难;为此,在新型复杂应用场景下需充分发挥机器学习算法的优势;在其推广初期阶段深入研究并解决其中的关键性技术难题
4.4 信息安全问题
作为新一代蜂窝网络的重要组成部分,在 fifth generation (5G) 技术体系中集成多种先进技术以显著提升网络性能方面取得重要进展。工业物联网领域中的数据呈现出日益增长且复杂的特性,在这一背景下随着 5G 技术的发展中将面临更多的应用场景需求。其中不仅要求各层次设备具备更高的安全性要求,并且上层服务与人们日常生活息息相关也需要相应的技术支持以确保系统的安全运行。因此在信息安全领域提出了更高要求的设计人员需要综合考虑本地信息以及远程交互等多个层面的安全保障措施以应对未来可能出现的各种挑战。机器学习技术凭借其强大的自适应能力能够在复杂多变的环境中实现对信息安全问题的有效检测与防范从而成为当前信息安全领域的核心研究方向之一。例如文[65]提出的结合超参数优化算法和堆叠长短时记忆(LSTM)网络的新工控系统入侵检测模型有效解决了传统模型检测精度低的问题在此基础上针对基于 5G 网络的应用机器学习技术将在多个层面发挥出其独特的优势。
4.5 6G的发展
随着5G标准的最终完成,学术界正致力于将通信技术扩展至下一代蜂窝网络6G,这一转变标志着5G向6G过渡的关键节点。在6G系统中,人们有望实现高达1 Tbps的数据传输速率以及覆盖频率范围宽达100 GHz至3 THz的超宽频带。尽管机器学习被视为6G的核心功能之一,但将其技术应用于智能网络建设仍面临诸多技术挑战。
文[66]归纳出了一种以通信、网络和计算为基础的六代移动通信技术的机器学习十大挑战(如图27所示)。未来六代移动通信技术将应对更加复杂的技术挑战,并在一定程度上受机器学习发展的影响

图 27 基于6G的机器学习十大挑战[66]
5. 总结
在工业物联网领域中占据核心地位的数据传输不仅承担着数据监测与传递的基本职责,在实际应用过程中仍面临效率低下以及安全防护水平不足等挑战。通过引入机器学习技术,在推动5G技术在工业物联网中的应用方面取得了一定进展。本文系统性地回顾了近年来发表的相关研究文献,并探讨了机器学习如何助力5G技术的发展。同时展望未来工业物联网的发展趋势及其对5G技术的需求,并提出了基于机器学习的技术改进方向。
声明: 公众号对文章及图片进行摘选, 基于公益性质的教育与科研用途, 供参考讨论. 不代表对原文观点的认可或对内容真实性的证实. 如有侵权嫌疑, 烦请尽快告知我们将及时处理.
“人工智能技术与咨询” 发布
