双向DC-DC变换器(仅个人学习)
本设计以Buck拓扑为双向DC-DC变换器主拓扑,以STM32单片机为主控制器和PWM信号发生器,根据电压和电流实时采样进行PI调节,改变开关管的占空比,实现恒流充电和稳压放电。电池充电时,充电电流范围为1~2A,步进值0.05A,通过按键对输出电流进行设定和步进调整
1 方案论证
1.1 DC-DC主回路拓扑
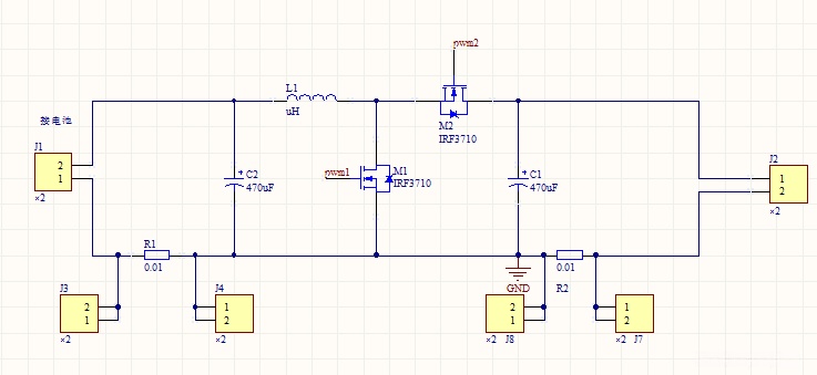
方案一 使用BUCK同步整流降压电路:拓扑结构如图1-1所示,通过开关管的导通和断开来控制电压。当充电时,电路为BUCK同步整流降压电路;放电时,电路转换为BOOST同步整流升压电路。这种电路拓扑简单,控制原理清晰,输出效率高,可以输出较大电流,静态电流小,但开关噪音和输出脉冲较大,成本较高。

图1-1 BUCK电路拓扑结构
方案二:采用反激式变换器,反激式变换器适用于小功率输出,输入电压大范围波动时,仍可有较稳定的输出,并且可以实现带隔离的DC/DC变换,但是反激式变换器设计比较复杂,且整体效率较低。
综合以上两种方案,考虑到效率的原因,选择方案一。
1.2 控制方法及实现方案
方案一 利用PWM专用芯片产生PWM控制信号。此法较易实现,工作较稳定,但不易实现输出电流的设定和调整。
方案二 利用单片机输出PWM控制信号。让单片机根据电压或电流反馈对PWM信号做出相应调整以实现稳定输出。这种方案实现起来较为灵活,可以通过调试针对本身系统做出配套的优化。但是系统调试比较复杂。
因为电路涉及的功能较多,我们选择方案二。
1.3 系统总体框图

图1-2 系统总体框图
2 理论分析与计算
2.1 效率提高方法
2.1.1****Buck电路中开关管的选取 : 电力晶体管(GTR)耐压高、工作频率较低、开关损耗大;电力场效应管(Power MOSFET)开关损耗小、工作频率较高。从工作频率和降低损耗的角度考虑,选择电力场效应管作为开关管。
2.1.2****选择合适的开关工作频率 : 较高的开关频率可以减少变换器的体积和重量,但随着频率的提升开关管的损耗也随之升高。
在其他条件一定时,开关管的损耗与频率成正比,考虑到效率和损耗的原因,我们选择开关频率为50kHz。
2.1.2****Buck电路使用同步整流 :Buck电路使用两个开关管,将输出电压进行同步整流,大大提高DC-DC转换效率。
2.2 恒流充电控制方案
当电池处于充电状态,PWM控制Buck电路稳定电流的控制框图如2-1所示,通过控制占空比可以得到指定的充电电压,因此在输出功率一定时,当电池电压变化,可通过调节电压的方式调节电流输出。并可依据以上关系,引入输出电流采样,使输出电流恒定。

图2-1 恒流控制方案
2.3 稳压放电控制方案
当电池处于放电状态,通过调节PWM输出可直接对电压输出进行调节,同样引入PI调节,可使电压输出达到稳定。
3 电路与程序设计
3.1 Buck降压电路的器件选择及参数计算
3.1.1 Buck降压电路设计

图 3-1 Buck电路
3.1.2 开关场效应管的选择
选择导通电阻小的IRF3710作为开关管,其开态电阻仅为14mohm,其击穿电压为100V,漏极电流最大为59A,允许管耗可达160W,完全满足电路要求。
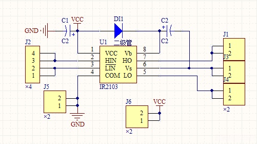
3.1.3 PWM驱动器件的选择
单片机I/O口输出电压较低、驱动能力不强,我们使用专用驱动芯片IR2103,其导通上升时间和关断下降时间分别为680ns和150ns可以实现电力场效应管的高速开通和关断。并且片上带有死区保护,大大提高编程效率。驱动原理图如图3-2所示。

图3-2 mos驱动电路
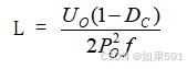
3.1.4 电感的参数计算
临界电感值:

Uo是输出电压,Dc为输出PWM的占空比,通过计算可以得出最大电感量约为300μH
3.1.5 电容的参数计算
C =
其中,ΔUO为负载电压变化量,取20 mV,计算可得电容约为432μF,取470μF。
3.2程序设计

4结果分析
本电路结构简单,功能齐全,性能优良,可实现充电时电流可调节恒定输出,放电电压稳定30V输出,双向DC-DC的转换效率均超过题目要求。
附录********1:辅助电源及电流采样电路

电流采样电路

5V电压产生电路

3.3V电压产生芯片

运放用正负负电压产生电路
****附录2:****作品照片


