《大数据+AI在大健康领域中最佳实践前瞻》---- 连续血糖监测(CGM) 初探
文章大纲
-
全球范围内糖尿病问题的现状
-
中国地区糖尿病问题的当前状况
-
持续血糖监测技术的发展历程及其重要性
- 持续血糖监测技术是一种实时监控个体血糖水平的方法
- 该方法通过非接触式皮肤传感器或微型数据采集系统实现对血糖浓度的持续测量
-
基于无线传感器网络的CGM工作原理
-
目前市场上主流的CGM技术主要包括非接触式皮肤传感器和微型化数据采集系统
- 其中常见的品牌包括Criteo Medical和Medtronic等主要厂商
-
未来发展方向主要集中在提升监测精度和扩展应用场景
-
4. 采用雅培瞬感传感器进行血糖监测
-
- 4.1 指标采集器的使用
**
- 4.1 指标采集器的使用
**
-
** 下载与安装操作流程**
**
-
** 报表生成与保存步骤说明**-
4.3 样例数据及报告
-
4.4 web 端数据导出(目前需要挂代理,有报错)
-
4.5 可视化展现
-
5. 糖尿病预防
-
- 5.1 糖尿病自查
- 5.2 糖耐异常与饮食健康
- 5.3 健康的生活方式
-
参考文献
-
作者:王雅宁
注:本文仅代表个人观点,并非官方立场或权威发布。文章内容源自网络信息来源,并整合了个人经验和研究数据;同时也不涉及任何产品的推广宣传或广告推销行为。医疗相关内容极为严谨,请根据个人经验提供参考意见和分享建议;未经系统论证前,请避免依据本文做出专业决策或行为指导;如因购买相关产品导致的医疗事故与本人无关
本文详细阐述了采用雅培瞬感CGM 产品作为持续血糖监测工具,并结合基础疾病知识为临床提供科学依据。
1. 全球糖尿病背景
2017年及2045年世界各地区糖尿病患病人数及增长率(20-79岁)1

成年糖尿病患病人数前十国家及相应医疗支出(2017) 是一项重要研究领域。
成年糖尿病患病人数前十国家及相应医疗支出(2017) 是一项重要研究领域。
值得注意的是,在全球范围内我国成为唯一超过1.14亿成年人患有20-79岁糖尿病的国家。
目前仍然是全球范围内唯一超过一亿成年人患有该症的国家。

2. 中国糖尿病问题现状
根据最新统计数据显示, 糖尿病目前在我国已经成为一种常见的慢性疾病。国际上普遍认为, 2017年我国已成功超越美国, 成为世界上最大的糖尿病患者国家, 全球约有4.25亿成年人患有这种疾病, 其中中国就有超过10亿成年人患上该病, 占据全球总数的四分之一, 在世界范围内占据领先地位。
在面对庞大的糖尿病患者数量时, 我国的糖尿病治疗现状确实令人担忧。患者的对疾病的认识不足, 很多人都未能得到及时有效的管理, 这使得病情处理效果并不理想: 约52.3%的患者未能达到理想血糖水平; 约58.3%的患者超重; 约71.6%的患者在血压控制方面也存在问题。
我国糖尿病流行的主要原因有四项:
第一项是人口老龄化趋势明显;
第二项是城市化进程加快;
第三项是超重和肥胖人群患病率持续上升;
第四项是中国具有遗传易感性(以2型糖尿病为主)。

3. 持续血糖检测及其背景简介
Continuous Glucose Monitoring(CGM)作为连续血糖监测系统的缩写,在其运作机制中利用葡萄糖传感器检测皮下组织间隙中的葡萄糖水平,并从而间接地反映体内的血糖浓度。
3.1 CGM 原理
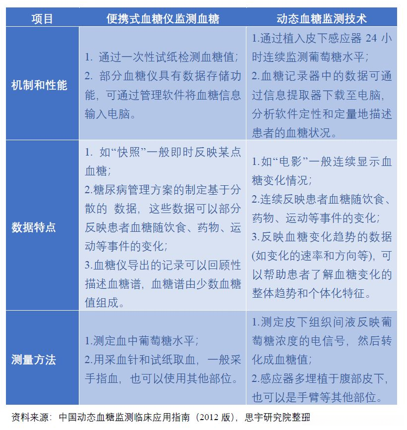
连续血糖监测系统相较于传统指尖采血测试而言具有显著差异。传统指尖采血更像是数码相机捕捉瞬间景象,在短时间内获取某一特定时间点的血糖水平。相比之下,在这种测试方法下获得的信息是一个离散的数据点。而连续血糖监测系统则像视频记录仪般持续捕捉动态变化的过程,在这种情况下所获得的信息是一个持续变化的数据曲线


在个人佩戴体验中,在使用这种CGM 传感器贴片的情况下几乎察觉不到任何不适。无论是游泳还是洗澡这样的日常活动都不会对日常生活带来任何影响。

该行业主要包含传感器、发射器、接收器以及胰岛素泵等核心设备(II)。通过一个被精确插入皮肤深层的传感器装置,在患者的组织液与体内葡萄糖发生氧化反应时会生成电信号。随后将电信号转化为血糖数值,并通过发射器传递至无线接收器以实现远程监控。借助这些数据和直观图表的指导,临床医生能够动态监测患者的血糖变化情况(具体指24小时内的动态血糖变化),并在必要情况下配合使用胰岛素泵帮助患者注射胰岛素。
以下为传统血糖检测仪和动态血糖检测设备的具体对比3

3.2 CGM技术分类与代表企业
可喜的是我们中国还有不少企业涉及这个新兴领域。

通过调查这32家企业的数据资料可以看出,在连续血糖监测系统(CGM)的应用场景划分上可主要分为两类:医疗场景型和家庭应用型;按照使用方式可分为有创性和无创新型。进一步将基于技术划分,则目前主要分为6大类

基于美敦力与德康等品牌的产品,在皮肤上植入探针式传感器以实现对血糖水平的实时监测;其中雅培(本研究的核心参与者)及Nemaura等品牌采用表皮贴片技术实现非 invasive(非侵入式)血糖检测。此外,还有经皮透析技术、拉曼光谱技术和光电容积脉搏波记录等多种检测手段。
3.3 CGM 未来趋势
未来趋势:CGM系统+胰岛素泵=人造胰腺

随着CGM技术的发展完善,单纯的血糖监测已无法满足临床需求
在最简单的连续血糖监测(CGM)系统中,在移动设备或其他医疗产品设备上即可直接显示CGM数据。通过紧密集成该CGM系统至胰岛素泵装置中,能够实现对胰岛素泵的精准控制。当患者的血糖水平降至设定阈值以下时,系统将立即触发并暂停胰岛素输送功能。理论上而言,在这种技术完全成熟的情况下,在任何时间点患者都能维持正常的血糖水平,这将是糖尿病治疗领域的革命性突破。
4. 使用雅培瞬感传感器进行血糖监控
雅培设备全家福,一套下来传感器加两个贴片1千多,还是挺贵的。

4.1 传感器使用
1.关注微信公众号

2.回复数字1-9 获取对应操作视频


不得不说,瞬感的小姐姐还挺好看的,哈哈

视频中她亲自示范带上了一个贴片



戴上贴片后,用传感器扫描贴片激活后一小时就可以读数了。
4.2 pc 端数据导出
在 Windows 操作系统中,请访问雅培顺感官方网站并下载相应的客户端工具包。访问该网站的方式为:http://www.freestyle-libre.cn/Home/Download
4.2.1 下载及安装

安装完成后重启电脑,在启动该软件时,请使用USB线与仪器进行连接测试。随后会弹出以下界面:

填写相关信息,设定目标葡萄糖范围为3.9 到7.8 mmol/L
4.2.2 导出报告
点击创建报告,勾选需要导出的报告维度。(这个和全量导出原始数据无关)

全量提取原始数据信息。
系统提示您依次执行以下操作:
- 点击"文件"
- 导出数据
- 设置输入字段名称为(用户名_当前日期格式如: season_20190528.txt)

导出的样例数据和报告

4.3 样例数据及报告
样例数据

报告

4.4 web 端数据导出(目前需要挂代理,有报错)
在登录系统后,请您点击显示为红色框定的特定标记位置。这一功能的主要目的是为了便于医生进行远程会诊。


4.5 可视化展现
编写简短的Python代码用于对比医学标准及个人检测结果。经过分析可以看出,在饭后血糖水平通常会出现显著升高现象,并且这一现象在午饭时间尤为明显。这种变化与陕西人饮食习惯以面食为主的特点密切相关
在图表中以紫色线条标识的部分代表了医学标准范围;蓝色区域则表示个人血糖值随时间波动的情况。整体趋势表明该指标正在朝医学参考上限的方向发展。建议个人应采取措施优化其饮食结构组成,并注意控制血糖水平。

本节的可视化展示见博文:连续血糖监测(CGM) 可视化实现
5. 糖尿病预防
一般来说,出现下面这8种现象,你或许应该降血糖了
- 视力下降导致看物困难
- 体重减轻是一个明显现象
- 口渴感强烈影响日常活动
- 频繁上厕所提示潜在健康问题
- 持续感到肚子饿
- 切口处恢复缓慢影响恢复效果
- 身体持续疲倦需注意休息
- 皮肤干裂明显影响美观
5.1 糖尿病自查
Ⅱ型糖尿病患者或其前期症状的表现形式多样且复杂;各国之间的检测标准存在较大差异;大致可以根据以下标准进行对比分析。
对空腹血糖高低的判断标准 总结如下:
正常范围的空腹血糖值为3.9至6.1毫米mol/L。
受损状态下的空腹血糖水平(即前期糖尿病)介于6.1至7.0毫米mol/L之间。
对于糖尿病患者而言,其空腹血糖通常超过7.0毫米mol/L。
餐后2小时血糖水平高低的判断标准 是:
餐后2小时血糖处于正常状态:4.4至7.8 mmol/L
餐后2小时血糖偏高(属于糖尿病前期):7.8至11.1 mmol/L
糖尿病患者的血糖水平通常超过 11.1 mmol/L
5.2 糖耐异常与饮食健康
从个人经验来看,糖耐量异常与糖尿病前期本质上可以认为是同一个概念。个人经验表明,在调节血糖方面起关键作用的因素主要包括饮食、运动以及胰岛素。其中最重要的一环应当是从饮食入手。因此,在改善或管理血糖水平时,默认的第一步策略应当是以饮食为基础进行调整;进而通过合理的营养搭配来优化整体代谢功能。
吃饭的量应该是多少呢?一图顶千言!

5.3 健康的生活方式
一生不得糖尿病,该怎么办呢?5
1、减轻5%的体重
哪怕你非常肥胖,而且不锻炼,但只要体重减轻5%,患糖尿病的危险就会降低70%。
2、火腿香肠要少吃
每隔一天适当食用一次火腿或香肠可能会使患糖尿病的风险上升约43%。值得注意的是,在加工肉类中发现的主要原因之一在于其含有的添加剂成分。
专业人士推荐,在保证健康的前提下适量食用肉类,并多摄入新鲜蔬菜。
3、做事前3次深呼吸
稳定情绪,减轻压力
4、睡眠在6~8小时之间
5、不要独居
6、防治记个数字歌
一个信念:与肥胖决裂;
两个要素:不多吃一口,不少走一步;
三个不沾:不吸烟,不饮酒,不熬夜;
四个检查:定期查体重、血压、血糖、血脂;
五六个月:减肥不求速成,每月减一两公斤即可,五六个月就见成效;
适量摄入:饮食安排应遵循"总量控制、结构优化、顺序颠倒"原则。具体措施包括每日摄入量保持在七分吃饱左右,并以蔬菜为主导食物;建议先摄入蔬菜补充能量,在接近饱和时逐步增加主食和肉类食物。
7、肌肉是天然降糖药
现在常见的2型糖尿病与肌肉萎缩密切相关。为了降低血糖水平,在体内胰岛素必须依赖特定的辅助分子(即胰岛素受体)来发挥作用。这些辅助分子主要附着于肌细胞表面,在帮助胰岛素发挥作用的同时也维持着肌细胞的数量稳定。如果一个人长期缺乏身体活动导致肌细胞数量减少,则这些辅助分子的数量也会随之减少从而使其整体功能将逐渐减弱或缺失从而导致血糖水平升高因此进行规律的运动锻炼尤其是负重训练能够有效地维护肌肉质量。
8、45岁后多关注血糖
血糖水平在100~125毫克/分升范围内的个体,在未来十年间较易发展为糖尿病。医疗专家提示称,在45岁以上人群中应当特别关注肥胖、家族史有糖尿病、胆固醇水平偏高以及高血压患者的身体状况并采取相应的健康管理措施。
| 联系方式 | |
|---|---|
| 博客 | |
| 公众号 |

|
|QQ交流群|593683975|
THE END
ALL RIGHTS RESERVED!
AI助手
参考文献
糖尿病慢病管理中的个性化治疗方案集合与参考资料汇编
立即关注:权威发布:2017年IDF全球糖尿病地图(第八版)正式上线。 ↩︎
-
持续稳定增长至40%以上水平,Dexcom深耕CGM领域正处起步阶段 ↩︎
-
连续血糖监测(CGM)——糖尿病领域新战场
http://www.360doc.com/content/19/0405/10/52645714_826555753.shtml ↩︎
本领域目前处于高度竞争状态,并且其规模已达到13.7亿美元。具体而言,在这一市场中占据主导地位的是这十家企业的共同所有
- 很多人正处于糖尿病前期,不想得病,牢记这几句话!
http://www.sohu.com/a/244722253_100016900 ↩︎
