可靠性设计
文章目录
- 可靠性系统采用以简化的形式进行优化。
- 深入分析reliability design的概念及其重要性。
- 可靠性系统采用冗余法(亦称重复法)进行优化。
- 可靠性系统同样可应用容差法进行优化。
- 可靠性和热处理之间的关系?
可靠性设计方法:简化设计
**优化设计:**基于技术规范要求的基础上,在确保性能指标达标的同时进行方案精简,在最大限度上减少零部件种类及规格的数量,并通过方案的设计实现其最简形式以提高产品的制造效率和维护便利性
简化设计准则:
1、应对产品功能进行分析权衡,合并相同或相似功能,消除不必要的功能。
例如:下图中,原始的设计有A,B两个零件,仅有轻微的区别,合并成一个零件。

本案例摘自《面向制造和装配的产品设计指南》一书
在满足既定功能需求的前提下,在确保系统可靠性的基础上,在保证使用效率的前提下,在满足技术实现要求的前提下,在保证安全性与稳定性的同时,在符合成本控制原则下,在考虑维护与扩展性的前提下,在遵循设计规范与标准的前提下,在确保系统可扩展性的前提下,在保证系统稳定性的前提下,在满足性能指标要求的前提下,在保证系统兼容性与互操作性的前提下,在考虑资源利用效率的前提下
例如:焊接式水路板,把很多PE管、接头类都省去了,使得比较简单。

水路板,图片来源于网络
3、尽量减少执行同一或相近功能的零部件、元器件数量。
在一台机器上使用多个电磁阀时,请尽量使所使用的电磁阀具备通用性以避免造成装配失误

不同类型的电磁阀,但非常相似
4、应优先选用标准化程度高的零部件、紧固件、连接件、管线、缆线。
例如:采用公司已有的成熟度较高的螺钉产品,在尽量不设计新的结构以求避免需要额外引入新规格的螺钉。
5、最大限度地采用通用的组件、零部件、元器件,并尽量减少其品种。
例如:大家都用A型号的增压泵。密封圈都用同一个规格的。

各种规格的密封圈
6、必须使用故障率高、容易损坏、关键的单元应具有良好的互换性和通用性。
例如,在净水设备中使用的废水电磁阀通常具有较高的易损程度。因此,在设计该类电磁阀时应当注重其通用性,并采取措施防止出现新的电磁阀无法安装到原有设备中的情况发生。同时,在整体布局安排上也要确保放置这些电磁阀的位置便于维护更换,在需要进行更换时尽量减少拆卸零件的数量
7、采用不同工厂生产的相同型号成品件必须能安装互换和功能互换。
例如:种类繁多的碱性电池由众多厂家生产。然而,在一次笔者购买一个娱乐跳舞机时,在产品标识牌上写着'此款设备无法兼容南孚品牌电池'的信息表明它不能安装使用南孚牌干电池。

各种各样的电池
调整产品的安装连接方式以及相关部位的尺寸参数, 以确保新旧产品能够互换安装
比如,在结构设计过程中
实现设计简洁性的核心原则已经被详细阐述了许多方面;其本质在于,在进行设计时主动质疑每一个细节的价值与必要性:每一个细节都值得深入思考吗?
回答了这个问题,就知道了该如何做。
什么是可靠性设计?
以下内容摘自《可靠性工程技术问答》一书。
可靠性设计,包含以下3层含义。
可靠性等同于工程设计;不存在能够完全脱离开工程设计而单独存在的可靠性design ;可靠性与工程始终紧密地交织在一起。
(2)可靠性设计就是考虑可靠性要求的工程设计。
所指的 reliability 要求主要包含 qualitative 和 quantitative 两个方面。仅关注于 reliability 的 qualitative 要求时,在实际工程设计中所涉及的设计方案也仅限于处于 qualitative 阶段的设计。这些方案并未与其 associated 的 quantitative 指标建立直接关联关系,并因此无法满足 reliability 的 quantitative 要求;由此可见,在仅仅关注 qualitive 的阶段下进行的设计仍属于 reliability 设计过程中的初级阶段。
为达至更加精细化的 reliability 设计需求而努力;
需满足其实现过程中的定量评估标准;
须建立一套更加完善的 reliability 量化体系;
从而推动 reliability 整体水平的持续提升。
其本质就是在进行产品的可靠性和可维护性方面的定量评估。具体而言,在这种设计理念下所指的就是各产品的关键性能参数及其相应的技术保障水平。例如强度参数的技术保障水平、寿命期目标的安全性保证水平、功能完整性的重要程度以及密封结构的安全运行保障能力等都是重要的评估维度。这些特性值的裕度过即是该产品的相应可靠性指标。
(3)可靠性设计不仅仅局限于可靠性 ,而是需要综合考虑性能、维修性、安全性、研制费用以及研制周期等多个因素之后,才能得出产品的最优设计。
可靠性设计方法:余度设计(又称冗余设计)
余度设计(又称冗余设计): 旨在实现系统具备极高的安全性与生存能力的设计策略。该种方式能够通过冗余机制确保在关键任务执行过程中保持高强度的任务可靠度。
基本思路是以较低的可靠度为基础元器或零部件为基础,并通过冗余资源的增加作为手段以提高任务可靠性目标
如航天领域中的返回舱降落伞,则普遍采用冗余设计策略以提高可靠性。目前多数国家或企业仍沿用单一主降落在备用结构的设计模式(即配备备用降落伞机制),一旦主降落在失效状态下(即当主降落在发生故障时),备用降落伞将被激活以完成着陆任务。相比之下,在国际市场上较为流行的方案是将多个降落在相互补充的状态下运行(具体而言,在下图中右侧展示了一个场景:一个主降落伞出现故障时的情形)。在这一情况下(即当主降落在失效状态下),系统仍能维持稳定状态;而在国际方案中(如上图左侧所示),即使其中一个下降器失效(即出现故障),剩余两个下降器依然能够保证任务的成功执行)

虽然两种方法都有其独特的优势与劣势;当航天器不断增大时...
下面举一些身边的例子来理解下冗余设计的准则。
冗余设计准则:
在完成简化设计、降额设计及选择使用高性能零部件和元器件的任务后仍无法满足可靠性指标要求时,则应采取冗余设计。
这一项功能设计得非常直观,在其他情况下难以满足需求时,则会再增加一道保险程序以确保流程能够顺利进行。举例而言,在我们的软水机产品中就存在这样的考虑:当我们在完成再生循环任务时(即通常指水循环净化的过程),可能会出现用户家中的停电情况(这在现实中并不罕见),或者因为某种不可预见的原因导致电源适配器失效(例如设备长时间未使用导致断电)。在这种情况下如果没有备用方案的话,在完成再生后电机将无法正常停靠在关闭工位上而无法停止循环过程最终导致漏水的问题出现。因此我们特意设置了备用电池系统以便在这些意外情况发生时能够及时补救让设备恢复正常的运转状态。
当重量、体积和成本在允许范围内时,在不增加额外开销的情况下采用冗余设计方案,则能更好地满足任务可靠性要求。
这个概率论能够清晰地阐述这一现象。例如某将领曾提到导弹命中概率为70%,当进行三次独立发射时理论命中率为210%;然而若未掌握相关知识实际命中率则达97.3%,计算公式为1-(1-0.7)^3。
通过增加冗余度来提高任务的可靠性。只要有人愿意提供资金支持,在理论上是可以实现无限次发射导弹以确保目标被击中的。
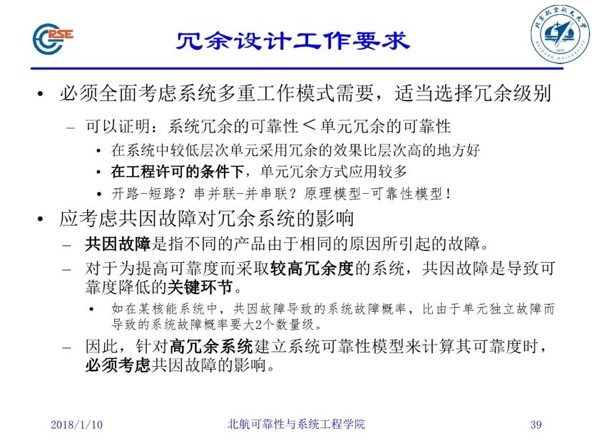
关键部件直接影响任务的成功若存在单一故障点则建议采用冗余设计技术
举一个UPS电源的例子来理解。
UPS(Uninterruptible Power Supply)配置了储能装置以实现稳定的电力供应,在某些特定设备中起到保障作用。举例来说,在数据机房等对电源可靠性要求较高的场所会采用这种系统作为备用方案。

为了消除单点故障并提升系统的可靠性,在高等级数据中心中多采用2N冗余架构。这种架构由两台或多台UPS设备构成,并确保所有设备均处于冗余状态以保证稳定运行。在交流输入端至双电源输入端之间的供电线路设计上采用了完全独立的两条供电路径,并通过严格配置实现各环节及设备的冗余化安排。正常运行状态下每个UPS设备将分担部分负荷以维持系统的稳定性与可靠性,在此基础之上该系统有效规避了传统单电源系统的潜在故障问题并显著提升了可用性水平。
硬件系统通常采用基于设备和部件的冗余策略,在底层组件层面实现故障容忍能力;而对于系统的功能冗余设计,则主要应用于分系统和系统的层面
例如下面这个晶体管模块,就是有冗余的,在部件的层面去实现。

功能冗余,比如说下面这个工业发电机例子。
当一台发电机发生故障时,电力负荷将优先重新分配至整个系统的备用发电机组群中。这表明在系统层面存在冗余能力。


在冗余设计过程中,应关注冗余切换装置的设计部分;同时需综合考虑其故障发生概率及其对系统性能的影响因素;优先选用具有较高可靠性的设备以保证系统的稳定性。
让我们回归到UPS电源这一实例的讨论中。被动式的备用型UPS电源,则用于将城市电网与负载设备进行并网连接。仅仅作为应急供电的核心功能存在。

在市电正常运行时,负载设备将完全且直接地从市电获得电力供应,并且逆变器无需进行任何 electric energy conversion工作;而当市电出现异常时,则会切换至逆变器为其提供 electric power
被动式备用型UPS具备结构简单、成本低廉的特点,并被应用于非关键设备中。例如家庭电脑等家用电子设备即是其中的例子。然而,在市电突然停电时,继电器会将逆变器切换至负载状态,并维持几毫秒的停顿。因此较为重要的电子设备不应选用此类型电源。
这一处转换开关的作用至关重要。如果该转换开关的稳定性不足,则可能导致关键场合下,在其切换功能时出现故障。这会导致该转换开关在切换时出现问题。
6、冗余设计应考虑对共模/共因故障的影响。
先理解什么是共模故障,什么是共因故障。
共模故障:结构、系统或组件以同样的方式失效。
共因故障:由于特定单一事件或起因导致多台装置或多个部件功能失效的故障
在掌握这两个概念之后,在讲解相关技术时,为了更好地说明问题,我们引入一个实例。该系统通过机械浮球和电子浮球来调节水箱的水位高度。其中的关键技术包括对共模干扰和噪声的抑制措施。
当与电有关的失效出现时(例如连接线松动或浮球干簧管故障等),机械浮球仍能发挥保护作用。
可靠性设计方法:裕度设计
该文章节选自一篇微信公众号推送内容。文中详细介绍了该方案的核心原理及其实现机制,并通过大量实验数据验证了其有效性与可行性。具体而言,在算法设计方面采用了基于深度学习的创新思路,在性能优化方面进行了多维度的全面考量;同时对系统的可扩展性进行了深入分析,并在此基础上提出了相应的优化建议;最后通过一系列针对性实验对系统的关键性能指标进行了严格验证和评估。
上次我们进行了冗余设计(余度设计)的相关讨论。接着今天我们将探讨裕度设计。它们听起来很相近,然而它们并不属于同一范畴。
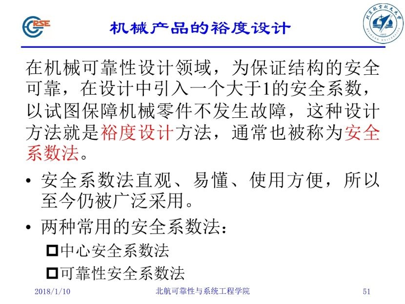
机械可靠性设计领域中,在对结构安全可靠性的重视下,在整个设计理念中采用了超过1的安全系数这一关键参数;这种方法旨在防止机械零件出现故障情况发生;因此被广泛应用于工程实践中,并被统称为裕度法;该技术的核心在于通过科学计算确定各关键部件的承载能力指标;通过这种方式能够有效降低系统运行中的风险因素;
为了更好地理解这一问题,我们可以从一个简单实例入手:即建筑用吊装钢丝绳的安全系数选取在不同作业场景中会有相应的安全技术指标要求。

在使用吊钩和卡环进行起吊作业时,在不发生人员触电风险的前提下,在设备允许的安全载荷范围内应当确保其安全系数不低于6;若采用钢丝绳直接绑扎重物,并采取了有效的防护措施,则允许的安全系数应在6至8之间;而对于较重的大件或精密物品,则必须采取有效的防护措施,并将其安全系数定为10。具体规范内容可参考《JGJ276-2012 建筑施工起重吊装工程安全技术规范》第4.3章的相关规定。
回到我们做的净饮行业,涉水部件的爆破耐压,其实体现的也是裕度设计。
注

虽然包含了体现裕度的意思,但其实这一标准的规定较低,相比之下相比而言较为严格
此外还有一点值得注意的是
综合考虑多方面因素后得出结论:安全系数需综合考虑以下几点:荷载大小及其分布情况;材料性能数据及其检测结果;所采用计算方法是否科学合理;加工装配精度是否达到标准;所设计零件的重要性和潜在风险等级;以及各环节可能出现的各种失效后果等关键指标来进行评估和确定
详细地理解下上面这段话。
在进行受力分析时(注:此处可进一步扩展为详细的技术参数分析),我们需要准确掌握各受力状态及其数值偏差(注:此处可具体说明偏差的具体表现形式),并需遵循相应的规范与规定(注:此处可补充相关行业标准或操作规范的具体内容)。举例如制造滤芯时(注:此处可进一步说明具体应用场景),水压作为典型的载荷类型(注:此处可补充水压的具体分布特性),其分布与变化情况直接影响着产品的性能参数(注:此处可具体说明性能参数的重要性)。此外,在安装过程中可能会引入附加应力或惯性效应(注:此处可详细说明这些额外的影响因素及其对系统性能的影响)。
材料性能数据的质量:而这些因素包括材料间的相互作用以及材料的老化现象等多方面内容。
计算方法的有效性:比如我们在实际应用中通常会进行仿真模拟来验证设计是否合理以及是否有足够的余量。在这一过程中,我们需要对所采用的强度理论体系、模型假设以及网格划分等方面是否存在相应问题等进行分析和判断。
这类问题经常会遇到。特别需要注意偏差极限状态下的配合情况,这可能会导致问题出现。例如密封操作中,如果一个零件的轴向移动上偏一点点而另一个零件则向下偏一点点时,此时的压缩量是否还足够?大多数企业的六西格玛水平并不高(即达到3至4σ的标准),因此在设计阶段就应当进行公差分析,并合理确定公差范围以确保最终产品的质量达到预期要求。
零件的重要性:零件越重要,安全系数应越大。不然天天坏,谁也受不了。
失效后果:失效造成的后果越严重,安全系数应越大。
上面只是定性分析的结果,请提供一个具体的数据。部分系数法是一种常用的安全系统评估方法。该方法通过将影响系统安全性的各种因素分别用分因子如 S₁, S₂, S₃ 等表示,在计算时将这些因子相乘得到系统的综合安全度:S = S₁·S₂·S₃·… 在实际应用过程中,默认情况下默认会采用较大或中间的分因子值来计算系统的安全度。考虑到影响因素的数量与系统的安全性之间呈正相关关系,在计算时当考虑的因素数量增加时,默认会计算出较大的综合安全度数值。
例如那根横杆假设综合强度大小变形程度等参数计算得出的安全承载力指标K₁设定为8那么在常规情况下将其可靠度指标K₂取值为2;而针对特殊工况则可将K₂提升至2.5对于超负荷作业则需将K₂进一步提高至3这样的参数组合能够确保系统的安全性要求同样一根横杆在不同的应用场景下承载能力参数会因工况而异
具体选多少合适,有前人总结,可以查《机械设计手册》做参考。
The glass panel is a frequently used component in home appliance manufacturing. It is often glued to plastic parts. When subjected to stress, separation risks arise. The choice of adhesive must be carefully considered. Firstly, it's important to understand the environmental stresses involved. To ensure reliability, it's crucial to identify potential environmental stresses first and select appropriate materials by consulting with manufacturers.
以前我就曾经历过空调出风口玻璃脱落的情况。具体原因在于使用的粘合剂无法承受出风口低温的影响;尤其当表面因冷凝而湿润时(即在较高温度下运行时),这种状况会更加明显。
所以悬挂的玻璃面板的粘胶强度,就要有足够的余量,以防脱落。
在设计过程中还需要考虑到各种细节,在这种情况下余量设置同样重要。由于这一问题涉及人员安全问题,在实际操作中必须确保余量足够大。如果余量不足的话可能会导致物品脱离固定点或断裂,并最终造成触碰伤害或烫伤人员
在进行试验时
可靠性设计:热设计
源自:
源自:
温度是影响产品(尤其是电子产品)可靠性的一个重要环境因素。
遵循十倍率的现象表现为:当温度每升高10摄氏度时(而不是上升),电子元件的使用寿命会减半(而不是减半)。无法准确预测其具体表现(而不是不能做精确计算)。这表明其特性接近于某种近似行为模式(而不是近视符合)。
热设计涉及的内容包括选择合适的冷却方案、对元器件进行优化设计以及合理规划各元件的位置并完成安装过程。

下面来学习一下热设计准则是;这些准则是看似简单的标准,在实际应用中往往会被忽视而导致失误:
散热设计采用导热方式。如采用导热性能强的材料、增大与导热件的接触面积以及尽量减小传热路径长度等具体措施;避免在传热途径中存在绝热或隔热元件等技术措施。
有高温时,传导散热要注意安全问题,以免烫到手。
2、自然对流换热设计的具体实施方法如下:
具体而言,在实际应用中可以通过以下措施来优化自然对流散热性能:
- 增大温梯度:通过降低周围介质的温度来实现降温效果。
- 提高传热表面积:增加流体与固体表面之间的接触面积。
- 增加流动速率:提高周围介质的流动速度以增强散热能力。
对流散热受周围环境的影响,在摆放产品的位置上也需特别留意。
考虑到周围环境的影响,
周围的散热情况如何?
这种情况往往容易被忽视,
因为我们制造的产品。
举例来说,在橱柜内部安装一台嵌入式设备时,则需要考虑其散热是否良好就是一个关键问题
为确保散热,在产品中需加入防阻装置以防止因摆放位置不当导致造成散热孔堵塞的情况发生。例如,在微波炉的设计中可以看到一个大凸块设计用于防护和散热。即便误触靠墙放置仍可正常工作,并且该设计还能保护电源线路防止弯曲。

热辐射散热设计。其中一种常见的做法是在发热体表面覆盖导热性能优异的涂层来提升 emissivity 系数;另一种常见的做法是通过增大辐射体的有效表面积来提高热效率。
我常提及控板的温度场需要从工作状态到稳定状态进行分布测量。由于电控板在周围有热源时会经历自身发热及辐射散热的影响。若未能准确测至稳态分布,则仅凭随意测试难以全面把握温度场的真实情况。达到稳态可能需要经历多个周期以及一些异常使用情况。例如,在短时间内频繁使用某个功能可能导致热量积累。而许多人进行初步测试时往往只关注某个功能下的温升情况。
- 抗高温设计。例如,在接近高温区域的所有操纵装置、导线和电缆等附件都需要实施防护处理,并采用高阻温材料制造;在特定的高温度源附近,则要求导线之间必须保持足够的间距,并采用防火阻温绝缘材料。
在设计过程中需要特别注意的一种情况是:由于成本限制,在某些情况下特意设置了足够的间距,并特意设置了具有固定特征的管路线路等部分不容易接触到高温部件。但在实际应用中可能出现异常情况——是否存在位置发生变动的可能性?例如,在生产过程中可能出现装配不到位的情况——或者可能存在运动或位移的可能性?这可能导致位置发生变化吗?例如,在这种情况下零件的线束可能是可运动的状态。
此外,在选择耐高温材料时,请确保对其长期使用过程中的热稳定性和抗变形能力进行全面评估。
5、保证热流通道尽可能短,横截面积尽量大。
如果如果不直接可行的话,则需要考虑具体的风道设计方案。另外一种方法是采取辅助散热措施,并且可以用风扇等设备作为辅助手段。
6、尽量使用金属机箱或底盘散热。
金属散热好一些,另外强度也高一些,开多些散热孔也可以。
努力实现所有接触面的传热效果。如需进一步提升性能,则可在现有基础上添加一层导热硅胶层以增强传热效果。尽可能增大热传导面积及零件间的接触面积,并提升接触表面的加工精度、增大接触压力或使用具有展性功能的导热材料。
导热性优异的硅橡胶在应用时需考虑涂覆位置的选择、品牌性能以及用量多少等因素。常见问题是涂覆量不足,这会导致其散热性能受到影响。
8、器件的方向及安装方式应保证最大热对流。
这是整机布局要考虑好的问题。不确定的时候,就要去摸底。
9、将热敏部件装在热源下面,或将其隔离,或加上光滑的热屏蔽涂层。
其中一些并非仅限于热敏部件的功能模块可能面临由温度引发的潜在问题。例如,在某些情况下(如冷水系统中),冷水可能会受到温度变化的影响。安装时应尽量避免将设备放置在接近热源的位置,并建议将设备与之保持适当的距离以减少负面影响。
在安装零件的过程中,应充分考虑周围零件可能会释放出热量,并确保所有设备的温度均不超过其最大工作温度
还是需要摸底测试,很多时候,靠想象是想象不出来的。
11、尽量确保热源具有较好的散热性能。
识别出热源,对热源散热进行考虑。
玻璃环氧树脂线路板不适宜作为自然冷却的对象,在无法有效散发产生的热量时,则建议增设散热网络以及金属印刷电路板
采用导热性能优异的材料进行热传导零件的制造工艺设计。其具体应用涵盖银、紫铜合金、纯铜材质以及氧化铍陶瓷等技术参数。
金属的价格较高;我也观察到一些采用导热材料的情况。这一思路具有良好的可行性;个人并未有过直接接触。
14、尽可能不将通风孔及排气孔开在机箱顶部或面板上。
安装在机箱顶部位置上后,在日常使用中容易吸入灰尘和异物等杂质,并可能出现进水问题。此外,在操作过程中也容易被遮挡或覆盖,在这种情况下可能会导致通风口无法正常运作。
我通常认为此处的面板是指面向人的显示控制面板,并将其放置在此处。体验效果不佳,可能对使用者造成一定的压力。
15、尽量减低气流噪音与振动,包括风机与设备箱间的共振。
散热和噪音都得考虑,还得关注是否有共振导致的强度问题。
优先考虑使用具有无刷交流型的电机作为风扇、风机和泵的动力驱动装置,并在必要时采用具有适当屏蔽功能的直流电动机。
基于相同配置下,在工作参数一致、运行负荷相等且路条件一致的情况下
还要一个课程相关的PPT文件也是一个相当不错的资源





















































