openstack官网云计算管理平台简介
OpenStack是一个开放源代码的云计算管理平台项目,并由一系列软件开源项目的组合而成。它是由美国国家航空航天局与Rackspace联合发起,并由他们共同开发的一个采用Apache许可证授权的自由软件项目
OpenStack不仅支持私有云和公有云环境中的弹性伸缩能力,并提供了丰富的云计算服务。项目的重点在于打造一个易于部署且功能全面、覆盖广泛且规范统一的云计算管理平台。
中文名
OpenStack云计算管理平台
外文名
OpenStack
开发者
NASA,Rackspace
编程语言
遵循标准
Open 、AMQP、SQLAlchemy
目录
- 第一部分 [简介] (https://baike.baidu.com/item/OpenStack/342467; 简述该技术的基本概念)
- 第二部分 [发展历程] (https://baike.baidu.com/item/OpenStack/342467; 介绍该技术的发展历程)
- 第三部分 [发展趋势] (https://baike.baidu.com/item/OpenStack/342467; 探讨未来的发展方向)
第4步:作业流程
▪ Libvirt
6 主要涉及的核心领域
简介:
Openstack作为一个由多个组件协同作用形成的云平台)而不仅仅是一个软件项目。它旨在为公共及私有云环境提供软件基础并进行管理。该系统由一系列关键组件共同运作以执行特定任务。作为一项开源计划,Openstack致力于构建一个强大的社区网络,在这一网络中有多达130家企业以及超过1,350名开发者积极参与其中。这些企业与个人共同将Openstack作为连接公共及私有云服务的统一入口。项目的首要目标是简化云计算部署流程并提升系统的扩展性能力。通过提供实用的技术指导信息与经验分享经验库文档的形式帮助用户顺利搭建并管理自己的公共云或私有云环境
由Rackspace与NASA共同发起的开源项目——OpenStack——致力于为云计算领域的服务提供商及企业内部提供类似于Amazon EC2和S3等基础云服务。该平台主要包含两个核心组件:Nova与Swift。其中Nova是NASA主导开发的一项虚拟服务器部署与业务计算平台;而Swift则是Backpack公司设计的一份分布式云存储解决方案。 Nova负责构建虚拟化基础设施并执行计算任务;Swift则专注于数据存储管理。这两者既可以协同工作形成完整的云计算生态系统;也可以单独使用以满足特定需求。 OpenStack凭借其开放源代码模型迅速发展成为全球领先的云计算平台之一,并已吸引了包括Dell、Citrix、Cisco Canonical等重量级企业的积极参与与支持
发展历程:
Openstack项目尽管起步不久,但其发展速度极快,云计算领域的影响不断扩大,因此让这一新兴的项目成为了行业内不容忽视的重要议题。
于2010年正式成立的OpenStack项目是由美国国家航空航天局(NASA)与Rackspace合作研发的。该软件遵循Apache许可证进行开源。
(1) Austin——Openstack发布的第一个版本,这是第一个开源的云计算平台。
Bexar作为OpenStack的第二个版本发布,并新增了IPv6地址分配机制、影像传输技术以及基于Hyper-V和Xen的虚拟服务器配置功能。
Catus——Openstack推出的第三个新版本,在功能上增加了虚拟化技术、自动化能力以及一个服务存储空间。
Diablo是Openstack发布后的第四版系统,新增了更直观的用户界面并引入了统一的身份认证管理平台
第五个版本:Essex。该平台强化了Keystone认证功能,并去除了与Windows Hyper-V相关的核心代码库。
Folsom版本于2012年9月由Open Stack推出第六版。该版本不仅包含了Nova swift、Horizon Keystone以及Glance原有功能的基础上,并新增Quantum与Cinder两个新功能模块。Quantum涵盖了多个现有的虚拟网络套件如Open vSwitch及Ryu网络操作系统(Network Operation System,NOS)等,并整合了Cisco、Nicira以及NEC等厂商提供的多种虚拟化网络解决方案。Quantum使Open Stack的IaS平台得以采用软件定义网络(Software Defined network,SDN)技术如OpenFlow协议来实现功能。而Cinder则增强了对存储资源的支持能力特别是块存储(Block)与磁盘分区(Volume)管理方面的能力
(7) Grizly是由Open Stack基金会于2013年4月推出的第七个版本软件产品。 Grizzly软件新增了约230项新功能,并在计算能力提升、存储优化以及网络性能增强等多个领域均有显著拓展与改进。例如,在Open Stack计算虚拟化框架下,“Cells”被用于管理和优化分布式集群的运行,“NoDB”的主机架构设计旨在通过减少对中央数据库的依赖来进一步提升数据处理效率。
Havana于2013年10月由Open Stack基金会正式推出其第八个版本。该版本不仅新增了Ceilometer(Open Stack Metering)与Heat(Open Stack Orchestration)两大功能性模块,并且实现了超过456项功能扩展与超过3576处代码修复。
Icehouse——2014年4月由Open Stack基金会推出的最新 ninth version. 该版本不仅提升了项目的稳定性和成熟度,并进一步提升了用户体验一致性特别是在存储方面. 联合身份验证支持用户同时使用相同的身份认证信息访问 Open Stack 的私有云和公有云. 作为开放平台数据库服务(Trove),现已成为该版本的重要组成部分. 它允许用户在 Open Stack环境中管理关系数据库服务.
Juno version —— October 2014, released by the OpenStack Foundation as its tenth release. This major update introduces a comprehensive set of new features amounting to 342 points. These include support for automated services related to Hadoop and Spark cluster management and monitoring capabilities. Additional enhancements cover software development support and advanced big data analysis features alongside scalability for large-scale applications. Over the past two decades since the project's inception, more than 200 organizations have joined forces to develop this open-source platform. Notable participants include AT&T, AMD, Cisco Systems Inc., Dell Inc., IBM Corporation (Red Hat is also a key contributor). The current team of developers has grown to approximately 17 thousand individuals from over 139 countries across the globe. This number continues to expand steadily. According to Forrester Consulting's research report,"OpenStack has increasingly established itself as the de facto industry standard for infrastructure cloud computing (IaaS).
发展趋势:
虽然 Open Stack自诞生以来已逐渐发展成熟,并基本满足了云计算用户的主要需求。然而,在云计算技术日益发展的背景下, Open Stack必然需要不断改进和完善自身,以适应新的技术挑战与市场需求。目前已成为市场主流之一的云计算平台解决方案,结合业内普遍观点及对 Open Stack用户的调查结果, Open Stack需要改进和完善的大致可分为以下几个方面:
增强动态迁移方面:尽管Open Stack平台的Nova组件具备一定的动态迁移功能,但就整体而言,Open Stack系统尚未完全实现动态迁移功能。具体而言,由于缺乏公共存储机制,Nova组件仅能进行块级迁移操作;而共享级(共享存储)的迁移操作则仅在系统具备共享存储支持的情况下才能执行。
(2)信息安全:信息安全始终是云计算行业的核心难题,即便是在采用 Open Stack 的系统架构下,通过身份认证等基础的安全措施,以及将信任等级划分成可独立或组合使用的领域来提升安全性,但仍面临着不可忽视的风险。然而面对用户的多样化需求与技术进步带来的挑战,信息安全问题依然不容忽视。
(3) 计费及数据监控:随着 OpenStack 在公共云平台中的进一步部署,“云计算服务”的管理与监控已成为公有云运营的关键组成部分。这些关键人物自然会进一步挖掘 OpenStack 的商业潜力。然而,在 OpenStack 内部已存在 Ceilometer 计量组件,在其提供的 API 接口中则能够获取云计算系统的基本数据以及其他相关信息。但目前这项工程仍处于完善与测试阶段,并需要大量技术人员进行维护与支持
工作流程:
Open Stack各服务间通过统一采用REST风格(见维基百科)API接口实现系统松耦合设计。其内部组件的工作流程构成一个有序的整体系统。包括计算资源分配、控制调度以及网络通信等功能均采用AMQP协议完成交互连接。 Open Stack上层面向用户的服务主要包含程序员、普通用户以及Horizon界面模块等部分。这些不同层次的服务均利用Open Stack提供的API接口进行功能交互连接而Horizon界面则作为人机交互界面供普通用户使用。各组件间则通过AMQP协议完成互相调用协作以实现对底层虚拟资源的有效管理与共享最终共同向用户提供云计算服务支持。(参考文献:3)
管理流程:
OpenStack作为一个开放源代码的云计算平台,其核心功能是支持IaaS(即软件即服务)。
QEMU
QEMU是一种基于软件实现的计算机硬件仿真实验平台。单独运行QEMU系统可以模拟物理型电子计算机的行为,并展现出极强的灵活性和跨平台适应性。该系统可实现以软件替代硬件的技术方案。
通常情况下,在基于Ubuntu的操作系统平台之上运行OpenStack是可行的选择。为了显著提升QEMU的工作效率,在实际应用中通常会增添一个KVM[硬件加速]组件。该组件内嵌于Linux操作系统内核中,并且能够直接参与计算机硬件资源的调度功能这一点是QEMU所不具备的优势所在。一般而言,QEMU程序的操作必须经历从用户态向内核态的状态转换这一过程,而这会不可避免地导致一定的性能损失.因此,尽管QEMU可以通过特定接口实现对硬件资源的基本访问,但在OpenStack环境下通常采用KVM辅助配置的方式能够获得更好的性能表现
但需要注意的是KVM要求硬件具备优质支持能力;当遇到硬件不具备虚拟化能力的情况时,则无法应用该技术。
Libvirt:
作为支持Linux环境下虚拟化工具开发的开源函数库,Libvirt实质上是一个构建虚拟化管理工具的应用程序接口(API)。作为专为方便管理和优化平台级虚拟化技术而设计的开放源代码项目,Libvirt通过其API函数实现了对各种资源的有效整合与配置。除了用于管理虚拟化客户机外,在该框架中还包含了对网络资源和存储资源进行规划与控制的能力。
最初设计用于Xen系统的Libvirt是一系列API函数用于管理与调度Xen下的虚拟化资源。经过更新后版本的Libvirt已扩展至多种方案,并可涵盖KVM/QEMU/Xen/VMware/VirtualBox等多种平台方案;同时提供基于Linux操作系统容器化的OpenVz与LXC;此外还具备兼容性以适应各种Hypervisor架构,并使底层Hypervisor对上层用户提供透明化的管理界面
核心项目:
OpenStack系统涵盖了网络基础设施、虚拟化平台以及操作系统与服务器资源等多个关键领域。作为一个正在发展中的重要云计算平台项目,在其成熟度与重要性基础上划分为核心项目群、孵化项目群等类别。每个项目均设有自己的管理机构及技术负责人,并且根据其发展成熟度的提升或重要性增强情况,在必要时部分孵化项目可升格为核心项目。截至到Icehouse版本发布时,详细列出了10个核心服务组件(即OpenStack的关键功能模块)。
该系统提供了一套功能模块(Compute),用于在项目的整个生命周期内管理虚拟机实例。该功能模块根据用户需求提供必要的虚拟服务配置,并支持虚拟机创建、开机、关机、挂起、暂停、调整、迁移、重启及销毁等基本操作。该功能模块自Austin版本已整合至项目中并持续优化。
2、对象存储(Object Storage):Swift。基于内置冗余和高容错机制,在大规模可扩展系统中实现的对象存储方案支持文件的存储以及检索操作,并且能够支持Glance中的镜像存储功能,并为Cinder提供数据备份服务。自Austin版本开始集成到我们的项目中。
3、镜像服务(Image Service):Glance。一套基于虚拟机的镜像搜索与管理平台 Glance 能够支持包括 AKI AMI ARI ISO QCOW2 Raw VDI VHD 和 VMDK 等多种虚拟机镜像格式的功能 Glance 提供了创建上传删除和编辑等基本功能 具备高效的查询和检索能力 自 Bexar 版本开始集成至本项目中
4)身份服务(Identity Service)即为Keystone。该模块将负责的身份验证与权限控制逻辑整合到OpenStack系统中,并通过丰富且灵活的API接口支持第三方插件开发需求。该功能模块将确保系统能够有效地管理用户权限和资源分配,并自Essex版本以来已被成功集成至项目中
5、网络&地址管理(Network):Neutron。提供云计算领域的虚拟化网络技术和虚拟化服务支持。为OpenStack其他组件提供网络连接支持,并通过配置Network接口实现资源地址管理功能。系统通过DHCP服务器和DNS服务器配置实现动态IP分配与域名解析功能;通过负载均衡实现资源分布优化;通过L3转发规则设置实现高可用性骨干网互联;支持主流的网络设备厂商和技术架构如OpenvSwitch平台;自Folsom版本开始集成到项目中运营。
6、块存储 (Block Storage):Cinder。为运行实例提供稳定的数据块存储支持。其插件驱动架构能够有效地实现对各种类型的块设备进行创建和管理操作,并在实例中进行挂载和卸载卷。自Folsom版本以来已成功集成到项目中。
7、用户界面(Dashboard)为Horizon。OpenStack各种服务的Web管理门户自Essex版本开始集成至该系统中。
该管理门户可帮助简化用户对服务的操作流程。
例如:
- 启动实例
- 分配IP地址
- 配置访问控制等。
计量(Metering):Ceilometer。采用了漏斗设计模式,在OpenStack内部几乎无一遗漏地捕获所有事件数据,并为其计费、监控以及其他相关服务提供可靠的数据支持。该功能自Havana版本起已集成至项目中。
Orchestration: Heat. By employing templates, it achieves a unified deployment approach. This system realizes the automatic configuration of computing, storage, and networking resources through Heat orchestration. Starting from the Havana version, it has been integrated into this system.
基于DB Service(Database Service):Trove。该解决方案旨在支持基于OpenStack平台的关系型与非关系型数据库引擎服务,并确保其具备高度可靠性及弹性扩展能力。自Icehouse版本以来已成功集成至项目中。
OpenStack的核心项目:
OpenStack涉及网络、虚拟化技术、操作系统以及服务器等多个方面。基于其成熟程度和重要性, OpenStack被划分为核心项目组、孵化型项目群以及支持型和发展型项目的范畴。每个项目的管理机构包括有自己的委员会以及项目经理;此外,在发展过程中, 核心项目的角色通常会由孵化型项目的成长演变而来。
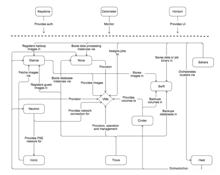
OpenStack项目间的逻辑关系如下图所示:

OpenStack项目间的逻辑关系
以下列举OpenStack的6个最重要的核心项目。
作为OpenStack的认证服务核心模块,在其运行机制中实现了对所有OpenStack组件实施身份验证与权限管理。该模块通过RESTful APIs完成对Swift存储资源池、Glance计算节点资源池以及Nova虚拟机资源池等关键组件的身份验证和权限控制,并对其所接收的消息来源进行合法性鉴定以确保数据传输的安全性。该模块不仅支持传统的基于用户名/密码的一次性身份验证方式,并且还引入了 OAuth 2.0 标准下的多因素认证机制以提升安全性;此外还提供了包括存储资源池管理功能在内的多种实用服务选项使其能够实现针对不同类型资源池的操作管理功能
- 令牌服务:令牌包含被授予授权用户的许可信息。
- 目录服务:目录列出所有可使用的合法用户及相应的服务列表。
- 策略服务:基于Keystone框架明确分配访问权限给指定用户及群体。
该方案:该方案专为每个用户单独配置或以集群形式管理其所有虚拟机实例在其生命周期内的全部阶段向用户提供一系列虚拟服务并承担起对所有云资源——计算、网络、权限及监控——的全面管理。尽管该方案自身不具备执行虚拟化功能但因为它利用 libvirt API 它能够进行与宿主机之间的数据传输与通信;并通过 RESTful Web 服务接口对外展示各种操作功能
Glance:负责承担OpenStack镜像服务的任务的一套系统;Glance提供虚拟机镜像的存储功能以及对镜像资源的检索能力,并为此类虚拟机提供注册支持;该系统依赖于存储服务和数据库服务来完成其功能。
该技术为OpenStack提供了分布式持续虚拟对象存储方案,并具备跨平台存储能力。该系统包含冗余与失效备用管理机制,并且还支持数据归档与多媒体流处理功能。组件设计针对大数据量级及高容量场景表现尤为突出。
Cinder是一个专门负责管理OpenStack上所有块存储设备的组件,在提供高效存储解决方案的同时也为虚拟机服务提供可靠保障
Neutorn:通过实现OpenStack的功能扩展模块,在多个不同的虚拟机上创建独立且专用的虚拟IP地址空间。
华为FushionSphere OpenStack简介:
以华为公司为核心的云计算操作系统 FusionSphere(以下简称 F-CloudSphere)采用开源架构,在继承原有功能接口的同时实现了与传统电信业务的深度融合。简单来说,FusionSphere 是华为对 OpenStack 进行功能强化后推出的商业版本,经过 commercialization 的 OpenStack 系统
相比OpenStack,FushionSphere有以下优势:
- 该系统展现出良好的兼容性能,在x86硬件平台上可灵活部署多类型服务器,并适用于不同类型的存储设备选择。
- FusionSphere系统提供灵活的支持选项:可定制资源管理的服务级别协议(SLA)策略,并基于故障判定依据制定个性化的恢复机制。通过智能资源调配机制与热管理系统结合优化能效水平,在保障日常运维的同时提升服务响应效率。
- 系统具备全面的权限控制功能:根据用户角色设定相应的权限范围,在不影响整体系统稳定性的情况下实现对关键业务系统的精细化管控。
- 采用分层定价模型:根据实际使用的计算资源量(CPU/内存/存储)按需计费或按时间段付费的方式实现精准计费。
- 系统内置全面监控与告警功能:通过实时监控各项运行参数并建立完善的数据采集体系实现精准定位问题根源并快速响应处理。
- 系统内置多层次的安全防护架构:从网络入口处开始实施严格的访问控制并结合多级认证机制保障数据传输过程中的安全性;同时通过层层防护措施防止数据泄露与网络攻击行为的有效遏制。
流程图片:

