基于5G边缘计算的高可靠车路协同组网技术研究与实践
摘 要
【关键词】 C-V2X;车路协同系统;边缘计算
0 引言
车辆基础设施协同系统(VICS, Vehicle Infrastructure Cooperative Systems)是新一代智能交通系统的关键技术之一。该系统能够显著提升道路交通安全和通行效率,并且明显减少能源消耗与资源浪费的同时还能有效降低环境污染水平。借助新型无线通信技术,车辆可以通过V2V(车辆之间)、V2I(车辆与道路设施)、V2N(车辆与网络)以及V2P(车辆与行人)等多种方式进行高效可靠的通信互动。这些信息交互能够让车辆实时获取周边环境数据并提前做出智能决策从而最大限度地避免交通事故的发生。此外通过优化交通信号灯控制以及智能停车等方式可以进一步提高道路使用效率。然而传统的车路协同技术主要依赖于中心节点服务器进行远程数据处理与决策导致网络传输延迟较大而5G网络边缘计算凭借其低延迟高可靠性的特点非常适合应用于车联网场景具备巨大的应用潜力。
近年来,在智能交通领域取得了显著进展的车路协同技术受到了国内外学术界、企业及研究机构的高度关注与深入研究。其中,在通信层进行分析的Mao Y等学者系统地探讨了边缘计算(MEC, Multi-access Edge Computing)的基础网络架构、资源分配机制以及服务质量保障体系[1];Liang L等学者则从物理层的角度深入剖析了车载通信系统的信道建模、调制解调技术和安全加密/认证/编码问题[2];Wang S等学者致力于实现计算、缓存与通信资源的有效融合,并对人工智能技术的应用前景及能效优化目标展开了深入探讨[3];Liu J等学者基于强化学习算法对车载任务卸载问题进行了系统性研究,在基于边缘云和基于车载云的不同场景下分别设计了Q-learning和策略梯度算法模型,并着重分析了任务卸载过程中的网络延迟控制能力[4]。清华大学张毅等学者提出了一种创新性的车辆安全控制方法框架,在车辆与路侧设备之间的实时交互机制下实现了车辆状态信息的有效采集与动态调整[5]。陈山枝等学者则通过对比C-V2X协议与IEEE 802.11p标准间的性能差异性评估工具开发需求,并全面解析了C-V2X协议在智能交通中的理论支撑和技术实现路径[6, 8-9]。基于上述研究成果总结与创新实践的基础上,本文提出了一种新型车路协同网络架构设计思路:通过在5G基站侧部署算力单板设备来快速构建感知分析模块并实现降时延目标
1 车路协同无线接入方案对比
蜂窝V2X(Cellular-Vehicle to Everything)作为一种关键性的车路协同无线通信技术[6],旨在通过高速移动场景提供低时延、高可靠性通信能力以满足多样的车路协同应用场景的需求。目前而言,在实现高速移动场景下的无线接入方面主要存在两类不同的解决方案:
1.1 PC5接口直连通信方案
PC5接口技术允许车载终端与路侧终端无需经过基站转发即可实现数据传输,在蜂窝信号覆盖范围之外运行的同时,能够满足车与车之间以及车与路之间的信息快速交互需求[6,9]。该系统通过优化通信路径设计,在保障网络连通性的同时显著降低了通信时延特性
1.2 5G Uu接口蜂窝移动通信方案
基于现有电信运营商广泛部署的5G网络架构,在结合新型网络切片、边缘计算以及基于服务质量(QoS)的预测分析的基础上,在自动驾驶场景中构建独立化的车路协同数据传输通道。其中,在移动通信基站侧部署的专用边缘云服务节点能够为车载设备(OBU, On board Unit)提供实时的数据接入能力。此外,在其他车辆或传感器等路侧设备通过特定的通信方式将实时数据发送至边缘云节点,并实现与云端控制平台的有效交互与协同。
两种技术方案对比如表1所示 。

鉴于此
2 车路协同组网技术研究
2.1 基于V2X云控平台中心算力的车路协同组网方案
采用云控平台集中的方式部署计算资源,在云端服务器上整合路侧设备与车载设备采集的数据进行处理与决策,并随后发送控制指令。其中V2X云控平台扮演着至关重要的角色,在此方案中它不仅负责集中管理与处理车辆运行状态及相关道路数据,还提供实时交通信息与决策支持功能。借助复杂的算法系统性地完成对大量结构化或非结构化数据以及计算任务的处理工作,并凭借强大的算力与存储能力实现对实时采集到的数据进行分析与处理工作以支持人车互操作性运行管理需求。在此架构下构建完整的车端/路端数据流转闭环回路会显著提升网络带宽资源的消耗水平同时也会导致整体通信时延出现一定增长现象。此外当云控平台出现性能瓶颈或故障状况时会对端侧系统的运行稳定性造成较大影响而网络安全防护层面也将面临更高的技术挑战要求。

2.2 基于5G网络边缘算力的高可靠车路协同组网方案
针对云端集中部署计算资源所带来的诸多问题,在车辆和路侧设备之间直接传输大量数据可能会引发显著的时间延迟和通信负载压力。本文通过分析不同场景下的计算资源分布情况,在此基础上提出了两类基于边缘计算能力实现车辆与基站协同工作的可靠方案。特别地,在本研究中我们重点分析了边缘计算节点与基站之间的组网架构设计,并参考相关网络模型构建了一个完整的系统框架图(如图2所示)。

采用通用共享UPF的计算能力作为基础实现一个统一的组网架构。通过服务器模拟V2X平台在地市核心机房内的部署,并与之进行通信;随后将前端测试终端连接至地市专用UPF节点进行接入;最后实现与V2X测试平台的有效交互。该方案仍需将来自车辆端和路端的数据从基站端回传至统一管理的UPF进行解算以完成数据处理流程。
(2)算力下沉组网方案:将所有算力单板布置于基站点位置并组网形成独立的算力基站集合体,在模拟V2X平台的实际部署场景下将其就近设置于测试区域内部。对于各端设备而言,在该区域内可连接的算力基站会负责接收并分流其本地计算相关的数据流量,并经边缘V2X平台进行后续的测试工作。该方案的核心优势在于通过车载/路侧数据的本地化处理降低了用户端的数据流回路数量。具体而言,在设备与网络连接方式上可分为两类:第一类为锚点型接入模式(即设备可直接连接至对应的下沉级联架构中的一个或多个边缘节点),第二类为非锚点型连接方式(即先通过常规路径连接至基站点,在完成绕行后才能到达边缘级联节点)。有关这两种不同接入模式在网络性能方面的具体分析,请参考本章3.2节内容。
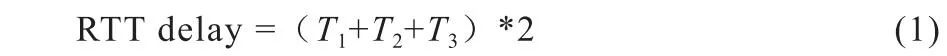
在模拟各种V2X消息业务场景,测试5G网络时延性能的计算公式为:

具体而言,在测试环境中:T1代表测试应用与5G手机之间的延迟;T2代表5G手机与5G基站之间的延迟;而T3则代表从5G基站通过传输网和UPF至服务器(即模拟虚拟车辆交互平台)的延迟。
组网方案:在某个城市机房的5G基站BBU设备中部署高算力单板单元(包含GPU加速卡),并配置切片标识功能模块(TOF, Traffic Offload Function)。该方案下将实施本地分流与感知分析相关服务;同时,在测试区内的2.6 GHz和700 MHz测试站点内启用切片分流策略设置,并指定摄像头和路侧安全网关(RSG, Road Safety Gateway)安装位置于固定路端信号灯杆上,并占用2.6 GHz主服务小区资源;配置算力基站的虚拟边缘服务器(vRSU)服务经本地接入端通过百兆带宽专用云专线直连至云控制平台;对前端OBU终端设备与RSG网关进行SIM卡签约绑定本次测试ToB切片资源,并在接入网络后依据切片分流机制将视频感知分析数据传输至算力基站;后者将处理生成路侧安全消息(RSM, Road Safety Message),并下发至OBU终端设备。基于5G综合测试仪完成OBU终端设备端到端功能验证流程,在此过程中模拟接收与发送基础安全消息(BSM, Basic Safety Message)、RSM消息,并对业务时延及整个系统时延进行计算统计:其中业务时延计算公式为Tb=Σt_i+T_s+T_q;而整体系统时延计算公式为T_total=T_b+T_c+T_p

其中,T1'代表BSM传输延迟,即5G综合测试仪通过5G NR至计算单元(vRSU)的传输延迟; T2'代表RSM传输延迟,即计算单元(vRSU)通过5G NR至5G综合测试仪的传输延迟; T3'代表RSG感知延迟,即RSG通过5G NR至计算单元(VRSU)的感知延迟; T4'代表摄像头至RSG的传输延迟。
实测场景及参数要求:
◆测试区域选取700 M和2.6 G双层网连片覆盖区域,且具备闭环路线;
◆测试路线内至少要包含1个交通路口;
在交通节点处设置开放型龙门架形式信号灯,并在剩余空间布置摄像头并连接至RSG控制中心。
在测试过程中,我们应优先选择较小车流量的区域,用于确保车机交互的安全性和进行车速对比测试。
在测试范围内具备BBU设备的空闲插槽后,在机房内需预留空间用于安装或摆放服务器。
◆机房要有剩余传输端口资源,可打通算力单板与通用UPF侧的云控平台;
测试区域中的5G网络在上下方向的数据传输速率最高应达到140 Mbps和600 Mbps,以支持更加全面的功能检测。
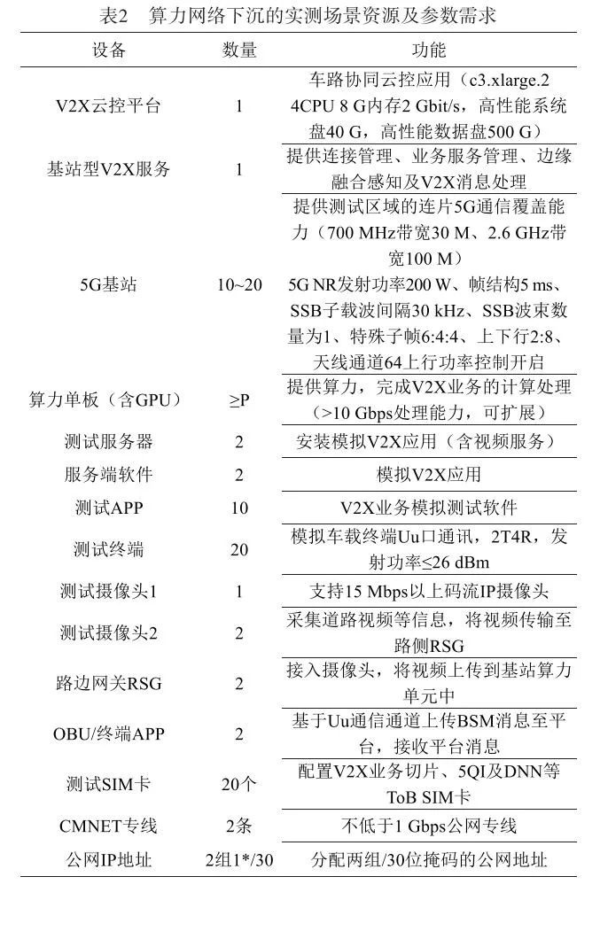
实测场景所需资源需求如表2所示 :

3 高可靠算力下沉网络性能研究
参考第2.2节介绍的通用共享UPF计算能力方案,在UPF架构下实现了RTT均值达到25 ms;从频率带宽维度来看,在对比4 GHz与700 MHz频段时发现:UPF架构下的RTT时差维持在3 ms以内;值得注意的是,在测试业务场景中发现:基于UPF架构的整体V2X业务RTT均值控制在50ms@99%水平。其中单向传输时间(RTT)平均值为:V2X消息RTT均值达23ms;大包视频业务则呈现出更高的延迟表现(34ms)。本文重点探讨第2.2节所述的算力下沉组网方案,并通过实验验证车辆视野受限(鬼探头)场景下的实际业务可行性;研究结果表明:基于该组网架构实现的5G Uu方案具备良好的V2X业务可靠性表现(15ms@99%)。此外本研究还深入分析了多种端到端网络特性模型包括锚点站与非锚点站切换场景、室内与室外切换场景以及多普勒频移影响下的网络性能特性
3.1 算力下沉方案下鬼探头场景业务性能分析
算力下沉组网步骤如下:
在试验区域,在现有基站BBU中增加配备GPU加速计算单元的算力单板,并部署本地分流功能以及基于感知的分析处理模块;试验区域内的其他基站通过传输路径连接至该算力节点,并实现数据路由分片;同时对相关区域进行资源切片配置以满足业务需求。
(2)前端设备单元节点(OBU)与射频侧边功能模块(RSG)之间的SIM卡完成了特定切片的签约过程;当该特定切片接入网络时,在完成切片分配的基础上进行分流部署;其后续访问将覆盖本地化的虚拟资源服务(vRSU)以及电子文件系统(eFS)等基础服务
(3)vRSU与云端V2X云控平台之间通过CMNET网络实现了互通,在算力基站侧必须实现对CMNET网络的对接。
(4)本地vRSU通过专用通信线路实现邻近现网BRAS设备的接入,并在配置中指定固定公网IP地址。当BRAS设备与算力基站位于同一机房时,则可直接物理链路直连;反之,在跨机房的情况下,则需在nearby BRAS 设备上建立专用通信线路以完成本地vRSU 与其云端 V2X 云控平台的功能交互。
在测试过程中, 基站配置采用切分式分配策略; 仅限于V2X业务将流量定向至算力基站; 其余普通用户业务则继续沿用原有的转发路径.
归因于OBU普算力基站的操作系统的传输延迟被定义为其对应的延迟值;而基于资源分配机制(RSM)所引入的操作系统的传输延迟则对应于从资源分配节点经过站台节点最终抵达基站点的过程所需的时间;基于资源管理模块(RSG)所实现的操作系统的感知延迟则对应于其所在的运算能力节点至相关运放节点之间的传输时间;实时传输时间(RTT)则分别对应于各相关节点间的相互作用时间;此外还应考虑从运放节点延伸至运放节点之间的时间差等多维度因素的影响;最终的整体系统延迟(E2E)则可分解为空间端设备(如摄像头)至运算能力节点之间的链路延迟以及各相关节点间的相互作用时间之总和。

通过实地测试发现,在测试终端直连算力基站的情况下,在视野受限场景下辅助业务实现算力下沉部署性能方面取得显著成果:其中BSM时延值达到5.7毫秒;RSM时延表现稳定在5.0毫秒范围内;RSG感知延迟达到10.4毫秒;RTT传输延迟维持在15.4毫秒水平;整体系统能够及时触发鬼探头预警告示,并能有效满足视野受限场景下的业务需求
3.2 算力下沉方案锚点和非锚点站点性能分析
在现网部署过程中,并非每个站点都需要单独配置算力单元设备;相反地, 可以充分利用现有资源, 通过与其他普通站点共享功能. 本文深入探讨了测试终端接入锚点与非锚点站点时的网络性能差异, 如图4所示.

经过多轮测试验证,在利用基站进行感知数据的分析与识别处理后发现,在现有算力板卡部署环境中可以通过集中化策略实现本地化服务运行,并根据业务需求及算力板卡的能力实施局部集中化算力调度并进行灾备备份操作。此外,在测试阶段我们还对比分析了不同接入模式下的性能表现(如表3所示)。

3.3 算力下沉方案好点、中点、差点,负荷环境业务性能分析
在第2.2节所述的算力环境中,在优质点、中等覆盖点、差覆盖点以及业务负载相关的网络环境中依次连接车辆终端设备,并提供视线受限条件下的业务运行支持。通过图5的数据展示进行评估各网络覆盖模式下业务运行的时间延迟及可靠性指标。从频段性能来看,在使用26 GHz和700 MHz频段进行通信时其性能差异较小(时延差距不超过1ms)。从信号覆盖范围来看,在不同信号强度条件下并不会引起明显的时延变化(时延差距均不超过1ms)。当引入双路并行传输机制后也不会引起明显的时延变化(时延差距不超过1ms)。V类智能驾驶辅助系统(V2X)中的端到端时间延迟可达到15ms(含视频编码解码及行为分析处理),而定点场景下端到端时间延迟低至65ms(包含视频编解码及行为分析处理)。定点场景下端到端RTT时间小于100ms具有百分之百的可靠性保证。因此,在具备有效信号覆盖范围内的终端设备中其频率选择与承载能力等因素对其运行时间延迟的影响较小同时其可靠性较高。此外还可以将其应用推广至类似的交叉路口协作提醒、弱势交通参与者协作提醒以及智能道路网绿波带导航等协作感知场景中提升系统的协作效率与安全性。在网络部署策略方面建议可在城市区域优先采用基于26 GHz 5G网络架构布置计算能力板卡而在城郊或农村地区则可采用700 MHz 5G网络架构布置计算能力板卡以实现对不同区域场景的支持

3.4 算力下沉方案下站内、站间切换性能分析
当终端位置发生变化时,则通常会触发网络状态转换。基于2.2节所述的算力环境,在视野阻碍影响下的业务场景下考察同频小区与异频小区在切变过程中的性能表现(如图6)。通过网络测试发现,在经历切变后会导致BSM/RSM链路层时延出现增长现象:当消息传输过程遭遇切变事件,则会在切变完成之后继续传递数据包序列直至造成整体延迟提升。就切变类型而言,在同频小区间的切变所导致的时间延迟差异约为1~2 ms;而异频小区间的切变则呈现出与前者的相似性特征:仅在切变中断阶段会出现显著延迟升高现象——其中最极端的情况可达到70 ms的时间损失水平。综上所述,在后续规划5G专用网架构及多小区协同运行机制时应当充分考虑切变带来的性能瓶颈问题。

3.5 算力下沉方案多普勒频移影响下的性能分析
基于终端移动速率的变化情况(快慢),深入探讨2.2节所述算力环境下的多普勒频移网络特性及其在辅助场景中的视野阻碍问题(如图7所示)。通过实际测试发现,在DMRS 1+1配置下(即每个DMRS符号被复制并发送),理论上当车辆以30至60 km/h的速度行驶时(此时接收端可利用两个DMRS符号进行解调),其对系统性能的影响较小;从网络频段对比来看(2.6 GHz与700 MHz相比),时延相差约2-3 ms;就多普勒频移特性而言,在同频但不同速度条件下(即车辆加速或减速时),其带来的时延差异并不显著(差异值小于1 ms)。然而,在实际移动过程中可能会引入业务切换操作(导致RTT时延超过100 ms的情况出现)。尽管如此,在中低速场景下(小于120 km/h),多普勒效应对业务系统的影响较小;但随着速率加快导致切换频率提升以及通话中断风险增大时(这会进一步增强多普勒频移的影响程度),则需采取相应的频偏补偿措施或优化5G专用覆盖方案以解决相关问题。

综合而言,在基站侧部署算力下沉方案相较于UPF集中算力架构,在总体时延上有显著提升效果(下降幅度达40%以上)。具体而言,在网络频段维度上,2.6 GHz与700 MHz频段之间的时延差距仅在1 ms以内(优于UPF集中方案)。而在实际测试中,在V2X业务场景下(如基站算力下沉模式),其RTT时延相较于UPF集中方案减少了25至35 ms的水平。基于此可以看出,在基站层面推进算力下沉不仅能够提升业务效能表现(性能优势明显),更能在商业应用价值方面带来显著收益(经济效益突出)。
4 结束语
本文对基于5G算力基站的车路协同组网技术进行了深入探讨,并通过测试验证其业务时延和可靠性。优化算力部署方式后,在持续优化中实现了端到端时延的显著降低,并提升了车路协同系统的实时性和可靠性。经过现网测试验证,在算力下沉场景下V2X业务时延可靠性达到了15 ms@99%,完全满足视野受阻场景下的业务需求。未来工作将围绕以下两个主要方向展开:首先,在5G基站边缘计算环境下构建本地数字孪生平台,并利用该平台实现车辆/路侧数据采集、分析与决策功能;其次,在V2X多维交通数据源基础上引入深度学习算法以探索更为高效精确的道路交通管理策略。这些创新举措将有助于推动车路协同技术的整体发展。
