功能安全--安全分析
由ISO 26262标准规范的功能安全管理要求所涉及的多个区域均需要实施相应的安全审查工作,在确保审查质量水平的基础上才能对功能安全管理项目的结果产生直接的影响。本文主要汇总介绍ISO 26262标准中涉及的不同种类的安全审查方法(包括但不限于HARA法、FMEA法、FTA法等),并对其具体应用过程予以简要说明
1. HARA
在概念阶段,功能安全要求进行HARA分析。
HARA(危害分析与风险评估)主要任务是发现项目功能故障所引致的危害,并对相关危害事件进行系统分类处理。该方法旨在设定与其对应的明确安全目标,并通过这些措施有效降低潜在风险。
HARA分析步骤:

SEC说明:

ASIL等级说明:
QM指的是 质量管理,表示此项功能不影响安全,通过质量管理保证即可。

举例说明:
HARA分析示例 | 危害事件| 场景分析| S| E| C| ASIL |
| --- | --- | --- | --- | --- | --- |
|---|
2. FMEA
在系统阶段,功能安全要求针对各种失效模式进行分析。
FMEA是一种从下往上进行的系统性分析方法,在系统失效(failure)发生时被用来发现导致失效的原因(Fault),并评估其影响(Effect)
分析步骤(典型七步法):

(参考:http://www.ts16949rz.org/fmeapx/2395.html)
目前新版的使用AP值代替了原来的RPN方法,以下进行说明。
SOD说明:



AP说明:
| AP | H | M | L |
|---|---|---|---|
| 说明 | 高优先级,表示需有必要措施(shall),以改进预防或探测控制 | 中优先级,应有必要的措施(should),以改进预防或探测控制 | 低优先级,可有(could)措施进行改进预防或探测控制 |
AP优先级定义:



典型FMEA表格(新老版的):


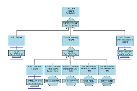
3. FTA
在系统阶段,ISO26262还要求进行FTA(故障树分析);
FTA属于一种由上至下的演绎推理模式。该方法旨在揭示故障原因及其相互关联。值得注意的是,在应用过程中其主要局限于定性评估。
分析步骤:
确定顶事件时,在整车层面描述会对其安全目标产生影响的关键事件;通常包括针对EPS的情况(即车辆未由驾驶员主动控制的转向行为)以及针对MCU的情况(即意外出现的速度提升)等。
将中间事件进行分解分析,并对顶层事件的处理采取相应措施,在基于系统的组成结构及其特性的基础上展开分析研究。同时要考虑外部环境的影响以及系统的内部运行机制。
在系统顶事件分析中,在基础事件和中间阶段依次深入分析下去后,在不能再分解的关键性事件处停下脚步,并确定这些关键性事件是导致系统顶件失效率的根本原因
常用的符号:

典型FTA图:

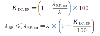
4.FMEDA
在硬件设计阶段,ISO26262要求进行定量的安全分析。
基于现有内容的详细说明中被提及的功能安全标准这一领域内的一些关键点和重点内容进行整理和总结
故障类别:

失效分析过程:

失效率:

λS P F 与其所关联的硬件要素单点故障有关;
λRF 与其所关联的硬件要素残余故障有关;
λMPF与其所关联的硬件要素多点故障有关;
λS与其所关联的安全性相关的 hardware failure rate;



单点故障度量:

潜伏故障度量:

总体计算过程:

5. SWFMEA
在软件阶段,ISO26262要求对软件架构进行安全分析,此处也是定性分析。
SWFMEA分析旨在识别涉及功能安全的软件失效,并通过增强系统的安全性来优化检测手段。
SWFMEA是指一种特定的故障模式与影响评估方法。该分析流程借鉴了系统FMEA的方法论基础,但需要注意的是,在本案例中涉及的具体分析对象有所区别,请详细说明具体的差异之处。
SWFMEA是一种用于系统质量保障的强大工具,它专门关注软件架构的关键组成部分。该工具对系统组件进行深入分析,在接口层面上评估其输入参数的异常情况以及错误调用接口的可能性;同时,在功能模块层面识别函数传参中的异常状况以及调度问题(如未被调用、频繁调用导致资源耗尽等情况),并提供数据一致性和资源使用效率相关的分析结果。
安全机制的覆盖度,可参考ISO26262标准附录。
6.DFA
DFA定义为相关性分析这一指标,在汽车功能安全领域具有重要地位。ISO/TS 26262规定需从三个维度(系统、硬件、软件)进行评估,并识别系统中共同的原因及其连锁失效模式。
若系统进行了ASIL分解,则DFA必须分析,以此作为系统分解后的证据。
级联失效:
任一失效,系统都会失效;

共因失效:
失效后,冗余措施不起作用。

系统分析角度:
系统架构、系统边界、系统人员、系统环境、系统开发生产维护等过程。
硬件分析角度:
硬件架构、硬件选型、硬件人员、供电电源等。
软件分析角度:
CPU共享资源、软件架构、软件人员、软件工具、算法方案等。
