JWT(JSON Web Token)
发布时间
阅读量:
阅读量
前言
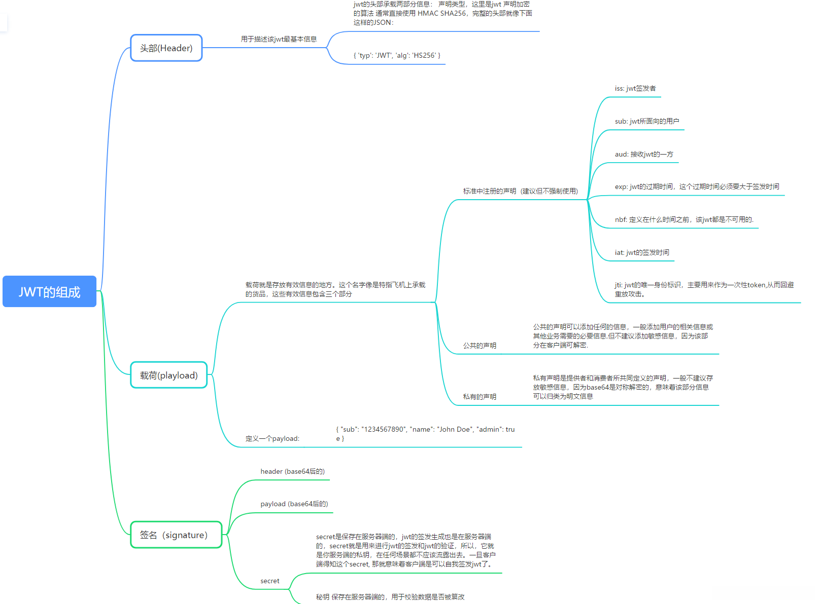
JWT(JSON Web Token),作为一种广泛采用的安全通信协议标准,在Web应用中被用来传递加密数据与身份信息。每个JWT都包含三个关键组成部分:头部(Header)、载荷(Payload)与数字签名(Signature)。
一、JWT思维导图

二、token样式
最终生成的JWT令牌就是下面这样,有三部分,用 . 分隔。
Base64Url编码(JW蒂)+“.”+Base64Url编码(负载)+“.”+HMACSHA256([Base64Url编码(JW蒂)+“.”+Base64Url编码(有效负载)],密钥)
总结
优点
-
由于JSON具有高度通用性特征,在多个编程语言如JAVA、JavaScript、NodeJS及PHP等中均可实现JSON Web Token(JWT)的技术应用。
-
随着包含payload部分的技术优势显现,在JWT中可自行存储一些与业务逻辑相关的非敏感数据。
-
从传输便利性的角度来看,在设计上简洁明了且字节数较低的特点使得WTJ传输过程更加便捷。
-
无需在服务端保存会话相关信息项的特点使得WTJ技术具备良好的扩展性和适应性。
-
避免将敏感信息存储在jwt的payload字段中,并解释原因是因为该字段通常会被客户端解密以获取必要的信息。
-
建议加强对secret私钥的安全管理,并强调其重要性在于防止未授权访问。
-
建议采用https协议作为传输媒介,并说明其优势在于确保数据传输的安全性。
全部评论 (0)
还没有任何评论哟~
