基础大语言模型的未来发展方向

基础大语言模型的未来发展方向
核心词汇涵盖基础架构(如基础模型)与前沿技术(如人工智能)结合应用领域研究方向(如深度学习)。其中涉及的主要研究分支包括预训练学派(如预训练)、迁移学派分析(如迁移学习)、参数精简技术探讨(如模型压缩)、以及关注结果透明度提升措施的研究方向(如可解释性)。此外还包括多源信息融合技术应用探索(如多模态学习)。
文章目录
-
基础大语言模型的发展方向
-
- 背景介绍
- 2. 核心概念及相互联系
-
2.1 核心概念
- 2.1.1 基础模型构建
-
2.1.2 预训练阶段
-
2.1.3 迁移学习技术
-
2.1.4 模型压缩方法
-
2.1.5 可解释性分析
-
2.1.6 多模态学习框架
-
2.2 核心概念原理和架构的 Mermaid 流程图
-
-
-
3. 核心算法原理及具体操作步骤
-
- 3.1 算法理论基础的阐述
-
3.2 详细的操作步骤说明
-
3.3 对该方法的优缺点分析
-
- 3.3.1 对该方法的优点阐述
-
3.3.2 对该方法的缺点分析
- 3.4 算法应用领域
-
第4节 数学模型与公式及其深入解析
* 4.2 公式推导过程
* 4.3 案例分析与讲解
-
5. 项目实践环节:通过代码实例及其详细说明来体现
-
- 5.1 开发环境搭建步骤
-
- 5.2 源代码的具体实现过程
-
- 5.3 对代码进行解析与深入分析
-
-
5.4 展示运行结果的数据并进行结果分析
-
6. 实际应用场景
-
- 6.1 机器翻译
- 6.2 文本生成
- 6.3 图像描述
-
7. 工具和资源推荐
-
- 7.1 学习资源推荐
- 7.2 开发工具推荐
- 7.3 相关论文推荐
-
-
-
8. 总结部分:分析未来发展方向及面临的问题
-
- 8.1 研究成果小结
-
- 8.2 未来发展动向
-
- 8.3 面临的主要挑战
-
-
8.4 研究方向展望
- 9. 附录:常见问题与解答
-
1. 背景介绍
随着深度学习技术的迅速发展
成为人工智能领域的重要研究方向
2. 核心概念与联系
2.1 核心概念
2.1.1 基础模型
基于大规模、多样化的数据集进行预训练的基础模型被称为基础模型,在深度学习领域中占据重要地位。这些模型普遍具有的显著特点是能够有效提取通用特征与知识,并且在实际应用中表现出色。
- 规模宏大:该模型具有规模宏大的参数量,并且具备处理复杂任务的能力。
- 先期训练:基于通用数据集的先期训练使该方法能够学习到通用特征和知识。
- 适应性或泛化能力:通过预训练使该方法能够在多种下游任务中有效应用。
2.1.2 预训练
预训练旨在利用大规模未标注数据对模型进行训练,以便提取共性特征和知识。预训练的目标是使模型能够更好地泛化能力,在后续任务中展现出卓越的效果。
2.1.3 迁移学习
传统机器学习模型在迁移学习过程中会转移积累的知识到其他相关领域。在实际应用中发现大多数传统机器学习模型在迁移时会遇到知识适应性不足的问题。
2.1.4 模型压缩
模型压缩旨在缩减模型体积并优化其运行效率的同时减少能耗。该技术在移动设备与边缘计算等相关领域具有重要意义。
2.1.5 可解释性
可解释能力是指模型决策过程中的透明度与易懂程度之总和。该模型决策过程的透明度与易懂程度共同构成了其可解释能力这一核心指标。在提升模型的信任度及其适用领域的广度方面而言
2.1.6 多模态学习
多模态学习主要指整合不同形式的数据(包括文本、图像和语音等)的学习方法。多模态学习有助于提升模型在复杂任务中的掌握和理解能力。
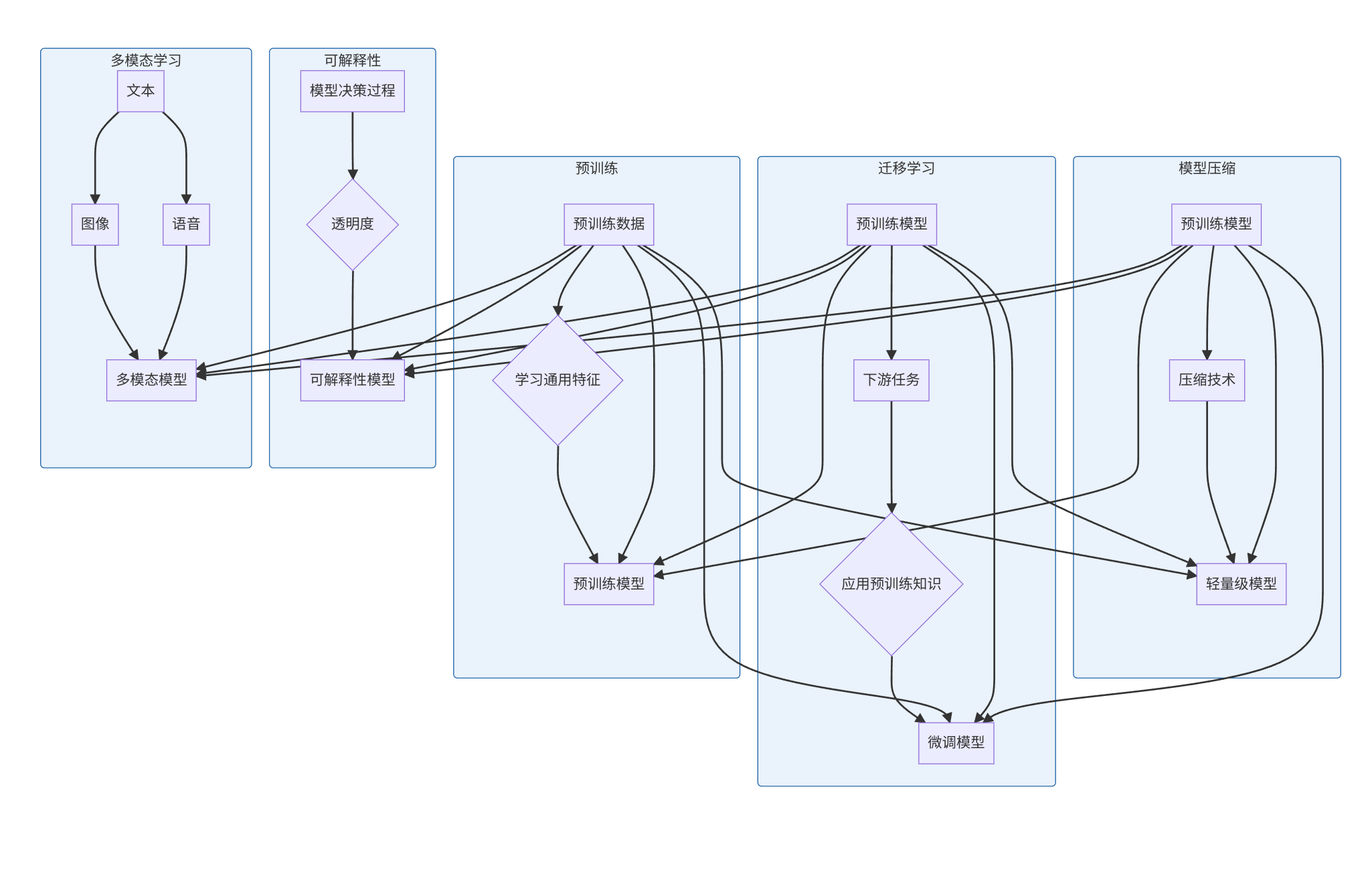
2.2 核心概念原理和架构的 Mermaid 流程图
多模态学习
可解释性
模型压缩
迁移学习
预训练
图像
文本
语音
多模态模型
透明度
模型决策过程
可解释性模型
压缩技术
预训练模型
轻量级模型
下游任务
预训练模型
应用预训练知识
微调模型
学习通用特征
预训练数据
预训练模型
3. 核心算法原理 & 具体操作步骤
3.1 算法原理概述
基础模型的算法原理主要依赖于深度学习与迁移学习。多层神经网络被用来提取数据的复杂特征,在不同下游任务中应用了预训练的知识。
3.2 算法步骤详解
基础模型的构建通常包含以下步骤:
- 数据收集与预处理:获取规模宏大的多样化样本库,并经过去噪、清洗和标注等常规流程。
2. 模型设计:构建适合的网络架构(包括Transformer及CNN架构)。
3. 预训练:开展先期训练阶段,在经过整理的样本库中完成基础能力学习。
4. 迁移学习:进入跨任务优化环节,在已有基础认知基础上调整参数以适应新任务需求。
5. 模型评估:通过性能检测模块,在目标领域特定的数据集上检验模型效能,并根据结果优化参数设置以提升效果。
3.3 算法优缺点
3.3.1 优点
- 卓越的特征提取与表征能力:该基础模型具备丰富的特征与知识储备,并为其 downstream tasks提供强有力的支持。
- 具备良好的泛化能力:其预训练知识能够在不同 downstream tasks中得到应用,并且无需额外的训练过程。
- 高度可扩展性:该模型的基础架构展现出高度可扩展性,在 server端、 mobile devices 以及边缘计算环境均可实现高效的部署。
3.3.2 缺点
- 训练规模大:基础模型在训练过程中需要消耗大量计算资源和数据资源。
- 可解释性不足:基于现有架构设计的基础模型其内部决策机制不易被理解和分析。
- 偏差风险高:由于训练数据中存在潜在偏见现象这类深度学习模型在运行过程中可能会因学
3.4 算法应用领域
基础模型在以下领域具有广泛的应用:
- 自然语言处理领域:包括文本分类任务、机器翻译系统以及情感分析模型等应用研究。
- 计算机视觉技术:主要涉及图像分类算法、目标检测方法以及图像分割技术等关键技术研究。
- 语音识别技术:涵盖语音转文本设计、语音合成应用以及人声分离算法等内容研究。
- 推荐系统构建:主要集中在商品推荐策略设计与优化评估方面,并支持个性化服务功能开发需求。
4. 数学模型和公式 & 详细讲解 & 举例说明
4.1 数学模型构建
基础模型的数学_model_多采用Deep Learning技术和transfer learning方法。例如,在介绍其mathematical model时。
4.1.1 Transformer模型
该类模型以自注意力机制为基础是深度学习领域中的一种重要方法。它主要采用编码器-解码器结构来实现信息处理过程。
4.1.2 数学公式
- 自注意力机制 :
\text{Attention}(Q, K, V) = \text{softmax}(\frac{QK^T}{\sqrt{d_k}})V
其中,Q, K, V 分别是查询(Query)、键(Key)和值(Value)向量,d_k 是键的维度。
- 编码器 :
该编码器通过多头注意力机制处理输入序列(Q,K,V),并结合位置-wise前馈网络进行进一步处理。
其中,在这里我们使用了多头注意力机制\text{MultiHeadAttention}和前馈神经网络结构\text{PositionalWiseFFN}来处理信息。
- 解码器 :
\text{Decoder}(X)等于通过\text{MultiHeadAttention}作用于Q、K和V后得到的结果与经过\text{PositionalWiseFFN}处理的X相乘后再与\text{Encoder}(X)相乘的结果
4.2 公式推导过程
自注意力机制的推导过程如下:
该模型通过计算两个向量间的点积来生成注意力分数,并对这些分数进行归一化处理以获得权重分配。随后将这些权重分配应用于对应的值向量后进行加权求和以获得最终输出结果。
4.3 案例分析与讲解
以机器翻译任务为例,介绍Transformer模型在翻译任务中的应用。
- 数据预处理过程:在数据预处理过程中,在对源语言与目标语言文本实施分词操作的基础上完成转码步骤。
- 编码器的作用:该编码模块的功能是接收源语言序列并生成相应的编码信息。
- 解码器的工作流程:在解码阶段中,在编译者输出基础上展开运算并对目标序列起始标记(如[CLS])加以使用,在此基础之上完成翻译工作流程。
5. 项目实践:代码实例和详细解释说明
5.1 开发环境搭建
- 安装Python 3.6或更高版本。
- 安装PyTorch、transformers库等。
5.2 源代码详细实现
from transformers import BertForSequenceClassification, BertTokenizer
model = BertForSequenceClassification.from_pretrained('bert-base-uncased')
tokenizer = BertTokenizer.from_pretrained('bert-base-uncased')
def encode_data(texts, labels, tokenizer, max_len=128):
encodings = tokenizer(texts, truncation=True, padding=True)
dataset = []
for i in range(len(texts)):
dataset.append((encodings['input_ids'][i], encodings['attention_mask'][i], labels[i]))
return dataset
train_dataset = encode_data(train_texts, train_labels, tokenizer)
dev_dataset = encode_data(dev_texts, dev_labels, tokenizer)
test_dataset = encode_data(test_texts, test_labels, tokenizer)
# ... (训练和评估函数与第4章相同)
代码解读
5.3 代码解读与分析
以上代码通过PyTorch及Transformers库实现了BERT模型的微调过程。具体步骤如下:首先导入并加载预训练好的BERT模型以及其分词工具;接着将待处理的数据集进行编码处理;最后通过DataLoader实现批量数据加载机制。这些功能模块与其在第四章中的实现方式完全一致,在此过程中系统会持续更新模型参数并定期评估其性能表现。
5.4 运行结果展示
在训练集上训练模型,并在测试集上进行评估,输出模型性能指标。
6. 实际应用场景
6.1 机器翻译
Transformer模型在机器翻译任务上表现出色,并列举了Google的Moses翻译系统作为其中一项关键的技术组件。
6.2 文本生成
基于基础模型
6.3 图像描述
基础模型可以用于图像描述任务,将图像转化为文本描述。
7. 工具和资源推荐
7.1 学习资源推荐
- 《深度学习》
- 《动手学深度学习》
- 《Transformer:从原理到实践》
- HuggingFace官网
7.2 开发工具推荐
- PyTorch
- TensorFlow
- Transformers库
7.3 相关论文推荐
- 该创新方法以其独特的机制而闻名于世。
- BERT通过深度双向Transformer模型进行语言理解领域的预训练工作。
- 生成对抗网络技术被广泛应用于文本到图像合成领域。
8. 总结:未来发展趋势与挑战
8.1 研究成果总结
构建了人工智能领域的核心模型,在多个研究方向上取得了突破性进展,并成功支撑了多样的后续应用场景。
8.2 未来发展趋势
- 模型规模预计将继续扩大。
- 多模态学习被视为未来研究的重点。
- 模型压缩技术与可解释性分析将受到高度重视。
- 模型开发中的伦理考量及公平性问题已成为研究重点。
8.3 面临的挑战
- 计算资源消耗巨大。
- 可解释性不足。
- 模型偏差和歧视问题。
8.4 研究展望
展望未来,在人工智能领域中,基础模型将起到越来越关键的作用,并且通过其应用促进该领域的持续发展与创新。
9. 附录:常见问题与解答
Q1:基础模型与传统模型相比有哪些优势?
A1:基础模型相比传统模型具有以下优势:
- 强大的特征提取和表示能力。
- 泛化能力强。
- 易于部署。
Q2:如何提高基础模型的可解释性?
A2:提高基础模型的可解释性可以从以下几个方面入手:
- 通过引入注意力机制来可视化模型的注意力分布。
- 采用基于LIME和Shap值等技术的方法来实现可解释性分析。
- 设计能够清晰展示各层作用关系的模型架构。
Q3:基础模型是否可以应用于所有任务?
A3:基础模型在绝大多数任务中均表现出色,在涉及医学、法律等特定领域的任务中,则可能需要针对特定领域进行专门的领域预训练工作,并通过结合该领域的具体知识进行优化调整。
Q4:如何解决基础模型的可解释性问题?
A4:解决基础模型的可解释性问题可以从以下几个方面入手:
- 增强模型结构的透明度。
- 采用多种可解释性技术手段。
- 开发具有可解性的模型架构。
Q5:如何减小基础模型的大小?
A5:减小基础模型的大小可以从以下几个方面入手:
- 通过剪枝与量化等方式进行模型压缩。
- 采用蒸馏技术使小规模模型继承大规模模型的知识。
- 通过去除了冗余层与参数来精简模型结构。
作者:禅与计算机程序设计艺术 / Zen and the Art of Computer Programming
