DRV8301 芯片手册(TI技术手册的翻译)
文章目录
-
- 一、特征
- 二、Description
- 三、 Pin Configuration and Functions
-
- 1.Pin Configuration
- 2.Function
-
六、规格说明
-
- 1. 最大额定工作电压
- 2. 最大电涌保护值
- 3. 适用条件
- 4. 热性能参数
- 5. 电气性能参数
- 6. 采样电流放大器的特性指标
- 7. 开关电容模式下的工作特性
- 8. SPI定时器的工作特征(仅在从模式下适用)
- 9. 栅极放电时间和过流保护开关特性能参数
- 10. 典型工作特性和性能指标
-
-
七、详细说明
-
- 1. 概述
- 2. 功能模块图
- 3. 功能描述
-
- 3.1. 三相门控器
-
3.2.采样电流放大器
-
3.3.降压芯片(buck)
-
3.4.保护功能
-
- 3.4.1. OCP
- 3.4.2.低电压保护(PVDD_UV 和 GVDD_UV)
- 3.4.3.高电压保护(GVDD_OV=500 V)
- 3.4.4.过温保护
- 3.4.5故障与保护处理
-
3.5. 开关顺序
- 4. 器件功能
-
- 4.1. EN_GATE
-
4.2. DTC
-
4.3. VDD_SPI
- 5.Programming
-
- 5.1. SPI通信
-
- 5.1.1. SPI
- 5.1.2. SPI Format
-
-
6. 注册表
-
- 6.1. 读写位
-
-
6.2. 地址位
-
6.3. SPI数据位
-
- 6.3.1. 状态寄存器
- 6.3.2. 控制寄存器
- 6.3.3- 过流调整功能
-
八、 TypicalApplication
-
TI原文
-
为了工作方便/需求/效率等考虑而选用 DRV8301 单片机芯片?然而 chips manual only available in English. 感觉 Chinese version is more comfortable to read. 为了节省时间/提高效率 to save time and improve efficiency, I randomly translated it myself. There are occasional inaccuracies, but I can understand it anyway.
一、特征
以下是对原文内容的支持性改写
能够接受从6伏至60伏的电压输入
二、Description
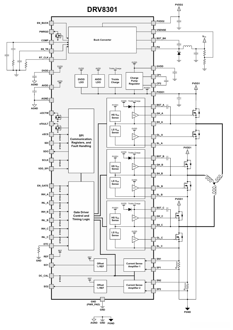
DRV8301是一款专为三相电机驱动应用设计的栅极驱动器IC芯片。该产品集成了三个半桥驱动器电路单元,在每个单元中均配置了两个N沟道MOSFET管脚以实现双通道驱动功能。DRV8301能够承受高达1.7安培的持续电流以及2.3安培的瞬态峰值电流水平,并可在6伏至60伏的电压范围内实现单电源供电操作。该芯片采用带有旁路充电保护电路的自举栅极驱动架构设计,在高侧或低侧MOSFET切换时均能有效启用自动握手机制以防止电流泄漏问题。为了确保外部功率级的安全运行,在芯片输出端设置了高压侧和低侧MOSFET集成VDS检测电路用于实时监控并保护过流情况发生的风险。DRV8301还配备了两个电流分流放大器模块以实现精确电流测量功能,并集成了一个可调节开关模式降压转换器电路组件以提供灵活的输出电压调节能力以及可变开关频率设置选项。该设备通过SPI总线接口提供了详细的故障诊断信息以及灵活的功能参数配置选项包括电流并联放大器增益设置和栅极驱动电压摆动调节等功能

三、 Pin Configuration and Functions
1.Pin Configuration

2.Function
在端子板上定义了RT_CLK输入端口,并将其与降压稳压器中的定时电阻(包括定时电阻与振荡电阻)以及外部主电源总线环振荡时钟相连。为了确保系统稳定性并有效抑制噪声干扰,在设计中应特别注意将可能引入的潜在时钟抖动电阻通过极短路径接地。
Pin2:COMP, output,降压误差放大器的输出和输出开关电流比较器的输入
Pin3:VSENSE,input,降压输出电压的反馈检测引脚
Pin4:PWRGD,output, 开漏电流输出, 应配置外部上拉电阻, 若降压输出电压因过热关断、掉电或过压导致值下降, 则将输出置为低电平
Pin5:nOCTW, output端,在发生过流或过温时会触发相应的故障警报。开漏状态通常需通过外部电路施加一个拉高电阻以防止损坏芯片。通过SPI总线可调节相应的寄存器设置来实现输出模式的配置。
Pin6:nFAULT,output,故障指示。开漏输出,需要外部上拉电阻
Pin7:DTC,input,外接一个接地的电阻来调整死区时间
Pin8:nSCS,input,SPI芯片选择
Pin9:SDI,input,SPI的输入
Pin10:SDO,output,SPI输出
Pin11:SCLK,input,SPI CLK信号输入
Pin12:DC_CAL,input,当DC CAL被拉高时,该放大器将其输入短路并切断负载.通过外部单片机能够实现直流偏置校正
Pin13:GVDD,power,内部栅极驱动器电压调节器,连接电容接地
Pin14:CP1,power,充电泵的引脚1,与引脚2之间连接陶瓷电容
Pin15:CP2,power,充电泵的引脚1,与引脚1之间连接陶瓷电容
Pin16:EN_GATE,input, 驱动使能栅极并构成采样电流放大器, 与该电路的EN_BUCK端子相关联.
Pin17:INH_A,input,半桥A的高侧PWM输入
Pin18:INL_A,input,半桥A的低侧PWM输入
Pin19:INH_B,input,半桥B的高侧PWM输入
Pin20:INL_B,input,半桥B的低侧PWM输入
Pin21:INH_C,input,半桥C的高侧PWM输入
Pin22:INL_C,input,半桥C的低侧PWM输入
该引脚编号为 Pin23:其输出电压配置为 DVDD 和 power;其中 DVDD 电容应接地(AGND),此时可视为一个输出点;但不可作为外部电路的驱动源。
在引脚编号为Pin24的输入端处设置采样电流放大器的偏置电压值,并将其设定为本引脚所带电压的一半。该偏置电压将并连接至MCU的ADC参考端子。
Pin25:SO1,output,电流放大器1的输出
Pin26:SO2,output,电流放大器2的输出
Pin27: AVDD 和 power 引脚配置如下:内部供电电压为6伏(6\text{V})。AVDD 电容需与地线AGND相连以实现稳定电源连接。在此状态下形成一个输出端口但此端口未用于驱动外部负载
Pin28:AGND,power,模拟地,连接到地
PVDD1: Pin29, power 为其功能(栅极驱动、采样电流放大器及SPI通信)提供能量支持;两个单元之间相互独立;PVDD1通过电容接地方式连接。
Pin30:SP2,input:电流放大器 2 的输入端(安装在放大器的正输入端)。推荐将该端子安装在感应电阻器的地端子上,并注意确保其与地线良好接触以便实现最佳的共模抑制效果
Pin31:SN2,input,电流放大器 2 的输入端(连接至放大器的负输入端)
在引脚配置中设置为SP1,并将输入信号指定为 Pin32。该放大器的第一级输入端子应配置为与主电源正极相连的一级输入点。为了实现最佳共模抑制效果,请将此引脚接地。
Pin33:SN1,input,电流放大器 1 的输入端(连接至放大器的负输入端)
该芯片引脚编号为Pin34;该引脚对应的是半桥电路中用于实现低侧电源管理的主要控制单元(MOS)源极;在当前配置下可以通过在这些引脚上施加适当的电压信号,在此配置下可以实现对芯片低侧电源端子(如Vds)电压值的有效测量;具体而言,在这个引脚和SH_C引脚之间施加适当的信号可以测量到相应的电压参数
Pin35:GL_C,output,半桥C低侧MOS的栅极输出
Pin36:SH_C,input端,在该位置上配置了半桥C型高侧MOS管的导电极。在该引脚及其PVDD1引脚处可用于测量其 drain-to-source 电压。
Pin37:GH_C,output,半桥C高侧MOS的栅极输出
Pin38:BST_C,power,半桥C的自举电容
Pin39: SL_B, input,在该引脚和SH_B引脚处可以测量低侧的Vds。
Pin40:GL_B,output,半桥B低侧MOS的栅极输出
Pin41: SH_B, input pin, 半桥B高侧MOS管的源极。在该引脚及PVDD1引脚处可测量高侧MOS管的Vds值
Pin42:GH_B,output,半桥B高侧MOS的栅极输出
Pin43:BST_B,power,半桥B的自举电容
Pin44:SL_A,input用于测量单片机A低侧MOS管的驱动端。在该引脚以及SH_A引脚可测量其导通状态。
Pin45:GL_A,output,半桥A低侧MOS的栅极输出
在引脚号46处的SH_A输入端可连接双桥模式下的A侧MOS管的源极点。此端子位于该输入端与PVDD1端子之间,并可测量上偏置端的Vds电压。
Pin47:GH_A,output,半桥A高侧MOS的栅极输出
Pin48:BST_A,power,半桥A的自举电容
Pin49:VDD_SPI,input,SPI供电,可提供3.3V或5V。与MCU用于SPI的电源相连接
Pin50.51号引脚配置为PH输出信号,并连接至该Buck转换器内部的高频侧MOSFET上;外部则需配置电感元件及二极管等组件以完成整个Buck转换器的电路拓扑
Pin52:BST_BK,power,buck转换器的自举电容
Pin53.54:PVDD2,power,为buck转换器提供能量,PVDD2电容应该接地
Pin55:EN_BUCK,input,启用Buck转换器。内部设置为上拉电流源,将电压降至低于1.2 V进行禁用操作。通过两个电阻配置来实现输入欠压锁定
引脚编号为Pin56的SS_TR端口接收输入信号,并支持Buck电路的软启动与跟踪功能。通过在该引脚上添加外部电容组件可精确设定输出上升沿的时间。由于该引脚上的电压信号覆盖了内部参考电压基准,在此配置下可实现对输出波形的跟踪与排序功能。将该外部电容的一端接地即可完成此操作。
Pin57:GND
六、 Specifications
1. 绝对最大额定值

在达到并超越了标注的最大极限应力情况下运行可能会导致设备产生不可逆损伤。这些数值仅作为理论上的极限参考,并不保证在所有超出"建议工作参数"范围的情况或实际应用中都能稳定可靠地运行;长期处于这种高应力状态可能会影响器件的可靠性
2. ESD 额定值

3. 建议的条件

4. 热学参数

5. 电气特性


6. 采样电流放大器特性

7. buck特性

8. SPI定时器特性(仅限从模式下)

9. 栅极时间和保护开关特性

死区时间编程定义:经过 GH_X 的下降沿至 GL_X 的上升沿以及 GL_X 的下降沿至 GH_X 的上升沿的可调节延迟参数。在采用 6-PWM 输入模式时,该可调参数表示微控制器外部输入之间时序延迟之和。


10. 典型特征

七、 Detailed Description
1. Overview
DRV8301 是一款 6 V 到 60 V 栅极驱动器专用集成电路(IC),专为三相电机控制而设计。该器件整合了三个半桥驱动模块、两个电流分流放大器以及一个开关型压降转换电路组件,在减少外部组件数量方面表现突出。它具备过流、过热以及欠压保护功能,并可通过 nFAULT 和 nOCTW 引脚状态指示故障情况。通过调节外部 MOSFET 开关模式来优化死区时间及峰值栅极电流输出特性;此外还支持基于外设 MOSFET 输出电压检测过流现象,并能通过 SPI 状态寄存器获取单个 MOSFET 的过流状态反馈信息;此外该设备还提供高度可配置的 DC 次级电源输出选择功能,在满足不同控制需求的同时也能为低电压元件提供稳定的电压支持
2. FunctionalBlockDiagram

3. 功能描述
3.1. Three-PhaseGateDriver
每个半桥配置可驱动两个NMOS管,在高压侧和低压侧分别使用。每个半桥可配置两种工作模式:高电平侧使用一个NMOS管而低电平侧使用另一个NMOS管。其峰值门控驱动电流大小可通过寄存器设置来调节,并且其死区时间可通过在DTC引脚上添加外部电阻进行调节。当MOSQg设定为25nC时,则能确保系统稳定运行于高频状态,并能够支持高达200kHz的开关频率。为了实现过流保护功能,MOS逻辑驱动器内部集成有VDS检测电路,该电路能实时监测并比较漏极与外部MOS源极之间的电压值,从而判断是否存在过流情况。其中,高电平侧的VDS检测线路连接于PVDD1和SSH_X引脚之间,而低电平侧的VDS检测线路连接于SSH_X与SSL_X引脚之间。为了保证精确度,系统设计要求所有相关线路必须与被测对象实现差分、低阻抗连接方式。此外,DVR8301控制器还允许通过寄存器设置选择性地启停6-PWM或3-PWM模式。


Vcc为MCU供电。
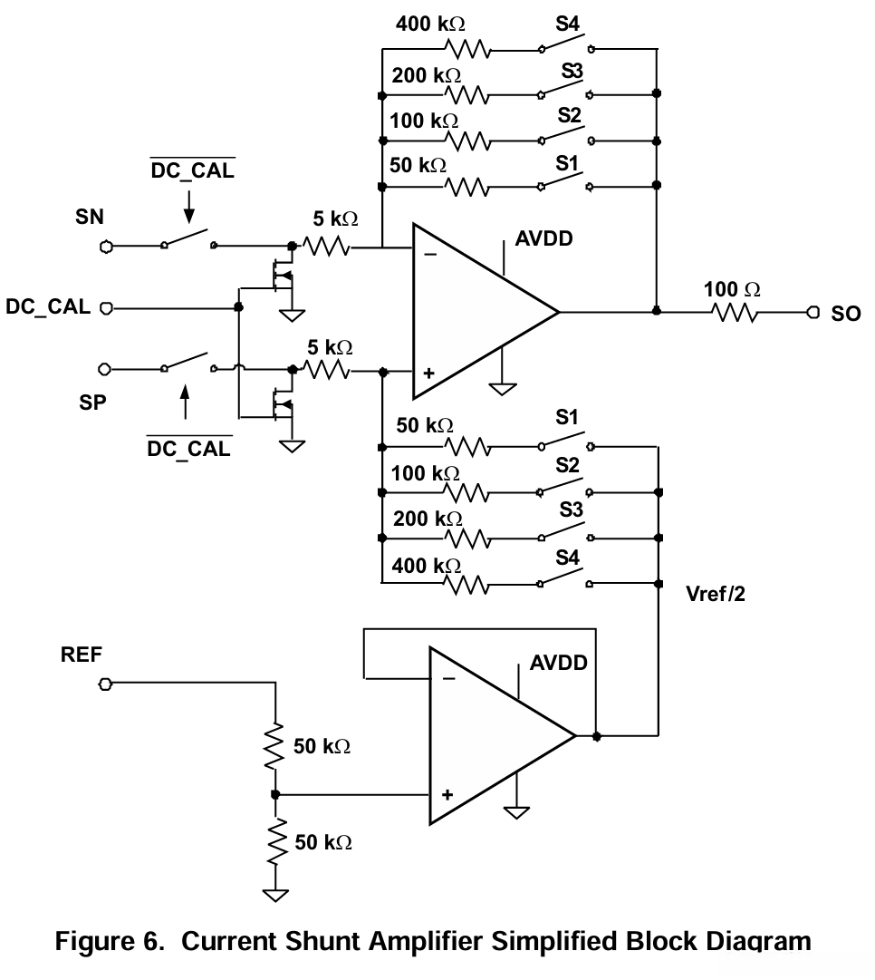
3.2. 采样电流放大器
DRV8301配备两个高性能电流放大器用于精确测量电路中的电流。
通过SPI配置四个可调节增益模式分别为10 20 40和80伏特每伏特(V/V)。
该模块支持最大3伏特的工作偏置输出以实现双向电流检测其中偏移电压设定为参考引脚REF电压的一半。
为了降低稳态偏差及温度相关漂移该系统提供了两种校准方式可通过DC_CAL引脚或_SPI寄存器来实现。
当启用直流校准时设备将临时将输入端短接并隔离负载这种操作可在任何时间点执行包括MOSFET切换期间由于此时负载已经被断开。
建议在关闭开关期间执行校准操作以最大限度地减少工作状态下的噪声干扰从而确保最佳测量性能。
采样电流放大器的输出值可通过以下公式计算:

其中Vref为REF引脚设定的参考电压;放大器的增益值G被设定为10、20、40或80伏特每伏特;通道x上有两个输入点分别为SNx和SPXx;为了达到最佳共模抑制效果,在SPx处应将检测电阻器的一端接地连接

3.3. buck

3.4. Protection Features
3.4.1. OCP
为了防止功率级因过电流而受损,在DRV8301中设置了Vds检测电路。基于外部MOS管的Rds(on)参数以及最大允许的Ids值,可以确定一个电压阈值。当超过该阈值时,则会启动过流保护机制。此保护措施仅作为应急防护手段存在而非一种精确控制电流水平的方法。该阈值可通过SPI总线控制器进行设置并能实现跨通道容差约为20%的不同模式选择。高压侧测量从PVDD1引脚到SH_X引脚之间的漏极与源极之间的电压而低压侧则测量从SH_X引脚到SL_X引脚之间的漏极与源极之间的电压这两部分构成了完整的VDS检测网络系统。此网络系统能够通过差分放大器实现高精度测量从而准确获取VDS管导通状态下的工作状态信息以确保系统正常运行并有效避免潜在的问题发生。对于这些测试点间的连线必须采用低阻抗信号线以减少寄生电感和电容从而保证测量数据的真实性和准确性
限流模式下,
器件在发生过流事件时采用电流限制而非关断。
nOCTW 引脚将在最长时间内保持低电平(内部定时器),即最长 64µs 时间段,
直至下一个 PWM 周期结束。
如果在一个过流事件周期内,
另一个 MOSFET 导致了第二个过流事件,
则会持续另一个 64µs 时间段(内部定时器重新启动),
直至两个 PWM 信号都被完成。
检测到过流的 MOSFET 将断定相应的状态位。
限流模式下有两种电流控制设置,
它们由 SPI 寄存器中的一个位来决定。
默认设置是逐周期模式(CBC):
在这种模式下,
检测到过流的 MOSFET 将被关闭直到下一个 PWM 周期结束。
关断时间控制模式下,
检测到过流的 MOSFET 将会在 64 微秒的时间段内被关断
(由内部定时器设定)。
如果在此期间另一个 MOSFET 检测到过流,
定时器将在该时段重置并触发相应的禁用操作。
只有当两个 MOSFET 都处于禁用状态时,
可以通过相应的 PWM 周期来恢复特定 MOSFET 的正常工作状态。
-
过流锁定关闭模式
当发生过流事件时,在相应的半桥中高压侧与低压侧的 MOSFET 都会进入禁用状态。n_FAULT 引脚及 n_FAULT 状态位将会协同工作以实现断言功能,并与相关检测到过流的 MOSFET 的状态位共同完成断言过程。OC 状态位会被保持不变直至接收下一条 SPI 的读取命令。n_FAULT 引脚及 n_FAULT 状态位会被保留当前值直至通过 GATE_RESET 有效或者快速 EN_GATE 复位脉冲使系统处于复位状态。 -
仅报告模式
在该模式下,在发生过流事件时将不进行任何保护措施的处理。该过流事件将被 nOCTW 引脚(带有 64µs 的脉冲)以及 SPI 状态寄存器所报告。外部 MCU 应当根据自身的控制算法来做出相应的响应与处理。 -
OC禁用模式
设备将忽略并不报告所有过流检测结果。
3.4.2. 欠压保护( PVDD_UV and GVDD_UV )
为了在启动、关机及其他潜在的欠压情况下保护功率输出级,在 DRV8301 的 PVDD 或 GVDD 降至其欠压阈值以下时会将栅极驱动输出(GH_X, GL_X)设为低电平以提供欠压保护功能。这使得外部 MOSFET 运作于高阻抗状态以防止损坏。当器件处于 PVDD_UV 状态时会忽略 SPI 命令从而让 SPI 寄存器归零至默认设置;而 13 到 15 微秒范围内的特定 PVDD1 瞬态欠压骤降可能导致 DRV8301 在完全供电前对外部输入产生无响应效果;这种瞬态条件表现为 PVDD1 首先超过 PVDD_UV 水平随后在指定时间窗口降至PVDD_UV 水平以下;若瞬态持续时间超出这一范围则不会影响欠压保护功能正常运作;通过向 PVDD1 添加额外体电容可有效降低此类瞬态冲击的影响程度
3.4.3. 过压保护( GVDD_OV)
如果栅极电压(VG)超过栅极门限值(VG_OV),则器件会同时关闭栅极驱动器和充放电泵以避免可能引起的外部存储电容或充放电泵损坏(例如外部存储电容漏电或充放电泵短路等现象)。这种故障属于锁定故障,在此情况下仅需在EN_GATE引脚施加复位信号即可实现解困。
3.4.4. 过温保护
实现了两级过温检测电路:
- :过温警告(OTW) 在默认设置下, 过温警告 (OTW) 由 nOCTW 引脚进行输出(检测到过流或过温情况)。 OCTW 引脚可通过 SPI 寄存器进行配置, 可选择性地设定为仅输出 OTW 或 OCW. 请参阅 SPI 寄存器相关部分。
- :栅极驱动器和充电泵的过温锁定关机 (OTSD_GATE) OTSD_GATE 由 nFAULT 引脚进行输出. 这是一种锁定断路功能, 即使在不再具备过温条件的情况下, 栅极驱动器也不会自动复位. 当温度降至预设值 tOTSD_CLR 以下时, 必须执行 EN_GATE 复位操作或执行 SPI (RESET_GATE) 才能使栅极驱动器恢复正常运行. 只要 PVDD1 按照规定范围设置, SPI 操作仍可正常执行, 并且在 OTSD 工作期间, 寄存器保存状态将被保持在器件中.
3.4.5. 故障和保护处理
nFAULT引脚指示关机事件发生的时间点。此类事件可能由过流、过热、过压或欠压等因素引发。请注意,在PWM输入准备好接收信号时,nFAULT将处于高电平状态。
而nOCTW引脚则用于检测过流或过温等异常情况。值得注意的是,这些异常情况通常与系统运行状态无关。

3.5. 开关顺序
在上电过程中,在开机过程中,在开机过程中,在开机过程中,在开机过程中,在开机过程中,在开机过程中,在开机过程中,在开机过程中,在开机过程中,在开机过程中
4. 器件功能
4.1. EN_GATE
EN_GATE 低电平用于将栅极驱动器、电荷泵、电流分流放大器和内部稳压器模块置于低功耗模式,以节省能耗。在此状态下不支持 SPI 通信,SPI 寄存器将在 EN_GATE 复位后恢复默认设置。只要 PVDD 仍然存在,器件就会将 MOSFET 输出级置于高阻抗模式。 当 EN_GATE 引脚由低电平变为高电平时,它将经历一个上电序列,启用栅极驱动器、电流放大器、充电泵、内部稳压器等,并复位所有与栅极驱动器模块相关的锁存故障。EN_GATE 还将复位 SPI 表中的状态寄存器。当 EN_GATE 从高电平变为低电平时,它将立即关闭栅极驱动器模块,这样栅极输出就可以将外部 FET 置为高阻抗模式。然后等待 10 µs 后再完全关闭其余模块。快速故障复位模式可通过在极短的时间内(小于 10 µs )拨动 EN_GATE 引脚来实现,这将防止器件关闭其他功能块(如充电泵和内部稳压器),从而实现更快、更简单的故障恢复。在这种快速 EN_GATE 复位模式下,SPI 仍能正常工作。要执行完全复位,EN_GATE 的切换时间应超过 20 µs。EN_GATE 复位脉冲(高电平 → 低电平 → 高电平)从 10 到 20 µs 不应作用于 EN_GATE 引脚。DRV8301 从快速复位模式到完全复位模式之间有一个过渡区,该过渡区会导致器件在完全电源周期之前对外部输入无响应。如果预计 EN_GATE 引脚上会出现这个周期的复位脉冲,可在该引脚外部添加一个 RC 滤波器。 复位所有故障的另一种方法是使用 SPI 命令 (RESET_GATE),该命令只会复位栅极驱动器块和所有 SPI 状态寄存器,而不会关闭其他功能块。 复位 GVDD_OV 故障是一个例外。快速 EN_GATE 故障复位或 SPI 命令复位对 GVDD_OV 故障不起作用。复位 GVDD_OV 故障需要完整的 EN_GATE,低电平保持时间超过 20 µs。TI 强烈建议在发生 GVDD_OV 时检查系统和电路板。
4.2. DTC
可以通过DTC引脚来设定死区时间。应通过在DTC与地之间串联一个电阻来调节dead time(dT)。其调节范围限定在50纳秒至500纳秒之间。当DTC引脚被直接接地时可实现最小的dead time(即50纳秒)。可调节的电阻值范围是从零到15千欧姆。通过该电阻的变化可以实现对dead time的线性调节。该器件始终激活电流击穿保护机制,并不受dead time和input mode设置的影响
4.3. VDD_SPI
VDD_SPI 被用来给SDO引脚供电。
该电源必须连接至 MCU 执行 SPI 操作所需的同一电源源(常见电压包括3.3伏或5伏)。
当系统处于开机或关机瞬间时,在此短暂时间内VDD_SPI引脚可能出现零电压。
这会导致DRV8301芯片内部寄生二极管从SDO引脚短路至VDD_SPI引脚。
在设计系统的电源顺序时需特别注意避免这种现象发生。
5.Programming
5.1. SPI通信
5.1.1. SPI
该设备的SPI总线接口作为输入使用,在接收端的数据传输中遵循特定的格式规范。对于SPI输入(SDI)端口而言,在接收的数据流中每一位都是严格按照一种标准格式进行组织的:其中包括一位用于控制读写操作的状态指示位、四位用于编码设备地址的信息以及十一位用于传输实际数据的内容字段。同样地,在发送端的数据传输中,则遵循另一种不同的规范:对于SPI输出(SDO)端口而言,在发送的数据流中每一位都是严格按照一种标准格式进行组织的:其中包括一位用于检测接收到的数据是否有误的有效性标记(即常说的Frame Error Bit)、四位用于编码设备地址的信息以及十一位用于传输实际数据的内容字段。当接收到某一组数据后发现其有效性存在问题时(即Frame Error Bit置值为逻辑高电平),则认为这一组数据已经无法正确解码并加以处理(即Frame Error Bit置值为逻辑高电平)。只有在满足以下所有条件的情况下才认为接收到的一组数据流是有效的:
- 当nSCS处于低电平状态时,则要求其相应的时钟信号输出变为低电平。
- 应确保系统在16个完整时钟周期内完成所有操作。
- 当nSCS处于高电平状态时,则要求其相应的时钟信号输出变为低电平。
当nSCS处于高电平状态时,SCLK和SDI引脚上的任何信号都将被屏蔽,SDO将被迫处于高阻抗状态。当nSCS从高电平切换到低电平时,SDO将被启用,根据上一个SPI输入数据加载至移位寄存器中。当nSCS转为低电平时,必须确保SCLK引脚输出低电平。当nSCS保持低电平有效时,在每个时钟上升沿,响应数据将在SDO引脚上按顺序移出,其中MSB先移出。当SCS处于低电平时,在每个时钟下降沿,新的输入数据将在SDI引脚上进行采样并进行解码,以确定目标寄存器地址及操作类型(读取或写入)。MSB随后将开始进入寄存器序列。只要nSCS保持有效低电平状态,相邻位之间允许有任意时间间隔间隔。这样就可以连续传输两个8位字节的数据。如果发送至SDI的数据长度小于16位或者超过16位,则视为超帧错误条件出现。如果是写入命令,系统将忽略这些无效数据直到第16个时钟周期到来或nSCS从低电平切换回高电平期间触发动作执行后才恢复正常操作状态.在第16个时钟周期后或当nSCS由低转为高电平时,SIDI移位寄存器内的数据会被锁存并完成解码过程;发送至SDI端的数据指令将在下一个周期内被相应地处理和响应.对于发送至SDI端的读取指令(第N个周期),在下一个周期内即可收到对应的响应数据;对于发送至SDI端的写入指令(第N个周期),则需等待下一个周期(N+1)来接收相应的状态信息来自状态寄存器1(0x00)的状态指示这一功能设计的目的在于能够最大限度地提高多指令序列执行效率.
5.1.2. SPI Format
SDI有16个字节:
• 1 read/write bit W [15],0表示写,1表示读。
• 4 address bits A [14:11]
• 11 data bits D [10:0]

SDO也有16个字节:
• 1 fault frame bit F [15]
• 4 address bits A [14:11]
• 11 data bits D [10:0]

SDO 输出字(第 N 个周期)是对上一个 SDI 输入字(第 N-1 个周期)的响应。
因此由于每个 SPI 查询/响应过程都需要两个完整的 16 位移位周期 所以每个 SPI 查询/响应过程即可完成。
6. Register Maps
6.1. Read / Write Bit
最有效位(W₀)标识读写操作。若 W₀等于零,则执行写操作;若 W₀等于一,则执行读操作。
6.2. Address Bits

6.3. SPI Data Bits
6.3.1. Status Registers

6.3.2. Control Registers


6.3.3. Overcurrent Adjustment

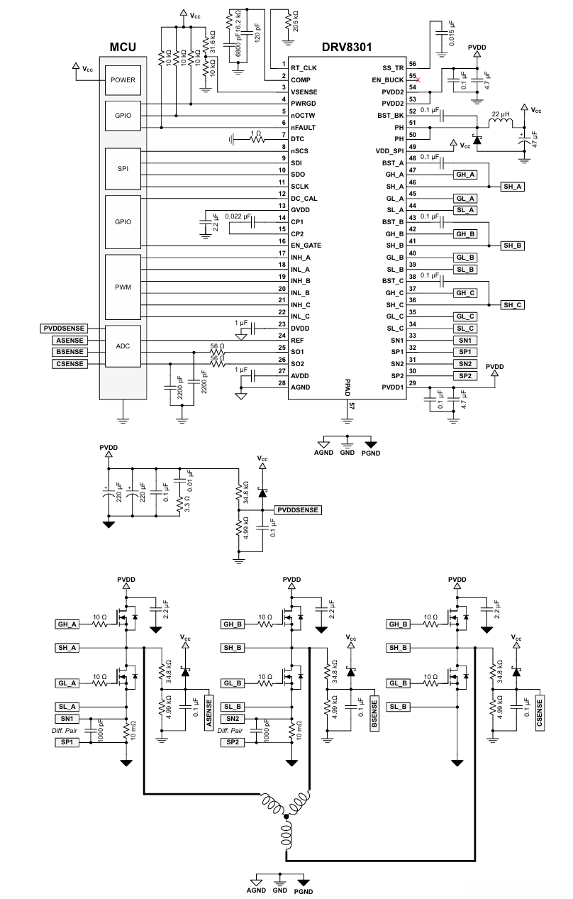
八、 TypicalApplication

TI原文
该驱动芯片具有显著的效果。
它为开发人员提供了丰富的资源。
官方文档可供下载。
通过链接可深入了解相关信息。
访问链接获取更多信息。
