AIGC专题:2024年金融业生成式AI应用报告
今天为大家分享的内容是AIGC系列 详细的研究报告:《AIGC主题:2024年金融业生成式AI应用报告 》
(报告出品方:度小满)
前言
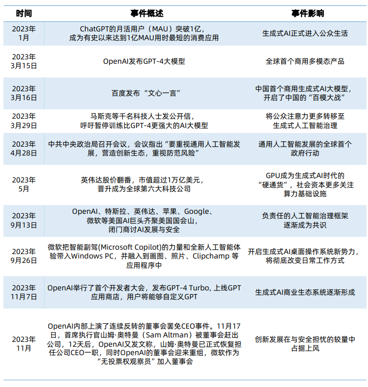
毫无疑问,在2023年全球范围内是一项引领创新的前沿科技趋势——生成式AI技术正在重塑各个领域的发展格局。从专注于技术研究转向成为推动商业与金融变革的核心力量。在全球范围内越来越多越来越多的金融机构开始将该技术纳入战略规划,并投入资源进行深入应用。尽管迄今为止该技术的主要应用场景仍局限于内部使用与此同时许多金融机构正迅速认识到这项具有里程碑意义的技术的魅力并开始积极探索其应用前景。
第一,生成式人工智能是新质生产力。 生成式人工智能是人工智能技术的集大成者,具有令 人惊叹的类人原始创造能力,已被用于内容创作、文本提取及摘要生成、电子邮件生成、问答、 翻译、客户支持、物体跟踪、图像生成与分类、音频生成与分类、代码开发等诸多场景。大模型 技术大幅缩短了数据间发生连接与被计算的时间,极大提高了数据创造价值的效率,带来显著的 降本增效,生产力水平是人工的4.4倍以上,并重新定义新服务、带来新制造、形成新业态,成 为数字经济时代的新质生产力。
第二部分:生成式人工智能正深刻改变着全球金融行业。金融业作为数据产出效率最高的领域之一,在这一变革中将通过嵌入运营、业务转型、加速创新以及差异化四大战略实现全面重塑。大模型技术的应用将显著提升金融机构的内部运营效能、优化客户获取能力以及增强产品设计创新水平,并有效强化风险管控体系。基于大模型驱动的新商业模式有望在全球范围内带来高达3万亿的商业价值增量。当前情况下,在我国银行业已进入试点应用阶段,在未来1至2年内预计可进入成熟应用阶段,并将在降本增效方面带来积极的财务成效;3至4年之后则有望实现规模化应用推广。然而,在保险与证券等行业及其他金融机构中推行该技术可能会有所延迟,在时间上可能与银行业相隔一年以上。一旦全面步入生成式人工智能时代,则高质量数据将成为银行及其它机构的核心竞争优势资源,并将进一步推动组织变革与业务转型进程
第三,在产业数字化转型的大背景下
第四章指出:2024年金融机构集成生成式人工智能需遵循以下八项原则:其一要准确把握生成式人工智能的应用边界;其二规模越大未必越优;其三技术创新与商业可持续性是选择大模型合作伙伴的关键标准;其四开发者的角色在监管体系中不可或缺;其五应注重构建端到端解决方案而非局部化解;其六权衡利弊后确定实施优先级;其七数据中心应部署大模型而非数据分布于各设备;其八由公司最高层直接负责推动负责任的人工智能治理框架
报告共计:52 页
海量/完整电子版/报告下载方式:公众号《人工智能学派》

去年的一年里



自成立以来仅需半年时间即达成战略融资目标并实现估值突破十亿的百川智能在创立于四个月前
过去的一年中,在底层大模型技术、算力基础设施以及机器学习运营体系的基础上,在消费端应用领域逐步形成了完整的生成式AI生态体系,并将在2024年随着大模型技术的持续深化训练和优化稳定后加速向下游行业渗透发展,在推动经济社会发展方面产生深远的影响。麦肯锡全球调查公司的研究数据显示:有28%的企业将生成式AI列为首要关注点,并且这项具有革命性意义的技术正深刻地影响了全球董事会讨论的话题——从营销策略到产品设计与服务提供等各个层面,在63个主要行业中每年都将创造高达2.6至4.4万亿美元的显著经济价值
2023年标志着大炼模型项目的正式启动,并拉开了新一代人工智能创新发展的序幕。
由于在开发过程中需要投入高昂的成本资源,在这种背景下,
我们认为探索落地应用领域,
并致力于提升客户采用率以及提高大模型的利用率,
充分发挥其潜在价值的能力将会成为推动
生成式人工智能在
未来一年内实现突破性发展的重要方向。








报告共计:52 页
