GoogleNetV4 Inception-v4, Inception-ResNet and the Impact of Residual Connections on Learning
论文链接:https://arxiv.org/abs/1602.07261
1、简介
本文主要致力于将googLeNet的Inception模块与ResNet结构进行结合,并整合出Inception-ResNet架构。经过实验分析发现,在降低训练收敛难度方面展现出明显优势的该架构并未带来显著提升在图像识别任务中的分类精度。
2、Inception V4
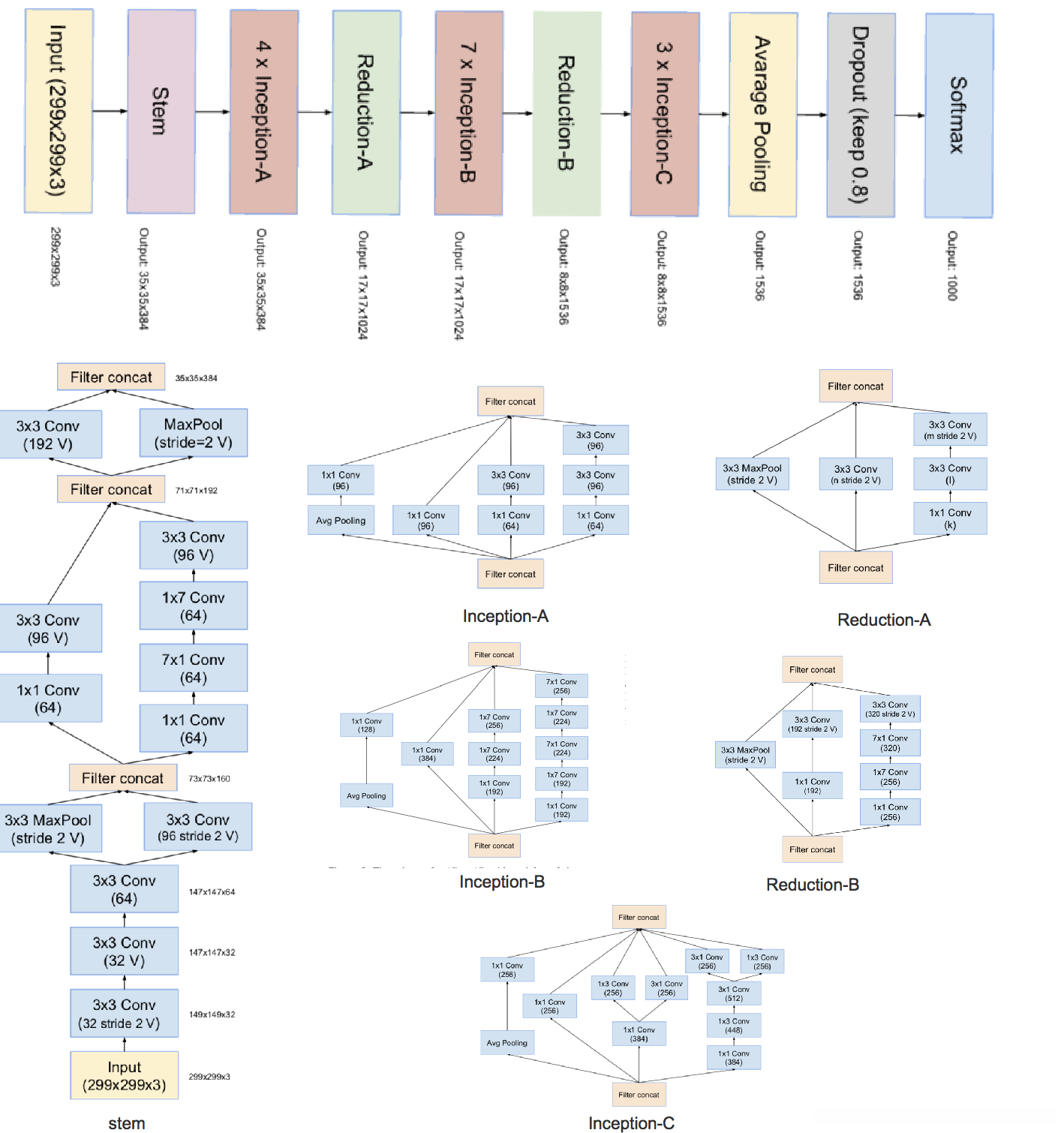
接下来看图分析:所有图中未标记为‘V’的部分均采用same模式填充。这表示这些区域的操作会使得输出特征图尺寸与输入大小完全一致。相反,在标记为‘V’的部分则采用valid模式填充。这种策略能确保每个操作仅考虑包含在前几层中的单元块,并相应地减少输出激活图(output activation map)的空间维度。

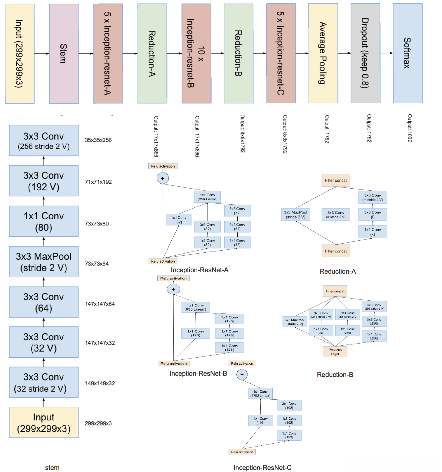
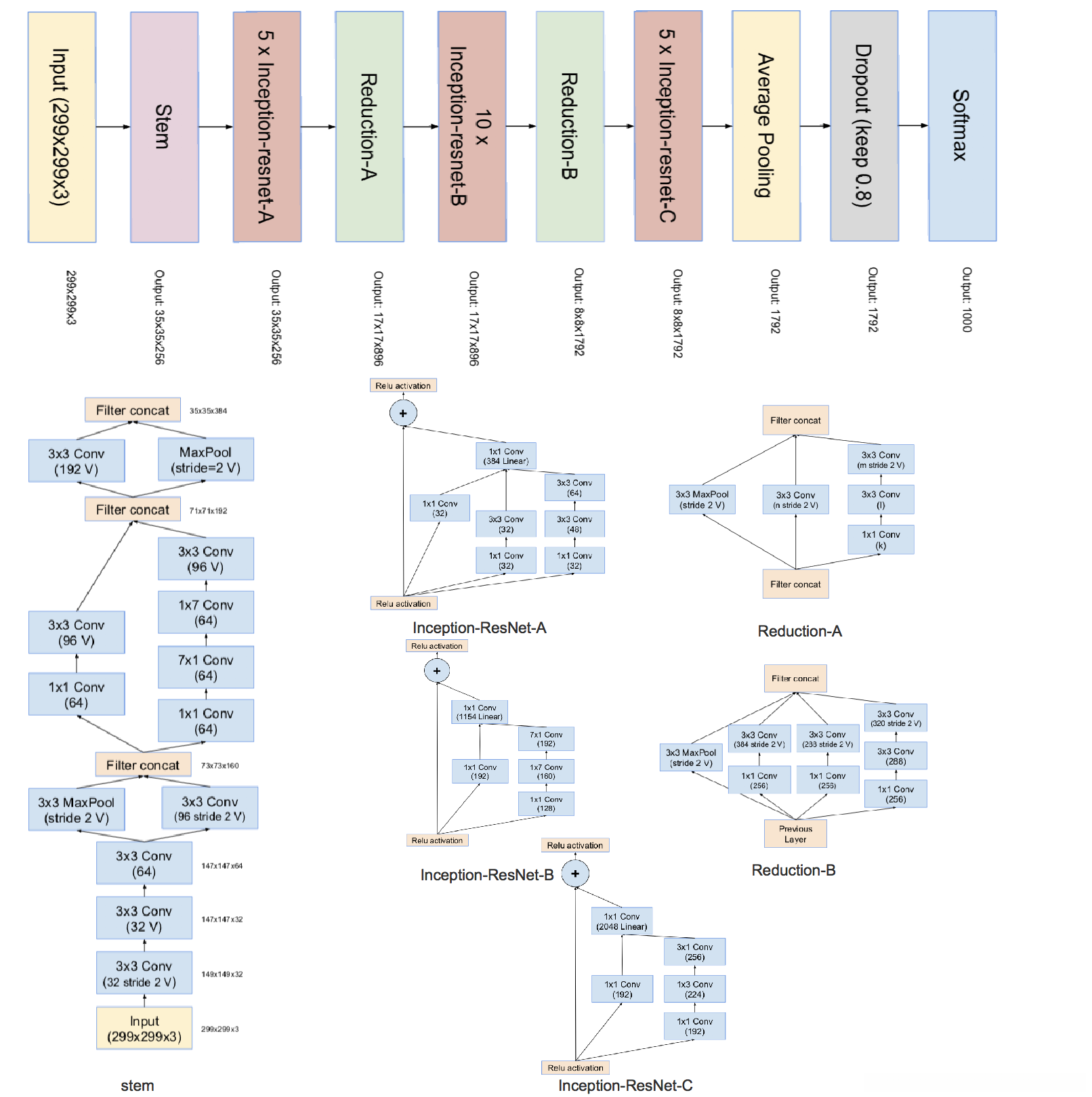
Inception-ResNet-V2:

4、对残差模块的缩放
观察到当滤波器数量超过1 时(1\times),残差网络在滤波器数量超过1 时(1\times)出现不稳定状态(instability),并在此阶段(phase stage)会立即发生所谓的"崩溃现象"(catastrophic collapse)。该崩溃现象意味着经过大量迭代计算,在平均池化之前的层仅输出零值(zero output)。无论尝试降低学习率还是增加额外的批归一化操作都无法缓解这一问题。其实在引入残差模块前进行比例缩放能够有效提升训练稳定性(training stability)。通常来说我们将其残留放大因子设定为介于[0.1, 0.3]之间以确保模型性能与原始架构的一致性

图20展示了整合Inception-ResNet模块的一般架构。我们预期相似的思想能够在ResNet案例中得到应用,并且针对所有非Inception块的设计均进行了实施。缩放机制仅限于最终的线性激活阶段

表1展示了三种不同的Inception模块中的滤波器数量对比。其中,在Inception-ResNet架构中设置了四组卷积核参数。
5、实验
Inception-ResNet收敛较快,但对精度提高不明显

图 不同网络训练过程

表 2 一次裁剪-单个模型实验结果。

表 3 10/12裁剪评估-单一模型试验结果。

表 4 144个裁剪评估,单一模型的实验结果。
三种新的网络结构:
1. Inception-Reset-v1:混合Inception版本,它的计算效率同Inception-v3;
2. Inception-ResNet-v2:更加昂贵的混合Inception版本,同明显改善了识别性能;
3. Inception-v4:没有残差链接的纯净Inception变种,性能如同Inception-ResNet-v2我们研究了引入残差连接如何显著的提高inception网络的训练速度。而且仅仅凭借增加的模型尺寸,我们的最新的模型(带和不带残差连接)都优于我们以前的网络。
