计算机毕业设计Springboot基于java的儿童心理健康数据管理系统 Springboot儿童心理健康数据管理系统
本项目为计算机专业学生的毕业设计作品——《基于Spring Boot的儿童心理健康数据分析管理系统》(编号BWI5Z165)。该系统配套完整源代码、MySQL数据库方案及 accompanying academic papers. 通过观看功能演示视频的方式获取完整代码包。项目团队成员可在此处联系获取更多信息。
在当今社会发展日新月异的今天
系统功能介绍
该系统采用Spring Boot技术框架,在Java语言的基础上完成开发工作,并结合MySQL数据库实现数据存储功能。基于B/S架构设计实现了管理功能的全面整合与规范化。系统主要包含三个核心模块:管理员模块、心理指导师模块以及用户模块。系统的功能模块主要包括以下几项:包括但不限于用户注册登录、心理状态管理以及数据信息处理等功能。
管理员模块
用户管理 :管理员可以对用户信息进行添加、修改、删除和查询操作。
心理指导师管理 :管理员能够处理心理指导师相关信息包括添加、修改、删除和查询
文章分类管理 :管理员可以对健康科普文章的分类进行管理。
健康科普管理 :管理员可以发布、修改、删除健康科普文章。
心理测试管理 :管理员可以创建、修改、删除心理测试。
试题管理 :管理员可以对心理测试的试题进行管理。
试题库管理 :管理员可以维护试题库,包括试题的添加、修改和删除。
系统管理 :管理员可以对系统的基本配置进行管理。
用户资料管理 :管理员可以查看和管理用户的详细资料。
心理指导师模块
个人中心管理 :心理指导师具备对个人资料进行管理的能力。具体操作包括但不限于修改密码、查看聊天记录以及其他相关信息。
健康科普管理 :心理指导师可以发布、修改和删除健康科普文章。
心理测试管理 :心理指导师可以参与心理测试的创建和管理。
测试记录管理 :心理指导师可以查看和分析用户的测试记录。
用户模块
个人中心管理 :用户可以管理个人资料,包括修改密码、查看聊天记录等。
健康数据管理 :用户可以录入和查看自己的健康数据。
心理测试参与 :用户可以参与系统提供的心理测试。
健康科普浏览 :用户可以浏览和收藏健康科普文章。
测试记录查看 :用户可以查看自己的测试记录。
功能总结
该系统整合了儿童心理健康数据,在数据录入、存储以及数据分析方面实现了完整的流程管理。管理员模块具备了全面的后台管理功能,在保障系统运行的同时提供了便捷的数据维护途径;心理指导师模块则专注于提供专业化的心灵健康服务管理能力,并支持创建与发布心理健康测试及相关的健康科普内容;用户模块则为儿童及其家长打造了一个便捷的心理健康服务入口,在记录健康数据的同时也提供了参与心理测试及浏览健康科普信息的服务。系统的开发不仅提升了儿童心理健康服务的工作效率和服务质量,并且构建了一个跨领域专业人员协同工作的平台,在社会价值与应用前景方面具有重要的意义
注:完成的毕业设计程序以下面的的环境软件、功能图和界面为准。
系统所需要的环境软件:idea、eclipse+mysql5.7、8.0+Navicat+JDK1.8+tomcat7.0
系统用例分析
该系统旨在规划与实现儿童心理健康数据综合网络空间的开发与应用。其主要目标是将传统的心理健康管理模式转变为基于互联网的新型管理模式,在确保心理指导师健康数据实现自主分配的同时实现了操作便捷性、安全性高以及交易规范化的保障效果,并且具有明确的目标指向性。该系统主要包含三个核心模块:管理员模块负责整体系统的规划与协调;用户模块提供基础的数据管理和服务接口;心理指导师模块则集中处理相关专业事务及数据分析工作。
管理员的关键职责涉及用户账户的创建与维护以及心理指导师角色的配置与操作。例如,在功能模块方面包括文章分类与标签设置、健康科普内容的管理和更新等。

图3-1 管理员用例图
该平台的核心功能涵盖心理指导师、健康科普内容、心理测试工具以及通知公告系统等,并通过个人中心进行管理。用户用例如下:

图3-2 用户用例图
(3)心理指导师的关键功能涵盖心理指导师、健康科普、心理测试、通知公告以及个人中心等模块进行管理。具体应用案例如下:

图3-3 心理指导师用例图
3.4 系统流程分析
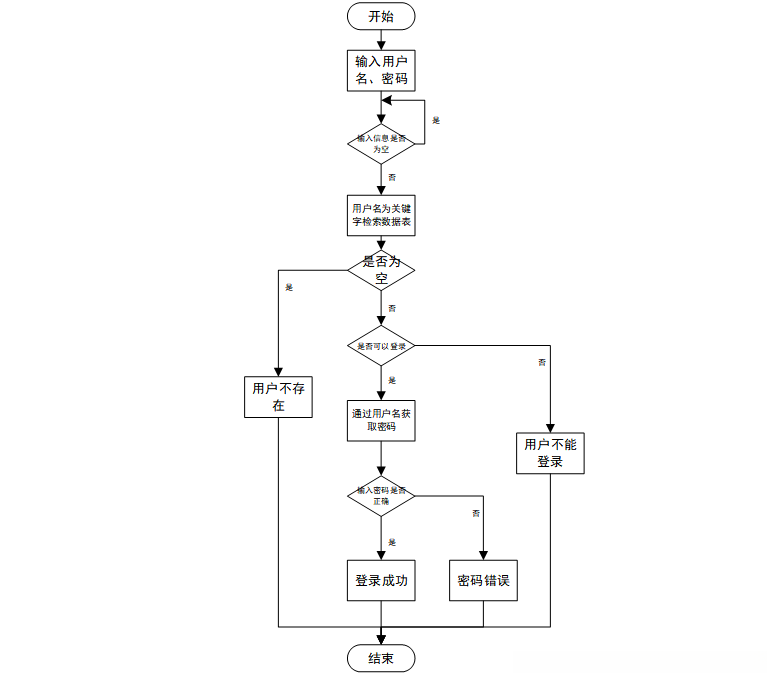
3.4.1 用户登录流程
通过该软件可实现系统的安全管理,在登录之前进入该软件系统。如图3-4所示。

图3-4登录流程图
3.4.2 添加信息流程
管理员可进行信息的增殖,在此过程中须确保所增殖的信息均属于其权限范围之内。当相关信息被输入系统后,则需通过该系统来完成相应的安全管控流程。在操作过程中,请先确保已登录至该系统平台以便继续操作

图3-5添加信息流程图
3.4.3 修改信息流程
系统管理员具备修改心理指导师健康数据自主分配信息的能力,并赋予系统用户可在权限范围内进行信息编辑操作的权限设置。进入指定的信息编辑页面后,请录入待修改的信息内容。系统将对录入的信息进行验证判断后确认无误即可完成数据修改操作并将更新结果提交至数据库存档。若验证判断后发现信息存在不合规性时将返回错误提示并将相关信息重置供用户重新输入正确的数据内容

图3-6修改信息流程图
3.4.4 删除信息流程
具有管理权限的心理指导师能够自主分配健康数据的存储位置,并通过操作框中的'删除'按钮发起清空请求;在执行操作前,系统将提示用户确认;单击'确定'按钮后,在此过程中所涉及的数据将被移除;最终,在数据库中对应的信息也将随之被清空;整个操作流程图如图3-7所示

图3-7 删除信息流程图
3.5 本章小结
该系统基于Spring Boot平台设计并开发了一套针对儿童心理健康的数据分析管理系统,在市场调研的基础上结合技术选型与经济可行性评估对系统的功能需求进行了全面而深入的需求分析。该系统旨在满足心理咨询师在实际工作中对心理指导师健康档案信息自主管理的需求,并通过智能化算法与优化后的数据库设计实现心理咨询师能够快速检索到符合条件的心理指导师健康档案信息。鉴于当前心理学服务领域的现状及未来发展趋势开展相关课题研究具有重要的理论价值与实践意义
第4章 系统设计
系统设计则是将被设计对象划分成为独立的部分进行组装工作,在各个部分之间各司其职、协调配合的基础上整合形成一个完整统一的整体。采用系统化的方法进行规划布局能够最大限度地实现系统的预期目标,并且能够明确软件开发的目标。
4.1 系统基本结构设计
本系统基于Spring Boot框架集合的应用进行了整体设计与实现。Spring Boot是一款在企业界广泛认可的通用目的软件开发框架。该应用通过减少项目周期并提升程序运行效率优化了整个系统的操作流程。系统总体结构图如图4-1所示

图4-1 系统总体结构图
4.2 数据库设计
数据库结构设计的好坏直接关系到儿童心理健康数据管理系统的运行效率和实际效果。本系统采用MySQL作为其数据库平台,MySQL作为一款开放源代码的关系型数据库管理系统,主要通过SQL语言来进行数据管理和操作。
4.2.1 数据库E-R图设计
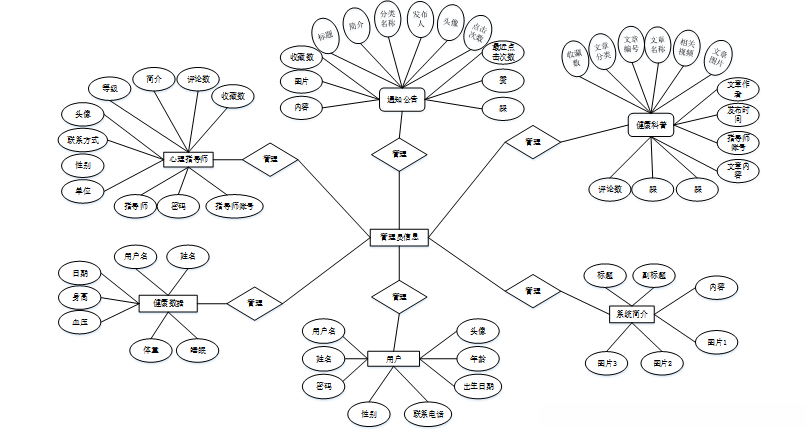
基于功能需求对系统的e-r图进行分解后获得若干实体,并将其视为核心实体,在系统中包括'心理指导师' '用户' '健康科普' '通知公告' '系统简介'以及'健康数据'等元素这些核心实体的局部关系如图4-2所示

图4-2实体属性图
系统实现
核心内容是将系统的分析与设计方案结合起来完成。具体来说,在这一章节中会按照各个系统的角色介绍其功能,并详细说明编写过程中的各项操作步骤及技术要点等信息;整个章节的重点就是指导读者如何从理论层面深入理解相关概念的基础上掌握其实现方法;通过这一章节的学习读者能够明确掌握本系统的开发思路以及具体的编码规范;在实际操作过程中需要特别注意的是要确保所有代码都能正确运行并满足项目的需求;通过实践操作读者能够逐步掌握本项目的开发流程及关键点从而为后续的工作打下坚实的基础
5.1 系统功能实现
5.1.1 系统首页界面
当用户访问系统主页时,在最显眼的位置会发现首页界面的存在

图5-1 系统首页界面
心理导师:在心理健康服务系统中的'心理咨询'模块中找到目标心理咨询师资料后,在其个人资料页面上可以看到详细信息以便获取关于该心理咨询师的详细资料;用户可以根据个人需求选择与该心理咨询专家进行交流、评价或收藏相关信息

图5-2心理指导师详细界面
通知公告:于该区域的编辑框内输入标题并执行搜索操作即可获取相关通知详情;操作完成后可选择性地对相关信息进行点赞或收藏标记;如图5-3所示

图5-3通知公告详细界面
5.1.2 个人中心
心理咨询师:在此界面可完成个人中心模块下的各项功能操作包括但不限于修改密码查看聊天记录了解健康科普内容查询测试记录整理我的收藏等信息;如图5-4所示

图5-4心理指导师个人中心界面
客户端能够完成登录验证功能以及身份管理项中的各项操作;如图5-6所示。

图5-5用户个人中心界面
5.2 管理员功能实现
在登录流程中,在Web前端端口上使用Vue实现用户的账户信息输入功能。这些数据会被传输至Java后端系统进行处理。后端系统接收HTTP请求并基于MySQL数据库验证用户的凭证信息是否正确。如果验证通过,则会响应并返回授权信号给前端界面;随后系统将允许用户进行访问操作。整个流程涉及用户的输入、系统的验证以及相应的反馈机制。

图5-6后台登录界面
系统管理员登录主界面对接中,其核心功能涵盖对各类用户资料及辅助信息完成登记与维护,并能实现心理健康问题的评估与干预服务的提供。如图5-7所示:

图5-7管理员主界面
用户的各项功能主要通过视图层(View Layer)进行交互。例如,在该层次中实现点击搜索、新增或删除用户相关表单等功能。这些操作被视图层捕获后转为请求信号发送至相应的控制器层(Controller Layer)。当控制器接收到这些请求时,则会调用服务层(Service Layer)来执行必要的业务逻辑处理。服务完成相关业务处理后会进一步与数据访问对象层(DAO Layer)进行交互,在此过程中完成具体的数据操作如查看、修改或删除等任务,并将操作结果反馈给相应的功能模块中显示出来。最终系统会根据返回的结果更新相应视图信息后将最新的状态反馈至相关功能模块中

图5-8用户界面
心理指导师功能在视图层面(View Layer)实现交互功能,在此过程中用户可执行搜索、新增或删除心理指导师表单的操作。系统会将这些操作被捕获并作为请求发送至相应的控制器层面(Controller Layer)。当控制器接收这些请求时, 会通过服务层面(Service Layer)来处理相关的业务逻辑, 包括对输入数据的有效性进行验证以及与数据库之间的交互操作。完成相关业务逻辑处理后, 服务层面会与数据访问对象对象层次(DAO Layer)进行交互, 该层次负责具体的数据操作如查看、修改等, 并根据操作结果返回信息给控制器层面. 最终, 当 controller 接收到 DAO 层的操作反馈后, 会将其更新信息返回至 view 层面, 使心理指导师功能能够实时显示最新的数据状态或提供相应的操作反馈. 如图5-9所示

图5-9心理指导师界面
文章分类功能通过视图层(View层)实现交互。例如,在界面中点击“搜索、新增或删除文章分类表单”等操作按钮。系统将这些表单操作被视图层捕获并作为请求发送至相应的控制器层(Controller layer)。随后,在收到这些请求后会调用服务_layer_来执行相关的业务逻辑。具体而言,在服务_layer_处理完相关事务之后会进一步与数据访问对象对象_layer_进行交互。后者负责具体的数据操作如查看、修改或删除相关文章分类信息,并将操作结果返回给控制器层面的处理单元。最后,在接收处理结果后会更新视图层面的信息,并向文章分类功能提供最新的数据或操作反馈。

图5-10文章分类界面
健康科普功能通过视图层(View层)实现交互功能,并提供如搜索或删除健康科普表单等操作入口。系统设计中采用分步交互的方式进行管理:首先,在用户点击相关按钮后(例如点击"搜索或删除健康科普表单"),视图层会捕获这些操作并生成相应的请求信号发送给控制器层(Controller layer)。随后,在完成相关业务逻辑处理后(例如验证输入数据的有效性和与数据库的交互),服务层会将处理好的中间结果进一步与数据访问对象层(DAO layer)进行交互。 DAO layer 负责具体的数据操作包括查看、修改、查看评论或删除相关信息,并将操作结果反馈返回至控制器。最后,在获得所有操作结果后,控制器将更新视图层的状态信息,并根据具体结果展示相应的反馈信息或者更新界面内容。

图5-11健康科普界面
在视图层面实现与系统间的数据交互功能,并通过点击"搜索或删除健康数据表单"的方式启动相关操作流程。每当用户在视图层面触发这一系列表单操作时, 视图层面都会将该动作捕获并作为请求发送至相应的控制器层面进行处理。当控制器接收这些请求后, 将调用服务层面, 由其负责执行相关业务逻辑, 包括但不限于输入验证以及与数据库的交互等事务性操作。服务层面处理完毕后, 将进一步与数据库层面进行交互, 该环节主要负责具体的数据管理行为, 包括但不仅限于对健康数据的相关记录进行查看、修改或删除等事务性操作, 并将所得结果返回至控制器层面进行整合处理。最后, 控制器根据所获取的具体结果更新当前显示状态, 实现对系统最新状态的有效呈现以及对相关操作过程的反馈指引。

图5-12健康数据界面
源码无偿分享,文未领取
