电机半实物仿真测试平台
ETest_RT系统测试概述
ETestRT系统基于构件化分层的软件开发框架,在软硬件结合环境中实现装备嵌入式系统软件测试的步骤。系统由硬件部分与软件部分组成,其中硬件包括上位机和实时下位机。上位机采用商用便携计算机安装Windows操作系统并运行测试设计软件;实时下位机采用PXI测控计算机安装Real-Time OS并运行相关软件。系统按从硬件到用户抽象层次逐步提高的方式设计了应用层、管理层、变换层和执行层。
在运行态时的工作流程包括:通过设备资源管理模块完成设备规划;使用调度台加载测试方案后启动运行服务器、数据中心、数据监控器;下载测试脚本至实时下位机并执行相关操作;通过实时上位机接收数据并监控执行过程;完成后自动生成报告并支持手动终止测试用例执行。
系统还提供设备资源管理模块用于配置设备参数及通道管理,并支持实时上传下达通信代理功能。此外还包括辅助工具如曲线数据生成工具、测试数据记录与查看工具等。
1.设备组成
ETest_RT系统主要由硬件组件和软件组件两大部分构成。其中硬件部分包括上位机与下位机两个子系统,在性能设计上进行了优化与创新。具体来说,在硬件架构方面:上位机采用了便携式计算机作为运行平台,并配置了Windows操作系统;下位机则采用了PXI测控计算机作为运行核心,并部署了实时操作系统以满足高精度控制需求。在功能配置方面:上位机负责设备资源管理、测试数据采集与处理、实验调度优化等功能;而下位机则承担了实验数据上传、实时进程调度以及通信接口管理等任务;此外,在通信连接方面:整个系统通过PXI接口板卡实现了各子系统之间的高效联接与数据传输;最后,在系统架构设计上:通过模块化布局实现了各功能单元的独立开发与灵活扩展能力;基于以上技术方案的支撑与实现,《ETest_RT系统》在性能指标、稳定性和扩展性等方面均展现出显著的技术优势

ETest_RT采用了基于构件化分层架构的软件开发框架,在底层代码上使用GCC/CMake开发环境进行构建,并选择C++语言作为实现主逻辑的语言;上层集成框架则借助Microsoft Visual Studio进行构建,并采用C#语言实现相关功能(如图3-2所示)。该系统按照从硬件到用户抽象层次逐步提高的方式进行设计与划分,在功能分布上形成了应用层、管理层、变换层与执行层四个层次结构。
在设计态下(即未进入运行态),系统仅需规划测试场景即可完成测试方案的设计与实施;而在运行态下,则需按照预设方案部署软硬件资源并持续监控测试过程

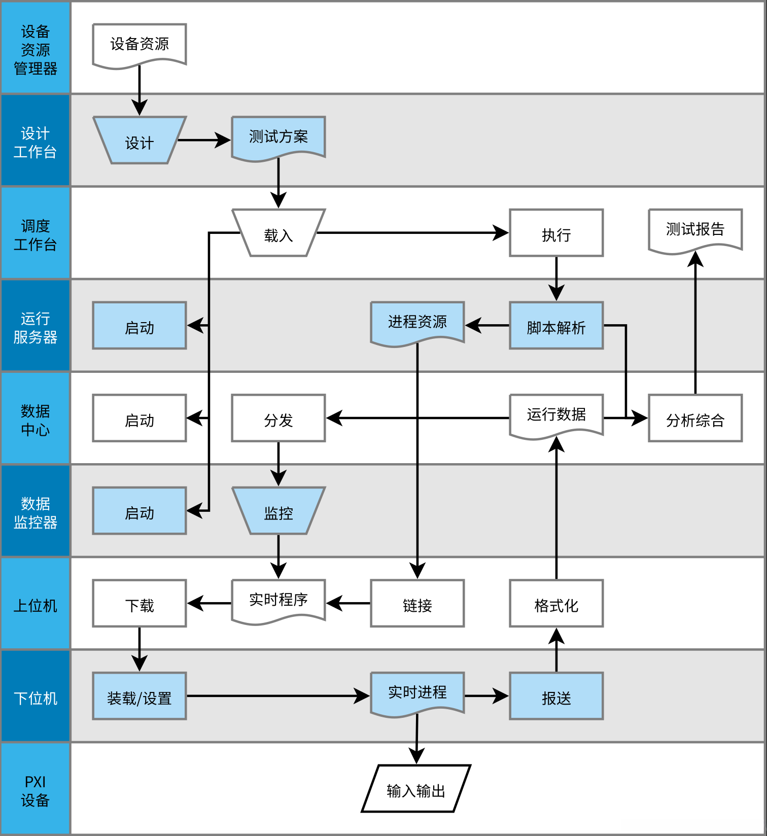
首先通过设备资源管理器进行设备资源规划,并借助测试设计软件建立待测系统模型以及相应的测试用例和数据参数配置。随后将预先编译好的测试方案输入至调度台后,在调度台中依次启动运行服务器、数据中心以及数据监控器服务。运行服务器会对程序中的测试脚本进行解析处理,并生成相应的执行计划书。随后在实时下位机上加载实时脚本文件,并根据需求设置相关参数。在执行过程中,在线监控系统会自动向实时上位机部分报送各类采集到的数据信息,并将这些数据发送至数据中心节点,并由其转发给数据监控中心和调度界面进行动态状态更新与分析评估工作。

2、各模块主要功能
(1)硬件部分
该系统硬件架构由上位计算机和实时下位机构成,在具体实现中采用了通用便携式计算机作为上位设备,并选用PXI测控型计算机作为核心运行平台。其中,在系统集成过程中通过PXI接口实现了各模块间的无缝对接,并构建了一个满足多种接口需求的测试环境。主要硬件参数及其性能指标如下:
① PXI机箱
紧凑型九槽PXI机箱系统配备丰富功能模块
支持从-0℃到+50℃的温度范围稳定运行
设备运行噪音仅为41.6dBA 超低水平
具备智能机箱管理功能
产品采用轻量化设计重量仅为5.9kg
产品尺寸为280毫米(宽)×177毫米(高)×303毫米(厚)
配备工业级交流供电系统
电源状态、环境温度及运行工况实时显示指示灯设计
② PXI控制器
Intel® Core™ 2 Duo P8400 处理器芯片具备高达2.53GHz的运行频率
③ 1553B总线板卡
该设备采用双通道设计并配备A、B双冗余通道;支持1M/2M/4Mbps标准以及用户可自定义的波特率;本系统可通过软件配置实现对帧间隔和消息间隔时间的有效管理;系统具备带时戳功能,并具有1微秒分辨率;硬件配置包含自检功能及错误注入能力;设备不仅可响应中断事件,并可通过外部信号触发而被控制运行;该模块主要由BC总线控制器模块组成;该模块具备灵活配置接口以调节帧长度的能力;允许用户通过配置参数调节消息发送频率;系统可通过软件控制实现非周期消息的临时插入功能;该设备提供两个独立的数据缓冲区域以提高数据传输效率;本模块还具备程序选择接口以实现对不同通信协议的支持能力;在接收端不仅可以完成基本的数据捕获任务还可以根据需求选择特定的数据包进行处理以优化资源利用率
④ ARINC429总线接口板卡
通道数:支持动态调整至最大8发/8收
通讯速率:提供多种配置选项包括100Kbps 12.5Kbps 50Kbps 48Kbps及98Kbps
字间间隔:采用四比特编码方案并具备程式化控制功能
⑤ CAN总线板卡
双通道
通讯速率:可选配1千/兆比特/秒之间任意波特率
实现双向通信(采用CAN总线技术)
保证与主流的CAN2.0A和CAN2.0B兼容
⑥ RS232/RS485/RS422总线接口板卡
支持灵活配置的通道数量,并且最大支持至多4个通道
最高可达8Mbps的通信速率
支持RS232、RS422和RS485等多种通讯协议,并可通过软件进行协议设置
⑦ 模拟量输入AD
该系统采用8通道并行采样技术实现信号采集。该系统采用16位高分辨率ADC进行信号转换。系统设计最高可支持92.25MHz的连续采样率,在线性度方面表现优异。该系统具备灵活的量程选择控制功能,在不同测量范围内都能保持稳定的性能表现。每通道存储容量为4MSa的数据信息
⑧ 模拟量输出DA
该设备支持8个模拟信号通道。
其数字到模拟转换器的分辨率设置为16位。
该设备提供16个TTL/COMS数字输入和输出接口,并支持通过软件程序调节输入和输出功能。
该设备具备2个32位深度的计数电路。
⑨ 数字量输入/输出
支持32通道的TTL和COMS电平兼容数字I/O输出
每个光路均具备独立的光电隔离特性
最大传输速率达到1MHz
单通道可支持高达4MB的大容量存储能力
⑩ 上位机
CPU: 采用Intel第6代 Kabuki处理器架构的Intel i5-6200U处理器
内存:支持DDR4内存技术的16GB DDR4-2133内存模块
固态硬盘:提供高达256GB的SSD存储空间
显示屏幕:采用WQXGA全高清屏幕技术(14英寸),分辨率为1920×1080像素
独立显存:配备独立显存容量为4GB的NVIDIA GeForce GPU
(2)设计工作台
设计工作台为待测系统及其对外接口建立模型,并完成协议编辑及分析工作;生成测试监控方案;设置硬件规划参数;管理测试用例;配置测试脚本;实现数据通信协议;支持丰富的协议字段类型;创建实时监控配置;管理测试仪表布局;配置属性参数;绑定数据源;扩展功能接口;设置运行环境参数;监控输入输出信息。
(3)测试运行服务软件
测试运行服务包含多个关键组件:测试调度台、运行服务器及数据中心;这些设备与客户端软件协同工作以驱动测试数据生成,并通过自动化测试执行自动化测试任务。其主要功能如下:
- 由进程调度服务后台运行的一系列程序模块负责实现多线程任务的资源分配与协作执行机制;通过进程调度代理辅助启动客户端、服务器等核心进程,并依据测试设计软件指导各实体的操作流程。
- 配置一个标准输入输出监控界面以解析并处理仿真模型服务器接收的数据流;该系统能够模拟真实通信场景下的数据收发过程。
- 实现一套完整的数据中心管理方案;在用例执行过程中动态监控通道中的信息流转状态,并确保数据分布式的实时同步。
- 提供一个用例管理平台;用于解析并执行预设的自动化测试脚本中的各项指令。
- 配备一套调试日志显示工具;能够在不同设备间切换视角展示系统各环节的工作状态及异常信息。
- 包含一个完整的解析引擎;能够识别并处理来自自动化测试脚本的各种语法元素及其关联操作指令。
- 增设时序控制功能模块;确保所有操作指令按照预先设定的时间序列正确执行。
- 支持离线模式下的全生命周期数据记录;从启动阶段持续跟踪输入参数变化直至最终生成完整报告。
- 提供动态终止控制选项;可根据指定条件及时终止未达标用例的执行流程。
- 实现一套结果评估指标体系;通过历史数据分析总结各次测试的表现特征
(4)运行客户端和数据监控器
运行客户端位于测试执行服务器和上位机之间,在两者之间充当通信中介角色,并负责将数据转发到目标位置的同时对整个客户端的测试流程进行全局管控。该系统会将收集到的数据传递给上位机设备以便其进行分析处理。在这一过程中有两个主要功能模块:
实现实时子系统的管理功能并确保其与运行态控制端能够建立稳定的通信连接;
提供必要的资源支持;
在用户登录后自动生成并展示设计好的所有测试监控界面;
提供灵活多样的监控方式选择:可以选择一个或多个用于实时监控的面板;
在实际操作中能够动态显示指定的时间段内采集到的所有相关参数值;
支持将测试数据以解析后的协议数据包格式展示出来的同时也可以选择以二进制、八进制或十六进制形式直观呈现;
可以根据需求设置特定的数据筛选条件从而仅在结果页面展现符合筛选标准的关键指标;
系统具备智能报警功能:当检测到某类特定参数出现预设阈值时会立即发出提示信息;
提供完整的查询分析功能:支持按时间段检索报文记录或者深入查看某个协议字段的具体数值信息;
通过统计分析模块可生成直观的时间曲线图以便更好地理解系统的运行规律
(5)设备资源管理
该模块为系统提供了一套完整的测试设备及通道管理功能体系,并支持与外部系统的接口扩展操作。其核心功能包括:
• 实现系统配置中的增减操作。
• 调整内部电路接线布局。
• 支持新增或删除各子系统中的连接项。
• 重新配置各端子间的连接关系组合。
• 将采集到的信息存储至本地资源文件,并在后续测试设计中供调用。
(6)运行态执行端实时上位机
运行态执行端在实现实时性方面扮演着关键角色,在整个自动化系统中占据重要地位;它主要由实时上位机和实时下位机两个核心组件构成;其整体架构如图1所示(其中虚线框表示系统中其他组成部分)。

实时上位机包含环境管理模块、编译器模块、下载调试器模块以及数据格式化模块等
其中环境管理模块负责整合所有输入的元数据信息,并将其用于脚本解析及数据格式化过程
编译器根据环境管理提供的元数据信息自动生成适用于下位机实时操作系统运行的二进制代码库
(7)运行态执行端实时下位机
该设备由装载器、实时进程以及上传器等多个组件构成。其中:
- 製品采用主动式设计理念,在安装完成后即可实现系统的正常运转;
- 采用先进的算法支持多场景下的灵活应用;
- 通过智能优化技术显著提升了整体性能水平;
- 整个系统架构经过精心设计,在保证稳定性的基础之上实现了高度的扩展性;
- 系统具备强大的容错能力,在发生故障时能够快速响应并采取相应措施;
- 整个系统架构经过精心设计,在保证稳定性的基础之上实现了高度的扩展性;
(8)辅助工具
工具软件包含有嵌入式系统测试所需的若干软件工具,在功能模块上主要包括以下几大类:
