大模型在金融领域的应用与安全研究
金融领域积累了丰富的数据资源,并为其应用奠定了坚实的基础。因此,在落地速度方面,金融行业的垂直型大模型相较于其他行业表现出明显的优势。此外,在应用场景上呈现出多样性特点的大模型,在提升原有从业人员及机构的工作效能方面具有显著作用。其实践涉及多个维度因素,在技术架构对现有业务流程的优化效果较为显著的同时也需要充分考虑专业属性、严谨性、安全性和合规性的特殊要求以确保风险防控体系的有效运行
大模型的发展与应用
1. 大模型架构。大模型最早源于自然语言处理领域,在这一领域中,最初的语言模型基于神经网络预测单词。引入注意力机制后,在整个句子层次上考虑语言含义使得单词间关系得以建立。这种改进催生了Transformer架构的发展。在Transformer框架下,学术界主要围绕编码器和解码器两种路线展开研究:谷歌专注于编码器路线(如BERT),微软则发展了解码器路线(如GPT)。两者均采用了预训练范式——即利用大量数据训练基础模型,并在下游任务中进行微调以获得良好性能表现。通过不断叠加数据并优化模型参数规模及提示工程等手段,在复杂任务上取得突破的同时也实现了强大的文本生成能力。编码器基架的大模型擅长文本内容分析与分类(如情感分析与实体识别),而解码器基架则主要用于序列生成任务(如文本创作与机器翻译)。为了整合编码器与解码器的优势,则发展出了编解码器基架(如T5与GLM)。针对仅使用解码器可能带来的内存占用高及响应速度慢等问题,在微软的研究基础上提出了双解码器Decoder-Decoder新型架构YOCO(You Only Cache Once),该架构将两个解码器划分为自解码器(Self-Decoder)与交叉解码器(Cross-Decoder)两部分,在降低内存消耗的同时提升了性能指标和吞吐量。
2. 大模型在金融领域的应用 随着硬件能力的发展,在计算资源方面的大规模提升已经满足了当前对大型语言模型的需求,在这一背景下,大型语言模型逐渐被公众所知悉,并迎来了全面爆发的机会,在多个行业中展现出巨大的潜力与前景,在媒体和影视领域、电子商务、广告营销等领域都取得了显著成效,并延伸到了游戏开发、医疗健康、教育服务以及金融服务等多个行业。当大型语言模型技术取得突破性进展时,在中国科技企业的推动下迅速普及开来,在这一过程中,金融行业因其天然具备的巨大数据资源储备而成为大型语言模型得以快速发展的重要推动力之一,并且能够为其提供坚实的数据支撑。例如华为公司推出了盘古金融大模型系统,并于近期发布了AntFinGLM等多款智能化金融服务产品。
在将大模型技术应用于金融领域时,尽管其具备专业性、严谨性和合规性的特点(即尽管其具备专业性),但其在实际应用场景中仍面临诸多挑战(即存在明显的局限性)。例如,在通用大模型中存在缺乏以下方面的特点(即缺失):一是专业知识储备不足(即无法支撑专业知识体系),二是对复杂情境的理解能力较弱(即难以处理复杂业务场景),三是难以满足相关的合规与监管要求(即难以达到合规标准)。金融机构在运用这些技术到具体业务场景时(即当企业将该技术应用于实际业务流程时),通常包括两个关键步骤(即这一过程一般包含两个核心环节):首先是对基础的大规模预训练语言模型进行针对性优化训练得到专业的定制化解决方案;其次是以这些定制化的大语言技术为核心构建完整的应用场景支持体系(其中包含专业知识库支撑、智能工具辅助决策以及安全合规保障等要素配置)。
3. 金融大模型的构建过程 通用大模型在金融领域中的适配性通常遵循从数据收集到处理的完整流程:首先是数据收集与预处理阶段;随后是在金融领域的特定语义环境中进行通用大模型的训练;接着通过微调参数设置以优化其适应性;在此基础上提升其复杂推理能力;同时持续关注并改进其性能水平;此外还需要采取措施应对可能出现的信息过载或认知偏差所带来的潜在影响因素;最后完成部署与测试工作并投入实际应用中使用。该框架(如图1所示)主要包含五个关键阶段:即从数据层开始逐步推进至应用层的过程。

图1 金融大模型开发框架
(1)金融市场数据分析。该过程涉及预训练数据分析、操作指导以及安全审查标准三个方面。其中涵盖广泛而深入的金融市场知识储备,并具备丰富的语义分析能力以确保准确性与可靠性。这些预训练样本覆盖广泛的市场环境和经济指标,并且呈现出多样化的类型和格式以适应不同业务场景的需求;通常情况下要求模型能够处理多种输入形式的数据以实现高效的分析能力;此外该过程还包括对行业术语的操作规范以及复杂计算任务的支持;为了确保系统运行的安全性与合规性需求而建立的数据集包含了各类风险评估指标并按照既定的安全标准进行分类整理
(2)微调技术。基于大模型的参数规模分析可知,在实际应用中存在两类主要的微调方法:一类是全量微调(Fast Fourier Transform, FFT),其核心在于实现对所有网络权重的学习过程;另一类则是高效可扩展性优化方法(Parameter-efficient Fine-tuning, PEFT),主要针对特定部分展开优化调整。在金融领域的实际应用中较为常见的是PEFT方法,在此过程中需要注意的是:具体表现为:采用 FFT 方法会导致显著的计算成本增加,并且这种模式下可能会影响最终系统的性能表现——即,在这一过程中可能会出现整体性能下降的现象。而 PEFT 的核心理念就在于通过在可控的成本预算内实现对该特定领域任务的支持能力的最大化提升
提升思维链条的能力:一种名为Chain of Thought(CoT)的技术旨在通过分阶段引导大模型将复杂问题分解为一系列可管理的问题,并按顺序解决这些问题。这种系统不仅能够模拟人类思考过程,还能形成一个连贯且逻辑严密的思考路径。作为一种创新性的提示技术方案,在这一领域具有重要的影响力。
然而传统上采用线性结构的CoT,在实际应用中存在一定的局限性:这种结构使得在处理复杂的金融领域任务时存在推理能力上的局限。
因此需要引入‘思维链增强技术’(如表1所示),以提升相关技术方案的有效性。
表1 思维链CoT增加技术

(4)智能体。一个具有自主感知能力,并能形成决策以实施行为的系统被称为智能体。它具备自主性、交互性和反应性的特点,在复杂多变的环境下能够独立承担任务。金融领域的智能体可划分为三个主要模块:感知能力(从外部环境获取信息)、记忆功能(存储知识并转化为决策依据)以及执行行为(将已有知识转化为具体操作步骤)。其中:
• 感知能力是指从外部环境获取信息的能力;
• 记忆功能则是指存储知识并对这些知识进行处理以便作为未来决策的基础;
• 执行行为则是指将已有的知识转化为具体的操作步骤的能力。
此外,在自我反思机制的作用下,
• 智能体会允许回顾其先前的行为与决策过程,
• 并根据识别出的问题或不足进行相应的调整与优化,
• 从而不断改进其性能和效率
金融大模型安全
开发和应用大模型技术于金融领域时需综合考量多方面因素。除大模型技术框架本身带来的现有金融业务效率提升之外,还需兼顾金融机构专业的规范性与合规性的要求。这些因素共同构成了更为严格的风险防控体系需求。在实际操作中,我们通常将金融大模型的安全威胁分为两类:一类是内生安全威胁,在研发过程中由于数据基础设施建设不完善导致的安全隐患;另一类是外源安全威胁,在实际应用场景中由于不当使用或过度依赖而导致系统决策出现失控的风险。其中内生安全问题主要源于开发过程中涉及的数据基础设施、数据存储、模型架构、算法逻辑以及训练流程等环节中的潜在风险。而外源安全问题则往往来源于金融机构对不合理应用行为的容忍度不足或者监管标准缺失所导致的情况。
1. 金融大模型内生安全。 金融大模型的研发生命周期主要包含四个阶段:首先是数据采集与整理阶段,在此过程中需要采集基础训练数据集(包括预训练数据与威胁样本)以及整合各类业务指令;其次是智能体构建阶段,在这一阶段通过对海量数据进行预训练任务优化(如分类预测与特征提取),并在多维度特征对齐过程中提升模型性能,并逐步构建具备自主学习能力的智能体;然后是硬件适配优化阶段,在这一过程中需要针对目标硬件环境进行优化配置,并着重提升推理速度和计算效率;最后是应用场景拓展阶段,在这一应用周期内将大模型应用于各类金融场景分析与决策支持工作。
金融大模型内在的安全隐患因不同发展阶段而异。其中一部分安全威胁在整个研究全生命周期内持续存在(参考表2)。在数据收集处理环节主要面临潜在的数据泄露与注入攻击;而在模型训练过程中则可能遭遇多种恶意行为如潜在的后门攻击及相关的漏洞利用;当进入实际应用部署时则需防范软件缺陷及供应链上的恶意行为;最后在实际应用场景中可能会导致事实性错误与隐私泄露等多种问题。
表2 金融大模型常见内生安全风险举例详解

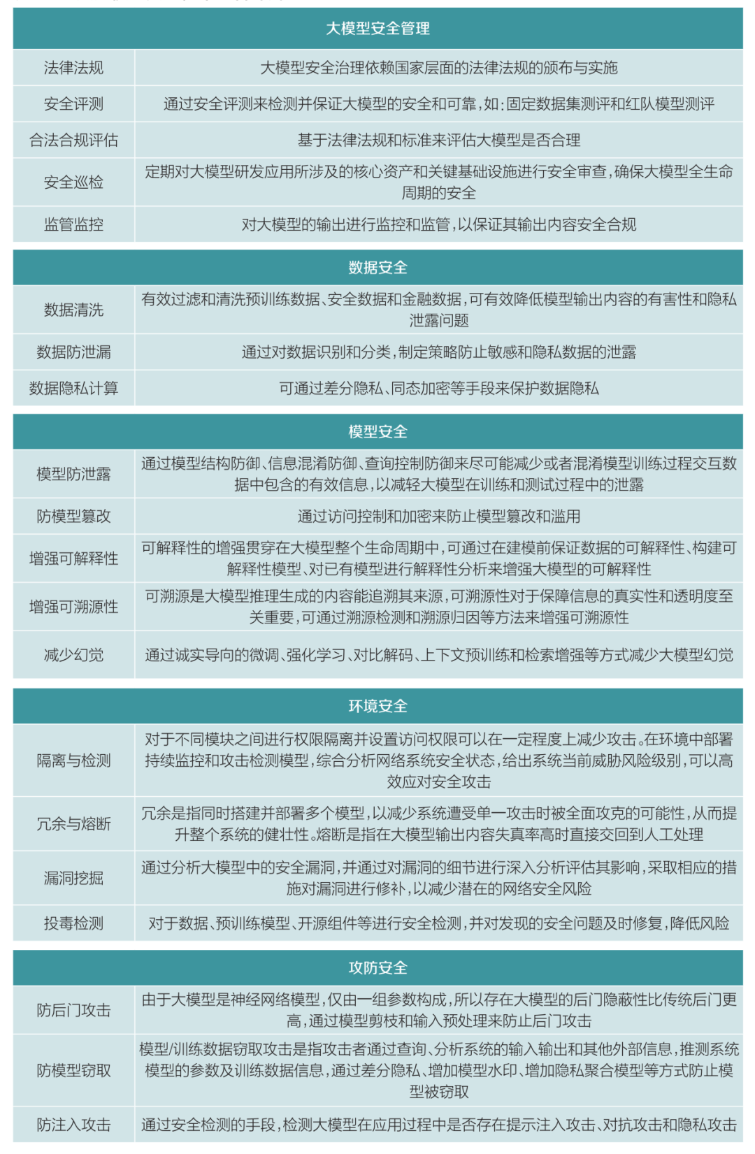
2. 金融大模型的内生安全应对。 金融大模型的安全威胁类型繁多,不仅包含内部潜在的问题如数据泄露与隐私保护等挑战,还面临外部威胁如恶意攻击与滥用的风险。为了全面提高其安全性、可靠性和合规性等核心能力(见表3),需要制定系统的安全应对策略。从优化数据质量入手,在强化模型训练过程中的安全性措施的同时,还需要关注减少潜在的幻觉问题(即通过构建稳健的数据分布来降低误判的可能性)。在安全性评估方面,则需要综合考虑算法可解释性和决策可靠性等多个维度的要求。对于外部威胁,则主要依靠国家相关法律法规以及行业标准来规范管理。
金融大模型的安全框架是从全局视角对大模型在训练阶段、运行阶段及应用过程中所面临的安全威胁进行全面剖析,在指导其研发与应用的过程中提供安全保障方案(见表3)。该框架的核心目标是构建一个可信度高且可控性强的同时具备良好解释能力的金融大模型系统。框架的主要内容包括但不限于:针对整个系统的安全性进行全面评估;建立完善的数据保障机制;制定严格的数据来源审核流程;设计多层次的安全防护体系;建立动态监测与应急响应机制以应对潜在风险。
表3 金融大模型安全框架内容详解

总结与展望
目前阶段而言,金融大模型的发展仍处于幼年期阶段,并面临着潜在的安全隐患和风险。展望未来,在人工智能技术的不断发展以及相关研究领域逐步深化的情况下, 预期将会出现一系列复杂的对抗性场景, 其中以智能系统对网络安全威胁的防御体系将会持续出现并不断进化。与此同时, 为了应对日益复杂的网络安全挑战, 我们必须着手构建多层次的安全防护体系, 包括但不限于开发多层次防御策略, 优化现有的安全评估指标, 实现更加可控的智能决策输出, 并推动构建一个更加完善的网络安全防护生态体系等任务要求也日益迫切
(此文刊发于《金融电子化》2024年10月上半月刊)
