面向6G的通感算融合服务、系统架构与关键技术
关键词
【摘 要】 6G;通感算融合系统架构;数据面;通感一体化关键技术;通算融合
0 引言
涵盖沉浸式XR(Extended Reality,扩展现实)、全息远程呈现、交互型3D虚拟数字人、协作机器人、无人驾驶以及多感官互联等在内的未来新兴业务领域[1~4]对通信性能与感知能力提出了严峻挑战。具体而言,5G新空口版本1(Release 15)主要聚焦于通信服务功能的设计,并未引入感知相关内容;而升级版(Release 16)则开始支持基于LMF(Location Management Function,定位管理功能)的用户定位服务,但这种增强仅限于有源设备的位置感知能力,对于无源物体的动态行为特征诸如速度方向等却无法实现感知;此外,在当时的协议设计中并未充分考虑融合通信与计算能力这一关键点,现有中心云节点或边缘计算节点仅提供承载应用数据的服务,这些数据并不属于严格意义上的5G系统范畴;由此可知,当前版本的5G系统更多是围绕通信服务展开设计,并非为了实现通感算融合而生,因此难以满足未来新兴业务需求
6G将全面支持通信、感知以及计算服务,并发展成为支撑未来社会高效可持续发展的网络信息基础设施。它将赋能丰富多彩的新业务形态。在构建未来自由连接的物理与数字世界的三大基础能力中包括了通信技术突破作为核心要素。为了实现实物环境下的数据传输不仅需要具备强大的通信能力还需借助先进的感知技术来解析物体特征并生成相应的数据模型同时必须通过强大的算力技术来处理这些数据模型并完成实时运算从而推动整个过程中的无缝衔接最终推动物理世界与数字化世界的深度融合从而达成"自由连接的物理数字化融合世界"的美好愿景[5]
1 通感算融合服务与用例
该技术旨在支持现代通信服务的发展需求[6]。具体而言, 该技术涵盖增强移动宽带、超高可靠与低延迟通信以及大规模机器类型通信等三大应用场景。
通讯的本质即是实现信息交互, 而5G技术所承载的信息来源主要来自外部客户或应用系统。
换言之, 在本质上, 该技术充当着信息传递的角色, 即所谓的"传输通道"。
为更好地赋能沉浸式XR、全息远程展示、交互式3D虚拟数字人、协作机器人、无人驾驶以及多感官互联等新兴业务领域6G技术将发挥关键作用。面向6G移动通信系统这一重要技术平台除了其作为信息传输的核心角色外还将承担信息生产与加工两大功能维度的综合服务提供者。其中作为信息生产者的6G系统主要通过感知服务实现对物理世界物体特征数据的采集与解析例如基于无线电波收发机制6G系统能够有效获取物体运动速度方向材质成像等关键参数数据。而作为信息加工者的6G平台则通过计算与AI相关服务支撑数据处理与模型训练过程例如在感知成像计算与AI模型训练环节6G系统能够对采集到的数据进行预处理存储并完成深度分析工作。这种原生支持通信感知与计算能力的6G架构将为构建包含信息传递、生产及加工在内的完整信息综合服务体系奠定基础从而赋能丰富多彩的未来创新业务
1.1 通信服务
自蜂窝移动通信系统诞生以来,其主要目标一直是为无线移动用户提供无缝隙、无阻断的通信及连接服务。第五代移动通信系统(5G)支持三类典型应用场景:增强型多路访问(eMBB)、统一资源管理与控制(URLLC)以及机器类型通信(mMTC)。该技术体系不仅实现了从以人类为中心的信息服务市场扩展至物联网与行业应用领域,并且通过IMS架构设计的5G网络能够提供基础电信业务服务。基于IMS架构设计的5G网络能够提供短信、语音与视频通话等基础电信业务服务,并进一步增强了对新通话和消息传输的支持能力;同时通过控制面和用户面功能实现根据不同需求进行优化配置的能力。
6G将继续延续蜂窝移动通信实现全面且连贯的通信与连接服务使命。一方面,在支撑5G丰富的多媒体语音(如长话术)、视频以及短信业务的基础上,6G还将拓展沉浸式增强现实(XR)、全息远程展示以及多感官互联等新兴业务领域。另一方面,在容量提升、数据传输速率优化、延迟缩减以及可靠性增强等方面持续改进移动数据连接服务的能力,并通过端到端解决方案的多样化适应更多个人及行业应用需求。同时,在全球地理覆盖范围扩展的同时降低终端接入门槛,并提高网络连接的可达性及服务质量水平,从而实现物理世界与数字世界的自由联结与高效信息传输。
1.2 感知服务
狭义感知的核心要素主要体现在无线电波感知方面。在传播过程中,无线电波信号会受到周围环境的影响因素所造成的变化与波动。这些变化主要表现为信号幅度和相位等关键特性出现了相应的变化。接收装置通过分析无线信号特征的变化情况,在获取发送端所携带的信息内容的同时还能够推导出传播环境中相关的特征信息。进而推导出目标物体的位置参数及其运动状态;同时还能提取其材料特性并进行成像效果的分析,并结合气象条件进行综合评估。
广义的感知表现形式更为多样化。研究文献[7]表明,在信号处理领域中根据所使用的设备类型与测量对象是否实现直接接触的关系性特征值的不同状态划分方法下进行分类分析。其中,在接触性信号采集方法中,在被测物体表面通常会安装一组包括温度传感器、湿度传感器、气压传感器、陀螺仪、加速度计以及重力传感器等设备来进行特定参数信息的采集工作;而在非接触性信号采集方法中,则依赖于光波(如可见光摄像头)、声波(如声呐装置)或无线电波(如雷达系统)作为信息传递的主要载体,并将这些技术手段分别归类为视觉型信号采集系统(基于不同波长范围的应用)、听觉型信号采集装置以及雷达信号接收系统等
文献[7]中还提出了一种不同于上述分类方法的划分视角。该种方法主要将人的感官系统按照其工作原理的不同划分为两类:一类是非电磁感应(即非射频)感官系统;另一类则是基于电磁波(即射频)的工作原理。具体而言,在非电磁感应感官系统中又细分为触觉感受器(接触式)、视觉感受器(光觉)以及听觉感受器(声觉)。而基于电磁波的工作原理则被称为电磁感应或电离感应技术,在这种情况下设备能够完全脱离被测物体的存在状态。这种技术特征使得射频感应设备在应对复杂环境时具有一定的优势:首先,在外部环境因素如天气状况和光照强度等方面具有一定的抗干扰能力;其次,在覆盖范围上也较广;此外在操作灵活性上也有显著提升。值得注意的是这一技术方案相较于传统的视觉或触觉感应系统在隐私保护与安全性能方面表现更为突出。从另一个角度来看这两种方法虽然看似相互对立但实则相互补充:前者强调的是独立性与抗干扰能力的提升;后者则侧重于互补性与广泛的应用场景。未来6G网络将整合多种先进的多模态感应技术以实现对物理世界的更便捷、高效、精确的数据采集和构建
进一步阐述了感知服务的扩展应用。文献[8]提出了一种新的框架结构来拓展感知服务至6G基础信息服务体系中。该体系涵盖无线感知、强化的网络信息开放以及行业公共信息等多个方面。相较于5G仅提供用户端(UE)定位及部分网络信息的开放性服务而言,在6G中不仅增加了无线感知与定位功能,并显著提升了网络信息开放程度。此外,在数据收集方面也更加多样化:除了传统的传感器数据之外还能够整合GIS地理信息系统中的相关数据并结合其他类型的信息来源从而防止各行业在数据采集过程中出现冗余。从本质上讲这种广义化后的基础信息服务概念旨在覆盖更为广泛的业务场景与技术需求。与此同时文献[9]则将感知范围延伸至业务需求层面即不仅限于简单的数据采集还包括对传输速率通信时延算力要求等相关参数进行实时监测与分析这样一种更为全面的服务模式
1.3 计算服务
算力是新时代的重要生产要素,在数字化经济中占据关键地位。它不仅包括传统的网络和计算能力,还包括存储资源等多个维度。基于5G移动连接的数字化系统能够通过终端与云端协同工作来满足应用需求,在这种架构下终端端设备与云端服务器之间通过高速通信通道进行数据交互以完成计算任务。现有的云服务系统通过优化中心云资源利用率并提高边缘云节点间的分布式运行效率来实现资源的有效复用,在满足高负载需求的同时也降低了整体能耗。展望6G时代,在沉浸式增强现实、交互式3D虚拟数字人、协作机器人、无人驾驶等复杂场景下将面临终端侧算力与存储能力不足以及云端处理延迟过高的双重挑战。尽管当前部署在5G网络上的边缘计算节点(MEC)已经部分解决了这些场景的需求,但如何进一步提升云计算与边缘计算的融合度仍是一个亟待解决的问题。例如随着计算资源逐渐向边缘延伸分布式节点之间的物理距离不再是决定因素但单个节点的能力将更加有限且动态变化特性更加明显因此必须更加注重实时获取关键运算服务信息以及动态更新运算负载状态信息的能力避免将所需的服务与其提供者过于紧密地绑定6G技术标准将支持内生式融合计算功能[10] 通过通算融合技术实现包括人工智能在内的多维度融合运算服务
1.4 综合服务与用例
如前述内容所述,在6G技术的发展框架下,该技术体系将为用户提供三大核心功能模块:通信能力、感知能力与计算能力。在此基础之上,在考虑包括但不限于 service user(用户)、service location(位置)与 service requirement(需求)等关键要素的前提下,则会产生多种多样的应用场景实例。展望2030年及以后的时间段,在这种复杂度更高的场景下,在 service combination(组合)的方式上也会呈现出更加丰富的可能性;其中一种具有代表性的案例是无人驾驶系统;请参考图1所示的技术架构图,在该架构中包含多个典型应用场景实例;其中一种具有代表性的案例是无人驾驶系统;

无人驾驶通常遵循特定流程分为三个阶段:感知、规划和控制。其中,感知过程涉及自动驾驶系统识别自身位置,并且还需获取周围环境的信息。目前大多数无人驾驶汽车主要依靠GPS、惯性测量装置、毫米波雷达、摄像头和激光雷达等设备收集实时环境信息,并通过车载计算系统进行处理。这些信息经过人工智慧算法辅助后可以识别出虚拟车道线及其周围物体特征。而轨迹规划的目标则是生成一条既安全又舒适的路径。这条路径由一系列离散点组成,每个离散点包含时间戳和速度参数[11]。输入方面包括周围物体类型及位置信息等关键参数以及高精度地图等辅助数据作为重要依据;输出则是一条未来时间段内的可行运动轨迹,在实际运行中持续更新以适应动态变化的环境需求
当前无人驾驶技术将感知与规划功能整合于车载系统中。然而,这种集成方式受限于车载硬件的能力水平,并导致成本显著上升。展望未来,在6G网络的支持下,无人驾驶车辆将能够通过外部网络实现感知与规划服务的延伸部署。具体而言,在感知层面,6G网络能够向无人驾驶车辆提供网络侧视角数据以及其他道路主体的实时观测信息,从而弥补由于车速较快导致的视野盲区问题;而在路径规划方面,在面对复杂交通状况时,6G网络凭借强大的算力支持和精确的感知能力,可同时服务于多辆无人驾驶汽车完成轨迹优化配置任务。
不言而喻的是,在无人驾驶领域中,通信、感知和计算这三个方面都面临着严峻的挑战。具体而言,在通信层面不仅需要实现车与车之间的通信(C2C),以及车辆与路边站点之间的通信(V2X),还需要满足超低时延和超高可靠性的技术要求才能确保信息传输的质量。从感知角度来看,则不仅要实现车辆与周边环境中的行人、障碍物及区域整体信息的感知,并且对系统的精度和实时性也有着严格的技术指标要求。在计算层面的应用中,“以yolov7为例”,其中应用的是基于Yolov7的神经网络模型[12]。值得注意的是,在轨迹规划环节上,“Path-Speed Iterative Algorithm”作为经典的算法方案之一被广泛应用[11]。当障碍物数量为N0时,“备选路径的数量为Np”,而系统选择最优路径的速度参数则被设定为了Ns,则整个轨迹规划算法的时间复杂度可表示为O(N0×(Np+Ns))。
1.5 对外服务与对内服务
上述第1.1至1.4小节均围绕"对外服务"这一主题展开论述。其中"对外服务"特指面向外部的服务模式。具体而言,在这种模式下,6G系统向外部环境中的B端和C端等目标提供融合计算服务。
如果将感知与计算(包括AI)分别视为两种功能模块,则它们也可以服务于6G系统的自身发展,即所谓的"自体服务"体系。其中AI领域的自体服务被称为AI4Net技术体系。例如基于AI实现UE定位的功能属于计算辅助感知技术范畴;再例如基于AI完成信道译码的任务则属于计算辅助通信技术范畴。从感知角度来看其自体服务又可分为感知辅助通信技术和感知辅助计算技术两大类。其中感知辅助通信技术包括基于UE位置信息实现波束赋型等应用;而感知辅助计算技术则包含通过实时感知网络各节点算力状态来优化资源分配从而提升算网融合系统的整体效能等技术点。因此自体服务更多涉及技术研发层面旨在通过提升6G系统的技术性能指标来增强其运行效率进而为其提供更好的对外服务能力支持。对外服务则是6G系统面向应用场景的主要功能定位和发展方向。在外向型服务方面6G系统主要承担信息传递者、信息生产者以及信息加工者的多重角色职能;而在内向型服务方面则承担着信息消费者的角色责任因为感知与计算所生成的大规模数据不仅可以丰富6G系统的功能体系还能为其提供性能优化的支持保障其在后续应用场景中的高效运行基础
1.6 通感算以外的其他服务
除了上述三大基础服务之外,在实现通信、感知与计算系统的灵活且低成本的无线能量传输方面[4]同样具备重要意义。这种技术方案在多个应用场景中展现出巨大潜力。例如可应用于海量零功耗设备的灵活充电需求。因此,在未来6G系统架构中这一技术方案有望成为一项潜在基础服务方向。进一步而言,在6G系统采用可见光技术的情况下,照明解决方案可能会成为其另一项潜在基础服务选项。然而需要注意的是尽管通信、感知与计算作为6G的核心功能已正式或间接包含在IMT-2030愿景建议书草案中但其是否最终成为6G的服务内容仍需进一步探讨
2 通感算融合服务的指标体系
6G原生技术涵盖了通信、感知、计算等核心领域及其相关应用场景,在指导设备选型与系统架构设计的过程中需明确6G能力体系。其中主要包含性能指标与效率指标两个方面。其性能指标指的是基于现有技术条件下所能达到的最佳服务质量水平,并对用户体验产生直接影响;而效率指标则体现了在提供服务过程中所需的技术代价与效能水平,在量化评估网络运行效能方面发挥着关键作用。
2.1 通信的性能指标
为了支持全息远程呈现、智能交互、沉浸式虚拟现实(VR)、实时远程控制以及万物智联等先进服务场景,在数据传输效率方面表现出显著的优势。其在数据速率(包括峰值速率与用户体验速率)、通信时延与流量密度等方面均较5G提升数倍甚至量级台阶。参考表1可获得6G通信性能指标的具体定义及推荐值。

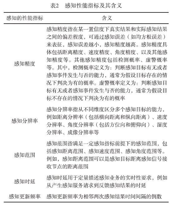
2.2 感知的性能指标
本文系统阐述了狭义感知即无线电波感知的关键性能指标。这些关键性能指标主要包括感知精度、感知分辨率、感知范围、感知时延和感知更新频率等五个核心要素。具体解释,请参阅表2。其中:
- 感知精度不仅与硬件设备性能有关,还受到具体资源配置以及感知信干噪比等因素的影响;
- 感知分辨率则主要取决于用于信号处理的硬件能力及资源分配情况;
- 具体而言:
- 距离分辨率与信号带宽直接相关;
- 角度分辨率则由天线孔径决定;
- 速度分辨率则与信号时域宽度密切相关;
- 不同的应用场景对应着不同类型的传感器系统,
其具体的性能指标定义也各具特色。

2.3 计算的性能指标
计算涵盖两种类型:一种是依赖于人工智能(AI)的技术实现,另一种是非依赖于人工智能的技术实现。其中AI服务性能指标编号为[13~16]涵盖以下内容:首先是可达性评估(评估内容包括归一化均方误差和余弦相似度等AI相关指标),其次是通信效率评估(涉及数据传输速率、覆盖范围以及误码率)。此外还包括以下几个关键因素:模型复杂度评估、收敛速度或训练时间比较、模型泛化能力分析、数据依赖性考量以及推理效率评估;同时需关注模型所需的算力消耗(即训练开销)、传输资源消耗和存储空间需求。这些性能指标的结果将取决于当前所采用的核心算法及其在2030年后可能的发展水平。
而6G系统中的计算性能指标,则取决于部署的6G系统中的计算与通信资源及其性能特性的综合评估。在制定6G系统的计算性能指标时,请关注其典型应用场景下的运算能力分布特征,并结合参与用户数量、业务运行模式等相关因素进行深入分析。这些关键指标的具体定义将在附录中详细说明,请参阅表3以获得详细信息:

2.4 通感算的效率指标
通信服务的主要性能指标主要包括谱效、能效以及成本效益。其中这些关键指标主要用于感知服务领域。计算类服务完全未涉及无线电波相关技术,在此情况下自然也不会关注谱效这一参数。参考表4可了解各类service的具体性能定义及应用需求。

2.5 通感算的融合指标
为增强6G系统支撑通感算融合业务的整体性能表现,在单一通感算指标方面进行优化已无法满足实际应用需求的情况下,则需设定通感算融合相关的综合指标体系。该体系至少应包含两个以上服务的融合指标组合。具体而言,则需设定通感算融合业务的整体延迟目标指标。如果该业务的通感算过程呈现串行特征,则必须确保相关传输链路中的通信延迟、感知延迟与计算延迟总和不超过整体延迟目标;而如果该业务的通感算过程部分呈现并行特征,则各参与方之间的通感算延迟要求应当弱于完全串行场景下的要求。类似地,在综合性能评估标准方面,则还需包含整体能耗参数、整体成本预算以及总的资源消耗量等关键指标维度
3 面向通感算融合的系统架构与关键技术
在构建未来社会网络信息基础设施方面发挥着关键作用的一体化服务体系中,从行业发展的角度来看,其主要承担着提供基础通信能力的任务,主要面向的是移动连接终端用户群体以及各类OT (Over-The-Top) 业务提供方,而其提供的核心业务内容涵盖了通信、感知与计算三大基础功能,这些功能衍生出了多种多样的应用场景。在这一体系下,由5G网络基础设施和先进终端设备构成的6G生态系统为企业提供了融合通信、感知与计算的整体解决方案,并在此过程中创造了相应的经济价值,构成了这一业务模式设计的基本运营框架。
3.1 通感算融合的系统架构
为了确保通信系统提供高质量的服务,
6G通感算融合系统的架构设计必须能够有效整合通信、感知与计算相关的各类实时数据。
考虑到6G终端与网络功能的分布式特性,
每个节点的信息状态呈现出较高的动态性,
因此实现高效的动态数据收集对于维持系统的稳定运行至关重要。
在架构设计中,
还需特别关注内生感知服务与计算服务之间的数据交互问题。
针对这些服务产生的大量数据,
需要建立相应的数据传输解决方案。
同时,
需要注意UE、RAN与CN之间复杂的多点连接关系,
因此相应的架构设计需具备灵活适应性和高效的处理能力。
如图2所示

3.2 数据面
进一步探讨从协议栈的角度来看,通信服务划分为控制面协议栈和用户面协议栈。如图3所示,在具体实施时可采用5G协议栈作为示例进行分析:其中控制面在空口上负责传输UE与RAN之间的信令以及UE与CN之间的信息传递;而用户的端到端通信则由UE基带功能与UPF(User Plane Function)协同完成;其用户的端到端通信由UE应用功能与远端服务器应用功能协同完成。

与6G感知服务和计算服务相匹配,6G网络需扩展支持感知控制、感知数据传输、计算控制和计算数据传输。感知控制是指任意网络功能和UE之间的感知控制信息,例如UE-RAN之间、UE-CN之间、RAN-CN之间的感知信号配置信息等。感知数据传输是指感知服务数据的传输,主要包括感知测量数据(例如UE或基站基于空口信号测量所获得的感知测量结果)、感知辅助数据(例如UE位置信息、陀螺仪提供的方向信息)和感知结果(例如感知目标的速度、距离)等。计算控制是指任意网络功能和UE之间的计算控制信息,例如UE-RAN之间、UE-CN之间、RAN-CN之间的计算服务信息和计算负载状态信息等。计算数据传输是指计算服务数据的传输,主要包括计算服务的输入数据(例如AI模型训练数据)和输出数据(例如AI模型)等。
感知层的数据处理与计算层的数据处理在与通信系统交互时呈现出显著差异性特征。其主要体现在以下几个方面:
首先,在目标定位上存在明显区别。感知层的数据用于特定的功能处理(如信道估计、信号检测等),而计算层的数据则主要用于模型训练、推理推断等功能(如模型参数更新、结果预测等)。
其次,在网络架构设计上有所变化。感知层采用灵活多样的网络架构以适应不同的业务需求(如MIMO系统、OFDMA技术等),而计算层则主要采用统一化的架构以满足标准化的应用需求。
最后,在业务流程处理上存在显著差异。感知层的数据仅负责信息传递而不参与复杂业务逻辑实现(如路径选择算法),而计算层则不仅传递信息还参与了核心业务流程(如模型优化、资源调度等)。
鉴于此,引入数据面对于6G系统的感知与计算能力具有重要意义。该方案旨在满足各类实时高效的数据收集与传输需求。具体而言,在促进跨域的数据协作能力方面具有显著优势:一方面能够有效提升数据复用效率;另一方面则能更好地实现持续积累的数据价值。在通感算控制优化过程中,实时状态数据的获取至关重要;基于AI优化时需考虑多时间点的历史数据积累效果才能提高模型性能。因此,在设计该方案时需要充分考虑以上多个关键指标之间的平衡关系。
请参考图4
请参考图4

3.3 通算融合服务的基本流程
如图5所示

The Internet Engineering Task Force (IETF) has established definitions for several computing networks, including Compute First Networking (CFN), Computing-Aware Networking (CAN), Segment Routing over IPv6 (SRv6), and Application-aware IPv6 Networking (APN6). These networks are built upon the foundation of IP protocols or routing protocols to ensure the timely dissemination and synchronization of routing information, computational state data, and application-specific data, thereby facilitating optimal link utilization and computing capabilities.
无线通信网络作为端到端服务的关键组成单元之一,在移动用户终端领域发挥着基础性作用。6G通算融合技术正是优化计算服务性能的关键手段之一。在移动网络通算融合核心技术研究方面,则主要聚焦于计算资源承载能力和负载信息更新机制、智能节点部署策略优化、以及多网协同算力资源配置这三个核心维度展开深入探讨。
为便于阐述起见,在讨论6G通算融合体系时可将其划分为两部分:即基础层与智能网关层;其中基础层主要完成数据处理与存储功能;智能网关层则承担数据传输与交互管理的任务;从体系架构设计来看;基础层采用模块化设计;而智能网关层则基于微服务架构实现灵活多端的功能扩展;具体而言;基础层包含数据采集模块、数据处理核心以及存储管理单元三个主要组成部分;而智能网关层则包括智能网关管理平台、动态资源调度系统以及智能决策优化引擎四个关键环节;
基于UPF下沉技术以及基站与UE位置坐标的分布特性,在6G通算融合中所展现出来的分布特性相较于MEC系统,在分布化能力方面具有显著优势。然而需要注意的是,在这种情况下每个计算功能节点所具有的计算资源相对有限,并且呈现出较高的动态变化性特征。这种特点使得现有基于管理功能的计算服务及负载更新机制在实时性方面存在一定的局限性;因此在6G通算融合架构中可预期的是一个能在网络层面实现对计算服务及负载信息进行实时反馈的支持体系框架。如图6(a)所示 ,为了应对日益增强的服务动态需求,在这一架构中CSN(Cell-specific Network Function Node)将提供两种标识符分别用于标识具体的计算服务及其对应的运行环境;同时该架构还具备定期或根据负载变化情况实现更新机制的能力。在此基础之上当相关数据传输至CSDTN(Computing Service Data Transport Node)时其相应的控制单元会主动获取最新的移动网络拓扑信息并及时反馈关键性能参数如时延与带宽等参数值;在这种情况下CSDTN主要负责数据面相关的功能节点运作状态监控与反馈机制设计工作
如图6(b)所示

在分析未来6G外部云计算服务与6G计算服务共存的情景时, 可实现通过6G通算融合以及IETF算力网络协同来完成端到端的网内与网外联合计算任务. 以此前提出的基于6G通算融合的解决方案为例, 可能存在的几种协同模式包括:
在6G网络内部计算服务信息和负载信息等的代理下,
将上述6G网络内部多个CSN的计算服务及负载数据传递给相关路由器或网络控制器(如SDN控制器)。
当用户的计算服务数据传输至相关路由器或网络控制器时,
其联合考虑6G网络内部相关信息与MEC相关信息来选择最合适的计算节点位置,
并实现端到端的算网融合。
选项2:6G网络CCN通过路由器或网络控制器采集6G网络外围的计算服务与负载数据。当用户的计算任务数据发送至6G网络内部的CSDTN时,该系统将与CCN协同,在网内及网外所有可能的计算节点中进行优化配置,以确保资源的最佳分配。
(3)选项3:将方案1与方案2进行融合形成的综合解决方案。在6G网络构建过程中,通过智能感知技术实现对内外部资源环境的有效感知与快速响应。针对不同场景下的计算需求以及现有资源配额安排,在接收该数据的第一站就能精准定位到合适的资源分配位置。
3.4 通感一体化关键技术
随着6G系统频段向毫米波甚至太赫兹方向延伸,其具备宽广频率范围和卓越穿透能力的特性,而未来大规模天线阵列与密集无线网络的部署,将共同推动6G在感知精度和感知分辨率方面性能显著提升.通感一体化是6G体系的一个显著特征.本节所讨论的关键技术限定在狭义感知领域.
依据感知信号发送节点与接收节点之间的差异,主要分为6种基本的感知类型(如图7所示),具体包括:
在这一模式下, 基站A会发射出一个特定频率的信号. 通过捕捉并分析其相应的回波, 我们能够完成对该区域电磁场特性的测量.
(2)基站间空口感知。此时,基站B接收基站A发送的感知信号,进行感知测量。
(3)上行空口感知。此时,基站A接收终端A发送的感知信号,进行感知测量。
(4)下行空口感知。此时,终端B接收基站B发送的感知信号,进行感知测量。
(5)终端自发自收感知机制运行。在此时阶段, 终端A发射出待测信号, 并利用捕获到的反射信号进行数据采集.
侧向通信链路建立后,在侧向通信链路中捕获来自发送方的信号并进行检测。

图8展示了通感一体化关键技术的相关图形说明。其中感知服务主要分为两类:对外感知和服务以及对内感知和服务两大类。对外感知方面,则指的是感知装置针对6G系统外的其他设备或环境参数进行采集与处理;具体而言,在智能交通领域主要完成车辆速度与距离测量;在健康医护领域则关注心跳频率与呼吸速率等生命指标监测;而在气象、农业及日常环境等领域则涉及天气状况与空气污染程度的监测等多方面内容。而对内感知方面,则主要聚焦于6G系统内部功能优化相关的数据采集工作:如基于终端定位的波束训练、基于非视距检测的信道估计以及基于环境重构实现网络资源优化等技术方案。

为了支持各类感知服务的实现,并满足其性能指标及效率要求,在图8中列出了9种典型的通感一体化核心技术方案。其中,通感一体化的波形设计与信号方案是实现感知性能与通信效能的基础支撑。这些核心技术方案主要包括三种不同的技术路径:一种是基于现有通信标准信号构建的统一架构;另一种是依据新型信号处理算法开发的设计理念;第三种则是以创新性融合原理为基础的新架构构建方法。在多天线系统的应用中,则涵盖基于虚拟阵列辅助的精确感知技术和基于波束赋形优化的高精度感知方案两种主要类型。相较于传统单节点式的通感一体化架构,在分布式收发节点间引入协同协作机制具有显著提升系统覆盖范围的优势:一方面可有效避免因单一节点自干扰而产生的测量误差问题;另一方面则能通过引入联合处理机制进一步优化系统的整体响应能力。在实际应用过程中需注意考虑各种非理想因素的影响:例如时钟偏移、载频偏移等都会对最终测量结果造成显著影响;此外信道不一致性和相位噪声等也会对系统性能产生累积性干扰作用。因此必须深入研究并解决这些问题的有效途径以确保系统的稳定运行。对于移动场景下的适应性需求而言,在实时数据处理方面仍需持续改进现有理论框架以提升系统的智能化水平。在这一领域内可以通过借鉴通信系统中的功率控制和带宽自适应等成熟技术思路来探索出适合于当前场景的最佳解决方案:具体而言就是要根据实时测量结果动态调整信号配置参数从而实现对系统效率的最大优化利用。此外,在智能反射面(RIS)与传统雷达结合的应用场景下又衍生出一系列新的研究方向:例如利用RIS增强定位精度的同时还可以借助雷达信号反馈进一步优化反射面的工作模式从而达到提升整体系统性能的目的。最后值得注意的是无线端到端(D2D)通信模式相对于传统的设备解耦(Device-free)模式不仅能在基础功能层面提供一致性的信息采集能力还能额外获取目标设备的信息如设备ID等关键参数信息这一特性使得其在实际应用场景中展现出更大的潜力

4 未来研究方向
本文阐述了通感算融合的系统架构与关键技术。然而,在实际应用中该技术仍面临诸多困难。
4.1 对外服务与对内服务的融合设计问题
在6G系统中配置计算与人工智能资源通过科学编排可同时支持内部与外部服务的运行。然而,在第1.5节所述内容中指出,AI对内服务与AI对外服务在应用场景及其体系架构上存在显著差异。从应用场景的角度来看,在用例呈现显著差异的同时,在问题模型、人工智能协作方、数据流向、模型需求、推理精度、实时性以及算力需求等方面也存在明显差别。因此难以单一高效的通信智能化(对内)体系满足千行百业对于个性化的AI(对外)服务需求的变化多样性。从体系架构的角度来看,在构建对外服务时需要经过更多的通信协议层次以及额外的安全加密措施等步骤,并且还需要考虑隐私保护技术的应用(如隐私保护)。而针对对内服务而言其实例可以通过AI与其所在的内部协议信令机制完成数据采集、模型交互以及功能管理等功能实现相应的支持工作。需要注意的是这类对外业务通常并不涉及计费及业务管控环节相关的操作。关于如何高效整合内外部的服务架构以及具体的实现方案尚有待深入研究探讨;而对于感知域内的对外及对内业务如何进行设计性的融合同样面临着诸多值得深入思考的问题
4.2 通算融合网络的十大基础问题
文献[22]从理论基础、协议架构及算法机制这三个维度对通算融合网络的关键性问题进行了深入阐述。其中,在理论基础方面涉及四个关键问题:分布式信息处理的数学基础、通算一体环境下信息熵的重定义、融合计算中的信源编码问题以及通算一体场景下的网络信息论。在协议架构方面则包括三个核心技术:支撑存算一体计算架构及芯片设计的技术创新;智能通信体系及网元内生计算机制的技术创新;以及通算一体网络架构和融合控制机理的关键技术突破。在算法机制方面则聚焦于三个前沿议题:多智能体任务协同和性能优化理论研究;通信资源与计算资源互换运作模式及其联合编排策略;数据安全防护体系及隐私保护机制的技术创新。对于上述十大关键性问题的研究解决方案将是未来推动通算融合网络技术发展的重要方向
4.3 数据面的空口协议栈设计,与其他面的高效协作问题
从无线协议栈的角度分析发现,在5G通信体系中,其控制面与用户面在层1和层2层面均具有相同的配置特性;然而在层3层面则呈现出差异性配置:其中在RRC(Radio Resource Control)方面采用了无线资源控制技术,在SDAP(Service Data Adaptation Protocol)方面采用了业务数据适配层技术。目前对于6G数据面是否需要实现数据分隔与传输控制以及如何明确数据面空口协议栈应包含哪些具体协议层次或功能模块等问题仍需进一步研究[23]。进一步研究的方向还包括探索数据面与通信网络控制面及用户面之间如何建立高效的协作机制。现有5G网络通过LMF(Session Management Function)、NWDAF(Network Data Analytics Function)、DCCF(Data Collection Coordination Function)等网络功能节点以及UPF(User Plane Function)等用户平面功能节点实现了部分网络数据分析与业务数据传输;而6G统一的数据服务框架设计必须能够与相关层面进行高效协同工作;这不仅有助于满足当前网络智能化的需求;更能支撑感知端与计算端的数据处理能力;从而为新型感知计算服务提供理论支撑和技术保障
5 结束语
涵盖沉浸式XR技术、全息远程呈现方法以及交互型3D虚拟数字人的创新应用等领域的前沿技术发展,在通信能力、感知能力和计算能力方面提出了更高的要求与挑战。本文深入解析了通感算服务及其具体应用场景,并对不同层次的服务指标体系进行了系统性定义。为了实现通感算融合的服务机制及其性能保障需求,在6G时代背景下全面支持通信能力与感知能力及计算能力的协同运行,并致力于提供涵盖信息传递效率优化、信息生产方式革新以及信息处理深度提升等多个维度的信息综合管理解决方案。这种新型解决方案旨在赋能无数创新应用场景并推动未来产业生态发展进程。
针对6G环境下通感算融合的基本功能诉求,在文章中构建了一个完整的系统架构框架,并明确了其核心要素:即融合化特征的设计理念与支撑技术体系的关键点所在。
面向数据层面的具体支撑保障措施,在文章中提出了一套完整的数据面体系方案:即从基础层到顶层的数据处理链路进行全面规划,并在此基础上提出了多维度协同优化的具体实施路径。
文章重点研究了面向6G环境下通算融合模式下的基础理论体系构建问题:即从基础层到顶层分别构建相应的支撑技术和实现方案。
在深入探讨感知与计算能力协同发展的基础理论框架后,在文章中重点解析了基于多感官互联特点的关键技术创新要点:包括统一化的波形设计方法论、多天线协同感知机制优化策略以及网络层面上的智能协作机制设计等方面的技术要点。
最后一个问题聚焦于未来发展路径探索:即从技术创新层面提出了若干关键研究方向建议;从应用层面提出了若干重大的理论突破课题;从体系层面提出了若干重要的实践探索方向;并就当前研究工作中的关键瓶颈问题展开了深入探讨。
