最新综述!3D Gaussian Splatting
请将以下信息作为备注填写到聊天记录中:方向、学校/公司名称及昵称,并在底部补充行业细分领域相关群聊。
关注下方二维码

读者个人理解
本文对Gaussian Splatting技术展开了系统性研究,并对其在3D重建与视图合成领域的最新发展与应用场景进行了全面解析。从基础层面阐述了该方法的基本理论框架及其核心优势,在此基础上深入分析了其在处理动态形变物体、实现高质量文本内容生成、优化计算效率与性能等方面的技术创新成果。同时对当前面临的主要挑战进行了系统性探讨:包括计算开销、内存占用问题以及性能-精度权衡等关键问题的深入剖析。最后对Gaussian Splatting方法的实际应用场景进行了全面梳理,并对未来研究方向进行了展望。

3D重建与新视角合成
3D数据的表示
主流表示方法 :主要涉及三维散点数据集(点云)、三维网格结构以及体素化模型。这些主流的3D数据表示方法在计算机图形学以及计算机视觉领域中具有广泛的应用。
新型方法:该研究引入了新兴方法(neural networks/MLP)与Gaussian splats作为核心组件。该研究开发出一种新方法(novel approach),其中涉及神经网络/MLP与Gaussian splats作为关键组成元素,并借助深度学习技术实现了有效捕捉并准确描述3D物体及其环境特征的目的


数据集
Gaussian Splatting模型常见于涵盖多组稠密图像场景的应用中。这些场景中的相机姿态通常为未知参数,在结构光(SFM)框架下可通过 COLMAP 库进行求解计算。
该研究采用了Mip-NeRF360、Tanks&Temples以及Deep Blending等数据集作为数据集,并涵盖了不同场景下的多张图片;可被用于训练与测试Gaussian Splatting模型。

3D重建和NVS技术
3D重建与视图合成技术经历了传统算法与深度学习算法的演变,并结合神经辐射场(NeRF)以及高斯散射(Gaussian Splatting)等方法的发展。这些方法通过对图像中的三维几何结构与外观细节的学习显著提升了重建与视图合成的性能水平。
3DGS的基本原理和核心要素
Gaussian Splatting通过大量三维高斯分布或粒子模拟三维场景;每个粒子包含其位置信息以及朝向方向等关键参数;在渲染过程中,在二维空间中对这些点群进行投影;随后采用了最优化策略来进行组织安排。

图4呈现了Gaussian Splatting算法的架构。在原始算法中,包含有具体的步骤。
SfM :使用SfM从图像中计算出点云,使用COLMAP库进行处理。
表示成Gaussian splats:将每一个点表示成对应的Gaussian splats,并将其映射到目标栅格空间中。
参数优化:采用随机梯度下降等与神经网络相关的训练策略来调整Gaussian Splats的参数,以实现高质量表示的效果。
不同iable Gaussian栅格化 :采用不同iable Gaussian栅格化方法将Gaussian splats投射至二维图像中,并按照深度顺序排列它们的位置,在前向和反向传播过程中优化每个像素的位置。
数学表示与渲染过程
在这一部分中详细阐述了Gaussian Splatting技术所采用的数学表示方法及其渲染流程。该技术是一种用于三维重建与视图合成的关键方法,在其运作机制中主要基于大量三维高斯函数(即Splats)对场景进行建模,并通过这些Splats生成所需的新视角图像。该技术的核心概念是利用大量三维高斯函数来表征场景细节,并在此基础上构建新的观察视角。
3D高斯的参数化 :
均值:一个三维向量,表示高斯函数的中心位置。
协方差:由一个由3×3矩阵构成的数学模型,在空间中表征了高斯函数的空间形态,并决定了其在空间域内的扩展特性。
颜色:一个三维向量,表示高斯函数的颜色。
透明度:一个标量,表示高斯函数对渲染图像的影响程度。
高斯函数的投影 :
将3D高斯函数的均值通过透视投影转换到摄像机坐标系中,得到。
将转换到像素坐标系中,得到。
为了估算高斯函数协方差在像素空间中的转换关系,选择泰勒展开式的一阶近似作为基础模型。
高斯函数的深度合成 :
在每一个像素点上确定所有参与合成的高斯核对应的权重系数,并将其与各自的α值相乘后对输出结果进行叠加

透明度的计算基于高斯函数在像素中心与高斯函数中心的偏移量。

采用在线方式计算,即从前景高斯函数到背景高斯函数的顺序计算。
总体而言,这一部分内容对Gaussian Splatting所采用的数学表达方式以及其渲染过程的具体实现细节进行了深入探讨,并为掌握该技术提供了必要的理论基础。
质量评估矩阵
本节详细阐述了Gaussian Splatting框架中常用的图像质量评估指标及其应用背景。该部分内容旨在量化生成图像与真实图像之间的视觉相似性,并通过对比分析来优化生成模型的性能。其中主要包含三个关键指标:峰值信噪比(PSNR)、结构相似性指数(SSIM)以及感知图块差异测度(LPIPS)。
峰值信噪比(PSNR):
PSNR是一个无参考的质量评估指标,用于比较两个图像的质量。
计算公式为:

其中定义为图像中的峰值;该指标代表了图像与其真实图象之间的均方误差
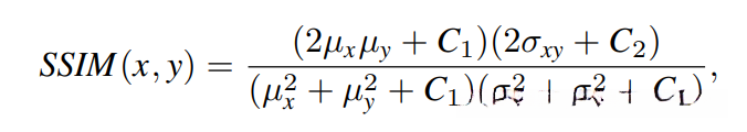
结构相似性指数(SSIM):
SSIM是一个全参考的质量评估指标,用于比较两个图像的结构相似性。
计算公式为:

其中涉及图像A和B的局部统计平均值分别为A_avg与B_avg,并分别对应于各自图像的空间分布特征参数;同时涉及图像A与B的局部统计方差分别为A_var与B_var,并分别反映了各自图像的空间变化特性指标;此外定义为图像A与B之间的局部协方差,则用于衡量两幅图景在空间尺度上的相似性程度;最后引入常数值作为归一化因子使用
感知图像补丁相似度(LPIPS):
LPIPS是一种基于全局特征的质量评估标准;该方法通过提取并比较两幅图像的空间位置编码来衡量它们之间的视觉相似性。
计算公式为:

其中涉及到的内容包括原始图像及其生成版本在特定层级上的特性数值;这些数值分别对应于该层级的空间维度参数。
这些质量评估指标有助于研究人员和开发者对Gaussian Splatting技术进行性能评价,并不仅促进算法优化与改进
最新进展

这些进展涉及了从提升渲染效率与质量延伸至拓展应用领域等多个方面。具体而言,这些进展可以详细说明为以下几个方面:
动态场景和可变形物体建模方面的进展

重点探讨了Gaussian Splatting技术在动态环境下的应用与发展情况,并详细分析了其在可变形物体建模领域的创新成果。研究者基于对Gaussian Splatting算法核心机制的深入解析,在现有方法的基础上进行了系统性优化与改进。具体而言,在理论框架构建方面提出了新的分析视角;在算法优化设计上引入了创新性的改进策略;在实验验证环节则建立了更为完善的评估体系以全面检验算法性能提升效果
运动和跟踪 :
在动态场景中,在捕捉场景运动特性的过程中,默认情况下所有参数都会生成一个3D高斯矩阵(即...)。然而,在捕捉运动时会引入一些附加约束条件:例如位置坐标会随着时间变化而变化
动态3D高斯:几种不同的方法均实现了对原始Gaussian Splatting表示的扩展;每个点通过绑定到特定的运动系数实现关联,并通过共享机制实现了基轨迹的一致性。从而使得单独调节场景运动状态以生成多样化的运动组合成为可能。
表达或情绪变化和可编辑的数字人像 :
一些方法通过稀疏的关键点进行训练以学习6DoF变换基,并利用隐式的变形表示来捕捉形变特征。例如,Huang等研究人员采用三维高斯函数结合变形多层感知机来进行表达建模
可编辑的数字人像:这些方法允许用户通过便捷的控制信号实时处理场景中的元素,并非需要预先计算控制信号。例如,在该领域中 Yu 等人开发了 Controllable Gaussian Splatting (CoGS) 方法。
非刚性或可变形物体 :
3D高斯与形变场:若干种方法采用3D高斯函数与形变场来描述动态环境中的变形物体。例如,Yang等学者提出了一种基于可变形的三维Gaussians的方法。
现有技术中存在多种方法用于实现对非刚性物体动态行为的建模与分析。其中一种具有代表性的方法是通过神经参数化高斯模型来捕获非刚性物体的动态行为。该研究团队提出了具有创新性的NPGs架构作为具体方案
如何结合扩散模型
本节重点阐述了Gaussian Splatting技术如何与扩散模型协同工作,在基于文本描述重建3D对象方面发挥重要作用。其中本节将围绕以下几个关键问题展开论述:
文本处理方面,则聚焦于通过Gaussian Splatting技术实现3D物体的生成。这些物体能够基于文本描述而被创建出来。具体而言,在实现过程中涉及以下几个步骤:首先采用扩散模型算法初始化出一批离散化的三维点云数据;接着通过Gaussian Splatting算法将这些离散的点云数据转化为连续的高斯分布球体;最后对这些高斯分布的球体进行渲染处理,从而得到完整的三维图像展示。
降噪与提升质量:该研究领域聚焦于如何利用Gaussian Splatting技术以改善三维物体生成的质量。其中的主要手段是通过扩散模型来优化Gaussian Splatting的过程,并结合新型降噪技术以进一步提升生成效果。


本文主要探讨了研究如何将Gaussian Splatting技术与其他深度学习方法相结合的过程,并详细说明了这一过程能够从文本描述中生成3D对象的具体目标。通过这种方式,在Gaussian Splatting在3D建模方面的优势得到了充分的发挥,并且扩散模型则展现了其在生成高质量3D对象方面的强大能力。
这类神经网络系统的主要功能是从随机噪声中重建图像。
该技术有助于生成高保真度且具细节的三维物体。
例如Li等人开发了GaussianDiffusion框架,并将其与Langevin动力学扩散模型结合使用。
此外,在研究如何改进扩散模型算法的同时, 还有一些方法致力于提升生成质量. 阳等人提出的统一框架, 通过优化降噪分数的方式显著提升了其在3D对象生成任务中的性能. 总体而言, 主要探讨并展示了如何将Gaussian Splatting技术与扩散模型相结合的方法论, 目标是从文本描述中生成3D对象. 并进而拓展了Gaussian Splatting技术的应用领域
在优化和加速方面的进展
该技术对Gaussian Splatting的发展进行了深入探讨,并着重研究了优化方案的实现路径及其性能提升效果。具体而言,在算法设计上进行了多维度的改进以显著提升计算效率,并在此基础上实现了对现有系统资源的有效利用优化策略;此外还重点分析并提出了若干关键性能指标的具体量化评估方法;该研究工作涵盖了以下几个关键领域:图形渲染效率提升、光线追踪技术优化以及并行计算架构改进等多方面的创新探索与实践成果
优化与精简:该方向致力于探索如何通过降低Gaussian Splatting中的采样密度以及精简几何信息以减小内存占用并提升渲染效率的具体方案与技术路径。具体而言主要包含两方面的内容即基于学习机制实现的有效采样策略以及利用编码本与网格索引表以缩减几何信息存储空间的技术方案。
加快训练与推理:该研究领域着重探讨如何借助Gaussian Splatting技术实现训练与推理效率的提升。具体而言,该方法通过引入结构化噪声以及基于变分Gaussian Splatting的模型架构有效降低了收敛过程中的挑战以及去噪阶段的困难。同时利用网格表示与新型变分模型架构显著提升了渲染效率。
总体来说,主要阐述了三种改进措施:减少高斯点的数量、压缩了几何属性的信息以及借助高效的几何数据结构。这些优化手段显著提升了其训练速度和推理速度。通过这些改进手段使得Gaussian Splatting技术在实际应用场景中的应用更加可行,并且从而可能扩展到多个应用场景。
具体来说,在降低高斯点数量这一问题上有一些研究采用了学习生成的遮罩策略以减少高斯点的数量。这些工作不仅关注于降低内存占用以及渲染所需的时间。例如,在该领域中广泛认可的是Lee等人的Compactic 3D Gaussian Representation框架。此外,在提升渲染效率方面也存在多种探索性工作:例如,在提升渲染效率方面也存在多种探索性工作:Navaneet等提出了基于K-means的向量量化方法以提高网格表示的有效性
在渲染和着色方法方面的进展
重点介绍了Gaussian Splatting技术在渲染与着色方法方面的最新发展。本节内容着重探讨了如何通过对Gaussian Splatting技术的原始表示进行调整,并对其优化方法进行优化。具体而言,则涵盖了以下几个方面的详细讨论:
渲染与着色:这一领域致力于优化Gaussian Splatting的渲染与着色策略, 以提升图像质量并缩短渲染时间. 具体策略包括引入新型滤镜, 采用先进着色方案以及结合多层三维高斯函数以实现逼真且高效的视觉效果.
实时渲染
物理基础渲染 :这一领域致力于通过Gaussian Splatting技术来呈现逼真的物理效果。具体而言,则是采用多种着色模型以及更为先进的渲染算法以提升图像的质量和细节表现能力。
总体而言,在Gaussian Splatting领域主要进行了深入的探讨和分析,并详细阐述了多种优化策略以提升渲染质量和效率的方法。这些改进使该技术在实时应用中变得更加适用,并有望扩展到多个应用场景。
具体而言,有若干研究采用新增不同类型的滤镜(包括3D平滑滤镜与2D Mip滤镜)以提升渲染效果.其中一位研究者是Yu等人的Mip-Splatting方案.The exploration of more sophisticated coloring models, such as reflection-based models, has also been utilized by some studies to achieve physically accurate rendering effects.A specific example is Gao et al.'s Relightable 3D Gaussian approach.
在压缩方面的进展
在文档的IV. FUNCTIONAL ADVANCEMENTS部分中,E. COMPRESSION重点介绍了Gaussian Splatting技术在压缩方面的进展。本节着重探讨降低Gaussian Splatting中高斯点的数量以及优化几何属性,从而降低存储需求同时提升渲染效率。具体而言,本节涉及以下几个方面:
存储压缩 :该研究方向主要研究如何通过减少Gaussian Splatting中的高斯点数量以及优化其几何属性表示方法来降低存储占用量。具体而言,在具体实现层面,则主要采用学习机制设计掩码策略来降低高斯点的数量,并且同时利用编码本和网格表示模型来实现几何属性的高效压缩。
快速渲染 :本研究领域致力于通过优化高斯点的数量以及精简几何数据特征来实现更快的视觉呈现效果。具体而言,则是采用结构化噪声方案与变分Gaussian Splatting模型相结合的方式以解决收敛性及降噪难题,并利用网格表示法与新型变分模型架构进一步优化视觉呈现效率。
就总体而言而言,在Gaussian Splatting技术方面取得了一系列改进措施与成果。具体来说,在降低存储需求方面采取了降低高斯点数量的方式,在缩减几何属性数据量的同时采用了更为高效的组织方式以提高渲染效率。这些优化措施使得Gaussian Splatting技术得以更加容易实现,并且还可能进一步拓展其在各个应用场景中的应用范围
具体而言,一些研究采用了基于学习机制设计的遮罩策略以减少高斯点的数量,从而有效降低了系统的存储资源消耗与渲染效率.例如,Fan等人所提出的LightGaussian方案.此外,一些研究还进一步探讨了采用编码本与网格表示相结合的方式以压缩几何属性的数据量,使得系统的总体存储资源消耗得到显著降低同时渲染效率也得到了明显提升.例如,Navaneet团队开发出了一种基于K-Means聚类算法的向量量化优化方案
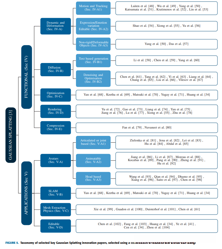
应用案例
深入阐述了Gaussian Splatting技术在各领域的应用案例。该部分重点探讨了Gaussian Splatting技术在数字图像领域、SLAM(同步定位与映射)以及网格提取及物理仿真过程等方面的应用。具体而言,该部分内容涵盖了以下几个关键领域:
虚拟数字形象:这一领域致力于通过Gaussian Splatting技术实现高精度的虚拟人物建模。研究重点包括利用该技术捕获人类从少数角度下的姿态特征,并构建三维数字化模型。其中一位研究者Zielonka等人成功运用此方法实现实时渲染效果;另一位研究者Jena等人进一步优化了基础SMPL几何模型,在此基础上将人物皮肤应用到任何部位以模拟人体变形;还有另一位研究团队Lei等人开发出了一种新方法(GART),利用混合型态的移动三维高斯函数显式地逼近变形主体的形状特征及其外观表现。



SLAM(同步定位与映射):该领域致力于研究如何借助Gaussian Splatting技术实现实时定位与环境重建。具体而言,则是由Gaussian Splatting方法用于建模三维场景,并结合多种优化策略以实现动态更新与精确Mapping过程。例如,在该领域中已开发出了GS-SLAM系统这一创新解决方案:该系统利用Gaussian Splatting技术对三维空间进行建模,并通过高效的优化算法实现了实时定位与重建功能;此外还有SplaTAM方案:这种方法基于高精度的Gaussian Splatting建模,并结合创新性算法实现了高质量的动态Mapping效果。

网格提取与物理仿真:该方向专注于利用Gaussian Splatting技术进行网格抽取及物理模拟。具体来说,首先利用该技术来表示复杂的3D场景;其次采用多种优化手段提取高质量的网格模型并完成相应的物理仿真过程。例如,Xie等人提出了一种基于连续力学及偏微分方程的方法,通过驱动Gaussian kernels的演化过程实现了运动生成,并获得了令人满意的渲染效果;而Guedon等人则提出了另一种基于正则化项的方法,通过改进高斯核与场景表面的对齐关系,结合泊松重建算法实现了快速且可扩展性的网格提取方案

这些应用案例充分展现了Gaussian Splatting技术在数字人像、SLAM以及网格提取与物理仿真等多个领域内的显著应用潜力。这些应用案例不仅为Gaussian Splatting技术的进一步发展提供了宝贵的实践经验与应用场景。
在编辑方面的进展:本研究着重探讨如何通过对Gaussian Splatting算法中原始表示形式及优化策略的深入调整,在三维场景编辑与局部点操作方面取得显著进展。具体而言,则是围绕以下几个重点方向展开了深入研究:
编辑策略:这一方向主要关注如何通过优化Gaussian Splatting的表现形式及改进手段,以实现对三维场景的实际修改。具体而言,则是采用Gaussian Splatting方法对三维场景进行建模,并借助调整高斯参数的技术来完成场景的具体修编工作。
点操作 :在这一领域中研究如何利用Gaussian Splatting技术执行3D场景中的点操作。具体而言,该方法通过将场景表示为高斯分布,并调整其参数以完成对各个点的操作

就整体而言,这段文字阐述了通过调整Gaussian Splatting的基础表示以及优化策略以实现对三维场景进行编辑和执行单点操作的技术手段。经过这些改进后,在实时应用中这一技术更加实用,并可能为其提供广泛的应用前景。这样的进展不仅提升了技术的实际效果,并且可能为其在未来的发展铺平道路。
具体来说,在实现实例空间中场景细节编辑方面取得进展的同时
相关讨论
对Gaussian Splatting技术的当前发展状况、面临的困境以及未来的发展重点进行了全面探讨。具体而言,这一内容主要涉及以下几个方面:
技术优势 :
优化与渲染:Gaussian Splatting技术借助3D高斯表征实现了性能上的提升,并显著提升了视觉质量并实现了高效的训练速度。此外采用了一种基于区域划分的渲染策略以保证了实时渲染下的视觉效果
动态与可变形对象处理 :
基于Gaussian Splatting的技术通过调整原始表示来处理动态与可形变的对象。这包括引入时间相关的参数(如3D位置坐标、旋转角度以及缩放比例等),同时采用球谐展开来表征颜色与透明度参数。这些优化使Gaussian Splatting技术能够更加精准地捕获动态环境中的变化与可形变物体的行为特征。
文本生成 :
借助扩散模型的技术
借助扩散模型的技术
借助扩散model的技术
利用diffusion model进行image generation
借diffusion model之力
优化与速度 :
structured noise, variational Gaussian splatting model, integral matching :researchers aimed to enhance the training and inference speed of Gaussian splatting by developing a series of innovative techniques. These techniques encompass structured noise, variational Gaussian splatting models, and integral matching approaches. Recent advancements have demonstrated that Gaussian splatting technology has significantly improved its efficiency in handling dynamic objects with deformability and in generating text content.
渲染与阴影方法 :
滤波器、编辑与光线追踪:研究团队为提升Gaussian Splatting算法的渲染质量与阴影模拟效果而开展深入研究,并成功开发出多种改进方法。这些创新性方法主要体现在采用不同类型的滤波器,并结合现代图像编辑功能与光线追踪技术的应用。经过这些改进后,Gaussian Splatting技术在渲染效果和阴影表现方面变得更加逼真且受控。
压缩 :
知识蒸馏与向量量化:研究人员为了将Gaussian Splatting的技术表达方式进行缩减,并研发了多种创新性技术来实现这一目标。其中一项关键的技术是知识蒸馏与向量量化等方法的应用。这些创新性进展不仅降低了模型的计算复杂度,并且在处理大规模场景时表现出更高的效率和稳定性
就Gaussian Splatting技术的发展现状、存在的问题及未来研究方向进行了全面探讨。一方面,在处理动态物体、可变形模型、文本生成与转换、优化效率以及渲染速度等方面取得了显著进展;另一方面,在阴影计算与渲染效果优化以及数据压缩效率方面也取得了重要进展。尽管如此,在计算复杂度、内存占用量以及边缘模糊等问题上仍存在诸多挑战;此外,在性能与精度之间的平衡问题也需要进一步解决。未来研究重点可能集中在优化算法改进与加速技术突破上,并探索其在现有渲染框架中的集成应用。
总结
Gaussian Splatting技术在实时渲染与动态场景表示方面展现出显著优势,并为图像生成、VR/AR、机器人控制、电影动画、汽车设计、零售业以及环境研究等领域提供了有效的解决方案。尽管该技术已在某些应用中取得重要进展,但与NeRF等替代方法相比,在实现照片级真实感方面仍存在明显差距,并且在处理复杂场景时可能面临计算开销较大以及渲染效果受限等问题。
探讨了Gaussian Splatting技术未来发展的潜力方向
参考
[1] Gaussian Splatting: 3D Reconstruction and Novel View Synthesis, a Review
计算机视觉工坊交流群
目前我们已成功搭建了3D视觉领域的各类社群,并涵盖以下技术方向及应用领域:2D计算机视觉、大模型、工业3D视觉、SLAM技术、自动驾驶技术、三维重建技术和无人机应用等
2D计算机视觉: 包括图像分类与分割任务(Computer Vision for Image Classification and Segmentation)、目标检测技术(Object Detection Methods)、医学成像领域(Medical Imaging)以及生成对抗网络相关应用(Generative Adversarial Networks in Practice)。此外还涉及OCR技术(Optical Character Recognition)、二维缺陷检测算法(2D Defect Detection Methods)、遥感与测绘技术(Remote Sensing and Surveying Techniques)、高分辨率重建技术(High-Resolution Reconstruction Methods)、人脸识别系统(Face Recognition Systems)、行为识别系统(Behavior Recognition Frameworks),同时涵盖模型量化剪枝方法(Model Quantization and Pruning Techniques)以及跨领域学习框架(Cross-Modality Learning Approaches)。
大模型: 基于自然语言处理(NLP)、计算机视觉(CV)、语音识别(ASR)、深度学习框架中的生成对抗网络驱动的大规模模型以及强化学习驱动的对话型交互系统等
**工业3D视觉:**相机标定与校准、深度信息提取、三维空间点云数据分析、结构光投影技术研究、抓取与定位技术优化、质量控制中的缺陷识别方法研究等。
SLAM: 视觉空间定位与建模、基于激光雷达的空间定位技术、基于语义的理解与定位技术、状态估计方法(滤波算法)、多源数据集成处理(多传感器融合)、传感器参数优化配置(多传感器标定)、运动物体追踪与建模(动态SLAM)、目标跟踪与空间建模结合技术(MOT SLAM)、深度估计技术(NeRF SLARM)等
自动驾驶:
三维重建: 3DGS、NeRF、多视图几何、OpenMVS、MVSNet、colmap、纹理贴图等
无人机: 四旋翼建模、无人机飞控等
除此之外,还包括:人才招聘(求职)、硬件配置选择(硬件选型)、三维重建技术的实际应用(视觉产品落地)、学术前沿动态(最新论文)、三维重建技术发展动态(3D视觉最新产品)以及三维重建技术动态报道(3D视觉行业新闻)等信息交流群
请加入小助手 dddvision,请提供以下备注内容:研究领域、所属机构及个人标签(举例如下:3D点云|清华大学|小草莓)。邀请你加入

▲长按扫码添加助理
3D视觉学习知识星球
3D视觉从入门到精通知识星球是国内首个专注于三维视觉技术的学习与交流平台,拥有超过6000名会员,致力于打造 members互动与学习的社区空间。该平台提供丰富的学习资源,包括:课程库包含近20门价值超6,并涵盖多个核心方向;前沿论文分享及代码资源;行业最新模组与实践项目;技术书籍推荐等多维度的学习支持体系;此外还提供编程基础与工具学习机会,以及丰富的实战项目与作业练习机会;平台还设有求职招聘、面经分享及面试题库等实用服务项
欢迎加入3D视觉从入门到精通知识星球,与其他学习者共同进步!

▲长按扫码加入星球
3D视觉课程官网:www.3dcver.com
该系统集成了多种先进的三维重建技术和智能算法

▲长按扫码学习3D视觉精品课程
