高效的半实物仿真系统平台——ETest
1.设备组成
ETest_RT系统的主要组成部分包括硬件系统和软件系统两大部分。硬件系统由上位站和实时下位站构成。上位站采用通用便携型计算机运行基于Windows的操作系统,并负责执行测试资源管理、测试设计规划、任务调度协调以及相关服务功能。实时下位站则配置PXI测控处理器,并通过PXI接口卡实现与被测设备的连接。软件系统则由测试管理模块、数据采集模块以及通信协调模块等构成。

ETest_RT基于构件化分层架构的设计采用C++语言构建底层代码,并依赖GCC和CMake作为底层开发环境;上层框架则基于Microsoft Visual Studio平台采用C#语言实现,并通过图3-2展示出完整的分层结构

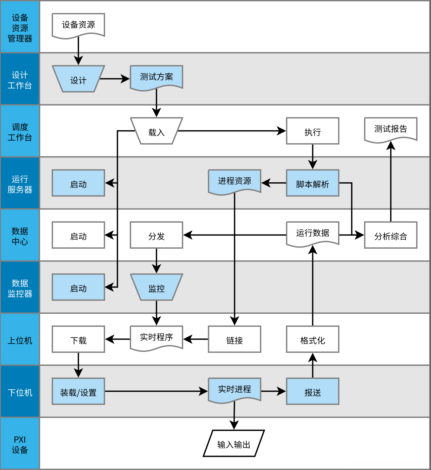
基于ETest_RT平台的装备嵌入式系统软件测试步骤如下(见图3-3):
首先借助设备资源管理器完成设备资源的规划与搭建,在此过程中运用测试设计软件构建待测系统模型以及制定相应的测试用例和数据存储方案,并最终生成完整的测试方案文档。
随后在测试调度台中加载测试方案后端模块,并依次启动运行服务器、数据中心及数据监控器等关键组件。
运行服务器会对预设的自动化测试脚本进行解析并生成相应的进程资源,在此基础上借助编译器将程序导入至实测下位机设备中完成安装部署工作。
实测下位机系统将实时加载相应的运行脚本并根据预先设置的各项参数条件启动相关作业流程,在此过程中各作业单元通过PXI总线与其他关键设备进行协同交互以保证系统的正常运转状态。
在实际执行过程中实时下位机作业单元会持续向其上级上位机节点传输各类采集到的数据信息,并通过指定的数据传输通道将这些信息分发至数据中心以及相关的监控分析平台以便及时获取最新的运行状态信息;
在整个测试过程中通过集成化的监控管理系统对各项关键指标进行动态跟踪记录并提供相应的分析结果以辅助评估整个系统的性能表现及稳定性水平。

2、各模块主要功能
(1)硬件部分
硬件系统由上位机与实时下位机构成,并分别采用了不同的计算设备实现功能。其中上位机基于通用商业笔记本电脑平台运行相关软件系统,在实验过程中能够实现对实时数据的有效采集与处理;而实时下位机则配置了PXI测控型处理器作为运行核心设备,在实验过程中能够提供高精度的数据采集与控制能力以满足实验需求。此外,在整个实验环境中还通过PXI总线接口直接连接至测试用下的PXI测控型处理器并结合相应的信号转换电路完成了一系列标准化接口协议的实现工作;在这样的环境下所有主要硬件设备均能够正常运行并完成预期的功能目标
① PXI机箱
该产品配备紧凑型9槽PXI机箱系统配置1个主系统槽、1个触发总线触发槽以及7个PXI/Compact PCI外设槽。
该设备具备广泛的温度工作范围,在-0度至+50度之间可稳定运行。
运行时噪音达到41.6分贝贝(dBA),属于超低噪音范畴。
该机箱配备智能化的机箱管理功能。
采用5.9公斤轻质铝/钢复合材料设计。
整体尺寸为280毫米宽×177毫米深×303毫米高。
配备强大的工业级交流电源输出功率可达350瓦特(W)。
产品内置全面LED监控系统覆盖电源状态、环境温度及风扇运转状况。
② PXI控制器
采用Intel® Core™ i9-7500U处理器
配备VGA与DVI接口实现双屏显示
支持双通道DDR3 SODIMM内存模块,并提供16GB容量选择
在满负荷运行时可处理高达132 MB/s的数据传输速率
内置一个250GB SATA硬盘驱动器
配备丰富的人机交互接口(I/O)资源
支持自定义可编程的看门狗时钟配置
③ 1553B总线板卡
双通道多功能,每通道为双冗余的A、B通道
支持1M/2M/4Mbps及用户自定义波特率
帧间隔和消息间隔时间可软件设置
支持时间戳,分辨率1μs
支持自测试、错误注入
支持中断、支持外触发
BC模式(总线控制器)
BC帧可编程
消息间隔可编程
非周期性消息可动态插入
数据双Buffer
可编程
BusA、BusB可选
支持分支跳转消息
支持错误注入
RT模式(远程终端)
单数据Buffer
双数据Buffer
子地址循环数据Buffer
非法命令可编程
支持错误注入
BM模式(总线监视器)
100%消息记录
监视数据可编程过滤
接收时间戳
④ ARINC429总线接口板卡
【通道数
通讯速率
字间间隔
⑤ CAN总线板卡
双端口
通信速率范围:支持从1千比特每秒至1兆比特每秒的任意波特率设置
实现双向通信功能,并提供发送端(即 CAN 发送)与接收端(即 CAN 接收)的完整接口
兼容基于 CAN 域的标准协议版本 2.0A 和版本 2.0B
⑥ RS232/RS485/RS422总线接口板卡
【通道数
⑦ 模拟量输入AD
多路并行采样
ADC的分辨能力为16位
最高采样频率为100 KHz
量程调节控制
存储容量为4 MSa/通道
⑧ 模拟量输出DA
支持8个模拟输出通道
DAC的分辨率设置为16位
本设备可配置16个TTL/COMS数字输入和输出通道,并可通过配置实现输入和输出的调节
设备支持2个32位计数器模块
⑨ 数字量输入/输出
本系统支持多达32个TTL/SCM接口的并行通信功能。
每个光隔离单元均具备独立的输入输出特性。
系统的最大传输频率为1MHz。
系统的大容量存储能力高达4MB每条数据路径。
⑩ 上位机
CPU: 双核架构采用i5-6200U处理器芯片组设计
运行频率达最高可达至约 2.3 GHz
内存:DDR4型运行速度达 2133 MHz ,总容量达到 8 GB
固态硬盘:系统存储空间配置为 256 GB
显示屏:主流主流14英寸屏幕分辨率设置为 1920×1080 像素
独立显存:专用独立显存空间配置为 2 GB
(2)设计工作台
本系统旨在对被测设备及其外部接口进行建模,并完成协议的编辑与分析工作。主要功能体现在以下几个方面:
(3)测试运行服务软件
测试运行服务包含多个关键组件:测试调度台、运行服务器以及数据中心。这些组件均与客户端软件协同工作,在完成自动化测试执行的同时支持数据采集与分析功能。具体功能如下:
(4)运行客户端和数据监控器
运行客户端位于测试执行服务器与上位机之间,并充当通信代理角色,在这一职责下负责管理数据转发以及对客户端测试流程的控制。该系统由两个主要模块构成:第一模块负责实时子系统管理;第二模块则提供资源支持及服务接入能力。具体而言,在使用该平台时用户将首先完成服务接入配置;随后登录到服务管理界面;接着根据需求选择并配置多个监控面板;最后启动相关服务并进行参数设置以满足业务需求。
该平台具备强大的动态资源分配能力,并支持多种类型的数据展示方式包括协议解析后的文本形式以及二进制、八进制、十六进制等多种数值表示形式;同时提供灵活的数据筛选功能让用户能够根据预设条件快速定位所需信息;此外还集成有智能报警机制能够在检测到异常状态时立即发出警示信号;平台还支持多种类型的历史记录查询功能包括报文检索以及协议字段数据分析;通过该系统用户还可以生成图表展示所需的数据曲线图等关键指标信息
(5)设备资源管理
该模块负责对系统支持的测试设备及通道进行管理,并同时为系统设备的扩展提供接口。具体而言:支持动态添加与删除系统设备;根据需求调整系统设备数量;允许动态添加或删除单个设备所包含的通道;灵活地调整其数量与类型组合;将配置信息存储至资源文件,并在测试设计软件中调用。
(6)运行态执行端实时上位机
运行态执行端模块是保证系统实时性的关键子系统之一,并包含实时上位机和实时下位机两个主要组成部分。该模块的具体形态如下图所示(虚线框表示系统的其他组成部分)。

实时上位机包含环境管理模块、编译器模块、下载调试器模块以及数据格式化模块等核心功能组件。
环境管理模块负责收集所有输入的元数据,并将其用于脚本解析与数据格式化的操作过程。这些元数据包括设备规划信息、协议描述记录以及仿真模型等内容类别。
编译器系统整合环境管理提供的元数据信息,并根据设计规范要求生成相应的二进制代码库资源文件。其主要工作流程包括:将测试模型提取为"实时动作脚本语言"对象;执行全局优化;整合仿真模型与协议描述文件资源库,并加入主框架结构;在调试模式下动态加载调试信息到生成的目标代码中完成整个编译过程。
下载调试器系统负责将编译生成的目标代码文件传输至下位机运行环境中进行验证操作。在系统处于调试状态时提供对该阶段生成的"实时动作脚本"代码执行功能支持服务,并支持远程调试命令执行及本地程序挂接等功能操作机制。
数据中心级的数据接收与处理环节则主要负责对上传至数据中心节点处的各种原始信号测量值进行预处理工作流程:包括但不限于信号降噪滤波处理以及信号特征参数提取等基础性工作内容;同时对采集到的数据进行标准化归一化处理并结合预先存储的历史数据分析结果建立统一的数据查询接口服务功能体系
(7)运行态执行端实时下位机
运行态执行端的实时下位机由装载器、实时进程以及上传器等多个功能模块构成
(8)辅助工具
该软件提供了一部分用于嵌入式系统测试的常用软件工具。具体功能模块包括:
- 曲线数据生成工具:支持曲线数据编辑、坐标选择以及曲线数据的读取和存储功能,并配合测试执行软件实现测试数据的自动生成。
- 测试数据分析与可视化工具:在运行测试过程中可实时记录相关数据,并在测试结束后提供数据分析与可视化展示功能。
- 应用协议配置管理器:具备直观的数据表格界面,在配置应用协议时可设置字段组成、字段类型以及字段默认值等内容。
- CRC算法开发辅助:支持自定义CRC校验算法的设计,并对其正确性进行验证,并最终生成适合协议描述语言的CRC字段算法插件。
