538页21万字数字政府智慧政务大数据云平台项目建设方案WORD
导读:原文《 538页21万字数字政府智慧政务大数据云平台项目建设方案WORD**》(获取来源见文尾),本文精选其中精华及架构部分,逻辑清晰、内容完整,为快速形成售前方案提供参考。**
基于业务属性的不同,XX县政务云平台被划分为若干功能区。其中,互联网接入区和政务外网接入区这两个区域之间,通过设置安全网闸设备进行物理隔离。在各个功能区,根据业务需求的不同,配置相应的设备,以确保业务的顺利运行。

通过层次化分区部署,可以使整个系统展现出良好的扩展能力(在不影响其他区域的前提下,按需求扩展存储容量);同时,该方法能够有效提升系统的可靠性(将故障局限在局部区域,从而减少对网络整体的影响);此外,分层部署还能优化网络管理流程(使网络拓扑结构更加明确,便于维护与管理)
1.1.1.2 网络部署方案
基于区域划分的规划方案,为支撑中建公司后续业务发展需求,以及满足当前数据中心向虚拟化和云计算转型的业务需求,网络架构需要进行优化设计。在当前数据中心向虚拟化和云计算转型的过程中,网络架构需要进行优化设计,以满足未来虚拟化部署环境下的高扩展性和高可用性需求。同时,该网络架构需具备支持大规模虚拟机部署和迁移的能力,确保数据中心在虚拟化部署过程中的稳定运行。

XX县政务云平台拟采用三层网络架构方案,以满足云计算相关业务的运行需求。网络设备主要包括内网核心交换机、外网核心交换机、内网接入交换机以及外网接入交换机。当服务器节点数量较小且无需考虑扩容时,可以选择内网/外网接入交换机。具体配置方案将在下文详细说明。
内网核心交换机采用三层交换机叠加构成一组内网核心用于整合内网接入交换机的汇聚和管理
外网核心交换机由万兆三层交换机堆叠构成一组核心模块,用于整合和管理外网接入交换机。该组核心模块负责外网接入交换机的接入汇聚以及相关的网络管理。
ü 内网接入交换机:采用万兆交换机堆叠构成一组,用于承载服务器内网接入;
外网接入交换机:通过千兆交换机堆叠组成一组外网接入,用于为承载台服务器提供外网接入;
除了 Internet 连接外,网络均为大二层环境,全部采用 LLDP 协议获取网络拓扑信息,所有网络接入均为端口聚合,确保高可用性;同时,通过有效控制接口广播报文流量,成功抑制网络广播风暴。
外网核心交换机与Internet之间支持多种互连模式,包括二层聚合、三层聚合、L3 ECMP和L3 A/S等,同时兼容串联式或旁挂式的防火墙、入侵检测系统(IDS)、入侵防御系统(IPS)以及防DDoS设备。
云平台提供的网络功能均采用软件定义架构进行实现,物理交换机仅作为网络流量转发设备存在,如堆叠、Vlan、Trunk、LACP及IPv6等特性,无需依赖SDN专用交换机来实现虚拟网络的通信。
物理 IP
物理 IP
若云平台虚拟机需与数据中心的物理服务器进行通信,如图所示,需要将物理网络与云平台的外网交换机进行互联,通过云平台提供的【物理IP
标准网络架构中,一般建议采用千兆及以上级别的交换机,以确保平台节点内网接入、虚拟资源通信及分布式存储的网络性能和可用性。考虑到外网接入带宽通常较小,推荐使用千兆交换机作为外网接入设备。
目录
1 项目总体概述
1.1 项目建设背景
1.1.1 政策背景
1.1.1.1 政策指导要求
1.1.2 技术背景
1.1.3 业务背景
1.1.3.1 电子政务建设集约化程度不高
1.1.3.2 信息资源共享度较低
1.1.3.3 突破信息话瓶颈建设
1.1.3.4 提高政府信息安全
1.1.3.5 促进治理能力现代化
1.1.3.6 支撑政务业务应用和发展
1.2 项目建设依据
1.2.1 编制依据文件和要求
1.2.2 参考的规划、标准规范等
2 项目建设需求
2.1 项目建设目标
2.2 项目建设内容
2.3 项目建设要求
2.3.1 基础设施服务建设
2.3.2 信息安全服务建设
2.3.3 运行保障服务建设
2.3.4 业务应用支撑建设
3 平台建设方案
3.1 总体建设原则
3.2 总体方案设计
3.2.1 方案设计思路
3.2.2 总体架构设计
3.3 资源池建设方案
3.3.1 资源池总体规划
3.3.2 计算资源池建设
3.3.2.1 计算资源池架构
3.3.2.2 计算资源池规划
3.3.3 存储资源池建设
3.3.3.1 存储资源池架构
3.3.3.2 存储资源池规划
3.3.4 网络资源池建设
3.3.4.1 整体架构设计
3.3.4.2 网络部署方案
3.4 设备配置方案
3.4.1 服务器配置清单
3.4.2 网络设备配置清单
3.4.3 安全设备配置清单
3.5 信息安全保障方案
3.5.1 安全法规要求
3.5.2 总体安全规划
3.5.3 安全保障设计
3.5.3.1 互联网出口安全
3.5.3.2 政务外网接入安全
3.5.3.3 核心业务安全
3.5.4 安全运维管理
3.5.4.1 安全资源池
3.5.4.2 部署方式
3.5.4.3 平台安全组件
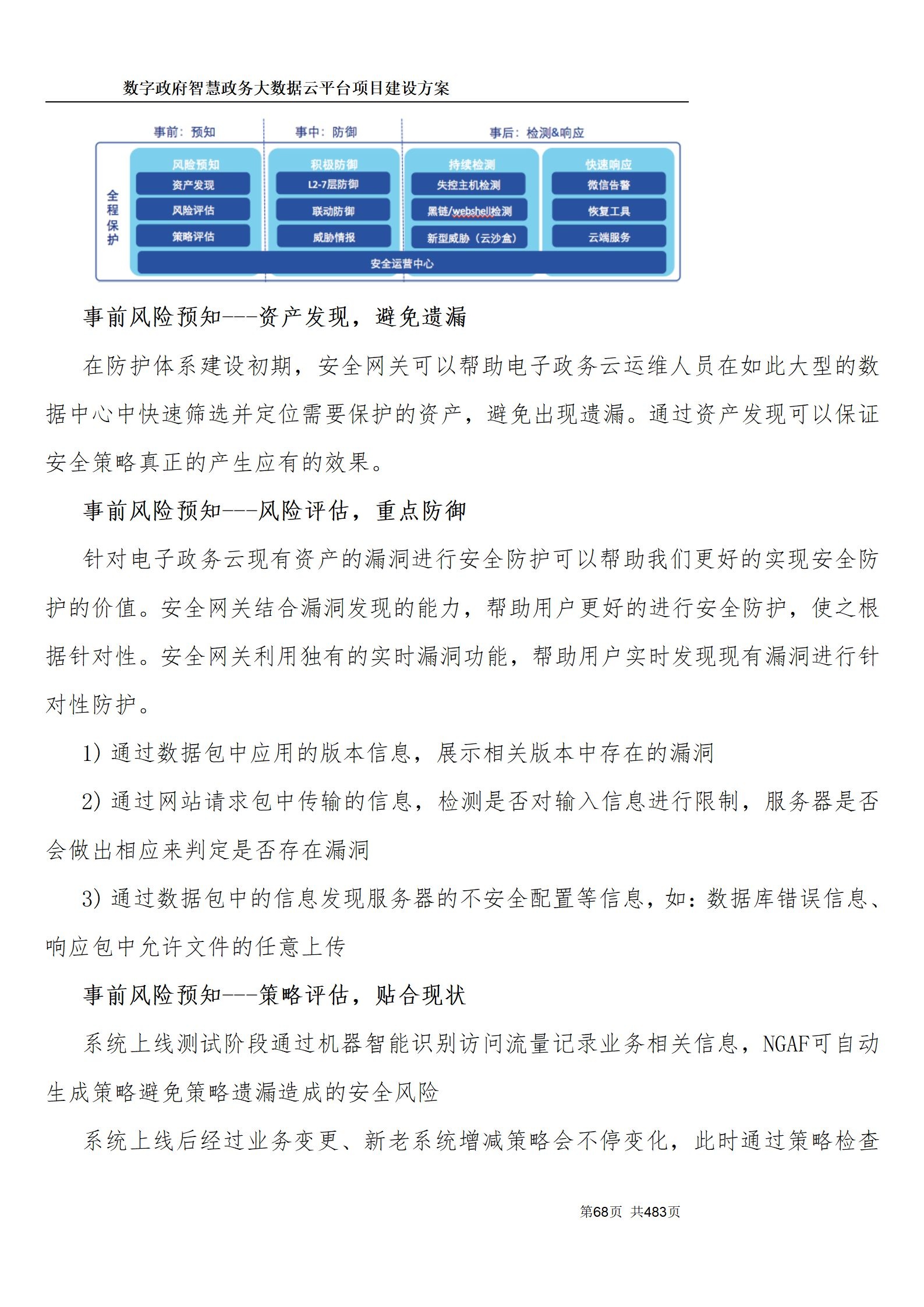
3.5.4.3.1 堡垒机
3.5.4.3.2 云日志审计
3.5.4.3.3 云数据库审计
3.5.4.3.4 云漏洞扫描
3.5.4.3.5 云防病毒
3.6 应用部署和迁移方案
3.6.1 应用部署规范
3.6.1.1 应用部署的角色及职责
3.6.1.2 应用部署整体流程
3.6.1.3 应用部署流程说明
3.6.1.4 部署清单
3.6.1.5 部署策略
3.6.1.6 部署技术方案
3.6.2 应用迁移规范
3.6.2.1 应用迁移的角色及职责
3.6.2.2 应用迁移整体流程
3.6.2.3 应用迁移流程说明
3.6.2.4 迁移清单
3.6.2.5 迁移策略
3.6.2.6 迁移技术方案
3.6.3 应用迁移方案
3.6.3.1 迁移前准备
3.6.3.2 应用迁移
3.6.3.2.1 应用迁移方法
3.6.3.2.2 应用迁移流程
3.6.3.2.3 应用迁移方式选型
3.6.3.3 虚拟化迁移
3.6.3.3.1 虚拟化迁移方法和流程
3.6.3.3.2 虚拟化迁移方案
3.6.3.3.2.1 迁移方式选型
3.6.3.3.2.2 虚拟资源计算
3.6.3.3.2.3 迁移计划设计
3.6.3.3.2.4 迁移注意事项
3.6.3.4 数据迁移
3.6.3.4.1 数据迁移方法和流程
3.6.3.4.2 数据迁移方案设计原则
3.6.3.4.3 MySQL数据库导出/导入迁移
3.6.3.4.4 SQL Server数据库导出/导入迁移
3.6.3.4.5 异构数据库移植
4 平台产品方案
4.1 私有云平台产品简介
4.1.1 产品概述
4.1.2 产品架构
4.1.3 产品特性
4.1.4 技术架构特性
4.1.4.1 API 幂等性
4.1.4.2 全异步架构
4.1.4.3 分布式
4.1.4.4 高可用
4.1.4.5 业务实现分离
4.1.4.6 组件化
4.1.5 应用场景
4.1.5.1 虚拟化 &云化
4.1.5.2 业务快速交付
4.1.5.3 超融合一体机
4.1.5.4 政企专有云
4.1.6 交付模式
4.1.7 术语解释
4.2 平台部署架构
4.2.1 集群节点
4.2.1.1 管理节点
4.2.1.2 计算节点
4.2.1.3 独立存储节点
4.2.1.4 基础监控节点
4.2.1.5 物理网络架构
4.2.1.6 架构规模
4.2.1.7 网络区域
4.2.1.8 标准架构扩展
4.2.2 硬件选型
4.2.2.1 推荐配置
4.2.2.2 最低配置
4.2.3 机柜规划(示例)
4.3 产品功能架构
4.3.1 虚拟化核心
4.3.1.1 计算虚拟化
4.3.1.1.1 CPU 超分
4.3.1.1.2 嵌套虚拟化
4.3.1.1.3 RAW 镜像文件
4.3.1.1.4 NUMA 优化
4.3.1.1.5 GPU 透传
4.3.1.1.6 VM异常重启
4.3.1.1.7 集群平滑扩容
4.3.1.2 智能调度
4.3.1.2.1 打散部署
4.3.1.2.2 在线迁移
4.3.1.2.3 宕机迁移
4.3.1.3 存储虚拟化
4.3.1.3.1 分布式存储
4.3.1.3.2 存储集群
4.3.1.3.3 多副本机制
4.3.1.3.4 数据条带化
4.3.1.3.5 数据重均衡
4.3.1.3.6 数据故障重建
4.3.1.3.7 数据清洗
4.3.1.3.8 可用性和可扩展性
4.3.1.3.9 块存储服务
4.3.1.3.10 自动精简配置
4.3.1.3.11 性能指标
4.3.1.4 网络虚拟化
分布式网络
分布式架构
通信机制
SDN 控制器
网络功能简介
性能指标
4.3.2 复用公有云
4.3.3 核心功能概念
4.3.3.1 地域
4.3.3.2 可用区
4.3.3.3 集群
4.3.3.4 业务组
4.3.4 虚拟机
4.3.4.1 实例规格
4.3.4.2 镜像
4.3.4.2.1 基础镜像
4.3.4.2.2 自制镜像
4.3.4.2.3 镜像存储
4.3.4.3 虚拟网卡
4.3.4.4 弹性网卡
4.3.4.5 安全组
4.3.4.5.1 实现机制
4.3.4.5.2 安全组规则
4.3.4.6 SSH 密钥
4.3.4.7 VNC 登录
4.3.4.8 生命周期
4.3.5 云硬盘
4.3.5.1 云硬盘概述
4.3.5.2 功能与特性
4.3.5.3 应用场景
4.3.6 私有网络
4.3.6.1 VPC 概述
4.3.6.2 VPC 逻辑结构
4.3.6.3 VPC 连接
4.3.6.4 功能与特性
4.3.7 外网IP
4.3.7.1 概述
4.3.7.2 物理架构
4.3.7.3 逻辑架构
4.3.7.4 功能特性
4.3.8 NAT 网关
4.3.8.1 产品概述
4.3.8.2 应用场景
4.3.8.3 架构原理
4.3.8.4 功能特性
4.3.8.4.1 多子网绑定
4.3.8.4.2 多网络出口模式
4.3.8.4.3 SNAT 能力
4.3.8.4.4 DNAT 能力
4.3.8.4.5 监控告警
4.3.8.4.6 NAT 网关安全
4.3.8.5 NAT 网关隔离性
4.3.8.6 NAT 网关高可用
4.3.9 负载均衡
4.3.9.1 负载均衡概述
4.3.9.2 应用场景
4.3.9.3 架构原理
4.3.9.4 功能特性
4.3.9.5 负载均衡隔离性
4.3.10 弹性伸缩
4.3.10.1 概述
4.3.10.2 逻辑架构
4.3.10.3 伸缩组工作流程
4.3.10.4 伸缩器工作流程
4.3.10.5 功能特性
4.3.11 定时器
4.3.11.1 概述
4.3.11.2 功能特性
4.4 平台灾备方案
4.4.1 本地灾备
4.4.2 异地灾备服务
4.4.3 公有云灾备服务
4.4.4 两地三中心灾备服务
4.4.4.1 业务部署
4.4.4.2 数据复制
4.4.4.3 业务恢复
4.4.5 灾备网络架构
4.4.6 灾备切换
4.4.6.1 计划内切换
4.4.6.2 计划外切换
4.4.6.3 灾备回切
5 项目实施方案
5.1 项目建设周期
5.2 项目组织保障
5.2.1 领导和管理机构
5.2.2 项目实施机构
5.2.3 运行维护机构
5.3 项目培训方案
6 项目风险及控制措施
6.1 项目风险概述
6.2 风险标识
6.3 风险估算
6.4 风险评价与管理
6.5 项目实施的外部风险与控制措施
6.5.1 风险识别
6.5.2 控制措施
6.6 项目实施的内部风险与控制措施
6.6.1 风险识别
6.6.2 控制手段 本项目的规划和实施从下面几个方面最大限度地降低项目的内部风险。
6.7 项目长期运行风险与控制措施
6.7.1 风险识别
6.7.2 控制措施
7 项目实施管理方案
7.1 项目组织管理
7.1.1 建立项目组织管理机构
7.1.2 确定项目分工角色职责
7.1.3 建立项目组织相关管理制度
7.2 项目管理计划
7.2.1 综合管理计划
7.2.1.1 项目计划编制
7.2.1.2 项目计划执行
7.2.2 综合变更控制
7.3 范围控制计划
7.3.1 范围定义及跟踪
7.3.2 变更管理
7.3.3 变更控制工具
7.4 进度控制计划
7.4.1 项目进度跟踪
7.4.2 项目进度分析
7.4.3 项目进度控制
7.5 组织机构和人员管理计划
7.5.1 人力资源规划
7.5.2 项目团队建设
7.5.3 项目团队管理
7.6 质量保障计划
7.6.1 质量保证目标
7.6.2 质量保证角色与职责
7.6.3 质量保证流程
7.6.4 质量保证活动
7.7 沟通管理计划
7.7.1 沟通计划
7.7.2 报告形式
7.7.3 相关工具文档
7.8 配置管理计划
7.8.1 配置管理目标
7.8.2 配置管理角色与职责
7.8.3 配置管理流程
7.8.4 配置项定义
7.8.5 配置管理活动
7.8.6 配置管理工具
7.9 风险控制计划
7.9.1 风险识别
7.9.2 风险分析
7.9.3 风险控制
7.10 变革管理计划
7.10.1 变革管理方法
7.10.2 变革管理成功的关键策略
7.11 项目进度计划
7.11.1 影响项目进度的因素
7.11.2 项目进度制定的原则
7.11.3 项目实施进度计划
7.11.4 项目里程碑
7.12 安全保密计划
7.13 文档编制计划
7.13.1 项目管理类
7.13.2 软件工程类
7.13.3 项目支持类
7.14 质量保障计划
7.14.1 确定质量保证目标
7.14.2 质量保证角色与职责
7.14.3 质量保证流程
7.14.4 质量保证活动
7.15 产品交付计划
7.15.1 背景介绍
7.15.2 客户管理
7.15.3 服务人员管理
7.15.3.1 服务人员
7.15.3.2 服务文化
7.15.4 服务流程管理
7.15.4.1 前期介入
7.15.4.2 系统部署
7.15.4.3 数据迁移
7.15.4.4 试用
7.15.4.5 正式上线
7.15.4.6 项目验收
7.15.4.7 应急处理
7.15.5 服务实体设施
7.15.6 产品详细交付计划
7.16 项目培训计划
7.16.1 培训组织管理
7.16.2 培训队伍要求
7.16.3 培训对象
7.16.4 培训内容及要求
7.17 实施风险管理
7.17.1 风险计划
7.17.2 风险监视
7.17.3 风险管理
8 售后服务及培训
8.1 售后服务说明
8.1.1 售后服务及响应级别
8.1.2 定期现场巡检服务
8.1.3 专人值守服务
8.1.4 本地化服务
8.2 运维服务保障措施
8.2.1 项目运维组织机构及职责
8.2.2 运维风险预防措施
8.2.3 运维突发事情应急措施
8.3 服务质量保障措施
8.3.1 完善的售后服务体系
8.3.2 运行维护制度建立
8.3.3 运维知识库系统
8.3.4 运行维护队伍建设
8.3.5 闭环式服务
8.3.6 服务监督机制
8.3.7 试运行期间的运维保障
8.3.8 免费质保期间的运维保障
8.3.9 免费质保期后的运维保障
8.4 质量保证范围
8.5 售后服务承诺书
8.6 售后服务机构网点清单、服务电话
8.6.1 售后服务人员配置
8.6.2 人员培训计划
9 施工组织设计方案
9.1 施工组织设计
9.1.1 综合说明,质量、服务、安全文明施工目标
9.1.1.1 质量目标
9.1.1.2 服务目标
9.1.1.3 安全生产目标
9.1.1.4 文明施工目标
9.1.1.5 文明环境施工目标
9.1.2 主要施工方法;新技术、新材料、新工艺、新设备的应用
9.1.2.1 从技术上保证进度
9.1.2.2 用现代化技术设备
9.1.2.3 建立完善的技术管理体系
9.1.2.4 新技术、新工艺、新材料、新设备的应用和计划
9.1.3 工程投入的主要物资和施工机械设备情况、主要施工机械进场计划
9.1.4 施工设备进场计划
9.1.5 工程所用产品进场计划
9.1.6 确保工程质量的技术组织措施
9.1.7 确保安全生产的技术组织措施
9.1.7.1 安全教育制度
9.1.7.2 安全检查制度
9.1.7.3 安全活动制度
9.1.7.4 设备安全管制
9.1.7.5 做好施工现场管理
9.1.8 确保文明施工的技术组织措施
9.1.9 施工顺序、总进度安排及总形象进度示意图
9.2 项目管理机构配备
9.3 质量及保修服务
9.3.1 保修期与保修范围
9.3.2 保修责任
9.3.3 售后培训
9.3.4 售后维护服务
9.3.5 接口对接服务
9.4 组织管理
9.4.1 项目管理方法
9.4.2 项目质量管理
9.4.2.1 质量管理计划
9.4.2.2 质量管理过程
9.4.3 系统测试计划
9.4.4 测试方案
9.4.4.1 单元测试
9.4.4.2 集成测试
9.4.4.3 系统测试
9.4.4.4 用户测试(试运行测试)
9.4.5 测试管理
9.4.5.1 测试组织
9.4.5.2 测试准备
9.4.5.3 测试执行
9.4.5.4 测试问题跟踪
9.4.5.5 文档核查
9.4.5.6 测试技术
9.5 项目风险管理
9.5.1 主要风险列表
9.5.2 风险影响分析
9.5.3 关键风险分析
9.5.4 风险控制计划
9.5.5 风险应对措施
9.5.5.1 风险应对措施
9.5.5.2 其他风险措施
9.5.6 项目沟通管理
9.5.7 项目决策制度
9.5.8 问题与争议管理办法
9.6 上线后支持期
9.7 施工总体布署
9.7.1 施工部署原则
9.7.2 2施工准备阶段
9.7.3 施工阶段
9.7.4 调试交接阶段
9.8 施工顺序及工艺安排
9.8.1 施工方法
9.8.2 质量标准
9.8.3 操作工艺
9.8.4 应注意的质量问题
9.8.5 设备安装要求
9.8.6 施工布线规格要求
9.9 项目工作流程
9.9.1 配电工程
9.9.2 抗静电防尘处理
9.9.2.1 节能
9.9.2.2 防火
9.9.2.3 防尘
9.9.2.4 防静电
9.9.2.5 防水
9.9.2.6 防鼠、虫
9.9.3 隐蔽工程
9.9.4 吊顶工程
9.9.4.1 施工准备
9.9.4.2 质量要求
9.9.4.3 工艺流程
9.9.4.4 施工工艺
9.9.4.5 施工记录
9.9.4.6 安全措施
9.9.5 彩钢板墙面工程
9.9.5.1 作业条件
9.9.5.2 材质要求
9.9.5.3 施工机具
9.9.6 防静电地板施工准备
9.9.6.1 作业条件
9.9.6.2 材料准备
9.9.6.3 施工机具
9.9.6.4 质量要求
9.9.6.5 工艺流程
9.9.6.6 施工工艺
9.9.6.7 成品保护
9.9.6.8 安全措施
9.9.7 防静电接地及防雷
9.9.8 消防系统搬迁
9.9.8.1 火灾自动报警系统安装流程图
9.9.8.2 电线管敷设及管内穿线工程
9.9.8.3 管内绝缘导线的额定电压不应低于500V
9.9.8.4 火灾自动报警装置安装
9.9.8.5 手动报警装置安装
9.9.8.6 火灾报警控制器安装
9.9.8.7 消防联动控制装置安装
9.9.8.8 系统接地装置的安装
9.9.8.9 火灾自动报警系统调试
9.9.8.10 气体灭火系统
9.9.9 机房环境动力监测系统工程
9.9.9.1 机房施工方法
9.9.9.2 监测点设备安装位置示意图
9.9.9.3 操作间施工方法
3.9.9.3.1. 安装设备清单
3.9.9.3.2. 设备安装位置示意图
9.9.9.4 UPS设备间施工方法
3.9.9.4.1. 安装设备清单
3.9.9.4.2. 监测点设备安装位置示意图
9.9.10 机房精密空调搬迁安装调试
9.9.10.1 安装工程界面总则
9.9.10.2 现场机组搬运,就位工作
9.9.10.3 现场搬运机组时的保护
9.9.10.4 场地基本要求
9.9.10.5 底座制造与安装
9.9.10.6 制冷管道的安装概要
9.9.10.7 管道焊接
9.9.10.8 管道压力测漏
9.9.10.9 加湿,冷凝水管道安装
9.9.10.10 室外冷凝器安装
9.9.10.11 空调机组安装验收标准
9.9.11 设备搬迁
9.9.12 DLP系统
9.9.12.1 设计联络计划
9.9.12.2 项目进度安排
9.9.12.3 工程现场环境要求
9.9.12.4 项目施工
9.9.12.5 系统测试方案
9.9.12.6 项目培训、验收
9.9.13 呼叫中心系统
9.9.13.1 工程前期准备阶段
9.9.13.2 项目进度计划和项目目标审核确认阶段
9.9.13.3 需求整理阶段
9.9.13.4 开发阶段
9.9.13.5 系统建设阶段
9.9.13.6 系统测试联调阶段
9.9.13.7 系统初步验收阶段
9.9.13.8 上线割接试运行阶段
9.9.13.9 项目移交总结阶段
9.9.13.10 正式运行阶段
9.9.13.11 平台终验
9.9.14 音响系统
9.9.14.1 首先要进行管线和挂接件的预埋。
9.9.14.2 其次要进行各种棚,架的焊接和安装。
9.9.14.3 再下面就要进行各种线缆的铺设。
9.9.14.4 再后面应该进行各种设备的安装
9.9.14.5 最后就是供电线路,控制线路和信号线路的连接。
9.9.14.6 另外就是对安装、供电线路、连接情况的检查。
9.9.14.7 待以上施工步骤都确信完成后,准备进行设备的调试。
9.9.15 智慧安防系统IMOS
9.9.15.1 成立项目组
9.9.15.2 明确工程界面
3.9.15.2.1. 设备材料责任划分
3.9.15.2.2. 实施职责划分
3.9.15.2.3. 工程界面
9.9.15.3 用户工前准备
9.9.15.4 设备到货验收
9.9.15.5 现场安装调试
9.9.15.6 全网联调及内部测试
9.9.15.7 系统初验(可选)
9.9.15.8 客户技术培训
3.9.15.8.1. 试运行
3.9.15.8.2. 竣工验收
10 保证安全文明、文明施工措施
10.1 安全文明施工目标
10.2 安全文明施工管理措施
10.2.1 安全教育
10.2.2 安全检查
10.2.3 技术措施
10.2.4 安全事故调查处理
10.3 各级人员安全生产职责
10.4 安全防火措施
10.5 应急保证措施
10.6 保证文明施工管理措施
10.6.1 文明施工原则
10.6.2 文明施工管理职责
10.6.3 现场文明施工管理内容
10.6.4 检查与考核
10.7 保证施工安全管理措施
10.7.1 安全管理
10.7.2 施工现场
10.7.3 施工器材
10.7.4 安全用火及防火规定
10.7.5 安全用电

















































文章引用的资料均来自网络公开渠道,仅用于行业交流和学习使用。其合法地归属于原资料作者或出版社所有者,本文作者对此类版权问题不对此类版权问题承担任何责任。喜欢文章的朋友可以点赞转发评论,学习更多内容可以私聊。
