网络安全等级保护之安全管理体系设计
The document outlines comprehensive measures for information security management, emphasizing adherence to the GB/T 22239-2019 national standard and ISO 27001-2014 international standard. Key aspects include:
Establishing robust information security policies, standards, and procedures;
Implementing physical protection measures for equipment and data centers;
Protecting network infrastructure through encryption, firewalls, and regular audits;
Creating a clear chain of command with designated roles for information security management;
Ensuring regular updates to security configurations and conducting thorough risk assessments;
Maintaining secure development environments with proper configuration management and access control;
Adopting multi-layered security measures to mitigate risks from internal and external threats;
Conducting periodic security audits to assess compliance with standards and address vulnerabilities promptly.
1、安全管理制度
1)安全管理制度标准
依据GB/T 22239-2019《信息安全技术 网络安全等级保护基本要求》的规定,企业应当按照相关标准制定和执行其网络安全管理制度

2)安全策略和制度体系
1. 建设思路
安全技术措施的得到有效落实需要依靠完善的制度保障体系提供支持,在具体实施过程中,安全管理制度的规范执行往往需要相应的技术手段进行辅助与配合。两者之间形成了相互促进、相互依存的关系。等级保护制度要求单位构建符合实际需求的管理制度体系,并需涵盖物理设施、网络系统、主机设备、数据存储以及应用软件等多个管理方面,并制定适用于管理人员和操作人员的操作规范。
2. 建设内容
基于实际业务需求的考量,信息安全管理制度体系应构建相应的安全管理制度。
安全管理制度体系:

(1)安全方针和安全策略
该文档将阐述本安全方针与安全策略的主要内容:其目的及适用范围、信息安全的管理目标与管理意图、支持的具体目标以及遵循的原则规范;同时规定信息安全各方面的基本要求与操作规范,并采用相应的技术手段确保各项要求的有效落实。
(2)安全管理制度和安全技术规范
依据安全策略主文档规范制定的各项安全原则方法与指导原则引出的具体规范性文件、制度性文件以及过渡性政策要求,在内容上具有可操作性,在形式上应当得到切实有效的落实。
该文档规定了各类网络环境下的安全管理规定和技术要求,在不同防护等级区域内应当遵循的网络设备选型原则以及主机操作系统与主要应用系统的配置管理方法等均有所涵盖。
这些规定不仅明确了各类网络环境下的安全管理基准,
还对相关设备选型及系统配置提出了具体的技术指导,
作为安装、配置、采购、项目评审以及日常安全管理与维护时必须遵循的技术规范与要求。
同时,
这些规定也对相关操作人员提出了明确的技术合规性要求,
不得违反相关技术规范。
(3)安全工作流程和安全操作规程
为信息安全构建配套的流程体系,在保障安全运营方面需要严格遵循标准流程制度的要求;涉及的主要内容有以下几个方面。
根据制度建设规划要求, 公司将完善设立安全管理相关制度体系, 包括但不限于安全事件处置机制、风险排查机制、事故应急响应程序、事故原因分析程序以及设备入网验收程序等多个核心环节。
流程变更维护:定期地维护和修订相关的管理制度。
流程发布:基于组织需求,在相关的时间段内更新全部工作流程,并开展相关培训
流程发布:基于组织需求,在相关的时间段内更新全部工作流程,并开展相关培训
(4)安全记录单
该表格形式可作为落实安全流程和操作规程的具体体现。以不同形式满足各等级信息系统的安全要求,并在日常工作中具体实施。详细记载日常操作情况、工作进程以及流转动态和审批程序等各项基础数据信息。
3)制度文件管理
1. 建设思路
制度文件应正式发布,并定期进行评审、修订及版本控制。信息安全管理制度需经相关负责人审批确认。唯有当该管理制度得到全面贯彻实施时,才能有效提升单位的安全管理水平及技术措施的运行效能。
2. 建设流程
信息安全管理制度体系是不断改进和完善的过程,主要包括以下内容。
(1)制定和发布
在制定完成后,安全制度系列文档必须得到有效发布与实施。除了需要管理层的充分支持与推动之外,还需配备相应的可行措施,并对全体人员进行与其职责相关的专门培训作为必要前提。确保每位人员都清楚掌握与其职责相关的各项内容。
安全制度在制定和发布过程中,应当遵守以下规定。
① 安全管理制度应采取标准化的形式,并实施规范化管理以确保定期更新、修订。
② 相关单位应负责组织相关人员对制定的安全管理制度进行审核并予以确认。
③ 安全管理制度必须经组织形式和人员明确后方能制定并公布。
④ 安全管理制度需明确适用范围的同时,做到一并归档或妥善保存。
这项工作具有长期性和艰巨性特点,在实施过程中需要投入大量的精力和持续的努力;由于其涉及众多部门以及 overwhelming majority of employees, 推行起来必然面临诸多困难;此外, 该安全策略所存在的诸多不足之处, 包括缺乏可行性、过于复杂繁重以及存在缺欠等问题, 将导致整体策略难以切实落实;为此, 必须不断改进和完善相关措施。
(2)评审和修订
信息安全领导小组负责组织相关人员对信息安全制度体系文件进行评审,并明确其有效执行期限。同时应对信息安全职能部门定期进行安全策略系列文档的审查工作。
具体检查包括但不限于以下内容:
① 信息安全体系中的核心优化措施。
② 在信息安全标准体系中实施的核心优化措施;在实际应用中,应优先针对涉及调整的部分进行修订;当有必要时,请采用年度评估与优化流程对相关标准进行全面梳理与改进。
③ 安全管理体系各层级组织机构设置与人员安全责任划分方案进行了系统性优化。
④ 操作规范执行流程进行了全面梳理与优化调整。
⑤ 系统运行中各类管理制度(包括但不限于管理规定、管理办法)进行了统一制定与修订完善。
⑥ 用户协议电子版电子文档规范进行了修订完善以确保合规性要求。
2、安全管理机构
1)安全管理机构标准
依据GB/T 22239-2019《信息安全技术 网络安全等级保护基本要求》,安全管理制度相关规范规定如下表所示。



2)信息安全组织机构及职责
1.建设思路
信息安全管理机构在履行单位信息安全管理职能方面发挥着关键作用,并通常包括领导机构与执行机构两个部分。其中负责落实的是信息安全管理领导机构,在此过程中需确保各项信息安全方针、策略与制度得到全面贯彻执行。根据等级保护制度的规定,“单位应当设立指导网络安全工作的委员会或领导小组”,最高层次的行政管理权由主管领导人担任或授权,并设立相应的职能部门以负责网络安全管理工作。
2. 建设内容
为了确保安全管理和监督工作的有效实施与协调推进,在实际工作中应当建立完善的安全管理制度体系。其中应当包括信息安全领导小组作为统筹协调机构以及信息安全管理职能部门作为具体执行主体。这些部门的具体职责划分应当是:由信息安全领导小组负责统筹规划与决策管理相关工作,并协调各方资源;信息安全管理职能部门则负责制定并落实各项安全管理制度与措施的具体执行工作。
(1)信息安全领导小组
信息安全领导小组承担着公司信息安全工作的最高层次的决策机构责任,并负责全面管理该公司的信息安全工作。该组织中的最高领导人通常经公司层面审批后由本单位主管领导担任或授权。
根据国家关于信息安全工作的相关方针政策要求,在公司信息安全体系建设方面制定并实施相应的策略和计划。
为了有效推进信息安全管理体系的建设工作,在各级管理人员的监督下全面完成各项目标及具体措施。
通过建立完善的信息安全管理体系,并确保各项措施的有效实施。
② 对信息安全管理的相关策略、各项指导原则和操作规范进行审查。
③ 对信息安全相关制度的贯彻执行情况进行监督指导。
④ 统筹调度信息安全重大突发事件下的应急响应措施。
⑤ 按照上级单位的工作部署完成各项任务。
(2)信息安全管理职能部门
信息安全管理部门负责贯彻执行信息安全领导小组的指导方针和工作部署,并对公司信息安全管理工作的具体实施进行统筹安排。其主要职责包括但不限于对各项安全策略的制定与执行、风险评估与应对措施的制定等。
① 主要负责统筹信息安全日常事务的协调与执行。
② 主要职责包括制定信息安全总体规划并推进其实现。
③ 负责信息安全管理规范的草拟及完善工作。
④ 主导信息化安全重大突发事件应急方案的制定与执行。
⑤ 规划并实施信息化安全相关的教育培训项目。
⑥ 落实信息化安全领导小组布置的各项任务,并妥善处理相关事宜。
3)岗位职责及授权审批
1. 建设思路
信息安全管理需明确各岗位的安全责任。信息安全组织机构及职责的确立明确了组织层面的信息安全管理职能;然而在实际执行中必须逐层明确到具体人员:根据《等级保护制度》规定要求:应当设立安全主管、信息安全各领域的负责人岗位;并定义各负责人的具体工作职责;同时设立信息安全管理的主要人员包括:系统管理员、网络管理员以及审计管理员;并明确规定各岗位的具体工作职责。
2. 建设内容
根据实际需求设立相关岗位,并将这些岗位具体分为安全主管以及"三员"(安全管理员、系统管理员和审计管理员)。这些人员的工作职责必须明确分工并相互监督。其中,安全管理员需专职负责该岗位,并不得兼任其他工作岗位。
“三员”的岗位职责建议如下。
(1)安全管理员
安全管理员不能兼任网络管理员、系统管理员,其职责如下:
① 开展信息系统的安全风险评估工作,并实施定期系统漏洞扫描机制, 以便形成持续的安全现状评估报告。
② 制定信息安全状态报告作为常规工作流程, 并向上级部门提交公司的信息安全总体状况分析。
③ 担任核心网络安全设备的安全配置管理主管。
④ 制定信息安全设备和系统的运行维护规范与标准。
⑤ 负责信息系统安全监督职责,并对网络安全管理系统、补丁分发系统以及防病毒系统进行日常维护工作。
⑥ 协调处理信息安全事件,并确保其能够及时处置与有效响应。
(2)系统管理员
系统管理员不能兼任安全管理员,其职责如下:
① 负责网络及网络安全设备的配置、部署、运行维护和日常管理工作。
② 制定网络安全设备及相关网络的安全配置标准方案。
③ 具备快速识别并处理网络安全设备相关的各类安全事件的能力,并能按照既定流程进行报告工作以有效防止或减小信息安全事件对系统的影响范围。
④ 承担服务器日常安全管理职责,在保障操作系统的安全性的同时最大限度地减少系统漏洞带来的风险。
⑤ 制定服务器系统的安全配置标准。
⑥ 通过流程及时发现、处理服务器和操作系统相关安全事件,并及时上报以防止事件扩散和减少影响程度。
(3)审计管理员
审计管理员的职责如下:
① 定期开展信息安全管理制度的实施情况审计工作,并采集并进行深入分析相关信息系统的日志和审计记录数据;及时反馈可能存在的安全隐患。
② 对网络管理员、系统管理员以及数据库管理员等操作人员的行为行为进行监督,并评估其安全管理责任履行情况是否达标。
根据实际管理需求,单位可对岗位职责进行细化。例如,在具体实施时:一是按照系统管理和网络管理分别由不同的人负责;二是对关键的应用系统配置业务系统管理员;三是为机房、数据库以及信息资产专门制定管理制度;四是分别设立机房管理员、数据库管理员以及信息资产管理员等岗位,并明确各自职责。
在明确岗位职责时需对信息安全管理中涉及的授权事项进行归纳并理清各相关部门及岗位的责任分工明确对应的审批权限分配人员等;对于涉及系统变更操作变更物理访问以及网络接入等关键事项应当制定相应的审批流程并严格执行该流程;对重要活动实施分级管理流程并定期复核相关信息确保及时更新维护
4)内部沟通和外部合作
1. 建设思路
信息安全管理工作并非孤立存在,在业务工作运行中必须依赖安全管理制度的支持;同样地,在业务部门发展过程中也需要依靠安全措施的有效保障;为了确保信息安全管理体系的有效运作,则需要通过加强各类人员、各部门机构以及网络安全管理部门之间的协同合作来实现;为此建议设立定期召开协调会议来统筹解决网络安全管理中的具体问题。
此外,在开展信息安全管理工作中,我们的工作不仅需要依靠内部的专业知识积累和经验总结,并且也需要获得外部专家和专业技术团队的技术支持。这些外部资源包括但不限于:国家信息安全管理局、各大IT企业以及IT服务提供商等。
2. 建设内容
根据委托方的需求与要求,拟委托专业人员参与项目相关工作。这些专业人员需具备信息安全或相近领域的专业知识与实践经验。具体而言,则包括但不限于安全技术、电子政务、等级保护以及质量管理等方面的专业专长。这些专业人员将负责就信息安全重要问题提供意见与建议。
为了深化与供应商、行业专家以及专业安全公司的协作关系,我们计划通过建立一个高效的外部联络网络来促进有效的沟通与合作。具体而言,我们将制定一份详细的外联单位联系清单,并确保其中包含以下关键信息:外联单位的名称,双方的合作内容,联系人及其联系方式。
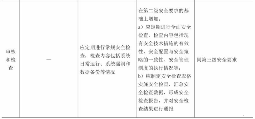
5)安全审核与检查
1. 建设思路
信息安全管理体系的有效性如何?为了确保安全制度与规范得到严格执行,
单位信息安全管理部门需定期开展工作以保证体系的有效运行。
依据《等级保护制度》的要求,
此类信息安全管理活动可分为常规性和全面性两类,
每项安全检查前必须做好各项准备工作以确保记录完整。
2. 建设内容
单位可根据实际情况,进行安全检查工作安排,包括如下内容。
① 定期开展基础安全检查工作,在线监控系统日常运行状态,并对潜在风险隐患以及关键数据存储进行全面评估。
② 我们将定期开展 thorough comprehensive security audits, 包括但不限于评估现有的安全防护措施的有效性、确认当前的安全配置与制定的安全策略是否保持一致, 以及审查安全管理流程的执行情况等。
鉴于目前组织自身的安全管理人员数量有限且专业技能水平相对欠缺, 我们建议委托专业安全服务提供商协助完成此类审计工作以提高检测效率。
③ 根据实际情况设计并应用安全检查表格, 实施全面的安全检查工作, 整合收集到的数据信息生成完整的安全性评估报告, 最后向相关人员汇报检查结果。
建议在实际工作中可参考上级单位的安全管理标准或本单位制定的相关考核指标体系, 以便于量化评估和持续改进安全管理工作的质量水平。
3、安全管理人员
1)安全管理人员标准
该标准规定了信息安全管理体系中安全管理人员的规范要求,具体规定于下表中.


2)内部人员安全管理
1. 建设思路
人类作为信息安全工作的核心力量,在此过程中扮演着不可替代的角色。研究显示,在信息安全威胁中占据主导地位的主要诱因是内部因素所造成的危害性事件不断增多。这些事件往往源于员工因故意行为或是日常工作中出现疏漏所致。
对此我们必须采取严格措施来强化安全管控,在整体信息安全战略中占据核心地位。
特别强调应在日常工作中着重开展全员安全意识培训以及严格的安全审查制度建设。
2. 建设内容
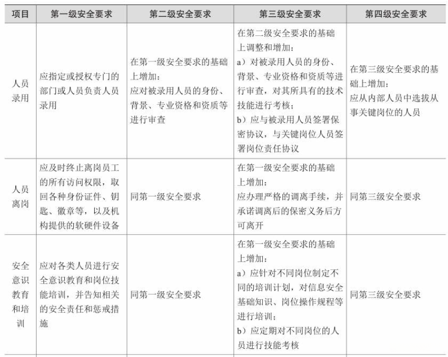
针对内部人员的安全管理应从招聘环节、开展系统化的安全教育与技能培训、实施动态的技能考核与管理使用以及建立完善的离职审核机制等全面流程进行规范化管理
(1)录用前
① 负责人员录用的具体事宜应由相关部门或人员进行任命或授权。
② 对被录用人员的身份、安全背景、专业资格或资质等进行审核,并对其所具备的技术技能进行评估。
③ 与被录用人员签署保密协议,与关键岗位人员签署岗位责任协议。
(2)工作期间
① 组织各类人员接受安全意识教育,并接受岗位技能培训的同时告知相应的安全职责与处罚规定。
② 根据各岗位特点制定相应的培训方案,并对其进行系统的知识灌输。
③ 定期对不同岗位的人员进行技能考核。
(3)调离岗
立即解雇离岗人员,并将所有访问权限归还各类证件、钥匙和徽章;同时归还机构提供的软硬件设施。
② 办理严格的调离手续,并承诺调离后的保密义务后方可离开。
3)外部人员安全管理
1. 建设思路
在日常业务活动中,单位 increasingly engage in extensive business interactions with external unit personnel, encompassing software developers, hardware suppliers, system integrators, device maintenance services, and service providers. Additionally, there are intern students, temporary workers, and external call-in staff. These external personnel often require temporary or short-term access to the internal network within the organization and frequent visits to the work premises. Non-internal employees, characterized by their high turnover rate and lack of clear background information, pose significant risks to organizational information security. Consequently, it is imperative to establish a rigorous physical and network access approval process for all external visitors and implement this policy effectively.
2. 建设内容
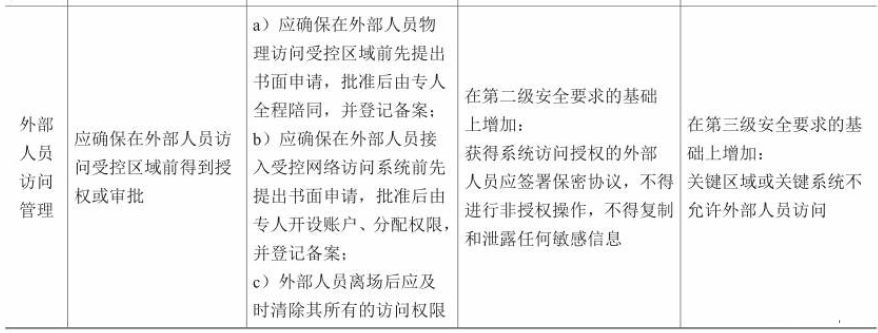
该单位需建立外来人员物理访问和网络接入的管理制度,并详细记录相关信息的具体规定包括:
① 在外部人员物理访问受控区域之前提出书面申请,并经审批同意后由指定人员全程跟进监督,并做好记录存档。
② 在外部人员接入受控网络之前提出书面申请,并经审批同意后具体操作包括:开设专用账户、分配相应权限,并做好记录存档。
③ 非内部员工退出后应彻底删除其全部权限。
④ 经批准的外部员工需签订保密协议书,并禁止执行未经授权的操作;同时严禁复制或泄露重要资料。
4、安全建设管理
1)安全建设管理标准
遵循GB/T 22239-2019(《信息安全技术 网络安全等级保护基本要求》),安全管理体系建设管理标准要求如下表格所示。






2)系统定级和备案
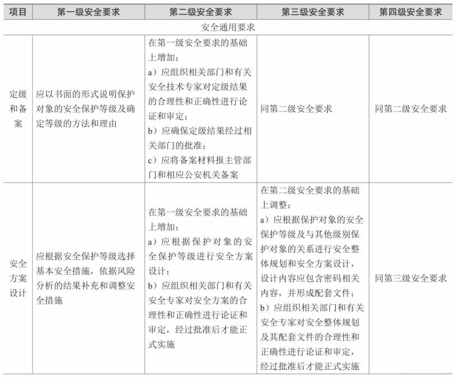
1. 建设思路
按照新修订的《XXX》制度规定,在信息系统的等级保护工作中,对于二级及以上(含二级)的信息系统,在进行定级评估时需要由相关部门及其安全技术专家对评估结果的有效性与准确性进行全面审核确认。在新建信息系统的规划阶段,则应当由新建的信息系统根据其承载业务的重要性对其实施定级管理,并据此确定相应的防护等级后开展相应的安全体系设计与建设工作。其中,在完成相应等级防护体系构建的同时还需要同步履行公安机关指定的相关备案手续。
2. 建设内容
为更加明确信息系统定级、备案相关信息的责任与流程,并需明确系统定级、备案以及系统测评的具体内容。
① 规定了明确定级备案的责任部门及其具体负责人。
② 协调公安部门明确归集了明确定级备案所需的相关材料及其具体格式。
③ 制定了详细时间表用于开展系统的定级与备案工作。
④ 明确了定级评审的相关单位、评估专家及其职责分工。
⑤ 统筹协调完成了定级评审工作,并取得了上级或相关部门的认可。
为了保障系统等级保护备案流程的专业规范性要求,建议选用经过资质认证的专业服务公司来执行相关操作。
3)系统安全方案设计
1. 建设思路
依据"三统一"原则,在信息安全领域必须与信息化建设保持一致的规划、建设和使用节奏。系统规划阶段应当明确安全管理目标及所需资源,并制定相应的安全管理方案。对于制定的安全管理方案必须先进行评估审查,并获得批准方可推行。
2. 建设内容
在制定安全方案时,应当根据不同的安全保护等级来确定基本的安全措施,并在风险分析的基础上进行必要的补充和完善。
在制定安全方案时,需综合考虑保护对象的安全等级及其与其他保护层级间的相互关系,并进行系统性的整体规划与详细设计方案.其中需涵盖相关的密码技术和相关技术细节,并相应地形成配套的设计文件和实施手册.
根据实际建设阶段的不同需求,在安全管理方面也需要制定相应的具体方案。这些方案将涵盖总体建设规划方案、详细设计方案以及具体的实施步骤等几个方面。在制定安全管理方案时,相关部门需要组织专业人员以及相关领域的专家对整个安全管理规划及其配套文件的合理性与正确性进行全面论证与审核程序,并在获得批准后方可正式实施。
4)安全产品采购管理
1. 建设思路
信息安全产品应当按照国家相关法律法规进行采购与应用,在涉及密码设备时需严格按照国家密码管理局的技术规范执行。具体流程包括:首先在采购前对产品进行选型测试以筛选出初步候选产品;然后确定最终的产品候选范围;最后定期评估与更新候选设备清单以保证技术标准与时俱进。
2. 建设内容
安全设备的采购必须严格遵守相关规范流程,并严格按照国家相关部门发布的目录来选择相应的安全产品;在搭建的模拟系统环境中进行全面测试和初步运行这些安全设备及软件, 以确保不会对系统造成不可预见的影响。
5)外包软件开发管理
1. 建设思路
在系统上线后,外包软件开发可能会遇到多种安全问题,并且这些问题往往难以从根本上解决。为此,在等级保护制度下,对于外包软件开发单位明确要求应在交付前对潜在恶意代码进行扫描,并要求提供相关技术文档和使用说明书。特别地,在处理三级系统时,则需求求求求求求求求求。
2. 建设内容
在进行外包软件开发时建议选择专业安全公司作为第三方进行安全管理,并协助相关方制定并实施相应的安全管理制度及操作流程。同时对软件开发的关键阶段实施代码质量监控,在各个关键节点上开展代码审查工作。推荐采用"自动化工具+人工审核"相结合的方式来进行代码质量把关,在提升工作效率的同时能够有效发现潜在的技术缺陷和逻辑漏洞等潜在问题。
6)工程实施管理
1. 建设思路
在信息系统安全管理的过程中需要完成产品安装部署、功能启用以及策略配置与应用系统集成等多个环节的工作任务。整个安全管理过程中必须确保其安全性以达到预期效果的目的为此相关部门或人员应当对工程实施过程进行管理并制定相应的安全管理方案对整个实施过程进行管控。
针对三级信息系统的等级保护制度则明确规定必须由第三方监理公司对项目实施进行全面管控以确保信息安全目标的有效实现
2. 建设内容
×××系统的整个实施周期相对较长,在项目的具体执行阶段特意选择了专业的第三方监理公司进行监督管理,并任命了专职的安全负责人。同时根据相关要求制定了《XXX系统安全管理规定》以及《XXX系统项目实施方案》
7)测试及交付管理
1. 建设思路
项目建设完成后,在正式上线前需开展功能性测试;同时需制定并执行相应的测试验收方案;最终形成完整的测试验收报告。依照《等级保护制度》的相关要求,在系统正式上线之前需进行安全性评估;并完成相应的安全检测工作,并提交安全检测报告;其中需包含密码应用的安全性评估内容。
在系统交付过程中,需要制定系统的交付清单,并按照清单对交割的设备、软件以及相关文件资料进行核验;同时对负责系统运维的技术人员开展专业技能培训,并提供完整的建设期技术资料以及运维所需的技术文件。
2. 建设内容
因为系统的复杂性而导致在系统及各子系统交付的时候。
在制定交付清单之后则需对所接收的设备软件以及文档等一一核对。
对于负责运行与维护的技术团队则应接受相应的技能培训。
确保建设过程中的所有文件以及用于指导用户进行运行维护的相关资料能够得到充分配备。
为确保系统的安全性,在进行上线前的安全测试时,建议委托专业的安全公司完成对即将上线的系统进行全面安全评估,并依据评估结果采取相应的防范措施。
8)系统等级测评
1 .建设思路
完成系统的建设后,在遵守等级保护标准的前提下应当选择经过国家认证的测评机构对信息系统的安全等级进行全面评估,并且应当在系统运行期间建立定期评估机制。针对三A级系统的管理要求,在每年度应当完成一次安全评估任务;对于发现存在不符合当前安全标准的问题应当及时纠正;同时,在发生重大技术变动或升级调整的情况下也需要重新开展安全评估工作。
2. 建设内容
系统上线运行后按照国家相关部门的规定和要求 选择经过资质认证的专业机构 进行网络安全等级保护测评 工作性质具有较高的专业性和复杂性 建议优先考虑具备相应资质的专业安全服务提供商 协助开展该测试任务 例如 在正式开始测评之前 可指导相关单位先自行开展内部自查与整改工作
9)服务供应商选择
1. 建设思路
随着人们对信息安全关注度的不断提高, 对于供应链安全威胁的关注程度也在持续提升。新等级保护制度将加强供应链管理作为一项重要内容, 规定必须满足选择服务供应商时需遵循国家相关规定这一前提条件。在此基础上, 各方需要与选定的服务供应商签订相关协议, 明确在提供网络服务过程中应当履行的各项网络安全义务。此外, 还需要定期对服务供应商提供的网络服务进行监督、评估和审核, 对其后续变更内容实施必要的控制措施, 以保障整体服务质量不受影响。
2. 建设内容
通过严格的资质审核, 选择具有相应资质的专业服务公司、系统集成商以及软件开发商, 并与之签署协议书, 明确双方的安全责任与义务。
5、安全运维管理
1)安全运维管理标准
遵循GB/T 22239-2019《信息安全技术 网络安全等级保护基本要求》的具体规定, 相关规范性文件对安全运维管理标准有详细说明
安全运维管理标准要求:








2)环境管理
1. 建设思路
环境指的是信息系统所处的具体物理空间,其中包括机房、配线间以及办公区域等场所。加强安全管理的主要目的是防范未经授权的物理访问行为对信息系统造成的损害。通常情况下,机房作为存放大量重要信息设备的核心区域应当实施严格的防护措施;同样地,在重要的办公区域也需要采取相应的防护措施以确保信息安全。
2. 建设内容
所有服务器及核心网络设备需符合规范放置于机房内,并设立专项安全组负责机房安全管理职责;建立完善的一日常巡与维护工作制度;确保供配电系统正常运行的同时实施空调运行监控并对温湿度及环境参数实施精确调节;定期开展消防设施系统的全面检查与演练。
建立机房安全管理制度,并就物理访问、物品的进出以及环境安全等方面实施管理措施。
为提升办公环境的安全管理水平,特制定《办公室信息安全管理方案》,对此类场所的信息安全管理提出以下三点具体要求:一是办公室的信息安全管理要求;二是信息安全保密标准;三是办公终端使用规范性要求。
3)资产管理
1. 建设思路
- 信息技术基础设施中的核心要素是网络与信息系统的基本架构。
- 这些要素不仅支撑着系统内各服务功能的实际运行,
- 同时也构成了数据存储的关键载体。
- 建议首先明确各类信息安全资源的数量及其责任主体;
- 其次建立详细的资源清单并定期进行核对;
- 最后对于关键重要的信息安全资源实施重点防护措施。
2. 建设内容
根据相关规定要求,在确保准确性和规范性的前提下, 建议采用以下方式开展工作: 首先, 制定与被保护对象相关的资产清单, 包括各类硬件设备. 软件系统. 数据资料. 介质存储以及相关文档等信息; 然后, 定期对所编制的资产清单进行更新维护, 并在每次更新时记录修改情况; 最后, 明确划分各责任部门的职责范围及重要程度, 同时标注其具体位置信息。
依据资产的重要性实施标识化管理,并为重要信息类资产制定相应的管理制度
制定关于信息分类及标识方法的规定,并规范信息在使用、传输以及存储过程中的行为
4)介质管理
1. 建设思路
在信息存储与传递的过程中(即介质),扮演了媒介的角色(即充当),并承担了不可或缺的责任(即发挥了重要作用)。此外,在恶意代码传播中起着关键作用(即重要手段),并可能导致敏感数据泄露(即容易导致信息泄露)。
单位应建立健全介质管理制度,并对介质的使用进行规范化指导;对于个人使用的介质物品,则必须采取严格管理措施。
2. 建设内容
为规范介质使用范围界定、明确介质标识要求以及规范介质存储措施。
在单位介质管理中,要求介质存放在安全专用环境中,并对各类介质实施专门控制和保护措施。由专人负责存储环境的管理,并定期进行存档介质目录清单核对。
对介质在物理传输过程中的人员配置、打包处理以及交付环节实施全过程管理,并对其归档和查询操作进行详细登记和记录。
5)设备维护管理
1. 建设思路
信息设备在日常运营中承担着存储与处理业务数据的重要职责。确保其正常运行状态及其安全防护措施是保障信息安全的基础。应强化对信息设备日常使用的规范管理,在具体操作中需重点关注以下几点:一是定期维护保养;二是避免携带外设至非授权区域;三是及时进行故障修复;四是妥善处理报废事宜。
2. 建设内容
安排专门的部门或人员定时、定量地负责维护管理这些设备及线路日常维护与故障处理工作。
为规范配套设施及软硬件维护管理工作的相关内容提出具体要求,并详细阐述了以下几项核心内容:一是明确了维护人员的具体职责;二是细化了故障维修与服务保障的具体申请权限;三是对维护过程中的监督管理流程进行了明确规定。
信息处理设备需经审批而被带走时才脱离机房或其他办公场所。携带存储介质的设备携带至工作场所时其重要数据须加密。
带存储介质的设备在报废或作为可回收资源回收利用前,应当实施彻底删除操作,并经过安全销毁处理;以确保该设备上所携带的信息资料及其相关软件程序不会被恢复或重新利用。
6)漏洞和风险管理
1. 建设思路
信息安全漏洞通常被视为信息系统脆弱性的主要体现。它容易被攻击者利用并发起入侵行为以破坏系统。在发现和修补漏洞方面,仅依靠技术手段是不够的;还需要持续进行系统的日常安全评估,并及时采取整改措施进行修复工作。这同样是降低信息安全风险的关键措施之一。
2. 建设内容
定期进行安全审查工作并完成审查报告的生成。对于检出的安全隐患等潜在威胁信息,应尽快向相关部门发出通知,并规定整改期限。
定期实施安全评估程序,生成评估分析报告。对于发现问题后应制定解决方案并执行,同时采取预防性措施来解决可能出现的安全问题,相关数据和处理结果需做好记录存档。
7)网络和系统安全管理
1. 建设思路
网络和系统构成信息系统的基础设施,在支撑各业务系统与办公应用之间建立连接的同时完成数据传输过程,并促进信息共享。为了提高整体效能与安全性需求,在实施过程中需要对网络与系统的分类管理进行专业化规划,并对重要业务系统的运行状态实施实时监控与维护保障;同时,在实际运营中对于重要业务系统的日常维护还需配备专门的技术管理人员以确保系统的稳定运行。
2. 建设内容
按照等级保护的要求,网络和系统的安全管理包括以下内容。
① 划分不同管理员角色进行网络和系统的运维管理是必要的,并明确各个角色的责任与权限范围。为此可指定专门的网络管理员、系统管理员及数据库管理员等职位负责对网络设备、操作系统及数据库实施专业化管理。
② 明确部门或人员负责账户管理并对账户创建、变更及删除等操作进行严格管控;对于重要服务器、数据库及业务应用等关键对象则需更加严格地实施安全管理。
③ 建立网络与系统安全管理制度并对其安全策略、账户管理、配置管理以及日常操作等方面制定详细规定。
④ 制定重要设备的配置规范与操作手册并依据手册执行安全配置及优化配置工作。
⑤ 对运维操作日志进行详细记录包括日常巡检记录、运行维护日志以及参数设置与修改等内容。
⑥ 指定特定部门或人员负责对日志数据及监控指标进行分析统计工作;及时发现异常行为并采取相应应对措施。
⑦ 严格控制变更性运维活动必须经过审批方可进行连接安装系统组件或配置参数调整;要求在操作过程中保留不可更改的审计日志并在完成任务后同步更新配置信息库。
⑧ 对运维工具的使用实施严格审批程序并在授权范围内执行操作;要求在操作过程中保留不可更改的审计日志并在任务完成后删除工具中的敏感数据。
⑨ 在开通远程运维接口前必须经过严格的审批程序;要求在完成远程访问后立即关闭相关接口或通道以防止未授权接入。
⑩ 确保所有外部连接均经过授权批准并定期检查违反网络安全策略的行为以保障网络安全
8)恶意代码防范管理
1. 建设思路
对于恶意代码防范而言实施必要的安全技术措施是不可或缺的但这些技术手段的有效运行必须依托完善的管理制度加以保障。恶意代码防范被视为单位信息安全工作中的一项重要基础性任务因此必须通过提高全员的安全意识来强化对恶意代码的防范能力并切实落实各项防护措施。
2. 建设内容
建立并完善《防恶意代码管理办法》,明确规定合法使用《防恶意代码软件》的权限,并详细说明版本更新与替换的具体流程;同时规定对外来计算机或存储设备,在接入系统之前必须进行预防性扫描。
② 定期开展技术手段作用率评估工作, 以验证各种防范恶意代码攻击的技术措施的实际效果。
③ 开展全员参与的安全意识教育活动, 增强全体员工识别并抵御恶意代码的能力。
9)配置管理
1. 建设思路
信息系统配置基线管理属于重要的日常运维工作职责之一。
良好的配置管理能够为系统的安全可靠运行提供关键支撑。
配置基线设置应当根据等级保护的相关要求,
负责相关配置信息的保存、更新以及变更控制的具体工作。
2. 建设内容
单位日常配置管理包括以下内容。
系统性地记录和保存核心配置参数,包括网络架构信息、各设备预装及安装的软件组件组合情况、各组件所使用的版本号及其更新修复说明、各设备及其相关软件组件的具体配置参数设置情况等关键数据。
将基本配置信息的更改纳入变更管理范围,在变更发生时实施对该类信息变化的管控措施,并定期维护基本配置信息数据存储库。
首先,在制定安全配置基线之前,请确保所有设备、操作系统的版本都已更新至最新版本,并检查数据库的安全性。
10)密码管理
1. 建设思路
为确保信息安全等级保护制度的要求,在信息安全建设过程中,单位应遵循国家密码管理主管部门认证核准的相关密码规范和行业标准,并采用上述经过严格审核的技术方案与产品。
2. 建设内容
该系统中使用的各类密码设备需满足国家密码管理部门的规定,并取得相应的检测证明文件和认证证书。
11)变更管理
1. 建设思路
信息安全风险具有动态特征,在实际应用中呈现出可变性这一特性。为了有效应对由网络与信息系统的变动引发的安全态势调整需求,在变更控制流程中采取相应的风险管理措施,则能更好地规避因系统变动带来的安全风险问题。
2. 建设内容
变更管理建设包括以下内容:
① 在明确变更需求之后,应根据现有要求制定相应的变革方案,该方案需经评审会议审议后方能正式实施。
② 本组织应建立健全统一的申报及审批管理制度,严格按照既定流程对所有变革事项进行管控,并详细记录变革实施全过程。
③ 为了确保变革的有效性,组织需建立故障回滚机制及应急响应流程,明确规定操作规范及责任分工;对于可能发生的故障,组织应定期开展应急演练以确保变革推进顺畅运行。
12)备份与恢复管理
1. 建设思路
依据《等级保护制度》规定,在三级信息系统的防护架构中应当实现实时数据备份功能,并支持异地存储与回备机制以保障数据安全与可用性
2. 建设内容
制定单位备份与恢复管理制度,其内容如下:
首先明确责任部门,并对重要业务信息、系统数据及软件系统进行定期识别。
② 详细阐述备份信息所需的具体参数。
③ 根据数据重要性及对系统运行的影响制定完整的数据备份与恢复策略方案,并明确包括以下内容:数据放置场所、文件命名规则、介质更换频率以及离站传输的具体方法。
④ 系统化建立完整的备份与恢复工作流程,并对整个操作过程实施严格记录管理。
⑤ 完善数据备份与恢复模拟演练机制,并定期评估系统关键数据的安全保护状态。
13)信息安全事件处置和应急预案管理
1. 建设思路
该制度特别注重提升单位应对信息安全事件处理以及建立完善应急预案的能力;随着当前信息安全风险环境的日益严峻,在这种背景下,新的保障思路更加注重提升单位内部威胁检测能力,并强化快速响应与应急处置机制。
2. 建设内容
针对信息安全事件,需要建设以下内容。
立即向安全管理部门提交所发现的安全隐患与异常情况;在安全事件的报告与响应处理过程中进行调查原因并收集相关证据,并详细记录整个处理流程,并总结经验和教训。
② 建立安全事件报告与处置管理制度是当务之急,在详细规定各类安全事件的具体报告、处置与应对流程的同时,请务必明确各环节的管理职责分配。
③ 针对造成系统中断及信息泄露的重大安全事件,则应当采取更为严格的处理与报告机制。
此外,在单位层面开展应急管理时,请从制度层面进行规范化管理,并严格遵循国家应急管理的相关指导原则;同时要按期组织演练,并涵盖如下内容:
① 制定统一的应急预案架构体系(包括启动条件、应急组织构成、应急资源保障、事后教育与培训等关键要素)。
② 制定或完善关键节点对应的应急预案,并包括应急处理流程和系统恢复流程等。
③ 定期组织相关人员进行应急预案培训工作,并定期开展演练活动。
④ 定期对原有的应急预案重新评估,修订完善。
14)外包运维管理
1. 建设思路
针对当前信息系统外包运维工作普遍存在的现状, 新等级保护制度明确涉及外部管理的要求. 单位在选择外包运维服务商时必须遵循国家相关制度规范, 并需明确外包运维服务商的责任.
2. 建设内容
对于外包运维服务商的管理包括以下内容。
遵循国家相关规定选择外包运维服务提供商,并与选定的服务商签订相关协议书以明确规定外包运维服务的具体内容及工作范围。
② 须确保所选专业外包运维服务提供商在技术能力与管理效能上均具备按照等级保护制度规定开展安全运维工作的实力,并在签订的服务协议中明确载明相关技术与管理能力要求。
在与外包运维服务商签订协议时明确规定所有相关安全要求,并规定可能包括对敏感信息实施访问、处理和存储需求以及IT基础设施中断服务的应急响应措施。
