简单普及数字人民币概论、特征、架构介绍
一、数字人民币概述
数字人民币(Digital Currency of the People's Bank of China),亦称中国央行数字货币(CBDC)、DC/EP、e-CNY,则是由中国人民银行发行的一种数字化法定货币。该系统由授权运营机构负责运营,并面向公众兑换;其采用分布式账务系统作为基础架构,在实现账户体系的松耦合设计的同时,具备与实体货币相同的职能和价值;该数字货币兼具法定货币属性和法偿性,并通过可控匿名机制保障交易隐私。
上述定义可以从四个层面理解:
从货币性质分析来看, 数字人民币由中国人民银行 作为法定数字货币发行, 其价值与纸币、硬币等价, 主要承担流通领域内的现金功能即 M0 货物类别, 属于基础货币范畴, 并与传统现金具有相同的法律地位。
(2)从发行管理来看,在发行机制方面,数字人民币由中国人民银行中心化统一负责其发行工作,并由特定运营机构承担其相应的运营与兑换服务职责。同时实现了可控匿名性,并且属于一种基于双层运营体系设计的混合型央行数字货币。
通过分析不同客群的需求, 数字人民币为公众提供了一种数字形式的支付工具, 并可用于个人日常消费活动以及企业经营过程中的多种交易需求。
(4)从支付角度看,数字人民币以数字
从形式上讲,数字人民币从形式上讲,不仅具备形式上的完整性,而且从形式上讲,它还具有内在价值,并以国家信用作为基础保障,促进银行账户实现松耦合,从而使得数字人民币作为一种数字化支付工具得以存在,并在一定程度上支持匿名交易活动.在数字人民币的投放机制中,其采用与纸币相同的"中央银行-商业银行"二元模式,即"双层运营体系".该体系具体可分为投放环节和流通环节两个主要部分:投放环节的核心任务在于如何实现货币的有效投放;流通环节则关注的是货币的使用场景与操作流程.

二、数字人民币怎么发
投放主体涵盖中国人民银行及其指定机构(目前主要为农商行等六家国有大行),其核心职能是解决‘如何投放’这一关键环节的问题。该机制旨在实现数字人民币两大核心维度——货币定位与发行管理的具体要求。由中国人民银行统一负责数字人民币的发行与管理职能,在此基础上需要明确数字人民币的发行框架体系——即围绕‘如何操作’展开具体规定。作为中央银行负债性质的角色,在日常运作中要求各指定机构必须全部纳入准备金池,并由央行通过100%比例进行资金投放;与此同时,在实现中心化运营管理的同时确保匿名性特征下,支付系统需要建立异步传输机制:即流通层仅负责部分交易数据的安全存储,并定期向央行提交交易报告;而为了维护金融安全,在大额及可疑交易监控方面也需要建立快速响应机制:即各参与行需实时向央行提交相关信息数据;基于此要求,在整体架构设计上需要构建具有(/)功能要求的系统架构:即实现基础确认登记、身份标识认证以及交易行为监管等功能模块并行运行的基础上完成系统整合工作

如图1-2是一种参考原型图谱,系统性地呈现了中央银行与商业银行在央行数字货币发放与回收过程中所涉及的主要架构,该框架以"一币两库三中心"为核心构建,全面涵盖了数字人民币的投放运行、资金回笼以及追踪机制等多个关键环节

进一步探讨投放环节中关于"如何确定发量"这一关键问题时,在数字人民币数据已实现脱敏的前提下,央行可运用大数据和人工智能技术对数字人民币的发行、流通等环节进行详细分析,并深入掌握货币体系运行机制。这些研究结果将为精准调控货币投放数量和频率提供数据支撑,并从而为推动数字人民币发展提供可靠依据。这也是推动数字人民币发行的重要基础。
综上所述,在解决"如何投"的问题时,首要任务是通过系统设计明确"投什么"以及投多少的具体方案;要实现上述设计目标,则需要构建多个功能模块支撑这一过程。例如:交易通信模块负责完成交易交互功能;智能运算模块主要承担算力支持;安全保障模块则负责风险防范工作等。图1-3展示了初步的技术框架图,在后续章节中将对各个功能模块展开详细说明。

三、数字人民币怎么用
投放层面面临的问题主要是从中央银行角度出发的考量,“应用层面则与公众生活息息相关”,具体由流通层中的指定运营机构以及其它第三方商业机构负责推进市场化设计与运营工作以服务于公众及实体经济 sector. 当前指定运营机构主要包括各商业银行(不限于央行兑换数字人民币的银 行)、手机运营商以及支付机构等主体. 在实际运作过程中该类机构需承担以下五项重要职责:首先应积极推广数字人民币的使用并为公众提供更多样化的支付选择;其次须依法合规开展业务合理配置资本 降低支付体系金融风险;第三要强化反洗钱功能及时全面了解客户需求并妥善报告异常交易情况第四需严格保护客户隐私信息仅向唯一第三方 中央银行披露相关数据第五要在技术层面做好设备维护与更新工作.

公众层面则尤为关注'为何采用数字人民币'以及'其具体操作流程'两个核心问题。对于第一个问题'为何采用数字人民币'可以通过与其他主流支付手段进行系统性对比来阐述其优势与特点。例如如图1-2所示展示了数字人民币在效率、安全性以及便捷性等方面的对比分析。

基于美联储与中国人民大学金融科技研究中心的相关研究,在多个维度上对各支付方式进行评估将是提升其综合性能的有效途径。其中较为重要的是从运营效率、支付便利性和匿名性等7个关键指标出发进行量化分析,并将结果以表格形式呈现(各项满分5分)。

针对评估结果进行进一步比较可以看出数字人民币的优势:相较于现金,在保证了信用等级和支付服务可用性的前提下,数字人民币显著提升了交易便利性、安全性和运营效率;相较于第三方支付,则是有效地降低了潜在的风险,并提高了支付的普惠性;相较于目前备受关注的数字货币——比特币和Libra,则是最大的区别在于其法定性。这种法定性能够确保交易的安全便捷,并保持价值的稳定。
其次,在说明"如何使用"时,则需要明确数字人民币的具体支付方式以及公众如何操作使用这些功能。中国 人 民银行原行长周小川在讲话中指出,在当前阶段主要采用的是央行数字货币的电子支付方案。
主要有以下五种:
一是以账户为基础的电子钱包,可以支持近程和远程交易;
二是条码支付方案,包括现 在广泛使用的二维码支付;
改写说明
四是手机支付中的银行卡类型,在采用 POS 设备、二维码以及 NFC 技术实现下覆盖信用卡消费功能,并支持银联闪付服务。
五是预付卡,如香港基于 IC 卡的八大通电子收费系统。
在试点过程中涉及的支付方式中,“扫一扫”与“碰一碰”被视为最为常见的两种形式。其中,“扫一扫”是以一种基于数字人民币的应用程序进行扫描或展示付款码的方式进行操作,并被认定为一种在线完成的近程支付手段。

NFC-based contactless payment technology "碰一碰"则是一种利用 NFC 技术实现近距离支付的方式,在线及离线均可操作。值得注意的是该技术要求手机需搭配数字人民币硬件钱包设备使用(2020 年 10 月 30 日《华为终端》官方微博消息指出 华为 Mate40 系列是首款支持数字人民币硬钱包的智能手机)。在在线场景下 可通过POS机或专用芯片完成交易 如图1-7所示 用户需先打开数字人民币APP 进入设置界面选择NFC功能 然后在商户POS机感应区轻触即可完成交易 如图1-8所示展示了芯片感应区的实际操作流程

在离线状态下,“碰一碰”功能仍然可以在交易双方都安装了硬件钱包的情况下实现。具体操作中,用户可以通过打开自己的数字人民币(民) wallet(加引号强调术语专业性),完成上滑付款的动作,并选择使用"碰一碰"作为支付方式。与此同时,在设置页面打开 NFC设备(非接触式电子技术),而商家则需在自己的数字人民币 wallet(民)上完成下滑收款的动作(即收到用户的付款请求),并在设置页面选择好"碰一碰"并设置好收款金额后即可完成支付流程。

在数字人民币移动支付场景中与公众日常使用的线上支付流程高度相似用户首先要建立专门的小钱包然后将该小钱包同步至指定的应用程序随后打开对应的应用程序在商品列表中选择自己需要的商品最后在支付选项中选择"数字人民币"完成线上购物这一过程与传统线下交易有着相似的操作规范和逻辑流程

为支持这一支付方式,并围绕相关支付手段建立相应的金融体系。流通机构需相应进行技术变革以适应新的支付环境。具体而言包括银行核心系统、数据库以及POS终端设备等关键设施的技术更新与优化。其他相关行业也将经历相应的业务流程调整例如征信机构可借助央行核发的更为详实的交易数据来对信贷机构进行更科学的客户信用评估。具体来说主要包含四个方面的改造:一是安全防护模块;二是系统升级模块;三是交易终端模块;四是支付技术优化模块。

四、数字人民币的特点
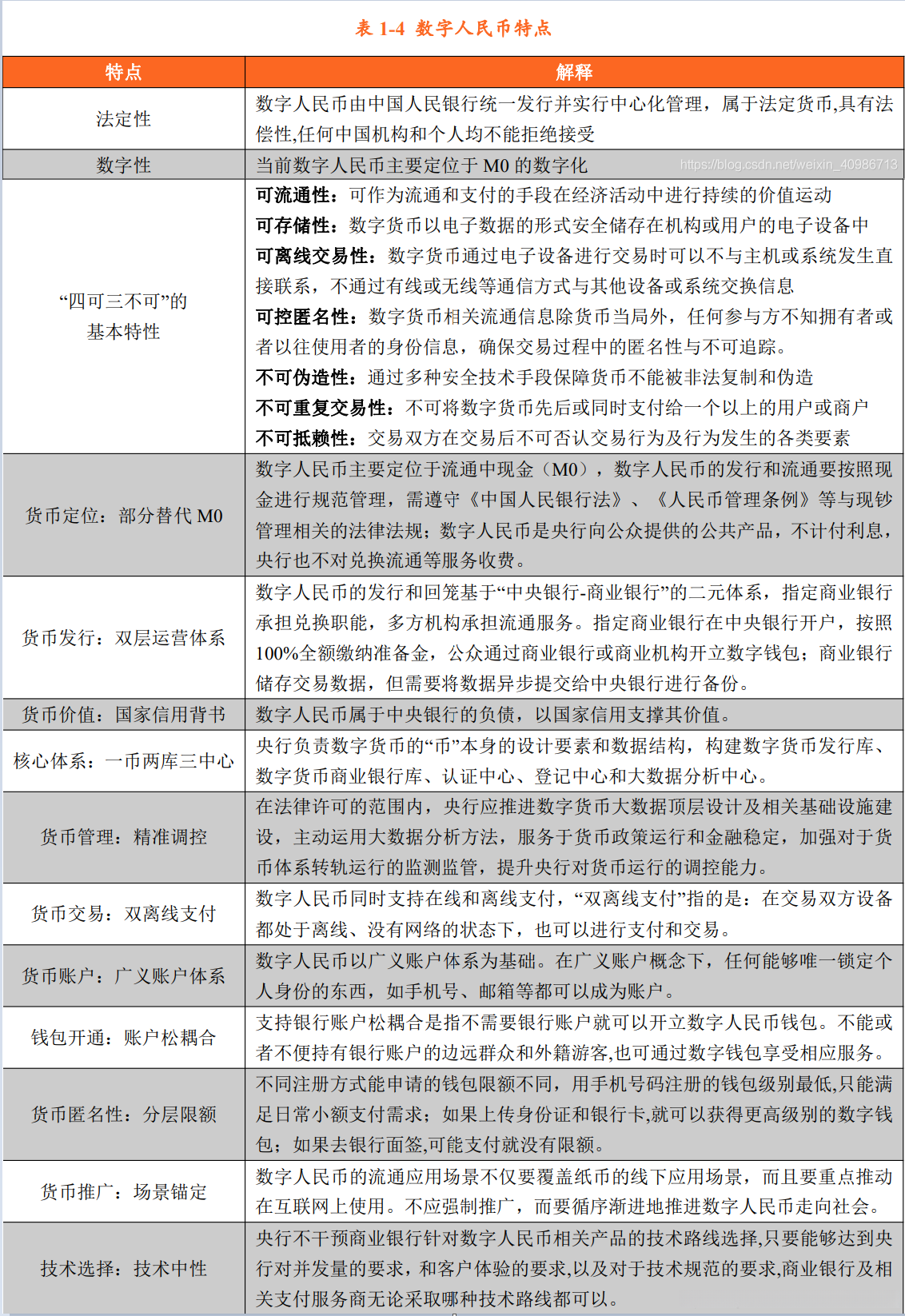
综上所述,在全面分析的基础上我们对数字人民币的核心特征进行了系统梳理与总结主要体现在以下几个方面:首先从定义维度来看它兼具法定货币属性数字化特征以及完整的货币职能体系在设计上展现出显著特色;其次在宏观调控层面我们的研究团队认为数字人民币将通过分层式运营机制实现与现有M0货币体系的功能替代并充分考虑不同参与方的利益诉求;最后基于技术开发与实际应用考量我们重点聚焦支付效率优化安全性保障等方面综合考虑形成了包括双离线交易支持分层信用控制机制以及技术中立性等在内的多项核心特性这些要素共同构成了数字人民币的设计方案框架使这一新型数字货币能够更好地满足各方需求服务于我国现代支付体系的发展需求。

