基于单片机太阳能锂电池光照无线蓝牙控制路灯系统设计
**单片机设计介绍,基于单片机太阳能锂电池光照无线蓝牙控制路灯系统设计
文章目录
一 概要
二、功能设计
- 设计思路
三、 软件设计
- 原理图
五、 程序
六、 文章目录
一 概要
基于单片机太阳能锂电池光照无线蓝牙控制路灯系统设计概要如下:
一、设计背景与目的
随着能源危机的加剧和环保意识的提高,太阳能作为一种清洁、可再生的能源,越来越受到人们的重视。路灯作为城市基础设施的一部分,其耗电量较大,若采用太阳能供电,不仅可以降低能源消耗,还能减少对环境的污染。此外,为了提高路灯的智能化程度,设计此系统旨在通过单片机控制结合太阳能电池板、锂电池、光照传感器及蓝牙模块等组件,实现路灯的自动充电、光照调节和无线控制功能。
二、系统组成
单片机核心控制模块:采用高性能单片机作为控制中心,负责接收光照传感器数据、处理数据、控制充电电路、LED驱动电路等。通过编程实现路灯的自动开关、亮度调节及无线蓝牙控制功能。
太阳能电池板:用于将太阳能转换为电能,为系统提供充电电源。太阳能电池板与锂电池连接,将产生的电能存储在锂电池中。
锂电池:作为储能装置,存储太阳能电池板产生的电能,供夜间或光照不足时LED灯使用。锂电池具有较长的使用寿命和较高的能量密度,能够满足路灯长时间工作的需求。
光照传感器:实时监测环境光照强度,并将数据发送给单片机。光照传感器能根据环境光照的变化,自动调节LED灯的亮度,实现节能环保的照明效果。
LED灯:作为照明设备,根据单片机控制实现自动开关和亮度调节。LED灯具有高效、节能、环保等优点,能够满足城市照明需求。
LED驱动电路:根据单片机控制信号,驱动LED灯实现亮度和开关调节。LED驱动电路具有高效、稳定的特点,能够确保LED灯正常工作。
蓝牙模块:用于实现手机APP与路灯系统的无线蓝牙通信。用户可以通过手机APP对路灯进行远程控制,如开灯、关灯、调节亮度等。同时,蓝牙模块还可以将路灯的工作状态、电量等信息发送给手机APP,方便用户了解路灯的实时情况。
三、工作原理
自动充电与供电:在白天光照充足时,太阳能电池板将太阳能转换为电能,并通过充电电路将电能存储在锂电池中。当夜间或光照不足时,锂电池为LED灯提供电能,实现照明功能。
光照调节:光照传感器实时监测环境光照强度,并将数据发送给单片机。单片机根据光照数据调节LED灯的亮度,实现节能环保的照明效果。
无线蓝牙控制:用户可通过手机APP与蓝牙模块建立连接,实现路灯的远程控制。手机APP可发送指令给单片机,控制LED灯的开关和亮度。
四、系统优势
节能环保:采用太阳能供电,减少对传统电能的依赖,降低能源消耗和环境污染。
智能化程度高:通过单片机控制实现路灯的自动开关、亮度调节和无线控制功能,提高路灯的智能化程度。
操作便捷:用户可通过手机APP进行远程控制,无需现场操作,方便快捷。
适应性强:系统可根据环境光照强度自动调节LED灯的亮度,适应不同场景下的照明需求。
二、功能设计
设计由STC89C52单片机、太阳能电池板、锂电池充放电保护、升压模块、蓝牙模块、高亮LED灯、A/D采样PCF8591、光照检测。
1、通过太阳能给锂电池充电,具有充电保护。锂电池通过升压升压到5V给整个单片机系统供电;
2、上电默认自动状态,通过光敏电阻检测光照,进而控制灯的亮度,天越黑,灯越亮;分0-4档。
3、可以通过手机APP,通过蓝牙控制灯的亮灭,点击“关闭”将关闭Led;点击“打开”将根据光照情况控制led灯即步骤2的作用。
4、单片机检测太阳能电池板的电压,并将太阳能是否在给电池充电状态发送给手机,手机APP相应状态显示。
蓝牙发送控制命令:
*C# //关闭led灯
*O# //打开led灯 根据光照情况控制led灯
设备发送数据:
例子:*BYD1# //BY电池在充电 BN电池不在充电 D表示档位1代表1档
例子:*BND2# //BY电池在充电 BN电池不在充电 2档
设计思路
设计思路
文献研究法:搜集整理相关单片机系统相关研究资料,认真阅读文献,为研究做准备;
调查研究法:通过调查、分析、具体试用等方法,发现单片机系统的现状、存在问题和解决办法;
比较分析法:比较不同系统的具体原理,以及同一类传感器性能的区别,分析系统的研究现状与发展前景;
软硬件设计法:通过软硬件设计实现具体硬件实物,最后测试各项功能是否满足要求。
三、 软件设计
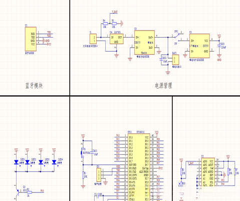
本系统原理图设计采用Altium Designer19,具体如图。在本科单片机设计中,设计电路使用的软件一般是Altium Designer或proteus,由于Altium Designer功能强大,可以设计硬件电路的原理图、PCB图,且界面简单,易操作,上手快。Altium Designer19是一款专业的整的端到端电子印刷电路板设计环境,用于电子印刷电路板设计。它结合了原理图设计、PCB设计、多种管理及仿真技术,能够很好的满足本次设计需求。
————————————————
仿真实现
本设计利用protues8.7软件实现仿真设计,具体如图。
Protues也是在单片机仿真设计中常用的设计软件之一,通过设计出硬件电路图,及写入驱动程序,就能在不实现硬件的情况进行电路调试。另外,protues还能实现PCB的设计,在仿真中也可以与KEIL实现联调,便于程序的调试,且支持多种平台,使用简单便捷。
————————————————
原理图

五、 程序
本设计利用KEIL5软件实现程序设计,具体如图。作为本科期间学习的第一门编程语言,C语言是我们最熟悉的编程语言之一。当然,由于其功能强大,C语言是当前世界上使用最广泛、最受欢迎的编程语言。在单片机设计中,C语言已经逐步完全取代汇编语言,因为相比于汇编语言,C语言编译与运行、调试十分方便,且可移植性高,可读性好,便于烧录与写入硬件系统,因此C语言被广泛应用在单片机设计中。keil软件由于其兼容单片机的设计,能够实现快速调试,并生成烧录文件,被广泛应用于C语言的编写和单片机的设计。

————————————————

六、 文章目录
目 录
摘 要 I
Abstract II
引 言 1
1 控制系统设计 2
1.1 主控系统方案设计 2
1.2 传感器方案设计 3
1.3 系统工作原理 5
2 硬件设计 6
2.1 主电路 6
2.1.1 单片机的选择 6
2.2 驱动电路 8
2.2.1 比较器的介绍 8
2.3放大电路 8
2.4最小系统 11
3 软件设计 13
3.1编程语言的选择 13
4 系统调试 16
4.1 系统硬件调试 16
4.2 系统软件调试 16
结 论 17
参考文献 18
附录1 总体原理图设计 20
附录2 源程序清单 21
致 谢 25
