分布式锁用 Redis 还是 Zookeeper?看完你就明白了
为什么用分布式锁?
在讨论这个问题之前,我们先来看一个业务场景:
系统A是一个电商系统,目前是一台机器部署,系统中有一个用户下订单的接口,但是用户下订单之前一定要去检查一下库存,确保库存足够了才会给用户下单。
由于系统有一定的并发,所以会预先将商品的库存保存在redis中,用户下单的时候会更新redis的库存。
此时系统架构如下:

但是这样一来会产生一个问题:假如某个时刻,redis里面的某个商品库存为1,此时两个请求同时到来,其中一个请求执行到上图的第3步,更新数据库的库存为0,但是第4步还没有执行。
而另外一个请求执行到了第2步,发现库存还是1,就继续执行第3步。
这样的结果,是导致卖出了2个商品,然而其实库存只有1个。
很明显不对啊!这就是典型的库存超卖问题
此时,我们很容易想到解决方案:用锁把2、3、4步锁住,让他们执行完之后,另一个线程才能进来执行第2步。

按照上面的图,在执行第2步时,使用Java提供的synchronized或者ReentrantLock来锁住,然后在第4步执行完之后才释放锁。
这样一来,2、3、4 这3个步骤就被“锁”住了,多个线程之间只能串行化执行。
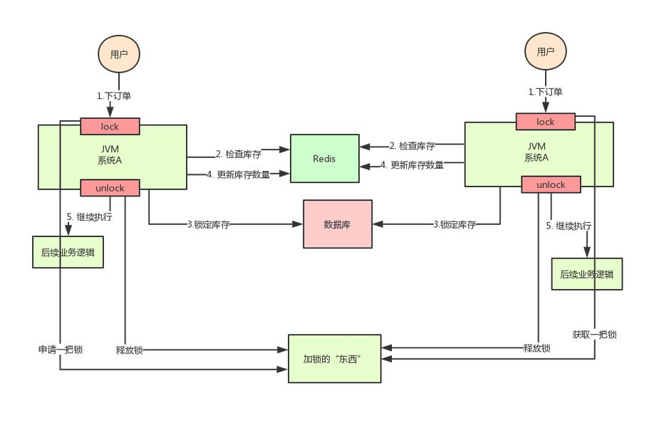
但是好景不长,整个系统的并发飙升,一台机器扛不住了。现在要增加一台机器,如下图:

增加机器之后,系统变成上图所示,我的天!
假设此时两个用户的请求同时到来,但是落在了不同的机器上,那么这两个请求是可以同时执行了,还是会出现库存超卖的问题。
为什么呢?因为上图中的两个A系统,运行在两个不同的JVM里面,他们加的锁只对属于自己JVM里面的线程有效,对于其他JVM的线程是无效的。
因此,这里的问题是:Java提供的原生锁机制在多机部署场景下失效了
这是因为两台机器加的锁不是同一个锁(两个锁在不同的JVM里面)。
那么,我们只要保证两台机器加的锁是同一个锁,问题不就解决了吗?
此时,就该分布式锁隆重登场了,分布式锁的思路是:
在整个系统提供一个全局、唯一的获取锁的“东西”,然后每个系统在需要加锁时,都去问这个“东西”拿到一把锁,这样不同的系统拿到的就可以认为是同一把锁。
至于这个“东西”,可以是Redis、Zookeeper,也可以是数据库。
文字描述不太直观,我们来看下图:

通过上面的分析,我们知道了库存超卖场景在分布式部署系统的情况下使用Java原生的锁机制无法保证线程安全,所以我们需要用到分布式锁的方案。
那么,如何实现分布式锁呢?接着往下看!
基于Redis实现分布式锁
上面分析为啥要使用分布式锁了,这里我们来具体看看分布式锁落地的时候应该怎么样处理。
最常见的一种方案就是使用Redis做分布式锁
使用Redis做分布式锁的思路大概是这样的:在redis中设置一个值表示加了锁,然后释放锁的时候就把这个key删除。
具体代码是这样的:
| // 获取锁 // NX是指如果key不存在就成功,key存在返回false,PX可以指定过期时间 SET anyLock unique_value NX PX 30000 // 释放锁:通过执行一段lua脚本 // 释放锁涉及到两条指令,这两条指令不是原子性的 // 需要用到redis的lua脚本支持特性,redis执行lua脚本是原子性的 if redis.call("get",KEYS[1]) == ARGV[1] then return redis.call("del",KEYS[1]) else return 0 end |
|---|
这种方式有几大要点:
一定要用SET key value NX PX milliseconds 命令
如果不用,先设置了值,再设置过期时间,这个不是原子性操作,有可能在设置过期时间之前宕机,会造成死锁(key永久存在)
value要具有唯一性
这个是为了在解锁的时候,需要验证value是和加锁的一致才删除key。
这是避免了一种情况:假设A获取了锁,过期时间30s,此时35s之后,锁已经自动释放了,A去释放锁,但是此时可能B获取了锁。A客户端就不能删除B的锁了。

除了要考虑客户端要怎么实现分布式锁之外,还需要考虑redis的部署问题。
redis有3种部署方式:
单机模式
master-slave + sentinel选举模式
redis cluster模式
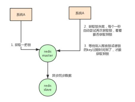
使用redis做分布式锁的缺点在于:如果采用单机部署模式,会存在单点问题,只要redis故障了。加锁就不行了。
采用master-slave模式,加锁的时候只对一个节点加锁,即便通过sentinel做了高可用,但是如果master节点故障了,发生主从切换,此时就会有可能出现锁丢失的问题。
基于以上的考虑,其实redis的作者也考虑到这个问题,他提出了一个RedLock的算法,这个算法的意思大概是这样的:
假设redis的部署模式是redis cluster,总共有5个master节点,通过以下步骤获取一把锁:
获取当前时间戳,单位是毫秒
轮流尝试在每个master节点上创建锁,过期时间设置较短,一般就几十毫秒
尝试在大多数节点上建立一个锁,比如5个节点就要求是3个节点(n / 2 +1)
客户端计算建立好锁的时间,如果建立锁的时间小于超时时间,就算建立成功了
要是锁建立失败了,那么就依次删除这个锁
只要别人建立了一把分布式锁,你就得不断轮询去尝试获取锁
但是这样的这种算法还是颇具争议的,可能还会存在不少的问题,无法保证加锁的过程一定正确。

另一种方式:Redisson
此外,实现Redis的分布式锁,除了自己基于redis client原生api来实现之外,还可以使用开源框架:Redission
Redisson是一个企业级的开源Redis Client,也提供了分布式锁的支持。我也非常推荐大家使用,为什么呢?
回想一下上面说的,如果自己写代码来通过redis设置一个值,是通过下面这个命令设置的。
SET anyLock unique_value NX PX 30000
这里设置的超时时间是30s,假如我超过30s都还没有完成业务逻辑的情况下,key会过期,其他线程有可能会获取到锁。
这样一来的话,第一个线程还没执行完业务逻辑,第二个线程进来了也会出现线程安全问题。所以我们还需要额外的去维护这个过期时间,太麻烦了~
我们来看看redisson是怎么实现的?先感受一下使用redission的爽:
| Config config = new Config(); config.useClusterServers() .addNodeAddress("redis://192.168.31.101:7001") .addNodeAddress("redis://192.168.31.101:7002") .addNodeAddress("redis://192.168.31.101:7003") .addNodeAddress("redis://192.168.31.102:7001") .addNodeAddress("redis://192.168.31.102:7002") .addNodeAddress("redis://192.168.31.102:7003"); RedissonClient redisson = Redisson.create(config); RLock lock = redisson.getLock("anyLock"); lock.lock(); lock.unlock(); |
|---|
就是这么简单,我们只需要通过它的api中的lock和unlock即可完成分布式锁,他帮我们考虑了很多细节:
redisson所有指令都通过lua脚本执行,redis支持lua脚本原子性执行
redisson设置一个key的默认过期时间为30s,如果某个客户端持有一个锁超过了30s怎么办?
redisson中有一个watchdog的概念,翻译过来就是看门狗,它会在你获取锁之后,每隔10秒帮你把key的超时时间设为30s
这样的话,就算一直持有锁也不会出现key过期了,其他线程获取到锁的问题了。
redisson的“看门狗”逻辑保证了没有死锁发生。
(如果机器宕机了,看门狗也就没了。此时就不会延长key的过期时间,到了30s之后就会自动过期了,其他线程可以获取到锁)

这里稍微贴出来其实现代码:
| // 加锁逻辑
private
if (leaseTime != -1) {
return tryLockInnerAsync(leaseTime, unit, threadId, RedisCommands.EVAL_LONG);
}
// 调用一段lua脚本,设置一些key、过期时间
RFuture
ttlRemainingFuture.addListener(new FutureListener
@Override
public void operationComplete(Future
if (!future.isSuccess()) {
return;
}
Long ttlRemaining = future.getNow();
// lock acquired
if (ttlRemaining == null) {
// 看门狗逻辑
scheduleExpirationRenewal(threadId);
}
}
});
return ttlRemainingFuture;
}
internalLockLeaseTime = unit.toMillis(leaseTime);
return commandExecutor.evalWriteAsync(getName(), LongCodec.INSTANCE, command,
"if (redis.call('exists', KEYS[1]) == 0) then " +
"redis.call('hset', KEYS[1], ARGV[2], 1); " +
"redis.call('pexpire', KEYS[1], ARGV[1]); " +
"return nil; " +
"end; " +
"if (redis.call('hexists', KEYS[1], ARGV[2]) == 1) then " +
"redis.call('hincrby', KEYS[1], ARGV[2], 1); " +
"redis.call('pexpire', KEYS[1], ARGV[1]); " +
"return nil; " +
"end; " +
"return redis.call('pttl', KEYS[1]);",
Collections.
// 看门狗最终会调用了这里
private void scheduleExpirationRenewal(final long threadId) {
if (expirationRenewalMap.containsKey(getEntryName())) {
return;
}
// 这个任务会延迟10s执行
Timeout task = commandExecutor.getConnectionManager().newTimeout(new TimerTask() {
@Override
public void run(Timeout timeout) throws Exception {
// 这个操作会将key的过期时间重新设置为30s
RFuture
future.addListener(new FutureListener
@Override
public void operationComplete(Future
expirationRenewalMap.remove(getEntryName());
if (!future.isSuccess()) {
log.error("Can't update lock " + getName() + " expiration", future.cause());
return;
}
if (future.getNow()) {
// reschedule itself
// 通过递归调用本方法,无限循环延长过期时间
scheduleExpirationRenewal(threadId);
}
}
});
}
}, internalLockLeaseTime / 3, TimeUnit.MILLISECONDS);
if (expirationRenewalMap.putIfAbsent(getEntryName(), new ExpirationEntry(threadId, task)) != null) {
task.cancel();
}
| } |
|---|
| 另外,redisson还提供了对redlock算法的支持,
它的用法也很简单:
RedissonClient redisson = Redisson.create(config);
RLock lock1 = redisson.getFairLock("lock1");
RLock lock2 = redisson.getFairLock("lock2");
RLock lock3 = redisson.getFairLock("lock3");
RedissonRedLock multiLock = new RedissonRedLock(lock1, lock2, lock3);
multiLock.lock();
multiLock.unlock();
小结:
本节分析了使用redis作为分布式锁的具体落地方案
以及其一些局限性
然后介绍了一个redis的客户端框架redisson,
这也是我推荐大家使用的,
| 比自己写代码实现会少care很多细节。 |
|---|
基于zookeeper实现分布式锁
常见的分布式锁实现方案里面,除了使用redis来实现之外,使用zookeeper也可以实现分布式锁。
在介绍zookeeper(下文用zk代替)实现分布式锁的机制之前,先粗略介绍一下zk是什么东西:
Zookeeper是一种提供配置管理、分布式协同以及命名的中心化服务。
zk的模型是这样的:zk包含一系列的节点,叫做znode,就好像文件系统一样每个znode表示一个目录,然后znode有一些特性:
有序节点:假如当前有一个父节点为/lock,我们可以在这个父节点下面创建子节点;
zookeeper提供了一个可选的有序特性,例如我们可以创建子节点“/lock/node-”并且指明有序,那么zookeeper在生成子节点时会根据当前的子节点数量自动添加整数序号
也就是说,如果是第一个创建的子节点,那么生成的子节点为/lock/node-0000000000,下一个节点则为/lock/node-0000000001,依次类推。
临时节点:客户端可以建立一个临时节点,在会话结束或者会话超时后,zookeeper会自动删除该节点。
事件监听:在读取数据时,我们可以同时对节点设置事件监听,当节点数据或结构变化时,zookeeper会通知客户端。当前zookeeper有如下四种事件:
节点创建
节点删除
节点数据修改
子节点变更
基于以上的一些zk的特性,我们很容易得出使用zk实现分布式锁的落地方案:
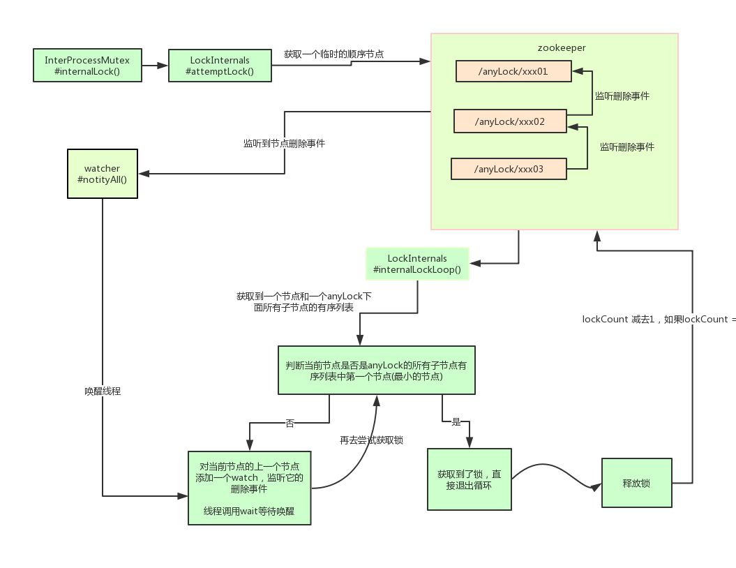
使用zk的临时节点和有序节点,每个线程获取锁就是在zk创建一个临时有序的节点,比如在/lock/目录下。
创建节点成功后,获取/lock目录下的所有临时节点,再判断当前线程创建的节点是否是所有的节点的序号最小的节点
如果当前线程创建的节点是所有节点序号最小的节点,则认为获取锁成功。
如果当前线程创建的节点不是所有节点序号最小的节点,则对节点序号的前一个节点添加一个事件监听。
比如当前线程获取到的节点序号为/lock/003,然后所有的节点列表为[/lock/001,/lock/002,/lock/003],则对/lock/002这个节点添加一个事件监听器。
如果锁释放了,会唤醒下一个序号的节点,然后重新执行第3步,判断是否自己的节点序号是最小。
比如/lock/001释放了,/lock/002监听到时间,此时节点集合为[/lock/002,/lock/003],则/lock/002为最小序号节点,获取到锁。
整个过程如下:

具体的实现思路就是这样,至于代码怎么写,这里比较复杂就不贴出来了。
Curator介绍
Curator是一个zookeeper的开源客户端,也提供了分布式锁的实现。
他的使用方式也比较简单:
| InterProcessMutex interProcessMutex = new InterProcessMutex(client,"/anyLock"); interProcessMutex.acquire(); interProcessMutex.release(); |
|---|
其实现分布式锁的核心源码如下:
| private boolean internalLockLoop(long startMillis, Long millisToWait, String ourPath) throws Exception
{
boolean haveTheLock = false;
boolean doDelete = false;
try {
if ( revocable.get() != null ) {
client.getData().usingWatcher(revocableWatcher).forPath(ourPath);
}
while ( (client.getState() == CuratorFrameworkState.STARTED) && !haveTheLock ) {
// 获取当前所有节点排序后的集合
List
// 获取当前节点的名称
String sequenceNodeName = ourPath.substring(basePath.length() + 1); // +1 to include the slash
// 判断当前节点是否是最小的节点
PredicateResults predicateResults = driver.getsTheLock(client, children, sequenceNodeName, maxLeases);
if ( predicateResults.getsTheLock() ) {
// 获取到锁
haveTheLock = true;
} else {
// 没获取到锁,对当前节点的上一个节点注册一个监听器
String previousSequencePath = basePath + "/" + predicateResults.getPathToWatch();
synchronized(this){
Stat stat = client.checkExists().usingWatcher(watcher).forPath(previousSequencePath);
if ( stat != null ){
if ( millisToWait != null ){
millisToWait -= (System.currentTimeMillis() - startMillis);
startMillis = System.currentTimeMillis();
if ( millisToWait <= 0 ){
doDelete = true; // timed out - delete our node
break;
}
wait(millisToWait);
}else{
wait();
}
}
}
// else it may have been deleted (i.e. lock released). Try to acquire again
}
}
}
catch ( Exception e ) {
doDelete = true;
throw e;
} finally{
if ( doDelete ){
deleteOurPath(ourPath);
}
}
return haveTheLock;
| } |
|---|
其实curator实现分布式锁的底层原理和上面分析的是差不多的。这里我们用一张图详细描述其原理:

小结:
本节介绍了zookeeperr实现分布式锁的方案以及zk的开源客户端的基本使用,简要的介绍了其实现原理。
由于平台限制,文章资料过长,我就不全部罗列答案出来了,需要完整资料的朋友可以:点赞+转发+关注!后台小信封:回复【444】即可获取完整笔记资料!
两种方案的优缺点比较
学完了两种分布式锁的实现方案之后,本节需要讨论的是redis和zk的实现方案中各自的优缺点。
对于redis的分布式锁而言,它有以下缺点:
它获取锁的方式简单粗暴,加一个监听器就可以了,不用一直轮询,性能消耗较小。
但是zk也有其缺点:如果有较多的客户端频繁的申请加锁、释放锁,对于zk集群的压力会比较大。
小结:
综上所述,redis和zookeeper都有其优缺点。我们在做技术选型的时候可以根据这些问题作为参考因素。
建议
通过前面的分析,实现分布式锁的两种常见方案:redis和zookeeper,他们各有千秋。应该如何选型呢?
就个人而言的话,我比较推崇zk实现的锁:
因为redis是有可能存在隐患的,可能会导致数据不对的情况。但是,怎么选用要看具体在公司的场景了。
如果公司里面有zk集群条件,优先选用zk实现,但是如果说公司里面只有redis集群,没有条件搭建zk集群。
那么其实用redis来实现也可以,另外还可能是系统设计者考虑到了系统已经有redis,但是又不希望再次引入一些外部依赖的情况下,可以选用redis。
这个是要系统设计者基于架构的考虑了
