常见离散信号产生和实现【数字信号处理一】
发布时间
阅读量:
阅读量
常见离散信号产生和实现
- 一、单位抽样序列
- 二、单位阶跃序列
- 三、正弦序列
- 四、复指数序列
- 五、指数序列
一、单位抽样序列
len=input("要生成的序列长度为:");
n=input("请输入n的值:");
xn=[zeros(1,len),1,zeros(1,len)];
tn=n-len:n+len;
stem(tn,xn);
axis([n-len,n+len,0,2]);
AI写代码csharp
输入序列长度为20,n=1的结果如下:

二、单位阶跃序列
len=input("要生成的序列长度为:");
n=input("请输入n的值:");
un=[zeros(1,len),1,ones(1,len)];
tn=n-len:n+len;
stem(tn,un);
axis([n-len,n+len,0,2]);
AI写代码csharp
输入序列长度为30,n=-2的结果如下:

三、正弦序列
n1=input("请输入开始值:");
n2=input("请输入结束值:");
a=input("请输入Am:");
f=input("请输入f:");
fs=input("请输入fs:");
phase=input("请输入phase:");
n=n1:n2;
xn=a*sin(2*pi*n*f/fs+phase);
stem(n,xn);
axis([n1,n2,-1.2*a,1.2*a]);
AI写代码csharp

输入开始值:-10;结束值:50;Am:3;f:3;fs:16;phase:0 的结果如下:

四、复指数序列
n1=input("请输入开始值:");
n2=input("请输入结束值:");
r=input("请输入r:");
w=input("请输入w:");
n=n1:n2;
xn=real(r*exp(1i*w*n));
yn=imag(r*exp(1i*w*n));
hold on;
stem(n,xn);
stem(n,yn);
axis([n1,n2,-1.2*r,1.2*r]);
legend("实部","虚部");
hold off;
AI写代码csharp

输入开始值:-5;结束值:55;r:2;w:5的结果如下:

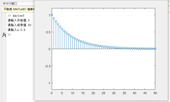
五、指数序列
n1=input("请输入开始值:");
n2=input("请输入结束值:");
a=input("请输入a:");
n=n1:n2;
xn=a.^n;
stem(n,xn);
am=max(xn);
axis([n1,n2,-1.2*am,1.2*am]);
AI写代码csharp
输入开始值:0;结束值:50;a:0.9 的结果如下:

全部评论 (0)
还没有任何评论哟~
