LOAM SLAM安装与配置
发布时间
阅读量:
阅读量
LOAM SLAM安装与配置
- 1. 概述
- 2. 安装
- 3. 运行
- 4. 结果
- 5. 其他
- 6. 参考链接
1. 概述
简单介绍LOAM SLAM的安装与配置,希望能帮助大家,同时供自己以后参考。
2. 安装
运行LOAM需要PCL等库支持,具体配置可参考SLAM 常用库环境配置
首先源代码链接https://github.com/laboshinl/loam_velodyne,这是经过修改后的代码,原始源代码貌似已经被删除了.
git clone git@github.com:laboshinl/loam_velodyne.git
然后make
catkin_make -DCMAKE_BUILD_TYPE=Release
注意运行roscore,注意重新source
source ./devel/setup.bash
3. 运行
参考数据集链接,可以从KITTI中查找,也可以从原始仓库中寻找链接,如果找不到但是想要下载小的测试数据欢迎留言.
loam可以只使用点云数据完成建图和里程计功能。
使用下面命令播放bag文件,注意bag文件中具体的话题,如果和launch文件中不一样,需要进行更改。
比如下面的雷达点云话题为/velodyne_points类型为sensor_msgs/PointCloud2
$ rosbag info nsh_indoor_outdoor.bag
path: nsh_indoor_outdoor.bag
version: 2.0
duration: 1:27s (87s)
start: Jan 25 2015 05:03:08.51 (1422133388.51)
end: Jan 25 2015 05:04:36.06 (1422133476.06)
size: 721.2 MB
messages: 869
compression: none [869/869 chunks]
types: sensor_msgs/PointCloud2 [1158d486dd51d683ce2f1be655c3c181]
topics: /velodyne_points 869 msgs : sensor_msgs/PointCloud2
使用下面命令运行loam,注意订阅的点云话题和bag文件中需要一致。
roslaunch loam_velodyne loam_velodyne.launch
launch文件中的点云话题默认是/multi_scan_points,那么可以直接修改源代码中订阅的雷达点云话题,也可以按照下面的方式进行重映射
<remap from="/multi_scan_points" to="/velodyne_points" />
最好先运行bag文件然后运行launch文件,可以得到运行结果。
$ rosbag play nsh_indoor_outdoor.bag
$ roslaunch loam_velodyne loam_velodyne.launch
4. 结果
LOAM建图得到的雷达周围地图/laser_cloud_surround,以及转换后的当前雷达输入点云数据/velodyne_cloud_registered
局部轨迹放大图

rosrun rqt_tf_tree rqt_tf_tree得到各个坐标系的转换关系

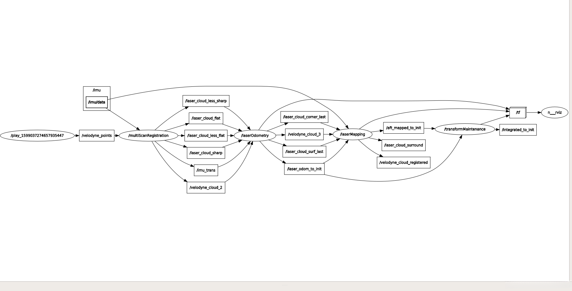
rosrun rqt_graph rqt_graph可以得到下面的节点关系图

5. 其他
LOAM源代码相关知识已经整理出来了,将在近期发出来,有详细的公式推导以及代码解释,欢迎大家关注,多多支持!
6. 参考链接
全部评论 (0)
还没有任何评论哟~
